Например TDA7294

Форум РадиоКот • Просмотр темы - Зарядное устройство для аккумуляторов на 3843
Форум РадиоКот
Здесь можно немножко помяукать :)

Текущее время: Чт фев 19, 2026 16:41:15

Часовой пояс: UTC + 3 часа


ПРЯМО СЕЙЧАС:



Начать новую тему Ответить на тему  [ Сообщений: 1836 ]  1, , , , ...  
Автор Сообщение
Не в сети
 Заголовок сообщения: Зарядное устройство для аккумуляторов на 3843
СообщениеДобавлено: Чт апр 07, 2011 18:47:56 
Держит паяльник хвостом
Аватар пользователя

Карма: 6
Рейтинг сообщений: 110
Зарегистрирован: Вт сен 19, 2006 12:07:02
Сообщений: 984
Откуда: Казахстан, г.Костанай
Рейтинг сообщения: 3
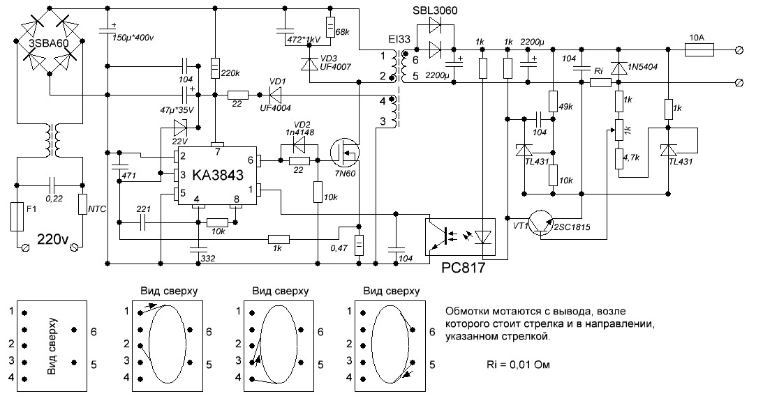
Здравствуйте. Хочу предоставить вам устройство, которое я собрал.
Схема, печатка, файл для Flyback(1100), текстовик с проги прилагаются
Транс с АТХ БП, дроссель на входе от туда же, много деталей так-же с БП. Транс рассчитывался на 5А, в схеме указана формула и резистор Ri считать на ток не выше 5А. Схема опробована, работает, стабилизация сначала по току, при достижении примерно 14 вольт (точно не замерял) переходит на стабилизацию напряжения. Эта схема аналогична по принципу теме "Импульсная зарядка для автоаккумуляторов (новодел)".
Зарядки собраны и по указанной теме и по этой, мне почему-то больше по душе моя разработка. КЗ не боится - проверяно, сидел замыкал выход пока не надоело :)) .
Фотка собранной платы будет позже.
Огромное спасибо в помощи разработки импульсного источника питания хотел бы сказать следующим людям: Starichok51 - тут даже слов нет... без его программ ничего этого бы не было, serg_ns тоже натолкнул на кое-какие идеи. Если кого не указал, извините :oops:
p/s Цепочка на TL431 из резисторов 49К и 10К подлежит доработке. Вместо 49К нужно чуть меньше (зависит от реального сопротивления чтобы выставить необходимое напряжение для заряда аккумулятора, при указанных номиналах у меня на одной схеме 15 вольт, на другой 14,6 - при номиналах по маркировке)
Предложения приму к рассмотрению, вопросы - постараюсь ответить


Вложения:
EI 33.0x24.0x12.7x9,7 52кГц, 200В, (150В), 15В, 5А.txt [700 байт]
Скачиваний: 13587
ЗУ на 3843 и ЕI33_5.lay [102.97 KiB]
Скачиваний: 9554
ЗУ на 3843 и ЕI33.JPG [111.01 KiB]
Скачиваний: 76354

_________________
А как же хочется нормальный магазин радиодеталей в нашем захолустье
Вернуться наверх
 
Не в сети
 Заголовок сообщения: Re: Зарядное устройство для аккумуляторов на 3843
СообщениеДобавлено: Чт апр 07, 2011 19:03:45 
Держит паяльник хвостом
Аватар пользователя

Карма: 6
Рейтинг сообщений: 110
Зарегистрирован: Вт сен 19, 2006 12:07:02
Сообщений: 984
Откуда: Казахстан, г.Костанай
Рейтинг сообщения: 0
Печатка нарисована под разные каркасы, так как попадались разные при одинаковом сердечнике. Использован EI33, есть несколько других типоразмеров, собираюсь рассчитать и опробовать.
Первичка разделена на две, сначала идет пол первички, потом питание на микросхему, затем вторичка а уж следом вторая часть первички. Первичка - выводы 1-2 на схеме, между ними есть свободный вывод, который является точкой соединения частей первички. Полевик можно использовать на меньший ток - можно на 5А и ниже... Амплитуда тока транзистора меньше 3А, но лучше конечно использовать что-то типа 5N...
Да и ещё - у кого-то возникнут вопросы - на печатке есть детали, не указанные на схеме: кренка восьмивольтовая (в моем исполнении) и разъем для подключения вентилятора. Дело в том, что собраная схема у меня в корпусе от аккумулятора с UPS 12V12Ah, а туда затолкнуть необходимые радиаторы не представляется возможным, поэтому стоит вентилятор для обдува именно на него я 8 вольт пускаю, можно попробовать и 5вольт - по потоку воздуха хватает обдува, но некоторые 12-ти вольтовые вентиляторы не крутятся от 5 вольт

_________________
А как же хочется нормальный магазин радиодеталей в нашем захолустье


Вернуться наверх
 
Не в сети
 Заголовок сообщения: Re: Зарядное устройство для аккумуляторов на 3843
СообщениеДобавлено: Вс апр 17, 2011 09:37:16 
Держит паяльник хвостом
Аватар пользователя

Карма: 6
Рейтинг сообщений: 110
Зарегистрирован: Вт сен 19, 2006 12:07:02
Сообщений: 984
Откуда: Казахстан, г.Костанай
Рейтинг сообщения: 2
Вот несколько фоток собранной платы
p/s На пайку транса не обращать внимание - на этой плате тестирую разные трансформаторы, поэтому сильно не запаиваю


Вложения:
5.jpg [177.08 KiB]
Скачиваний: 13394
4.jpg [98.69 KiB]
Скачиваний: 10339
3.jpg [195.79 KiB]
Скачиваний: 8573
2.jpg [177.28 KiB]
Скачиваний: 8234
1.jpg [192.22 KiB]
Скачиваний: 10849

_________________
А как же хочется нормальный магазин радиодеталей в нашем захолустье
Вернуться наверх
 
Не в сети
 Заголовок сообщения: Re: Зарядное устройство для аккумуляторов на 3843
СообщениеДобавлено: Вс апр 17, 2011 09:41:15 
Держит паяльник хвостом
Аватар пользователя

Карма: 6
Рейтинг сообщений: 110
Зарегистрирован: Вт сен 19, 2006 12:07:02
Сообщений: 984
Откуда: Казахстан, г.Костанай
Рейтинг сообщения: 2
И вот ещё.
P/s как добавлю в корпус приборы (вольтметр и амперметр), тогда добавлю фото полностью собранного устройства :))


Вложения:
7.jpg [182.9 KiB]
Скачиваний: 8504
6.jpg [171.04 KiB]
Скачиваний: 7945

_________________
А как же хочется нормальный магазин радиодеталей в нашем захолустье
Вернуться наверх
 
Эиком - электронные компоненты и радиодетали
Не в сети
 Заголовок сообщения: Re: Зарядное устройство для аккумуляторов на 3843
СообщениеДобавлено: Пн апр 25, 2011 03:21:16 
Нашел транзистор. Понюхал.
Аватар пользователя

Карма: 3
Рейтинг сообщений: 2
Зарегистрирован: Ср июн 02, 2010 10:05:40
Сообщений: 186
Откуда: Kiev
Рейтинг сообщения: 0
А чем регулируется ток заряда?


Вернуться наверх
 
Не в сети
 Заголовок сообщения: Re: Зарядное устройство для аккумуляторов на 3843
СообщениеДобавлено: Пн апр 25, 2011 05:55:09 
Держит паяльник хвостом
Аватар пользователя

Карма: 6
Рейтинг сообщений: 110
Зарегистрирован: Вт сен 19, 2006 12:07:02
Сообщений: 984
Откуда: Казахстан, г.Костанай
Рейтинг сообщения: 0
moon7 писал(а):
А чем регулируется ток заряда?

Регулировки плавной нет, Ri задает максимальный ток, который держится пока напряжение на аккуме не поднимется примерно до 14 вольт, далее ток постепенно падает.
Если сделать переключатель, чтобы подключать разные Ri, то можно сделать ступенчатаю регулировку. (На родном месте ставим резистор, для ограничения тока примерно на 1А, а паралельно нему подключаем другие, для задания различного тока)

_________________
А как же хочется нормальный магазин радиодеталей в нашем захолустье


Вернуться наверх
 
Не в сети
 Заголовок сообщения: Re: Зарядное устройство для аккумуляторов на 3843
СообщениеДобавлено: Пн апр 25, 2011 06:23:38 
Говорящий с текстолитом
Аватар пользователя

Карма: 12
Рейтинг сообщений: 81
Зарегистрирован: Чт май 07, 2009 18:23:00
Сообщений: 1668
Откуда: Польша, Бытом.
Рейтинг сообщения: 0
dandiv2006 в твоем варианте ЗУ отдает 5А. Это максимальный ток, или можно выжать еще?

_________________
Мой канал на ТыТрубе


Вернуться наверх
 
Не в сети
 Заголовок сообщения: Re: Зарядное устройство для аккумуляторов на 3843
СообщениеДобавлено: Пн апр 25, 2011 09:28:31 
Держит паяльник хвостом
Аватар пользователя

Карма: 6
Рейтинг сообщений: 110
Зарегистрирован: Вт сен 19, 2006 12:07:02
Сообщений: 984
Откуда: Казахстан, г.Костанай
Рейтинг сообщения: 0
Транс рассчитывался на 5А, но ведь ничего не стоит посчитать на другой ток. Собранный девайс у меня на 5 А, а вот плата, фотки которой выложил - там транс впаян и рассчитан на 6А.

_________________
А как же хочется нормальный магазин радиодеталей в нашем захолустье


Вернуться наверх
 
Не в сети
 Заголовок сообщения: Re: Зарядное устройство для аккумуляторов на 3843
СообщениеДобавлено: Пн апр 25, 2011 11:06:36 
Говорящий с текстолитом
Аватар пользователя

Карма: 12
Рейтинг сообщений: 81
Зарегистрирован: Чт май 07, 2009 18:23:00
Сообщений: 1668
Откуда: Польша, Бытом.
Рейтинг сообщения: 0
Рассчитать транс по программам Старичка одно удовольствие. Проблема с снаберной цепочкой, как попроще произвести ее расчет хотя бы приблизительный? Хотелось бы попробовать себя в конструировании ОХП. Так как все остальное (типы преобразователей) достаточно просты по сравнению с ОХП.

_________________
Мой канал на ТыТрубе


Вернуться наверх
 
Не в сети
 Заголовок сообщения: Re: Зарядное устройство для аккумуляторов на 3843
СообщениеДобавлено: Пн апр 25, 2011 11:14:58 
Модератор
Аватар пользователя

Карма: 153
Рейтинг сообщений: 2939
Зарегистрирован: Сб авг 14, 2010 15:05:51
Сообщений: 18954
Откуда: г. Озерск, Челябинская обл.
Рейтинг сообщения: 0
Медали: 1
Лучший человек Форума 2017 (1)
badr555, я уже выкладывал такой документ по расчету снаббера. это ссылка на него:
download/file.php?id=63686

_________________
Мудрость приходит вместе с импотенцией...
Когда на русском форуме переходят на Вы, в реальной жизни начинают бить морду.


Вернуться наверх
 
Не в сети
 Заголовок сообщения: Re: Зарядное устройство для аккумуляторов на 3843
СообщениеДобавлено: Пн апр 25, 2011 11:19:46 
Говорящий с текстолитом
Аватар пользователя

Карма: 12
Рейтинг сообщений: 81
Зарегистрирован: Чт май 07, 2009 18:23:00
Сообщений: 1668
Откуда: Польша, Бытом.
Рейтинг сообщения: 0
Спасибо. Буду пробовать.

_________________
Мой канал на ТыТрубе


Вернуться наверх
 
Не в сети
 Заголовок сообщения: Re: Зарядное устройство для аккумуляторов на 3843
СообщениеДобавлено: Пн июл 25, 2011 09:52:46 
Встал на лапы

Зарегистрирован: Ср дек 09, 2009 00:58:22
Сообщений: 106
Откуда: Киев
Рейтинг сообщения: 0
dandiv2006 писал(а):
Wiew
Тему ту забросил, так как я понял что интереса она не вызвала у народа, поэтому изменения которые производил дальше не выкладывал...


Выкладывай дальше. Такой источник мне как то интересней чем Новоделовский. Для каких аккумуляторов используется (Автомобильные или от ИБП) ?


Вернуться наверх
 
Не в сети
 Заголовок сообщения: Re: Зарядное устройство для аккумуляторов на 3843
СообщениеДобавлено: Пн июл 25, 2011 10:13:40 
Держит паяльник хвостом
Аватар пользователя

Карма: 6
Рейтинг сообщений: 110
Зарегистрирован: Вт сен 19, 2006 12:07:02
Сообщений: 984
Откуда: Казахстан, г.Костанай
Рейтинг сообщения: 0
Ок. погляжу, что можно выложить... Фото собранного устройства нет - не делал, а зарядник отдал. Используется для авто аккумов. Но появилась мысля попробовать одну идейку - Jmup подкинул на счет регулировки тока

_________________
А как же хочется нормальный магазин радиодеталей в нашем захолустье


Вернуться наверх
 
Не в сети
 Заголовок сообщения: Re: Зарядное устройство для аккумуляторов на 3843
СообщениеДобавлено: Пн июл 25, 2011 19:19:57 
Держит паяльник хвостом
Аватар пользователя

Карма: 6
Рейтинг сообщений: 110
Зарегистрирован: Вт сен 19, 2006 12:07:02
Сообщений: 984
Откуда: Казахстан, г.Костанай
Рейтинг сообщения: 2
Перерисовал схему и печатку, в названии файлов указано "не собиралось еще" значит еще не пробовал в железе, не успел пока... но работы ведутся и поэтому выложил файлики.
Jmup проверь пожалуйста, правильно ли я применил выложенный твой файлик (обратная связь) для применения в ЗУ на 3843.
p/s вот файл http://radiokot.ru/forum/download/file.php?id=73260, который любезно предоставил Jmup для тех, кто не в курсе происходящего


Вложения:
ЗУ на 3843 и ЕI33_не собиралось еще.lay [107.79 KiB]
Скачиваний: 4213
ЗУ на 3843 и ЕI33_не собиралось еще.JPG [120.58 KiB]
Скачиваний: 13292

_________________
А как же хочется нормальный магазин радиодеталей в нашем захолустье
Вернуться наверх
 
Не в сети
 Заголовок сообщения: Re: Зарядное устройство для аккумуляторов на 3843
СообщениеДобавлено: Пн июл 25, 2011 19:46:07 
Модератор
Аватар пользователя

Карма: 153
Рейтинг сообщений: 2939
Зарегистрирован: Сб авг 14, 2010 15:05:51
Сообщений: 18954
Откуда: г. Озерск, Челябинская обл.
Рейтинг сообщения: 0
Медали: 1
Лучший человек Форума 2017 (1)
по принципиальной схеме нарисовал правильно.
но может потребоваться поставить и подобрать конденсатор с коллектора на базу транзистора в токовом канале. типа, как у тл431 стоит со входа на выход. для успокоения ООС по току.

_________________
Мудрость приходит вместе с импотенцией...
Когда на русском форуме переходят на Вы, в реальной жизни начинают бить морду.


Вернуться наверх
 
Не в сети
 Заголовок сообщения: Re: Зарядное устройство для аккумуляторов на 3843
СообщениеДобавлено: Пн июл 25, 2011 21:45:20 
Вымогатель припоя

Карма: 2
Рейтинг сообщений: 20
Зарегистрирован: Сб янв 30, 2010 02:35:20
Сообщений: 645
Откуда: с Марса.
Рейтинг сообщения: 0
dandiv2006,
Цитата:
Вскрытие покажет...
:)))
dandiv2006 писал(а):
но работы ведутся
И это главное. :wink: PS Я, это, извиняюсь, жутко нетрезв. :oops:


Вернуться наверх
 
Не в сети
 Заголовок сообщения: Re: Зарядное устройство для аккумуляторов на 3843
СообщениеДобавлено: Пн июл 25, 2011 22:01:15 
Модератор
Аватар пользователя

Карма: 153
Рейтинг сообщений: 2939
Зарегистрирован: Сб авг 14, 2010 15:05:51
Сообщений: 18954
Откуда: г. Озерск, Челябинская обл.
Рейтинг сообщения: 0
Медали: 1
Лучший человек Форума 2017 (1)
надо же! а так, со стороны, даже и незаметно совсем.

_________________
Мудрость приходит вместе с импотенцией...
Когда на русском форуме переходят на Вы, в реальной жизни начинают бить морду.


Вернуться наверх
 
Не в сети
 Заголовок сообщения: Re: Зарядное устройство для аккумуляторов на 3843
СообщениеДобавлено: Пн июл 25, 2011 22:08:38 
Друг Кота
Аватар пользователя

Карма: 146
Рейтинг сообщений: 6067
Зарегистрирован: Чт июн 04, 2009 21:06:49
Сообщений: 36290
Откуда: г.Мариинск
Рейтинг сообщения: 0
Медали: 1
Лучший человек Форума 2017 (1)
Схема нормальная вполне работоспособна, похожа на родную. Но одно замечание по печатной плате, первичная и вторичная сторона разделены всего 1мм. Учитывая условия эксплуатации ( гараж,пыль, пары кислоты, конденсат), я думаю печатку стоит скорректировать. Тем более что гараж относится к помещениям повышенной опасности.
Да и ток зависит от температуры транзистора VT1, примерно 2 мВ на градус, или 0.2А на градус.
Вторичную цеп тоже желательно переделать, а так отличная схема.
Можно ввести защиту от дураков, чтоб полярность не путали.

_________________
Тем кого не устаревает наличия ошибок в моем тексте, оставляю права не пользоваться моими советами или просто не читать мои сообщения.


Вернуться наверх
 
Не в сети
 Заголовок сообщения: Re: Зарядное устройство для аккумуляторов на 3843
СообщениеДобавлено: Вт июл 26, 2011 00:37:56 
Модератор
Аватар пользователя

Карма: 153
Рейтинг сообщений: 2939
Зарегистрирован: Сб авг 14, 2010 15:05:51
Сообщений: 18954
Откуда: г. Озерск, Челябинская обл.
Рейтинг сообщения: 0
Медали: 1
Лучший человек Форума 2017 (1)
вот мой вариант платы.
только добавить цепи для токового канала.


Вложения:
Обратноход3.lay [42.64 KiB]
Скачиваний: 6994

_________________
Мудрость приходит вместе с импотенцией...
Когда на русском форуме переходят на Вы, в реальной жизни начинают бить морду.
Вернуться наверх
 
Не в сети
 Заголовок сообщения: Re: Зарядное устройство для аккумуляторов на 3843
СообщениеДобавлено: Вт июл 26, 2011 04:52:32 
Держит паяльник хвостом
Аватар пользователя

Карма: 6
Рейтинг сообщений: 110
Зарегистрирован: Вт сен 19, 2006 12:07:02
Сообщений: 984
Откуда: Казахстан, г.Костанай
Рейтинг сообщения: 0
Starichok51 писал(а):
по принципиальной схеме нарисовал правильно.
но может потребоваться поставить и подобрать конденсатор с коллектора на базу транзистора в токовом канале. типа, как у тл431 стоит со входа на выход. для успокоения ООС по току.

Попробую...
Телекот Что во вторичке переделать? Защита от дураков есть - диод обратновключенный выходу. А вот разделить первичку и вторичку... попробую

_________________
А как же хочется нормальный магазин радиодеталей в нашем захолустье


Вернуться наверх
 
Показать сообщения за:  Сортировать по:  Вернуться наверх
Начать новую тему Ответить на тему  [ Сообщений: 1836 ]  1, , , , ...  

Часовой пояс: UTC + 3 часа


Кто сейчас на форуме

Сейчас этот форум просматривают: manowar и гости: 66


Вы не можете начинать темы
Вы не можете отвечать на сообщения
Вы не можете редактировать свои сообщения
Вы не можете удалять свои сообщения
Вы не можете добавлять вложения

Найти:
Перейти:  


Powered by phpBB © 2000, 2002, 2005, 2007 phpBB Group
Русская поддержка phpBB
Extended by Karma MOD © 2007—2012 m157y
Extended by Topic Tags MOD © 2012 m157y