Например TDA7294

Форум РадиоКот • Просмотр темы - Флайбек, обратноходовый повышающий преобразователь
Форум РадиоКот
Здесь можно немножко помяукать :)

Текущее время: Ср дек 31, 2025 00:13:30

Часовой пояс: UTC + 3 часа


ПРЯМО СЕЙЧАС:



Начать новую тему Ответить на тему  [ Сообщений: 56 ]  1, ,  
Автор Сообщение
Не в сети
 Заголовок сообщения: Флайбек, обратноходовый повышающий преобразователь
СообщениеДобавлено: Сб фев 13, 2016 00:25:40 
Открыл глаза

Зарегистрирован: Вс авг 30, 2015 01:30:09
Сообщений: 49
Рейтинг сообщения: 0
Здравствуйте уважаемые спецы! при изготовлении простейшего повышающего бп по обратноходовой схеме возник ряд вопросов ответы на которые к сожалению и глубочайшему разочарованию найти не удалось.

схема простая - напряжение питания 12 вольт, нужно получить 1500-2000в. генератор собран на не555, затем сигнал усилен на комплементарной паре транзисторов, в итоге получил ровные импульсы фронт примерно 100 нан, смотрел осциллографом, то есть ключ выбранной мною ( irf3205) открывается и закрывается максимально быстро... но все ровно он нагревается при частоте 50кгц при работе на трансформатор ( ЧБ22), трансформатор не входит в насыщение смотрел на шунте( резистор 0.1 ом между стоком и началом первичной обмотки трансформатора) линейное наростание и резкий спад как и должно быть ни каких резких скачков нет. убирал трансформатор и ставил резистор и при токе 3 ампера транзистор грелся только до 60 градусов больше температура не росла то есть он справлялся. А при работе на трансформатор и при потреблении тока всего в 2 ампера нагрев свыше 120 градусов..... вот такая беде....

В голову приходит только одно что греется он он выбросов самоиндукции трансформатора, смотрел осцилом исток сток транзистора - да есть выбрас около 100 вольт сперва ( затем я отматал первички на трансе и выбросы стали меньше - сейчас примерно 30 вольт..... и вот тут я ничего понять не могу, снаббера нет и защит тоже не каких.


вот вопросы в которых я прошу помощи.
1) от чего может греться транзистор ключевой если - управление затвором в норме, ток через канал далеко до максимального( максимальное 110А вроде) сопротивление канала rds 0.008 - поставил как в даташите 4.7 ома на затвор с драйвера.... 10 вольт просадок нет. нагрузка индуктивная.

2) как подобрать супрессор для защиты этого транзистора, я просто не могу понять на какое напряжение его надо брать((( логично предположить на напряжение ниже максимального самого транзистора( сток исток)... но хотелось бы уточнить. или его стоит подбирать по осцилограмме???? к сожалению пока нет фото( вот нарисовал картинку примерно что у меня на осциллограммах. или нужно выбрать по импульсу что бы он обрезал импульс и оставил( как у меня на картинке 25 вольт).

поможет ли супрессор?


Вернуться наверх
 
Не в сети
 Заголовок сообщения: Re: Флайбек, обратноходовый повышающий преобразователь
СообщениеДобавлено: Сб фев 13, 2016 00:27:38 
Открыл глаза

Зарегистрирован: Вс авг 30, 2015 01:30:09
Сообщений: 49
Рейтинг сообщения: 0
Вложение:
Новый точечный рисунок.jpg [18.75 KiB]
Скачиваний: 750


Вернуться наверх
 
Не в сети
 Заголовок сообщения: Re: Флайбек, обратноходовый повышающий преобразователь
СообщениеДобавлено: Сб фев 13, 2016 06:16:13 
Открыл глаза

Зарегистрирован: Чт сен 10, 2015 15:50:09
Сообщений: 60
Рейтинг сообщения: 1
Мощные низковольтные обратноходовики - зло.
Вы токи измерили по потреблению? А в импульсе через транзистор сколько? Сравнивать резистивную нагрузку и индуктивную по току потребления совершенно неправильно - через резистор ток постоянен, а через индуктивность он в каждом цикле растет от 0 до весьма приличных величин. Вы никаких данных по расчету трансформатора не привели, поэтому от балды по описанию и рисункам можно предположить в первичке ток порядка 10А. У вас монтаж силовой части на такие токи рассчитан? Транзистор, надеюсь, установлен на радиатор? У трансформатора индуктивность рассеивания минимизирована?
Если исходить из того, что транзистор у вас разогревается в основном выбросами, то при установке супрессора, вся эта мощность будет рассеиваться уже на нем - а его на радиатор не поставить, так что запросто сгорит. Напряжение супрессора можно прикинуть так: 55В (максимально допустимое на стоке) - 12В (питание) = 43В - это максимум напряжения на супрессоре. Минимально допустимое - 13В (отраженное на первичке, взято с рисунка за вычетом питания 12В). 1.5KE27 выглядит подходящим (максимальное напряжение 39.1В). Если супрессор будете ставить однонаправленный, то не забудьте про диод, он должен быть рассчитан на импульсный ток первички (10А?). Возможно есть смысл рассмотреть вариант RCD клампера.
Кстати, полевик брали в проверенном месте? IRF3205 - одни из самых любимых у китайских подпольщиков. Так что сопротивление канала внезапно может быть на порядок больше ожидаемого - прокалывался так с IRF540, в двух разных магазинчиках покупал, канал по 0,5 Ом вместо 0.04Ом.


Вернуться наверх
 
Не в сети
 Заголовок сообщения: Re: Флайбек, обратноходовый повышающий преобразователь
СообщениеДобавлено: Сб фев 13, 2016 13:31:34 
Открыл глаза

Зарегистрирован: Вс авг 30, 2015 01:30:09
Сообщений: 49
Рейтинг сообщения: 0
Спасибо за то что отозвались!!! я по сути просто разобраться хотел бы от чего нагрев да и все. Поясню по поводу осциллограммы на шунте ( просьба поправить вдруг я в чем то ошибаюсь) - шунт 0.1 ом, настройки осциллографа по вертикали 0.1 вольт ( мерю через щуп делитель на 10) поп осциллограмме занимает 1 деление - то есть раз 1 деление то там 1 вольт падение на шунте ( 0.1в*10 = компенсация щупа на 10 получаем что 1 вольт на шунте, раз один вольт на шунте значит ток действительно поднимаеться линейно до 10 ампер. - по закону ома напряжение падения поделить на сопротивление - 1\0.1 = 10..... если это действительно так то тогда понятно почему греется...
Еще раз хотел бы уточнить миф это или реальность - транзистор греется от выбросов индуктивности ( с транса) превышающих его максимальное напряжение сток исток?
а если эти выбросы не превышают его максимального напряжения сток исток, будет ли нагрев?

по поводу трансформатора - я его сам рассчиать не смог - пробовал программу от Ув. Старичка, но что то не получилось у меня рассчитать. А намоточные данные я просто взял из статьи преобразователя псков 100 - единственное первички у меня 2-3(зато нет боьших выбросов) зазор 0.15( лист а4(0.1) + лист фторопласта(0.05)) вторички в отличии от оригинальной статьи у меня 180 витков. когда добавлял зазр или вносил какие либо изменения всегда смотерл форму тока протекающего в первичке, насыщения нет точно.


по поводу транзисторов - могу судить только субъективно, покупал на китайской площадке думаю подделка все таки... как проверить не знаю... транзисторов тестеров нет... пробывал проверять просто подключаю нагрузку к стоку, через него тек ток до 10 ампер он не грелся.


Вернуться наверх
 
Эиком - электронные компоненты и радиодетали
Не в сети
 Заголовок сообщения: Re: Флайбек, обратноходовый повышающий преобразователь
СообщениеДобавлено: Сб фев 13, 2016 13:33:32 
Открыл глаза

Зарегистрирован: Вс авг 30, 2015 01:30:09
Сообщений: 49
Рейтинг сообщения: 0
Хотелось бы еще добавить на радиаторе нагрева нет. но не хотелось бы устанавливать радиатор в такую маломощьную схему.... просто не укого не грееться. а у меня вот такая беда... советуете заменить сперва транзистор?


Вернуться наверх
 
Не в сети
 Заголовок сообщения: Re: Флайбек, обратноходовый повышающий преобразователь
СообщениеДобавлено: Сб фев 13, 2016 13:34:15 
Открыл глаза

Зарегистрирован: Вс авг 30, 2015 01:30:09
Сообщений: 49
Рейтинг сообщения: 0
сегодня постараюсь сделать фото осциллограмм... пока технически не могу это сделать(


Вернуться наверх
 
Не в сети
 Заголовок сообщения: Re: Флайбек, обратноходовый повышающий преобразователь
СообщениеДобавлено: Сб фев 13, 2016 13:46:44 
Открыл глаза

Зарегистрирован: Вс авг 30, 2015 01:30:09
Сообщений: 49
Рейтинг сообщения: 0
токи по потреблению мерил( но там совсем другие данные) потребление 1-2 А. мерил мультиметром.


Вернуться наверх
 
Не в сети
 Заголовок сообщения: Re: Флайбек, обратноходовый повышающий преобразователь
СообщениеДобавлено: Сб фев 13, 2016 13:54:12 
Модератор
Аватар пользователя

Карма: 153
Рейтинг сообщений: 2927
Зарегистрирован: Сб авг 14, 2010 15:05:51
Сообщений: 18893
Откуда: г. Озерск, Челябинская обл.
Рейтинг сообщения: 1
Медали: 1
Лучший человек Форума 2017 (1)
Arthur13 писал(а):
миф это или реальность - транзистор греется от выбросов индуктивности

это реальность.
Arthur13 писал(а):
а если эти выбросы не превышают его максимального напряжения сток исток, будет ли нагрев?

если не принимать мер по поглощению (снижению) выброса - импульсы обязательно превысят допустимое напряжение, без всяких если...

_________________
Мудрость приходит вместе с импотенцией...
Когда на русском форуме переходят на Вы, в реальной жизни начинают бить морду.


Вернуться наверх
 
Не в сети
 Заголовок сообщения: Re: Флайбек, обратноходовый повышающий преобразователь
СообщениеДобавлено: Сб фев 13, 2016 14:07:32 
Открыл глаза

Зарегистрирован: Вс авг 30, 2015 01:30:09
Сообщений: 49
Рейтинг сообщения: 0
Starichok51 Спасибо огромное) сегодня куплю пару транзисторов, все таки думаю не соавсем у меня они хорршие( ещше супрессор возьму. вечером выложу осциллограммы для полной картины что у меня тут) и еще выложу схему .


Вернуться наверх
 
Не в сети
 Заголовок сообщения: Re: Флайбек, обратноходовый повышающий преобразователь
СообщениеДобавлено: Сб фев 13, 2016 14:10:24 
Открыл глаза

Зарегистрирован: Вс авг 30, 2015 01:30:09
Сообщений: 49
Рейтинг сообщения: 0
Пока что еще теоретический вопрос - как я понимаю греется он из за лавинного пробоя паразитного биполярного транзистора в его корпусе( изабраженного как диод) ? или я ошибаюсь?


Вернуться наверх
 
Не в сети
 Заголовок сообщения: Re: Флайбек, обратноходовый повышающий преобразователь
СообщениеДобавлено: Сб фев 13, 2016 14:20:18 
Открыл глаза

Зарегистрирован: Чт сен 10, 2015 15:50:09
Сообщений: 60
Рейтинг сообщения: 1
У транзистора тепловое сопротивление кристалл-окружающая среда 62град/Вт. Это значит, что без радиатора всего 2Вт выделившейся на нем мощности нагреют его еще на 124 градуса сверх комнатной. Источников нагрева три - омические потери на открытом канале, динамические потери в момент открытия/закрытия транзистора и гашение высоковольтных выбросов лавинным пробоем транзистора. Если первые два исключили (?), то остается бороться с последним.
Если выбросы не превысят напряжение пробоя, то и нагрева, естественно, не будет. Но они превышают, Starichok51 уже написал. Это одна из ключевых проблем флаев. Раз вам критично обойтись без радиатора - пробуйте отвести куда-нибудь эту энергию. Если есть под рукой подходящий супрессор, поставьте его хотя бы временно - в целях диагностики, по его нагреву оцените, насколько велика энергия выбросов, в них ли проблема, и будете думать, что дальше делать.

P.S. Пробивается именно pn-переход паразитного диода, если при лавинном пробое откроется еще и паразитный биполярный транзистор (что в обычном случае и происходит), то произойдет "защелкивание" с фатальными последствиями для полевика (мог что-то напутать, строение полевиков знаю поверхностно). Чтобы этого не происходила, применяют множество технологических ухищрений, которые дают на выходе полевики, у которых режим лавинного пробоя является штатным, не приводящим к открытию паразитного биполярника, он нормируется в даташите. Например, IRF3205 способен гасить в пробое повторяющиеся импульсы энергией до 20мДж, надо только за температурой следить.


Вернуться наверх
 
Не в сети
 Заголовок сообщения: Re: Флайбек, обратноходовый повышающий преобразователь
СообщениеДобавлено: Сб фев 13, 2016 14:36:50 
Открыл глаза

Зарегистрирован: Вс авг 30, 2015 01:30:09
Сообщений: 49
Рейтинг сообщения: 0
kimius теперь все вроде встало на свои места, спасибо за подробное объяснение. Супрессор постараюсь преобрести сегодня. вечером всделаю все и выложу осциллограммы ) :solder:


Вернуться наверх
 
Не в сети
 Заголовок сообщения: Re: Флайбек, обратноходовый повышающий преобразователь
СообщениеДобавлено: Сб фев 13, 2016 14:38:07 
Открыл глаза

Зарегистрирован: Вс авг 30, 2015 01:30:09
Сообщений: 49
Рейтинг сообщения: 0
сейчас собираюсь в магазин помогите определиться какой транзистор еще купить IRFZ44NPBF или IRF3710PBF или FDD8447L?


Вернуться наверх
 
Не в сети
 Заголовок сообщения: Re: Флайбек, обратноходовый повышающий преобразователь
СообщениеДобавлено: Сб фев 13, 2016 15:08:18 
Открыл глаза

Зарегистрирован: Чт сен 10, 2015 15:50:09
Сообщений: 60
Рейтинг сообщения: 0
Сложно выбирать, не зная толком, в каком режиме ему работать. FDD8447L я бы брать не стал - он 40В. Из оставшихся мне больше всех импонирует IRF3710PBF за его 100В сток-исток, но напрягает очень "тяжелый" затвор (190нКл) - раскачает ли его ваш драйвер? Да и сопротивление у него наибольшее. Раз давить будете супрессором - берите "низковольтный" IRFZ44NPBF, он быстрее, сопротивление меньше.
А вообще для подобных нужд я IRFB3307Z себе припас, 75В 4.6мОм 110нКл, дорогой только, зараза, и довольно редкий.


Вернуться наверх
 
Не в сети
 Заголовок сообщения: Re: Флайбек, обратноходовый повышающий преобразователь
СообщениеДобавлено: Сб фев 13, 2016 16:27:23 
Открыл глаза

Зарегистрирован: Вс авг 30, 2015 01:30:09
Сообщений: 49
Рейтинг сообщения: 0
Выхожу из магазина))) купил 44 и 3710))) к сожалению тот 3307 не было в наличии((((( мупресморов тоже не разгуляться ((( взял 30 вольтовый. Скоро доберусь до дома и приступаю))))


Вернуться наверх
 
Не в сети
 Заголовок сообщения: Re: Флайбек, обратноходовый повышающий преобразователь
СообщениеДобавлено: Сб фев 13, 2016 16:41:27 
Открыл глаза

Зарегистрирован: Вс авг 30, 2015 01:30:09
Сообщений: 49
Рейтинг сообщения: 0
Супрессор то есть не разгуляться в выборе.... Максимально на 30 вольт был...


Вернуться наверх
 
Не в сети
 Заголовок сообщения: Re: Флайбек, обратноходовый повышающий преобразователь
СообщениеДобавлено: Сб фев 13, 2016 17:18:50 
Открыл глаза

Зарегистрирован: Чт сен 10, 2015 15:50:09
Сообщений: 60
Рейтинг сообщения: 0
Супрессор как точно зовется? Как подключать знаете? Цепляется он параллельно первичной обмотке. ххх30СА можно напрямую, а вот без СА - только встречно с диодом, анод которого к стоку, катод - через супрессор в сторону плюсовой шины питания (можно в другом порядке, главное в той же полярности). Будете тестировать - не давайте сразу полную нагрузку, наращивайте постепенно и мониторьте температуру, иначе можете не успеть среагировать на перегрев, детали будет жалко (это из личного опыта, я так лишился пластиковой изолирующей шайбы, через которую полевик крепился к радиатору - вытекла вместе с лужением фланца транзистора).


Вернуться наверх
 
Не в сети
 Заголовок сообщения: Re: Флайбек, обратноходовый повышающий преобразователь
СообщениеДобавлено: Пн фев 15, 2016 09:15:41 
Открыл глаза

Зарегистрирован: Вс авг 30, 2015 01:30:09
Сообщений: 49
Рейтинг сообщения: 0
kimius привет!) меня не пускали на форумм в общем ) поэтому не успел написать) супрессор SMBJ30CA, кстати ставил, как мертвому припарка.... а вот и осциллограммы ))) значит первые - со коэф заполнения 50 %.... а 2 последних( зато совсем ничего не нагревается) коэф заполнения приблизительно 15-20( генератор на не555).
Вложение:
Fnf2KyWtDkU.jpg [186.58 KiB]
Скачиваний: 1015


Вложение:
UrEi9_sAAic.jpg [182.56 KiB]
Скачиваний: 788


Вложение:
Uwzs5wzQqkE.jpg [180.08 KiB]
Скачиваний: 899


пояснения к осциллограммам - там где что то типа пилы - это я снимал с шунта в 0.1 ом, между стоком и первичной обмоткой - ток в первичной обмотке - 1 деление вольт.
На следущей - снимал что там на транзисторе ( исток(земля щупа) сток щуп) 1 деление 20 вольт.


а вот осциллограммы где изменен коэф заполнения.

на транзисторе что -
Вложение:
pLYiIxShpf4.jpg [147.43 KiB]
Скачиваний: 765


а это вот безобразие на шунте -
Вложение:
7WP-1mC2uJA.jpg [189.19 KiB]
Скачиваний: 749


Вернуться наверх
 
Не в сети
 Заголовок сообщения: Re: Флайбек, обратноходовый повышающий преобразователь
СообщениеДобавлено: Пн фев 15, 2016 10:44:48 
Открыл глаза

Зарегистрирован: Чт сен 10, 2015 15:50:09
Сообщений: 60
Рейтинг сообщения: 0
Первую осциллограмму (Fnf2KyWtDkU.jpg) я что-то вообще не могу идентифицировать. Это в какой точке схемы такое творится? На второй красивая пила со всеми паразитными эффектами, тут все понятно. Третья (Uwzs5wzQqkE.jpg) на сток совсем не похожа - слишком чистая, это не затвор случаем (но тогда цена деления должна быть 10V/дел)? Четвертая - явно со стока, виден "высоковольтный" выброс (~22В? при таком и давить-то нечего). Вообще напряжения смущают очень. После выброса на стоке около 10В что ли, даже меньше 12В питания? И потом звон где-то вокруг 5В, а должно быть примерно напряжение питание. То ли там совсем не "1 деление 20 вольт", то ли питание под нагрузкой просажено напрочь.
А вот последняя картинка тоже что-то совершенно непонятное, как и первая. Что еще за "звон" с амплитудой тока в 10А? И какие времена развертки у всех этих осциллограмм, везде по-разному? Не получается увязать картины с разных точек схемы в одну. Чему, например, соответствует тот мелкий выброс тока на шунте прям посередине цикла? Он, кстати, чем-то похож на картину, наблюдаемую в первом файле.
555-ая случаем не дурит от помех? Монтаж без "антенн" в виде длинных дорожек/висящих проводов?


Вернуться наверх
 
Не в сети
 Заголовок сообщения: Re: Флайбек, обратноходовый повышающий преобразователь
СообщениеДобавлено: Пн фев 15, 2016 11:51:19 
Открыл глаза

Зарегистрирован: Вс авг 30, 2015 01:30:09
Сообщений: 49
Рейтинг сообщения: 0
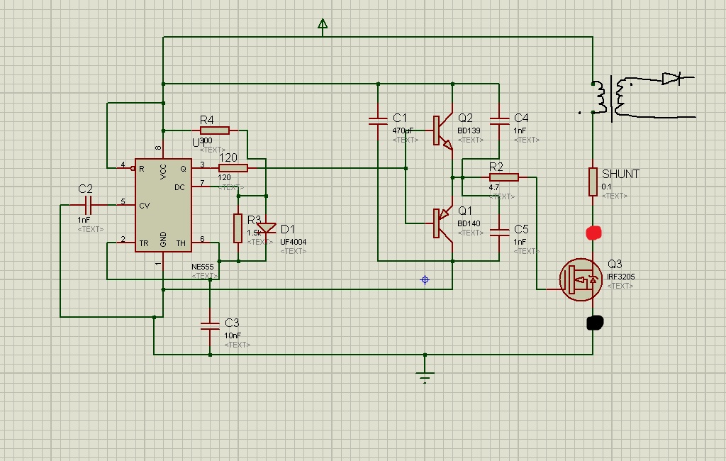
Монтаж ужасный)решил нарисовать где что мерил - вот на этой картинке - черная точка это земля щупа, красная точка сам щуп где мерю. - тут я как понимаю измеряют выбросы на транзисторе. затем следующая картинка это на шунте 0.1 ома. и последняя это импульсы затвора.

картинки где я мерил, и сама осциллограмма ( только что измерил)


настройки осила - 100кгц 2мкс 20вольт\деление
Вложение:
через транзистор.jpg [225.38 KiB]
Скачиваний: 714

Вложение:
20вольт деление2 мкс.JPG [145.63 KiB]
Скачиваний: 702






настройки осила - 100кгц 2мкс 1вольт\деление
Вложение:
1вольтделение 2мкс.JPG [135.84 KiB]
Скачиваний: 619

Вложение:
ток первички.jpg [225.62 KiB]
Скачиваний: 654


Вернуться наверх
 
Показать сообщения за:  Сортировать по:  Вернуться наверх
Начать новую тему Ответить на тему  [ Сообщений: 56 ]  1, ,  

Часовой пояс: UTC + 3 часа


Кто сейчас на форуме

Сейчас этот форум просматривают: Google [Bot], ViktorYak34 и гости: 82


Вы не можете начинать темы
Вы не можете отвечать на сообщения
Вы не можете редактировать свои сообщения
Вы не можете удалять свои сообщения
Вы не можете добавлять вложения

Найти:
Перейти:  


Powered by phpBB © 2000, 2002, 2005, 2007 phpBB Group
Русская поддержка phpBB
Extended by Karma MOD © 2007—2012 m157y
Extended by Topic Tags MOD © 2012 m157y