Например TDA7294

Форум РадиоКот • Просмотр темы - Беда с контроллером bq24295
Форум РадиоКот
Здесь можно немножко помяукать :)

Текущее время: Ср апр 01, 2026 00:20:51

Часовой пояс: UTC + 3 часа


ПРЯМО СЕЙЧАС:



Начать новую тему Ответить на тему  [ Сообщений: 20 ] 
Автор Сообщение
 Заголовок сообщения: Беда с контроллером bq24295
СообщениеДобавлено: Сб ноя 08, 2025 00:36:59 
Родился

Зарегистрирован: Чт авг 14, 2025 18:20:28
Сообщений: 13
Рейтинг сообщения: 0
Добрый день, товарищи! Взываю к вашей мудрости и опыту!)

Коротко: горят камни, сгорело уже 5 штук, крестом выложены на паяльном коврике.

Подлиннее: Делаю себе зарядное устройство с помощью контроллера заряда bq24295, спаяла по схеме в даташите - всё хорошо (отличия - R1 от ILIM установила 330Ω, CE на землю, QON никуда - по даташиту он подтянут на землю, лог "0"), выводы SW, BAT+, TS сделала через перемычки, SW - питание общей схемы (оставила не подключёнными, т.е. вывод от контроллера идёт в никуда, перемычки не подключены), BAT+ к аккуму, TS - к термистору 103AT-2. Подключила микруху по интерфейсу I2C к ардуино и подключила питание USB (выводы 1,24 - USB) заряжаться аккумулятор li/po 3.8V от zte blade a510 (2 телефона таких дохлых, решила взять эти аккумы для своих подделок).

Проблема к том, что зарядка сначала идёт, по I2C получаю значение charging в ардуино, светодиод светится без морганий. Не заметила закономерностей, но, вроде (могу ошибаться), когда перемычку BAT+ снимаю, то сразу от камня дымок и так греется, что выпаивать не нужно, пинцетом снимаю дохлую раскалённую микросхему и после этого выводы SW (19,20) замыкаются с землёй (прозванивала цешкой), судя по функциональной схеме в даташите - пробиты полевики.

Вопрос:
1. Подскажите, пожалуйста, что я делаю не так, сожгла уже 5 камней, даже дело не в деньгах, жалко электронику.

Наводящие вопросы:
1. Обязательно ли нагрузка должна быть на SW, и как лучше сделать, отключать общую схему от батареи, например, мультиплексором и питать её с помощью вывода SW? Читала на форумах, что во время зарядки аккума, общая схема не должна питаться от этого аккума, иначе зарядка будет бесконечной, общая схема должна питаться от контроллера заряда, это верно?


Прошу прощения за "многобукв", не знаю как лаконично выразить своё горе, пыталась описать как можно подробнее, чтобы вы увидели всю панораму. Если что не описала и вы зададите любой вопрос по работе с чипом - отвечу.

Буду признательна за помощь и ответы, уже много дней потратила в никуда, сейчас установила новый камень, но боюсь подключать к USB. :cry:

Благодарю!

Вложения:
- Схема подключения из даташита, как я и сделала.


Вложения:
Комментарий к файлу: Схема подключения bq24295
del3.PNG [82.37 KiB]
Скачиваний: 144
Вернуться наверх
 
 Заголовок сообщения: Re: Беда с контроллером bq24295
СообщениеДобавлено: Сб ноя 08, 2025 01:48:42 
Открыл глаза

Зарегистрирован: Вт ноя 04, 2025 04:04:57
Сообщений: 45
Рейтинг сообщения: 0
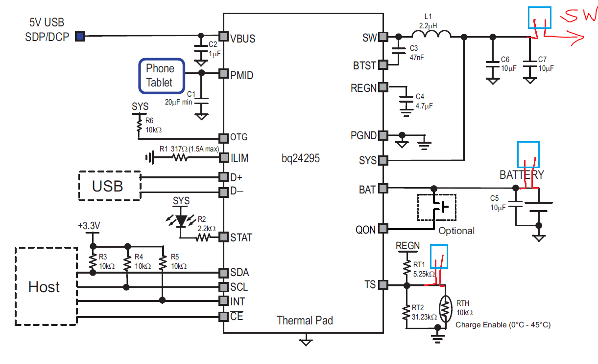
Эм. Что значит SW через перемычки? Там же индуктивность по даташиту. Если там перемычка, то источник питания по сути накоротко замыкается на батарею. И понятное дело, что всё выгорает. Наверное микросхема просто неспособна настолько понизить скважность PWM, чтобы справиться с отсутствующей индуктивностью по сути. Если бы она отключила выход, то тогда бы не сгорело. Но, видимо, защиты такой не предусмотрено.

Кстати, TS тоже не советую оставлять висеть. Там же делитель не просто так стоит. Поставь хотя бы резистор на нужный номинал вместо терморезистора.

И что имеется ввиду под "нагрузка на SW"? Там по даташиту на SW стоит индуктивность для step down преобразователя. Что вы туда подключаете кроме индуктивности??


Вложения:
temp.png [176.12 KiB]
Скачиваний: 114


Последний раз редактировалось multivibrator Сб ноя 08, 2025 02:00:34, всего редактировалось 1 раз.
Вернуться наверх
 
 Заголовок сообщения: Re: Беда с контроллером bq24295
СообщениеДобавлено: Сб ноя 08, 2025 02:01:51 
Родился

Зарегистрирован: Чт авг 14, 2025 18:20:28
Сообщений: 13
Рейтинг сообщения: 0
Эм. Что значит SW через перемычки? Там же индуктивность по даташиту.


Выход SW (через индуктивность, и параллельно кондёрам) у меня идёт через перемычку на питание схемы. Перемычки сделала, чтобы контролировать процесс.

Кстати, сейчас подключила резисторы каждый по 1 МΩ параллельно SW - GND и BTN+ GND, имитируя нагрузку. Сожгла ещё один камень, дымок и прямо с макета сняла пинцетом контроллер... Жуть какая, в кошмаре ж снится будет... :facepalm:

Вот ошибка, по любому, примитивная, но её в упор не вижу... :(

Добавлено after 2 minutes 10 seconds:
Эм. Что значит SW через перемычки? Там же индуктивность по даташиту. Если там перемычка, то источник питания по сути накоротко замыкается на батарею. И понятное дело, что всё выгорает. Наверное микросхема просто неспособна настолько понизить скважность PWM, чтобы справиться с отсутствующей индуктивностью по сути. Если бы она отключила выход, то тогда бы не сгорело. Но, видимо, защиты такой не предусмотрено.

Кстати, TS тоже не советую оставлять висеть. Там же делитель не просто так стоит. Поставь хотя бы резистор на нужный номинал вместо терморезистора.

И что имеется ввиду под "нагрузка на SW"? Там по даташиту на SW стоит индуктивность для step down преобразователя. Что вы туда подключаете кроме индуктивности??


У меня TS не висит, он подключён через термистор, также рекомендованный по даташиту. Висел у меня только SW


Вернуться наверх
 
 Заголовок сообщения: Re: Беда с контроллером bq24295
СообщениеДобавлено: Сб ноя 08, 2025 02:02:37 
Открыл глаза

Зарегистрирован: Вт ноя 04, 2025 04:04:57
Сообщений: 45
Рейтинг сообщения: 0
Выход SW (через индуктивность, и параллельно кондёрам) у меня идёт через перемычку на питание схемы. Перемычки сделала, чтобы контролировать процесс.

Но зачем? Туда ничего не надо подключать кроме индуктивности и конденсатора маленького. Этот вывод вообще не предназначен чтобы там ещё что-то висело. Или я чего-то не вижу?

Уберите всю самодеятельность с SW и прекратите геноцид контроллеров заряда.


Вернуться наверх
 
Эиком - электронные компоненты и радиодетали
 Заголовок сообщения: Re: Беда с контроллером bq24295
СообщениеДобавлено: Сб ноя 08, 2025 02:12:20 
Родился

Зарегистрирован: Чт авг 14, 2025 18:20:28
Сообщений: 13
Рейтинг сообщения: 0
Я, возможно, описала, несколько, сумбурно, вот, я нарисовала, где именно у меня перемычки стоят, они стоят строго на выходе

Добавлено after 7 minutes 5 seconds:
[uquote="multivibrator",url="/forum/viewtopic.php?p=4761699#p4761699"]Туда ничего не надо подключать кроме индуктивности и конденсатора маленького. Этот вывод вообще не предназначен чтобы там ещё что-то висело.


У меня сгорело 5 камней до того как я его куда либо подключила, он в воздухе висел, перемычка не была вставлена во время испытаний всех 5-ти камней. Сейчас я для эксперимента запараллелила 1 МОм-ным резистором и тоже сгорел. Уже 6 камней, выложила их уже в полноценный крест на коврике. Не понимаю... :facepalm:


Вложения:
del4.png [77.78 KiB]
Скачиваний: 148
Вернуться наверх
 
 Заголовок сообщения: Re: Беда с контроллером bq24295
СообщениеДобавлено: Сб ноя 08, 2025 02:17:37 
Открыл глаза

Зарегистрирован: Вт ноя 04, 2025 04:04:57
Сообщений: 45
Рейтинг сообщения: 1
поставьте ограничительные резисторы на питание (в том числе и то, которое через USB идёт), чтобы не палить миркосхему. 20 Ом должно хватить. _Отключите_ измерительные приборы, чтобы исключить какие-то замыкание через общий провод на землю (может у вас осциллограф заземлён и получаются какие-то неожиданные КЗ). Тестер можно оставить (в режиме вольтметра). Перепроверьте схему два раза, а лучше три. Проверьте тестером все сопротивления на ногах (сопротивление нога - GND). Проверьте, нет ли КЗ между ногами.

Полярность проверьте ещё, а-то мало ли... И не дохлый ли аккумулятор, который заражяется (нет ли внутреннего КЗ).

Я, конечно, не сильно шарю в этих зарядниках. Но мне кажется, что схему, которую питает этот контроллер надо на PMID подключать, а не на SYS.

Кстати, питание откуда берется? А-то бывают такие китайские USB зарядки, которые со старта 12 или 20V выдают в USB....


Вернуться наверх
 
 Заголовок сообщения: Re: Беда с контроллером bq24295
СообщениеДобавлено: Сб ноя 08, 2025 02:52:49 
Родился

Зарегистрирован: Чт авг 14, 2025 18:20:28
Сообщений: 13
Рейтинг сообщения: 0
И что имеется ввиду под "нагрузка на SW"? Там по даташиту на SW стоит индуктивность для step down преобразователя. Что вы туда подключаете кроме индуктивности??


Насчёт нагрузки, я полагала, что bq24295 по типу TP4056 BAT+ на батарею, а SW на нагрузку. Во время заряда аккума, должна ж питаться откуда-то основная схема - отключиться схема от аккума, например, с помощью мультиплексора, и питаться от контроллера заряда. Если на выходе SW должен стоять step down DC-DC, то у меня стоит на 3v3 к тому же часть схемы питается от 3v8, Но не страшно если будет и 4v2.

Почему я так полагала, потому, что сначала я использовала контроллер bq24296M, который также сгорел :facepalm: Так в даташите указан выход питания для SW основной схемы, если я,конечно, не заблуждаюсь (см. вложение).

Добавлено after 26 minutes 20 seconds:
поставьте ограничительные резисторы на питание (в том числе и то, которое через USB идёт), чтобы не палить миркосхему. 20 Ом должно хватить.


Насчёт резисторов хорошая мысль, хотя бы, да, во время экспериментов, вот я тормоз, могла бы и не сжечь столько камней. :facepalm:


_Отключите_ измерительные приборы, чтобы исключить какие-то замыкание через общий провод на землю (может у вас осциллограф заземлён и получаются какие-то неожиданные КЗ). Тестер можно оставить (в режиме вольтметра). Перепроверьте схему два раза, а лучше три. Проверьте тестером все сопротивления на ногах (сопротивление нога - GND). Проверьте, нет ли КЗ между ногами.

Полярность проверьте ещё, а-то мало ли...



Да, после каждого сгорания проверяю, снова по схеме, снова прозвоны, но схема всё та же, как в даташите. В сети искала подобные, но отличий не нашла.


И не дохлый ли аккумулятор, который заражяется (нет ли внутреннего КЗ).


Вольтметром я каждый раз после сгорания камня замеряю аккум, показывает напругу норм - 3v9, я недавно начала с контроллерами, чисто, сама, без готовым решений, но, думаю, просто замерить напругу достаточно, если я, конечно, не ошибаюсь.

Я, конечно, не сильно шарю в этих зарядниках. Но мне кажется, что схему, которую питает этот контроллер надо на PMID подключать, а не на SYS.


Хорошее замечание, попробую


Кстати, питание откуда берется? А-то бывают такие китайские USB зарядки, которые со старта 12 или 20V выдают в USB....


Питание от удлинителя, на котором есть выход USB, замеряла питание, всегда было 5v, но во время самого включения схемы не пробовала, может БП "думает", что нужно выдать "быструю" зарядку, а по даташиту это неприемлемо. Проверю.

Проверю всё и отпишусь.


Вложения:
del5.PNG [57.63 KiB]
Скачиваний: 125
Вернуться наверх
 
 Заголовок сообщения: Re: Беда с контроллером bq24295
СообщениеДобавлено: Сб ноя 08, 2025 21:51:35 
Открыл глаза

Зарегистрирован: Вт ноя 04, 2025 04:04:57
Сообщений: 45
Рейтинг сообщения: 0
Насчёт нагрузки, я полагала, что bq24295 по типу TP4056 BAT+ на батарею, а SW на нагрузку. Во время заряда аккума, должна ж питаться откуда-то основная схема - отключиться схема от аккума, например, с помощью мультиплексора, и питаться от контроллера заряда.


Еще учтите, что если вы повесите схему на SW, то аккум будет _постоянно_ находиться под напряжением заряда. Потому что схема заряда будет думать, что аккум все еще тянет ток (хотя на самом деле это "схема" тянет ток из SW). Таким образом аккум умрёт гораздо раньше запланированного, если не озаботиться дополнительно схемой отсечки аккума от зарядки. Поэтому рекомендую ещё раз выяснить опцию подключения к PMID.


Вернуться наверх
 
 Заголовок сообщения: Re: Беда с контроллером bq24295
СообщениеДобавлено: Вт ноя 11, 2025 23:16:43 
Родился

Зарегистрирован: Чт авг 14, 2025 18:20:28
Сообщений: 13
Рейтинг сообщения: 0
Ещё учтите, что если вы повесите схему на SW, то аккум будет _постоянно_ находиться под напряжением заряда..


А почему он так будет думать, ведь для зарядки аккума есть спец выводы BAT, к тому же по даташиту нужно вешать светодиод к SW (Он же SYS), который будет постоянно под напряжением?

Добавлено after 5 minutes 33 seconds:
Кстати, по PMID, он сквозной и выдаёт напряжение зарядки, в данной микрухе 5В, которая используется в смартфоне (модель не помню), едва ли производители телефона будут добавлять специально для этого вывода ставить ещё понижающий DC-DC, это слишком громоздко, каждый мм на плате дорог, именно исходя из данных предположений я и подумала, что смартфон питать будет именно SYS во время зарядки, могу ошибаться, но вроде логично?


Вернуться наверх
 
 Заголовок сообщения: Re: Беда с контроллером bq24295
СообщениеДобавлено: Ср ноя 12, 2025 01:25:10 
Открыл глаза

Зарегистрирован: Вт ноя 04, 2025 04:04:57
Сообщений: 45
Рейтинг сообщения: 0
Да, я не заметил, что там батарея еще отдельно развязана от SYS. По поводу PMID, если схеме достаточно пониже напряжения, то наверное ок на SYS подключить в таком случае.

Выяснили чего микросхемы горели?


Вернуться наверх
 
 Заголовок сообщения: Re: Беда с контроллером bq24295
СообщениеДобавлено: Ср ноя 12, 2025 12:18:49 
Родился

Зарегистрирован: Чт авг 14, 2025 18:20:28
Сообщений: 13
Рейтинг сообщения: 0
Выяснили чего микросхемы горели?


Блок питания нашла, он старец и выдаёт всегда 5В и 0,4А, замерила цешкой напряжение, так и есть. С ним и продолжила работу.

Нашла от Texas Instruments (производителя) ещё документации по чипу, всё перепроверила, отличий нет. Нашла отладочную плату на основе этого чипа, посмотрела разводку - отличий нет. На западе такая плата стоит всего 13,5 евро, не заказать, у нас нашла почти такую же уже за 5 000 р., а чуть другая 22000+, жаль тратить эту сумму, чтобы проверить разводку :)) В итоге, перепаяла часть своей макетной платы и использовала новую QFN-to-DIP. Подключила, светодиод поморгал немного, будто прощаясь, потом вновь дымок и затем сняла чип пинцетом.

Потом впаяла новый чип и подключила VBUS (от USB VCC на 1, 24 выводы) через резистор ~22Ω, несколько миганий светодиодом и чип испустил дух без дымка, сгорел не греясь (двойной каламбур), просто перестал работать. Во всех испытаниях после включения, пробивает внутри чипа полевик (смотрела по функциональной схеме) и становятся накоротко контакты - SW, SYS, GND. А в последнем эксперименте интерфейс I2C, после сгорания, продолжает выдавать корректные данные.

В целом сценарий работы всегда один, недолго чип работает, потом сгорает. Быть может в их схеме что-нибудь "подразумевается" и не указывается, такое часто встречаешь в литературе.

Есть и простые зарядки, типа tp4096, но мне нужен интерфейс IIC для контроля зарядкой аккумулятора.

Я пока в тупике, много дней ушло, остался последний чип bq24295 и пять штук bq24296m. Вот понять бы в чём проблема, жаль чипы, почило уже восемь штук.. :( Нашла и заказала несколько иные чипы от этого же производителя bq25896 и bq25890h, схема подключения точно такая же, но уже чипы "Support 3.9-V to 14-V Input Voltage Range", может они более устойчивы к тому, что пока не увидела..


Вернуться наверх
 
 Заголовок сообщения: Re: Беда с контроллером bq24295
СообщениеДобавлено: Ср ноя 12, 2025 14:27:42 
Вымогатель припоя

Карма: 1
Рейтинг сообщений: -5
Зарегистрирован: Сб авг 09, 2025 22:08:28
Сообщений: 598
Рейтинг сообщения: 0
Учитывая что TI официально ничего не поставляет в РФ, есть неплохой шанс, что Вы просто работаете с бракованными чипами


Вернуться наверх
 
 Заголовок сообщения: Re: Беда с контроллером bq24295
СообщениеДобавлено: Ср ноя 12, 2025 15:32:28 
Открыл глаза

Зарегистрирован: Вт ноя 04, 2025 04:04:57
Сообщений: 45
Рейтинг сообщения: 1
А проверьте-ка конденсаторы, которые стоят вокруг индуктивности (а лучше замените на новые). И саму индуктивность (тот ли номинал)

Добавлено after 3 minutes 59 seconds:
и схему от sys, отключите конечно.


Вернуться наверх
 
 Заголовок сообщения: Re: Беда с контроллером bq24295
СообщениеДобавлено: Ср ноя 12, 2025 16:46:22 
Родился

Зарегистрирован: Чт авг 14, 2025 18:20:28
Сообщений: 13
Рейтинг сообщения: 0
Да да, тоже с подругой только разговаривали, рассуждали, также остановились либо на браке партии чипов, либо на индуктивности, что из-за неверного подбора по току катушка перегрелась и спаялась внутри и теперь это не индуктивность, а перемычка, например. Также, отключить доп нагрузку от SYS - светодиод. Глянула, да, индуктивность выбрана на 30 мА, а нужно на 3А (в сто раз больше), может бессонные ночи сказались, но почему не обратила внимание при подборе не пойму. Только вот не помню, что я бы что-либо подключала к SYS, по сути там кроме светодиода нет нагрузки, а перемычки я не подключала, может забыла.. Индуктивность выпаянную нет возможность проверить с помощью моей цешки. Насчёт кондёров хорошая мысль, перепаяю уберу всё с SYS и попробую с такой слабой индуктивностью. Остался последний чип, остальные ещё не пришли, надеюсь, на 9-ый раз заработает. О результате отпишусь.


Вернуться наверх
 
 Заголовок сообщения: Re: Беда с контроллером bq24295
СообщениеДобавлено: Ср ноя 12, 2025 20:30:02 
Открыл глаза

Зарегистрирован: Вт ноя 04, 2025 04:04:57
Сообщений: 45
Рейтинг сообщения: 1
индуктивность нормальную поставьте. Возьмите сами намотайте на любой попавшийся жёлто-белый тороидальный сердечник от БП какого-то. Там 2.2µH, это немного. Кол-во витков по программу расчитайте. Должно быть 4-5 наверное вокруг тороида (зависит от размера, конечно). Проницаемость у жёлто-белых сердечников µ = 75 (для формулы). Также смотрите файл вложенный.

Ферритовые сердечники брать не стоит. Они входят в насыщение быстро. Так что или желто-белый или вообще без сердечника.

Вот здесь можно посчитать. Там и формулы написаны.
https://www.e-magnetica.pl/doku.php/cal ... inductance


Вложения:
Сердечники ферритовые тороидальные __ ДАРТ Электроникс.pdf [224.32 KiB]
Скачиваний: 101
Вернуться наверх
 
 Заголовок сообщения: Re: Беда с контроллером bq24295
СообщениеДобавлено: Чт ноя 13, 2025 19:16:18 
Родился

Зарегистрирован: Чт авг 14, 2025 18:20:28
Сообщений: 13
Рейтинг сообщения: 0
индуктивность нормальную поставьте. Возьмите сами намотайте на любой попавшийся жёлто-белый тороидальный сердечник от БП какого-то...
https://www.e-magnetica.pl/doku.php/cal ... inductance


Спасибо огромное за информацию, хоть намоточные провода есть в заначке, но всё равно пришлось бы сердечники искать, в будущем пригодится ваша рекомендация.

Поступила несколько иначе, нашла у себя две индуктивности по 1 мкГн на 9А и 0,22 мкГн на 19А, соединила их последовательно и получилась индуктивность нужного номинала, перепаяла кондёры и заново всё развела на плате, также перепаяла резистор для светодиода, у меня был резистор на 100 Ом, но я считала по формуле, но всё же припаяла другой на 1,4 кОм, хотя рекомендован на 2,21 кОм. Подключила и всё ЗАРАБОТАЛО! Ура! Жёсткий был урок.

Значит из-за плохо подобранной, в туманном сознании, индуктивности горели камни. Поставила на зарядку аккум, мониторила по IIC, зарядился, правда, до 4,08 вольт, а не 4,208 (лимит по bq2429x), а потом по I2C пишет charging termination (завершение заряда). Но само напряжение зарядки выдаёт микросхема 4,2 В. Пока не разобралась с чем это связано. На аккуме написано limited charge 4.35 V, возможно, аккум старый (снят со старого телефона). У меня есть умная зарядка, но, боюсь, эксперимент будет не чистый, хотя.. Потом всё таки отдельной зарядкой, да, думаю, дозаряжу, посмотрю, до какого значения зарядит.

Пока одна проблема, через некоторое время пропадает микросхема при чтении данных по i2c на МК Амуре (К1948ВК018), на ардуино всё норм, не исчезает, а вот на Амуре исчезают все устройства на интерфейсе через некоторое время (на нём у меня их два устройства). Отключила watchdog timer, Но всё равно просто исчезает, пробовала на второй интерфейс i2c - всё равно скрывается "в туман"... У микросхемы много настроек через I2C, пока не изучила все, возможно какое-то дефолтовое значение нужно отключить, но это не объясняет почему ардуино не теряет микросхему... Заказала себе USB-IIC на компе попробую отладить, но придётся написать программу, т.к. не нашла специальную программу для отладки на сайте Texas Instruments, а в документации она указана.

Не слишком много расписываю? А то блог какой-то получился, модераторы, если много лишнего - могу почистить и написать в стиле спартанцев :) , но, думаю, кому-нибудь да пригодится.

Работы по отладке и интеграции ещё пруд пруди.

Кстати разобралась, также рассуждая с подругой, что выход SYS это питание всей схемы устройства, также потом нашла фразу в документации "питание вашей схемы от SYS". Т.е. при отключении зарядки от USB, питается схема через SYS от аккумулятора, а при подключении USB питается схема от SYS от USB, мультиплексоры не нужны, микросхема сама всё делает. Напрямую схема от батареи не питается. Сколько прошестила сайтов, нигде об этом ни слова, может, не писали потому-что это "подразумевается".. Сделала именно так, посмотрим, верно ли предположение.

Через тернии к рабочей управляемой зарядке.

Спасибо огромное multivibrator за безценные советы!

--

Кстати, хочу подключить приёмник беспроводной зарядки к этой микросхеме, хочу, чтобы приоритет был у USB (он мощнее), если подключена зарядка USB, то игнорится беспроводная. Приёмник заказала, на днях придёт, потом отдельный спаяю с нуля, как разберусь с это новой для меня темой. Как это лучше сделать, через мультиплексор? Или это "совершенно другая история" и лучше создать отдельную тему?


Вернуться наверх
 
 Заголовок сообщения: Re: Беда с контроллером bq24295
СообщениеДобавлено: Пт ноя 14, 2025 01:24:11 
Открыл глаза

Зарегистрирован: Вт ноя 04, 2025 04:04:57
Сообщений: 45
Рейтинг сообщения: 0
Так, ну простыню я на досуге прочитаю. Единственное, что замечу: 1µH + 0.22µH это будет 1.2µH. А по докам нужно 2.2µH. У вас индуктивность в два раза меньше. Я не думаю, .что микросхема в восторге от этого. Но по сравнению с прошлым.... xD

По поводу лимита заряда: скорее всего микросхему надо программировать на то, чтобы она нужный лимит выдавала. Может быть номиналом резистора на какой-то ноге, а может и по I2C тому. Почитайте доки внимательно. В любом случае - это самое последнее о чём надо беспокоиться на данном этапе.


Вернуться наверх
 
 Заголовок сообщения: Re: Беда с контроллером bq24295
СообщениеДобавлено: Пт ноя 14, 2025 10:25:43 
Родился

Зарегистрирован: Чт авг 14, 2025 18:20:28
Сообщений: 13
Рейтинг сообщения: 0
Так, ну простыню я на досуге прочитаю. Единственное, что замечу: 1µH + 0.22µH это будет 1.2µH. А по докам нужно 2.2µH. У вас индуктивность в два раза меньше. Я не думаю, .что микросхема в восторге от этого. Но по сравнению с прошлым.... xD


Не так выразилась, перефразирую "..нашла у себя две индуктивности по 1 мкГн на 9А и ОДНУ 0,22 мкГн на 19А..", т.е. всего три индуктивности 1 мкГн + 1 мкГн + 0,22 мкГн, теперь у меня 2,22 мкГн плюс/минус.

По поводу лимита заряда


Да, документацию поизучаю, я заказала простую зарядку для литиевых батарей, попробую и ей, и умной и у меня точно такой же аккум ещё один есть, попробую и его, но беспокойство вызывает несистемное пропадание I2C у Амура, есть несколько идей решения, но это всё нужно пробовать. Вот совсем не Plug-and-Play :)) Тернии..


Вернуться наверх
 
 Заголовок сообщения: Re: Беда с контроллером bq24295
СообщениеДобавлено: Пт ноя 14, 2025 23:21:38 
Мучитель микросхем

Карма: 1
Рейтинг сообщений: 53
Зарегистрирован: Пт янв 18, 2013 01:30:11
Сообщений: 467
Откуда: Вильнюс, Литва
Рейтинг сообщения: 0
На сайте TI можно задавать вопросы по их мсх., отвечают их сотрудники. Во всяком случае, раньше так было(давно не заходил, ссылка утеряна).


Вернуться наверх
 
 Заголовок сообщения: Re: Беда с контроллером bq24295
СообщениеДобавлено: Сб ноя 15, 2025 10:13:31 
Родился

Зарегистрирован: Чт авг 14, 2025 18:20:28
Сообщений: 13
Рейтинг сообщения: 0
На сайте TI можно задавать вопросы по их мсх., отвечают их сотрудники. Во всяком случае, раньше так было (давно не заходил, ссылка утеряна).


Хорошо, посмотрю, благодарю!


Вернуться наверх
 
Показать сообщения за:  Сортировать по:  Вернуться наверх
Начать новую тему Ответить на тему  [ Сообщений: 20 ] 

Часовой пояс: UTC + 3 часа


Вы не можете начинать темы
Вы не можете отвечать на сообщения
Вы не можете редактировать свои сообщения
Вы не можете удалять свои сообщения
Вы не можете добавлять вложения

Найти:
Перейти:  


Powered by phpBB © 2000, 2002, 2005, 2007 phpBB Group
Русская поддержка phpBB
Extended by Karma MOD © 2007—2012 m157y
Extended by Topic Tags MOD © 2012 m157y