Например TDA7294

Форум РадиоКот • Просмотр темы - сдох Б5-49
Форум РадиоКот
Здесь можно немножко помяукать :)

Текущее время: Ср фев 18, 2026 23:50:48

Часовой пояс: UTC + 3 часа


ПРЯМО СЕЙЧАС:



Начать новую тему Ответить на тему  [ Сообщений: 31 ]  1,  
Автор Сообщение
Не в сети
 Заголовок сообщения: сдох Б5-49
СообщениеДобавлено: Пт янв 23, 2015 19:21:04 
Вымогатель припоя
Аватар пользователя

Зарегистрирован: Пт апр 22, 2011 00:14:21
Сообщений: 515
Рейтинг сообщения: 0
Заряжал аккумулятор и забыл, вспомнил когда появился запах. Сгорел R5 - 4 млт2 по 24 Ом, Пробило 2т808а, заменил сразу пару (2т808 и 1т813). Дальше не проверял, разбирать его :kill: При включении все так же сгорают предохранители.... Есть у кого-нибудь опыт ремонта ?:(

_________________
Смотри: вот это - ноль, а это - фаааааааа!!!!!!!!!!!!!!!


Вернуться наверх
 
Не в сети
 Заголовок сообщения: Re: сдох Б5-49
СообщениеДобавлено: Пт янв 23, 2015 19:45:01 
Опытный кот

Карма: 3
Рейтинг сообщений: 144
Зарегистрирован: Пн июн 07, 2010 22:56:01
Сообщений: 891
Откуда: SU
Рейтинг сообщения: 0
вот тут методика ремонта

http://ru-radio-electr.livejournal.com/816722.html


Вернуться наверх
 
Не в сети
 Заголовок сообщения: Re: сдох Б5-49
СообщениеДобавлено: Пт янв 23, 2015 22:01:41 
Друг Кота
Аватар пользователя

Карма: 50
Рейтинг сообщений: 763
Зарегистрирован: Чт дек 29, 2005 00:18:30
Сообщений: 6597
Откуда: Москва
Рейтинг сообщения: 0
Да и у нас была многостраничная тема по ремонту. Раз горят входные предохранители то как минимум помер инвертор на КТ809 или в более новых КТ840. Ну и трансы ВЧ там любят гореть при долгом использовании, но тогда сразу на помойку. А транзисторы в выходном ключе могли и быть исправны..

_________________
Ничто так не укрепляет взаимное доверие, как 100% предоплата! Дмитрий, ex-RK3AOR.


Вернуться наверх
 
Не в сети
 Заголовок сообщения: Re: сдох Б5-49
СообщениеДобавлено: Пт янв 23, 2015 22:35:08 
Вымогатель припоя
Аватар пользователя

Зарегистрирован: Пт апр 22, 2011 00:14:21
Сообщений: 515
Рейтинг сообщения: 0
Скудновато по ссылке, но подумаю, что из этого выйдет. Заменил кт840а*2, лампочки не горят, при включении щелкает какими-то релюшками. Выпрямитель на 200 В не отключал пока, для этого есть завтра :)) . Транс инвертора.... если придется, то перемотка :))

_________________
Смотри: вот это - ноль, а это - фаааааааа!!!!!!!!!!!!!!!


Вернуться наверх
 
Эиком - электронные компоненты и радиодетали
Не в сети
 Заголовок сообщения: Re: сдох Б5-49
СообщениеДобавлено: Пт янв 23, 2015 23:26:17 
Поставщик валерьянки для Кота

Карма: 4
Рейтинг сообщений: 210
Зарегистрирован: Сб май 07, 2011 17:52:59
Сообщений: 2466
Рейтинг сообщения: 0
Цитата:
Заряжал аккумулятор и забыл, вспомнил когда появился запах.
со мной такое тоже было. первый раз в 1999г поднимал из могилы данный девайс. долго не получалось. ругался матами. ну и этой осенью сгорела козлина в очередной раз точно на заряде акума. сейчас зарядок предостаточно. мысль закрадывается :))) просто кувалдометром его починить в этот раз :wink: чтоб матами не ругатся

_________________
душа человеческая темна и с легкостью обращается ко злу


Вернуться наверх
 
Не в сети
 Заголовок сообщения: Re: сдох Б5-49
СообщениеДобавлено: Сб янв 24, 2015 18:50:57 
Родился

Зарегистрирован: Ср май 14, 2014 22:20:55
Сообщений: 16
Откуда: Донецк
Рейтинг сообщения: 0
А мое мнение такое- выкинуть все из корпуса (корпус там хороший) и всунуть туда нормальный блок питания. Я за всю свою практику не видел не одного человека которому понадобились вольты + сотые вольта. Это же относится и к току. Тем более ЭТО ЧУДО -ПРЕОБРАЗОВАТЕЛЬ!!!!! Я в свое время работал регулировщиком но одном почтовом ящике, так могу с уверенностью сказать когда у тебя на расстояние вытянутой руки пищит целый день штук 6 этих монстров то к вечеру тебе просто ж---а. После этого поставили ТЕС и все проблемы отпали. Кроме всего сказанного в ремонте эта гадость может весь мозг вынести( чего стоит один монтаж) а я их сотни отремонтировал!


Вернуться наверх
 
Не в сети
 Заголовок сообщения: Re: сдох Б5-49
СообщениеДобавлено: Сб янв 24, 2015 18:57:40 
Родился

Зарегистрирован: Ср май 14, 2014 22:20:55
Сообщений: 16
Откуда: Донецк
Рейтинг сообщения: 0
http://forum.cxem.net/index.php?showtopic=145585
Вот тебе ссылка сделай это и забудь свой Б5 как страшный сон


Вернуться наверх
 
Не в сети
 Заголовок сообщения: Re: сдох Б5-49
СообщениеДобавлено: Чт янв 29, 2015 05:22:42 
Вымогатель припоя
Аватар пользователя

Карма: 9
Рейтинг сообщений: 16
Зарегистрирован: Ср фев 24, 2010 23:33:28
Сообщений: 690
Откуда: Тверская обл.
Рейтинг сообщения: 0
http://forum.cxem.net/index.php?showtopic=111560&st=40

_________________
Какая *** выключила свет в конце туннеля.


Вернуться наверх
 
Не в сети
 Заголовок сообщения: Re: сдох Б5-49
СообщениеДобавлено: Чт янв 29, 2015 10:51:57 
Друг Кота
Аватар пользователя

Карма: 50
Рейтинг сообщений: 763
Зарегистрирован: Чт дек 29, 2005 00:18:30
Сообщений: 6597
Откуда: Москва
Рейтинг сообщения: 0
Такая модернизация интересна для низковольтных блоков, 49 и особенно 50 есть смысл восстанавливать ибо именно они удобны для ремонта импульсных БП. Именно так я их и использую. А 45..47 лежит куча в углу и особого смысла возиться с ними я не вижу. Ничего особого в них нет

_________________
Ничто так не укрепляет взаимное доверие, как 100% предоплата! Дмитрий, ex-RK3AOR.


Вернуться наверх
 
Не в сети
 Заголовок сообщения: Re: сдох Б5-49
СообщениеДобавлено: Чт янв 29, 2015 18:52:29 
Модератор
Аватар пользователя

Карма: 153
Рейтинг сообщений: 2939
Зарегистрирован: Сб авг 14, 2010 15:05:51
Сообщений: 18952
Откуда: г. Озерск, Челябинская обл.
Рейтинг сообщения: 0
Медали: 1
Лучший человек Форума 2017 (1)
тут есть тема про Б5-47. там есть моя схема, моя плата и мой фотоотчет по замене древнего, визжащего (на частоте 5 кГц), преобразователя на современный преобразователь. блок в результате этой замены стал легче примерно на 2 кг...

_________________
Мудрость приходит вместе с импотенцией...
Когда на русском форуме переходят на Вы, в реальной жизни начинают бить морду.


Вернуться наверх
 
Не в сети
 Заголовок сообщения: Re: сдох Б5-49
СообщениеДобавлено: Пт янв 30, 2015 11:15:15 
Мудрый кот

Карма: 10
Рейтинг сообщений: 278
Зарегистрирован: Пт мар 26, 2010 17:16:52
Сообщений: 1807
Откуда: Kazan
Рейтинг сообщения: 0
Уважаемый Starichok51 по теме Б5-47 здесь на форуме что-то поиск не рулит, пробовал в разных вариантах.
Киньте пожалйста сылку.
По сылке http://forum.cxem.net/index.php?showtopic=111560&st=40 схема высоковольтного
преобразователя с полевиками. И соответственно добавляется драйвер IR2110.
А если оставить стандартную схему как в ATX блоках на биполярных транзисторах, схема и сборка упрощается.
p.s. По программе Flyback-Invert_5.0. Прошу прощения не совсем ясно, что является начальными данными.


Вернуться наверх
 
Не в сети
 Заголовок сообщения: Re: сдох Б5-49
СообщениеДобавлено: Пт янв 30, 2015 17:37:16 
Модератор
Аватар пользователя

Карма: 153
Рейтинг сообщений: 2939
Зарегистрирован: Сб авг 14, 2010 15:05:51
Сообщений: 18952
Откуда: г. Озерск, Челябинская обл.
Рейтинг сообщения: 0
Медали: 1
Лучший человек Форума 2017 (1)
ссылка viewtopic.php?f=11&t=69256 на тему про Б5-47.
по этой ссылке http://forum.cxem.net/index.php?showtopic=111560&st=40, которую ты дал, точно такая же полная информация по сделанной мною переделке Б5-47.
по программе Flyback-Invert_5.0 - исходные данные - те, которые можно задать в полях ввода.

_________________
Мудрость приходит вместе с импотенцией...
Когда на русском форуме переходят на Вы, в реальной жизни начинают бить морду.


Вернуться наверх
 
Не в сети
 Заголовок сообщения: Re: сдох Б5-49
СообщениеДобавлено: Пт окт 14, 2016 21:15:29 
Прорезались зубы

Карма: -2
Рейтинг сообщений: -2
Зарегистрирован: Пн фев 25, 2013 20:25:11
Сообщений: 213
Откуда: Саратов
Рейтинг сообщения: 0
Starichok51 писал(а):
ссылка viewtopic.php?f=11&t=69256 на тему про Б5-47.
по этой ссылке http://forum.cxem.net/index.php?showtopic=111560&st=40, которую ты дал, точно такая же полная информация по сделанной мною переделке Б5-47.
по программе Flyback-Invert_5.0 - исходные данные - те, которые можно задать в полях ввода.


Уважаемые коллеги!
Есть вопрос - переделать Б5-50 похоже, возможности нет, только низковольтные?
Хотелось бы побольше вольтов...

А то вот вскрыл пациента, но что-то подсказывает, что лапы он откинул капитально, да и другие ветеринары тоже постарались...


Вернуться наверх
 
Не в сети
 Заголовок сообщения: Re: сдох Б5-49
СообщениеДобавлено: Сб окт 15, 2016 20:07:23 
Прорезались зубы

Карма: -2
Рейтинг сообщений: -2
Зарегистрирован: Пн фев 25, 2013 20:25:11
Сообщений: 213
Откуда: Саратов
Рейтинг сообщения: 0
Starichok51,

из этой темы и темы про переделку Б5-47 я не смог понять (квалификация невысока, но починить хочется) возможно ли переделать Б5-50 по Вашей методике?
Насколько понял - этого никто не делал в железе, но возможно ли это теоретически - непонятно, может кто объяснит?
П.С. У моего Б5-50 платы называются совсем по-другому, нежели в документации и схема не во всем совпадает с реальностью, опыта с такими не имел, на других форумах чаще советуют их выбросить, нежели отвечают по делу, так что прошу помочь, тут ведь не все технари, попадаются и гуманитарии.


Вернуться наверх
 
Не в сети
 Заголовок сообщения: Re: сдох Б5-49
СообщениеДобавлено: Сб окт 15, 2016 21:18:28 
Модератор
Аватар пользователя

Карма: 153
Рейтинг сообщений: 2939
Зарегистрирован: Сб авг 14, 2010 15:05:51
Сообщений: 18952
Откуда: г. Озерск, Челябинская обл.
Рейтинг сообщения: 0
Медали: 1
Лучший человек Форума 2017 (1)
теоретически - можно.
но если не можешь разобраться в схеме - то проще выбросить.

_________________
Мудрость приходит вместе с импотенцией...
Когда на русском форуме переходят на Вы, в реальной жизни начинают бить морду.


Вернуться наверх
 
Не в сети
 Заголовок сообщения: Re: сдох Б5-49
СообщениеДобавлено: Вт окт 18, 2016 16:51:33 
Опытный кот

Карма: 3
Рейтинг сообщений: 144
Зарегистрирован: Пн июн 07, 2010 22:56:01
Сообщений: 891
Откуда: SU
Рейтинг сообщения: 0
вы хотите из Б5-50 сделать Б5-47/48 ? естественно выкинув писклявый импульсник, заменив его на блок питания, что предложил "старичок" ?


Вернуться наверх
 
Не в сети
 Заголовок сообщения: Re: сдох Б5-49
СообщениеДобавлено: Вт окт 18, 2016 19:31:37 
Прорезались зубы

Карма: -2
Рейтинг сообщений: -2
Зарегистрирован: Пн фев 25, 2013 20:25:11
Сообщений: 213
Откуда: Саратов
Рейтинг сообщения: 0
Нет, хочу восстановить Б5-50, ибо он на 300 вольт и 0,3 А.
А ИИП - конечно "Старичка", чтобы не пищал, если получится.
Но БП оказался нерабочий, сгорели транзисторы импульсника, и похоже плата управления неисправна.
Так что вначале придется чинить.


Вернуться наверх
 
Не в сети
 Заголовок сообщения: Re: сдох Б5-49
СообщениеДобавлено: Вт ноя 29, 2016 21:38:13 
Прорезались зубы

Карма: -2
Рейтинг сообщений: -2
Зарегистрирован: Пн фев 25, 2013 20:25:11
Сообщений: 213
Откуда: Саратов
Рейтинг сообщения: 0
Пациент оживлен с помощью участников форума.
Теперь требуется помощь по расчету транса для модулятора от Starichok51 .
Опыта в таких конструкциях нет совсем, поэтому прошу указать на ошибки.
Напомню, речь о Б5-50 (300 вольт 0,3А на выходе).


Вложения:
capture_11292016_223106.jpg [224.84 KiB]
Скачиваний: 377
Вернуться наверх
 
Не в сети
 Заголовок сообщения: Re: сдох Б5-49
СообщениеДобавлено: Ср ноя 30, 2016 06:43:19 
Модератор
Аватар пользователя

Карма: 153
Рейтинг сообщений: 2939
Зарегистрирован: Сб авг 14, 2010 15:05:51
Сообщений: 18952
Откуда: г. Озерск, Челябинская обл.
Рейтинг сообщения: 0
Медали: 1
Лучший человек Форума 2017 (1)
формально ошибок нет.
и замечу, что очень желательно пользоваться последними версиями моих программ, которые можно взять здесь в моей теме. а не пользоваться такой "древностью"...

_________________
Мудрость приходит вместе с импотенцией...
Когда на русском форуме переходят на Вы, в реальной жизни начинают бить морду.


Вернуться наверх
 
Не в сети
 Заголовок сообщения: Re: сдох Б5-49
СообщениеДобавлено: Пт дек 02, 2016 22:48:37 
Прорезались зубы

Карма: -2
Рейтинг сообщений: -2
Зарегистрирован: Пн фев 25, 2013 20:25:11
Сообщений: 213
Откуда: Саратов
Рейтинг сообщения: 0
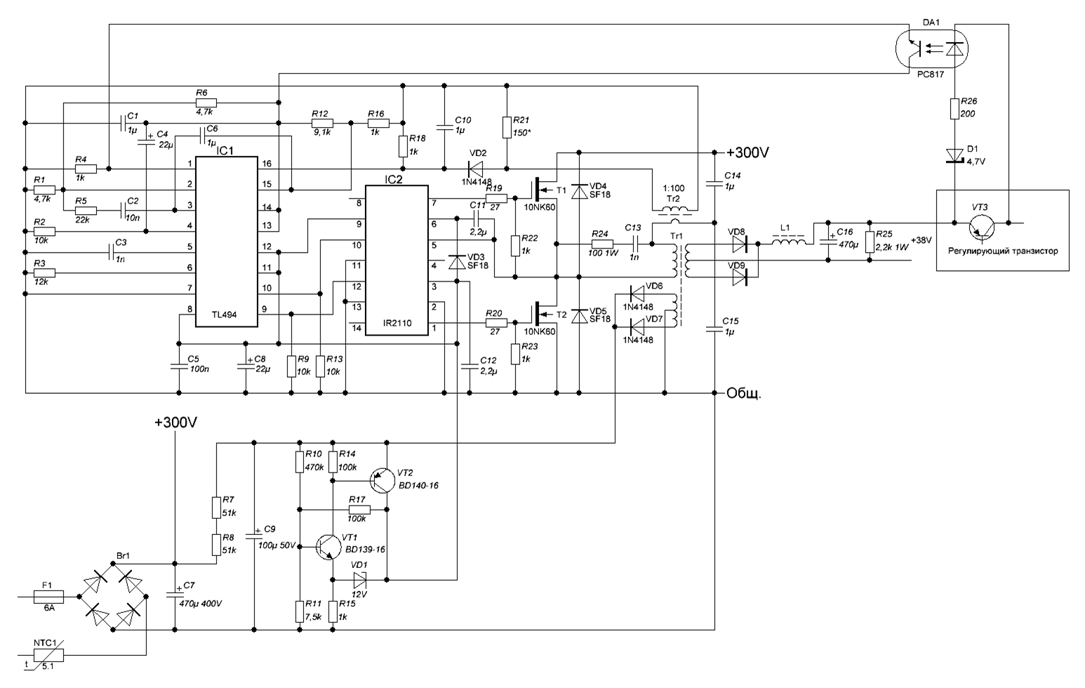
Про транс стало понятно, но вот стал подписывать компоненты на плате (Б5-47 ETD34 + ТТ), и появились вопросы:
(Напомню, речь о Б5-50) -
1.Как и на чем мотать трансформатор тока - есть кольца М2000 (38,32,27,24, 20,20,10), есть Ш-образные ферриты разные (парные)
2.Что поставить вместо сборки суперфастов SF3004PT или на какие параметры ориентироваться ?
3.Правильные ли я взял файлы (см. вложения) - на схеме у ТТ четыре вывода, на плате - 5, а компоненты, обведенные на плате синим прямоугольником, на схеме как-то по-другому расположены. Распознать их не смог.
Может печатка не та?


Вложения:
Схема с ТТ.png [132.56 KiB]
Скачиваний: 590
capture_12022016_232731.jpg [220.52 KiB]
Скачиваний: 577
Вернуться наверх
 
Показать сообщения за:  Сортировать по:  Вернуться наверх
Начать новую тему Ответить на тему  [ Сообщений: 31 ]  1,  

Часовой пояс: UTC + 3 часа


Кто сейчас на форуме

Сейчас этот форум просматривают: нет зарегистрированных пользователей и гости: 62


Вы не можете начинать темы
Вы не можете отвечать на сообщения
Вы не можете редактировать свои сообщения
Вы не можете удалять свои сообщения
Вы не можете добавлять вложения

Найти:
Перейти:  


Powered by phpBB © 2000, 2002, 2005, 2007 phpBB Group
Русская поддержка phpBB
Extended by Karma MOD © 2007—2012 m157y
Extended by Topic Tags MOD © 2012 m157y