Например TDA7294

Форум РадиоКот • Просмотр темы - Помогите разобраться с блоком питания на UC3844
Форум РадиоКот
Здесь можно немножко помяукать :)

Текущее время: Сб мар 28, 2026 01:20:10

Часовой пояс: UTC + 3 часа


ПРЯМО СЕЙЧАС:



Начать новую тему Ответить на тему  [ Сообщений: 19 ] 
Автор Сообщение
 Заголовок сообщения: Помогите разобраться с блоком питания на UC3844
СообщениеДобавлено: Вс мар 01, 2026 23:56:38 
Родился

Зарегистрирован: Ср окт 02, 2013 08:26:17
Сообщений: 9
Рейтинг сообщения: 0
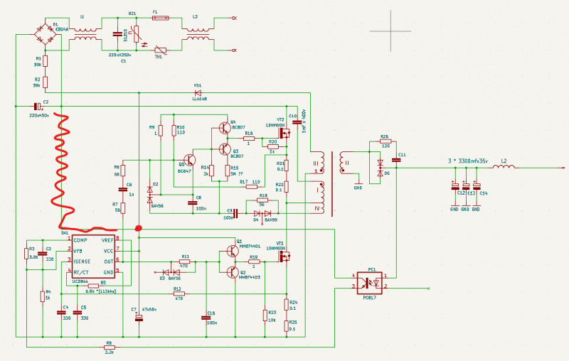
Здравствуйте. Пишу на форуме впервые, ранее всегда только читал его. Принес мне товарищ блок питания от аппарата «Рокот-5 ПУО-100». Сказал, что если отремонтирую, то будет круто )) Что с ним случилось не знаю, только сказали, что заменили все сгоревшие детали, но блок не заработал. Сам ремонтом занимаюсь очень редко, а тут возник спортивный интерес.

Покрутил, значит, плату в руках, все осмотрел, воткнул через лампу в сеть, блок цикает и не запускается. Понятно, что цикает по причине отсутствия напряжения на обмотке самопитания, подключил микросхему ШИМ от внешнего блока питания. Осликом глянул сигнал с 6 ноги UC3844, там все норм, частота 115 кГц. На затвор полевика сигнал тоже приходит. А дальше тишина, на первичке напряжения нет.

Покрутив еще раз блок в руках и понял, что сама схема какая то странная и я не понимаю как она работает. Решил нарисовать ее "горячую" часть. Трансформатор (дроссель) и часть деталей выпаял, чтобы было понятнее куда какие дорожки идут. Трансформатор проверил осциллографом, он рабочий.

Номиналы некоторых конденсаторов на схеме могут быть не точными, так как мой прибор отказался их измерять без выпаивания. Собственно вопросы:
- для чего нужна четвертая обмотка трансформатора и какую функцию выполняет верхняя часть схемы с ключом?
- почему первичная обмотка подключена через конденсатор?
- в целом может кто-то объяснит принцип работы данной схемы

На просторах интернета я подобной схемы не нашел, либо не там или не так искал.

Изображение Изображение Изображение Изображение Изображение


Вернуться наверх
 
 Заголовок сообщения: Re: Помогите разобраться с блоком питания на UC3844
СообщениеДобавлено: Пн мар 02, 2026 11:07:40 
Нашел транзистор. Понюхал.

Зарегистрирован: Ср фев 04, 2026 21:29:19
Сообщений: 189
Откуда: Из норки где-то в России
Рейтинг сообщения: 0
Диоды во вторичных цепах, КЗ в нагрузке ?

4 вывод оптопары правильно нарисован ? Обычно его на 8 вывод заводят.

"верхняя" часть схемы похожа на чью-то попытку изобрести что-то квазирезонансное. Может даже изобретение человек сделал и теперь гребет деньгу с каждого выпущенного БП. Причем суть изобретательства как раз в деньге.

Обмотка IV питание "верхнего" ключа.


Вернуться наверх
 
 Заголовок сообщения: Re: Помогите разобраться с блоком питания на UC3844
СообщениеДобавлено: Пн мар 02, 2026 11:37:13 
Родился

Зарегистрирован: Ср окт 02, 2013 08:26:17
Сообщений: 9
Рейтинг сообщения: 0
Диоды во вторичных цепах, КЗ в нагрузке ?

выпаивал трансформатор для его проверки, так же во вторичку от внешнего БП подавал напряжение 26 вольт (мне так сказал товарищ, который дал данный блок) вторичная часть работает, лампочки горят))


4 вывод оптопары правильно нарисован ? Обычно его на 8 вывод заводят.

действительно косячок, видимо когда в программе элементы двигал, то дорожка перескочила и не обратил внимания.
Изображение

Может даже изобретение человек сделал и теперь гребет деньгу с каждого выпущенного БП

скорее всего так и есть, потому что связывался с производителем данного БП, схемы на него не дают.

пробовал отключать верхнюю часть с ключом, убрал конденсатор в первичной обмотке, тоесть попытался привести к типовой схеме включения данного ШИМ контроллера. не взлетело, лампа, через которую включаю в сеть, горела на полную.


Вернуться наверх
 
 Заголовок сообщения: Re: Помогите разобраться с блоком питания на UC3844
СообщениеДобавлено: Пн мар 02, 2026 17:16:18 
Нашел транзистор. Понюхал.

Зарегистрирован: Ср фев 04, 2026 21:29:19
Сообщений: 189
Откуда: Из норки где-то в России
Рейтинг сообщения: 0
Так они и при пробитых диодах гореть будут....

Откидывайте все со вторичной стороны трансформатора, нагружайте вторичку на резистор через диод согласно схеме.

Подавайте питание на ШИМ от внешнего БП что-б на зависеть от обмотки подпитки (которую тоже отключите от схемы на пару с резистором от +316В) Добейтесь генерации и смотрите, что на вторичке. Не будет - трансу...

Кондер 1Нфх400 что последовательно с первичкой - проверить или лучше заменить, и на всякий случай удостоверится что он именно 1 нФ а не больше.


Вернуться наверх
 
Эиком - электронные компоненты и радиодетали
 Заголовок сообщения: Re: Помогите разобраться с блоком питания на UC3844
СообщениеДобавлено: Пн мар 02, 2026 17:43:09 
Родился

Зарегистрирован: Ср окт 02, 2013 08:26:17
Сообщений: 9
Рейтинг сообщения: 0
Так они и при пробитых диодах гореть будут....

под "лампочки горят" я имел ввиду что вторичная часть блока питания работает если вместо выхода трансформатора туда подать 26 вольт от внешнего БП.

всё что вы пишите я уже пробовал, и резистором выход трансформатора нагружал и конденсатор последовательно первички менял. все при питании ШИМ от внешнего БП. Генерация есть, на затвор нижнего ключа тоже приходит, но блок не "заводится". Видимо проблема в верхнем ключе, я не понимаю как он тут должен работать.


Вернуться наверх
 
 Заголовок сообщения: Re: Помогите разобраться с блоком питания на UC3844
СообщениеДобавлено: Пн мар 02, 2026 20:12:23 
Друг Кота
Аватар пользователя

Карма: 59
Рейтинг сообщений: 705
Зарегистрирован: Вт сен 25, 2012 23:13:41
Сообщений: 6077
Откуда: г.Дзержинск Нижегородской обл.
Рейтинг сообщения: 0
Видимо проблема в верхнем ключе, я не понимаю как он тут должен работать.
Этого никто не понимает. Судя по даташиту на UC3844, она не предназначена для работы в подобных схемах. Почему бы не воспользоваться более подходящей ИМС TL494? В ней сделано полноценное управление обоими ключами с защитой от сквозных токов.

_________________
Спасение утопающих дело рук самих утопающих.


Вернуться наверх
 
 Заголовок сообщения: Re: Помогите разобраться с блоком питания на UC3844
СообщениеДобавлено: Пн мар 02, 2026 20:50:54 
Родился

Зарегистрирован: Ср окт 02, 2013 08:26:17
Сообщений: 9
Рейтинг сообщения: 0
Почему бы не воспользоваться более подходящей ИМС TL494?

Вопрос нужно задать разработчикам данного чуда инженерной мысли, что, как оказалось, практически невозможно. Но имеем то, что имеем. И как то мне нужно запустить этот блок ))


Вернуться наверх
 
 Заголовок сообщения: Re: Помогите разобраться с блоком питания на UC3844
СообщениеДобавлено: Пн мар 02, 2026 20:59:34 
Сверлит текстолит когтями

Карма: 2
Рейтинг сообщений: 127
Зарегистрирован: Пт ноя 22, 2024 14:08:43
Сообщений: 1128
Рейтинг сообщения: 0
раз блок работал, то надо хотя бы правильно срисовать схему, и рисовать с физическим смыслом (а не плюс-вверху-внизу-сбоку)....тогда, может, наступит прояснение...
----
и через 1000 пФ нельзя получить какую-то значительную энергию в принципе....по выпрямителю - обычный обратноход....


Последний раз редактировалось Krismi70 Пн мар 02, 2026 21:15:32, всего редактировалось 1 раз.

Вернуться наверх
 
 Заголовок сообщения: Re: Помогите разобраться с блоком питания на UC3844
СообщениеДобавлено: Пн мар 02, 2026 21:05:46 
Родился

Зарегистрирован: Ср окт 02, 2013 08:26:17
Сообщений: 9
Рейтинг сообщения: 0
она срисована максимально правильно, за исключением номиналов нескольких SMD конденсаторов, их нужно выпаять для измерения ёмкости.


Вернуться наверх
 
 Заголовок сообщения: Re: Помогите разобраться с блоком питания на UC3844
СообщениеДобавлено: Пн мар 02, 2026 21:16:50 
Сверлит текстолит когтями

Карма: 2
Рейтинг сообщений: 127
Зарегистрирован: Пт ноя 22, 2024 14:08:43
Сообщений: 1128
Рейтинг сообщения: 0
так а выход типа 24 В 5-10 А ?
или чем ценен именно этот блок, чтобы в него упираться ?....где-то применяется, так сфоткать несгоревший для номиналов...


Вернуться наверх
 
 Заголовок сообщения: Re: Помогите разобраться с блоком питания на UC3844
СообщениеДобавлено: Пн мар 02, 2026 21:25:23 
Родился

Зарегистрирован: Ср окт 02, 2013 08:26:17
Сообщений: 9
Рейтинг сообщения: 0
мне только сказали что выход со вторичной обмотки трансформатора должен быть 24-26 вольт, так как он заряжает два аккумулятор 12в*12Ач. "холодная" часть блока довольно сложная и по мимо выхода для зарядки аккумуляторов у него есть еще кучка выходов для питания других частей прибора под названием «Рокот-5 ПУО-100».


Вернуться наверх
 
 Заголовок сообщения: Re: Помогите разобраться с блоком питания на UC3844
СообщениеДобавлено: Пн мар 02, 2026 21:44:21 
Сверлит текстолит когтями

Карма: 2
Рейтинг сообщений: 127
Зарегистрирован: Пт ноя 22, 2024 14:08:43
Сообщений: 1128
Рейтинг сообщения: 0
т.е. номинал С16 100n (этого же не может быть) - это просто неизмеренный ?....так тогда его лучше вообще не писать...


Вернуться наверх
 
 Заголовок сообщения: Re: Помогите разобраться с блоком питания на UC3844
СообщениеДобавлено: Пн мар 02, 2026 21:48:41 
Друг Кота
Аватар пользователя

Карма: 17
Рейтинг сообщений: 476
Зарегистрирован: Ср ноя 11, 2009 17:19:30
Сообщений: 5706
Откуда: Воронеж
Рейтинг сообщения: 0
Есть сомнения по поводу дросселя на вторичке. Он точно включен после конденсаторов? Уж больно он здоровый как для просто фильтра. Фазировка трансформатора верная, точно обратноход?

_________________
"Привет!" - соврал он.


Вернуться наверх
 
 Заголовок сообщения: Re: Помогите разобраться с блоком питания на UC3844
СообщениеДобавлено: Пн мар 02, 2026 22:06:56 
Родился

Зарегистрирован: Ср окт 02, 2013 08:26:17
Сообщений: 9
Рейтинг сообщения: 0
т.е. номинал С16 100n (этого же не может быть)

да, он не измеренный. позже постараюсь измерить все SMD конденсаторы и обновлю схему.

Добавлено after 6 minutes 8 seconds:
Он точно включен после конденсаторов?
да, дроссель точно после конденсаторов. судя по тому как включен диод после вторички я только предполагаю, что это обратноход. но размеры дросселя намекают на прямоход.


Вернуться наверх
 
 Заголовок сообщения: Re: Помогите разобраться с блоком питания на UC3844
СообщениеДобавлено: Пн мар 02, 2026 22:24:26 
Друг Кота

Карма: 50
Рейтинг сообщений: 321
Зарегистрирован: Вс апр 13, 2014 13:49:55
Сообщений: 3375
Откуда: Краснодон, РФ
Рейтинг сообщения: 0
Что-то мне эта схема напоминает обычный полумост... Только однотактную МС, "заставили" работать с двухтактом, с помощью инверсии верхнего ключа VT2, транзистором Q5 :dont_know: ...

Не пойму откуда берет питание токовый драйвер верхнего плеча.... Конденсатор С10 в ту ли сторону срисован... А вообще-то и правда, 494 была б предпочтительнее, хотя бы из-за предсказуемого "дед-тайма")))...

_________________
Non progredi est regredi...


Последний раз редактировалось K.Vladimir Пн мар 02, 2026 22:56:34, всего редактировалось 1 раз.

Вернуться наверх
 
 Заголовок сообщения: Re: Помогите разобраться с блоком питания на UC3844
СообщениеДобавлено: Пн мар 02, 2026 22:30:00 
Родился

Зарегистрирован: Ср окт 02, 2013 08:26:17
Сообщений: 9
Рейтинг сообщения: 0
обычный полумост
есть такие мысли, но запустить пока не удается


Вернуться наверх
 
 Заголовок сообщения: Re: Помогите разобраться с блоком питания на UC3844
СообщениеДобавлено: Пн мар 02, 2026 22:35:03 
Сверлит текстолит когтями

Карма: 2
Рейтинг сообщений: 127
Зарегистрирован: Пт ноя 22, 2024 14:08:43
Сообщений: 1128
Рейтинг сообщения: 0
Pigasov писал(а):
намекают на прямоход

тогда выпрямитель другой...


Вернуться наверх
 
 Заголовок сообщения: Re: Помогите разобраться с блоком питания на UC3844
СообщениеДобавлено: Пн мар 02, 2026 23:08:35 
Друг Кота
Аватар пользователя

Карма: 59
Рейтинг сообщений: 705
Зарегистрирован: Вт сен 25, 2012 23:13:41
Сообщений: 6077
Откуда: г.Дзержинск Нижегородской обл.
Рейтинг сообщения: 0
Вопрос нужно задать разработчикам данного чуда инженерной мысли, что, как оказалось, практически невозможно. Но имеем то, что имеем. И как то мне нужно запустить этот блок.
Раз это невозможно, отрезаем всё лишнее и делаем драйвер горячей части отдельным модулем по правильной схеме. По-моему это единственный разумный вариант. Впрочем, Вы можете продолжать свои эксперименты. Рано или поздно осознание придёт, а упущенного времени уже не вернуть.

P.s. Кто Вам сказал, что разработчик сам понимает чего он тут наворотил? Попадаются такие экземпляры медоборудования (именно его я и ремонтирую) от отечественного производителя, которые проще переделать, чем заставить работать по родной схеме.

_________________
Спасение утопающих дело рук самих утопающих.


Вернуться наверх
 
 Заголовок сообщения: Re: Помогите разобраться с блоком питания на UC3844
СообщениеДобавлено: Пн мар 02, 2026 23:21:55 
Родился

Зарегистрирован: Ср окт 02, 2013 08:26:17
Сообщений: 9
Рейтинг сообщения: 0
делаем драйвер горячей части отдельным модулем по правильной схеме
да, я уже предложил данный вариант решения проблемы, если времени на эксперименты мне больше не дадут, то так и сделаю ))


Вернуться наверх
 
Показать сообщения за:  Сортировать по:  Вернуться наверх
Начать новую тему Ответить на тему  [ Сообщений: 19 ] 

Часовой пояс: UTC + 3 часа


Вы не можете начинать темы
Вы не можете отвечать на сообщения
Вы не можете редактировать свои сообщения
Вы не можете удалять свои сообщения
Вы не можете добавлять вложения

Найти:
Перейти:  


Powered by phpBB © 2000, 2002, 2005, 2007 phpBB Group
Русская поддержка phpBB
Extended by Karma MOD © 2007—2012 m157y
Extended by Topic Tags MOD © 2012 m157y