Например TDA7294

Форум РадиоКот • Просмотр темы - MT3608 на 12 Вольт. Как сделать?
Форум РадиоКот
Здесь можно немножко помяукать :)

Текущее время: Вс мар 15, 2026 17:38:43

Часовой пояс: UTC + 3 часа


ПРЯМО СЕЙЧАС:



Начать новую тему Ответить на тему  [ Сообщений: 21 ]  1,  
Автор Сообщение
 Заголовок сообщения: MT3608 на 12 Вольт. Как сделать?
СообщениеДобавлено: Вт сен 08, 2020 01:12:58 
Родился

Зарегистрирован: Вт сен 08, 2020 00:55:33
Сообщений: 11
Рейтинг сообщения: 0
Доброго времени суток!
Приобрел указанный преобразователь с целью питания 12 -ти вольтового вентилятора от телефонной зарядки. И ещё хочется,чтобы была возможность регулировки оборотов. Поменять подстроечный резистор на переменный не проблема,в другом незадача! Преобразователь выдает от зарядки до 30 вольт. Скорее всего сгорит вентилятор,если случайно перекручу выше 12 Вольт.
Подскажите пожалуйста,как можно ограничить максимальное напряжение на выходе? Так чтобы в крайнем положении резистора на выходе было 12 Вольт.


Вернуться наверх
 
 Заголовок сообщения: Re: MT3608 на 12 Вольт. Как сделать?
СообщениеДобавлено: Вт сен 08, 2020 05:00:18 
Это не хвост, это антенна

Карма: 1
Рейтинг сообщений: 257
Зарегистрирован: Сб фев 26, 2011 05:56:54
Сообщений: 1470
Откуда: Киев
Рейтинг сообщения: 1
Указанный преобразователь -- это какой?
Преобразователей на указанной микросхема выпускаются толпы, а экстрасенсов на форуме нет ну вот совсем, ни одного.
Смотрите даташит на микросхему и измените обратную связь, что бы больше 12В не выдавал.
С большой вероятностью будет достаточно заменить один резистор в схеме преобразователя.


Вернуться наверх
 
 Заголовок сообщения: Re: MT3608 на 12 Вольт. Как сделать?
СообщениеДобавлено: Вт сен 08, 2020 08:13:42 
Родился

Зарегистрирован: Вт сен 08, 2020 00:55:33
Сообщений: 11
Рейтинг сообщения: 0
Это повышающий преобразователь,его продавцы так и называют МТ3608.
Посмотрел даташит и даже обратную связь нашел,но просветления не наступило. К сожалению уровень моих теоретические познаний позволяет делать только предположения,но не выводы. Полагаю,что номинал резистора должен где-то в два раза отличаться от имеющегося. Но,в какую сторону? Один экземпляр преобразователя я уже умертвил,остался последний.


Вложения:
IMG_20200908_071857.jpg [67.25 KiB]
Скачиваний: 839
Вернуться наверх
 
 Заголовок сообщения: Re: MT3608 на 12 Вольт. Как сделать?
СообщениеДобавлено: Вт сен 08, 2020 08:39:40 
Друг Кота

Карма: 27
Рейтинг сообщений: 1283
Зарегистрирован: Ср фев 11, 2009 20:35:58
Сообщений: 7853
Рейтинг сообщения: 1
Ну а в школе учился ?


Вернуться наверх
 
Эиком - электронные компоненты и радиодетали
 Заголовок сообщения: Re: MT3608 на 12 Вольт. Как сделать?
СообщениеДобавлено: Вт сен 08, 2020 09:05:16 
Родился

Зарегистрирован: Вт сен 08, 2020 00:55:33
Сообщений: 11
Рейтинг сообщения: 0
Ну а в школе учился ?

Нет. Или учился,точно уже не помню,но арифметику где-то проходил.А вот эту формулу точно не проходил.
Получается,что переменный резистор нужен на 40К ?
Если правильно,то огромное спасибо!


Вернуться наверх
 
 Заголовок сообщения: Re: MT3608 на 12 Вольт. Как сделать?
СообщениеДобавлено: Вт сен 08, 2020 09:32:22 
Друг Кота
Аватар пользователя

Карма: 123
Рейтинг сообщений: 7959
Зарегистрирован: Сб сен 13, 2014 16:27:32
Сообщений: 39197
Откуда: СпиртоГонск созвездия Омега
Рейтинг сообщения: 1
переменик оставь в покое (кстати на 40 их не делают) меняй другое плечо делителя-постояник R2
неужели ты так туп что до это не допер?

Добавлено after 5 minutes 24 seconds:
кстате типовая схема и формула расчета ООС ес в даташитах и апнотах на ципку!!! и не толка на 3608..
кстати на 3608 я видел штук 5 разный модулей из кетаянии не факт что они полностью идентичны по схеме
вам надо расмотреть плату и сравнить
кстати при разрыве ООС ципка улетает в нирвану навсегда поэтому позабодьтесь чтоп это не происходило!
пенрепайцки толка выключеные переменик ессли выносной не должен терять контакт

_________________
ZМудрость(Опыт и выдержка) приходит с годами.
Все Ваши беды и проблемы, от недостатка знаний.
Умный и у дурака научится, а дураку и ..
Алберт Ейнштейн не поможет и ВВП не спасет.и МЧС опаздает


Вернуться наверх
 
 Заголовок сообщения: Re: MT3608 на 12 Вольт. Как сделать?
СообщениеДобавлено: Вт сен 08, 2020 09:46:26 
Родился

Зарегистрирован: Вт сен 08, 2020 00:55:33
Сообщений: 11
Рейтинг сообщения: 0
Таки да,не допер! Ну не моя это тема,просто обстоятельства вынудили этим заняться. Мои познания в радиотехнике позволяют мне отличать транзистор от резистора и мне в жизни до сих пор этого хватало. И притом друзья считают меня чуть ли не электронщиком.А здесь я просто тупой. Ну бывает так в жизни.
Спасибо большое,вы мне здорово помогли!


Вернуться наверх
 
 Заголовок сообщения: Re: MT3608 на 12 Вольт. Как сделать?
СообщениеДобавлено: Вт сен 08, 2020 13:22:10 
Друг Кота
Аватар пользователя

Карма: 146
Рейтинг сообщений: 5965
Зарегистрирован: Чт авг 09, 2012 01:09:39
Сообщений: 6643
Откуда: Ливны
Рейтинг сообщения: 0
Mesvalerij писал(а):
Подскажите пожалуйста,как можно ограничить максимальное напряжение на выходе? Так чтобы в крайнем положении резистора на выходе было 12 Вольт.
Если приведённая схема и номиналы резисторов верны, то достаточно будет зашунтировать крайние выводы переменного резистора резистором сопротивлением 75кОм. (т.е. просто напаять сверху на крайние выводы указанный резистор).

_________________
Большой опыт, порой, не даёт находить/видеть нам простые и очевидные решения. :(
Всегда с уважением, Александр.


Вернуться наверх
 
 Заголовок сообщения: Re: MT3608 на 12 Вольт. Как сделать?
СообщениеДобавлено: Вт сен 08, 2020 14:41:34 
Это не хвост, это антенна

Карма: 1
Рейтинг сообщений: 257
Зарегистрирован: Сб фев 26, 2011 05:56:54
Сообщений: 1470
Откуда: Киев
Рейтинг сообщения: 0
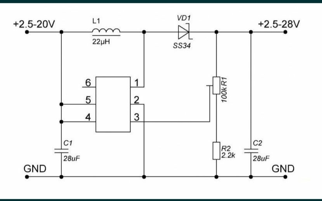
Если приведённая схема и номиналы резисторов верны
Это-же просто картинка из даташита.
Что там на самом деле -- кто ж его знает. ТС решил, что это страшно секретная информация. Или действительно считает, что на форуме полно телепатов.
Может какая другая причина, чего он в секрете держит, о каком именно модуле идет речь.
Чаще всего, наверное, таки 100кОм резистор используют. Но часто и на 10кОм ставят.
Изображение
Изображение
Встречаются и другие варианты в готовых повышайках на MT3608, их же десятки разных есть.


Вернуться наверх
 
 Заголовок сообщения: Re: MT3608 на 12 Вольт. Как сделать?
СообщениеДобавлено: Вт сен 08, 2020 17:31:49 
Родился

Зарегистрирован: Вт сен 08, 2020 00:55:33
Сообщений: 11
Рейтинг сообщения: 0
Mesvalerij писал(а):
Подскажите пожалуйста,как можно ограничить максимальное напряжение на выходе? Так чтобы в крайнем положении резистора на выходе было 12 Вольт.
Если приведённая схема и номиналы резисторов верны, то достаточно будет зашунтировать крайние выводы переменного резистора резистором сопротивлением 75кОм. (т.е. просто напаять сверху на крайние выводы указанный резистор).


Спасибо! Было бы здорово,если получится.
Посмотрю сегодня,все проверю.

Добавлено after 24 minutes 36 seconds:
Если приведённая схема и номиналы резисторов верны
Это-же просто картинка из даташита.
Что там на самом деле -- кто ж его знает. ТС решил, что это страшно секретная информация. Или действительно считает, что на форуме полно телепатов.
Может какая другая причина, чего он в секрете держит, о каком именно модуле идет речь.
Простите,никаких секретов не держу. Эта картинка была на сайте продавца и называлось это устройство повышающий преобразователь МТ3608. Наверное продавец такой же знаток,как и я.
Вчера пробовал что-то менять. На крайних выводах подстроечного резистора около 80К. Но тут ещё сам Тестер надо проверить, займусь сегодня проверкой схемы и параметров.
Фото своего чуда.

Добавлено after 6 minutes 34 seconds:
А вот с фото не получается.
Такой как ваше нижнее фото,только с разъемом микроUSB

Добавлено after 58 minutes 21 second:
Изображение

Добавлено after 27 minutes 27 seconds:
[uquote="korob",url="/forum/viewtopic.php?p=3889789#p3889789"]Если приведённая схема и номиналы резисторов верны
Это-же просто картинка из даташита.
Что там на самом деле -- кто ж его знает. ТС решил, что это страшно секретная информация. Или действительно считает, что на форуме полно телепатов.

Судя по надписи на R2 там действительно 2,2К


Вернуться наверх
 
 Заголовок сообщения: Re: MT3608 на 12 Вольт. Как сделать?
СообщениеДобавлено: Вт сен 08, 2020 19:29:05 
Это не хвост, это антенна

Карма: 1
Рейтинг сообщений: 257
Зарегистрирован: Сб фев 26, 2011 05:56:54
Сообщений: 1470
Откуда: Киев
Рейтинг сообщения: 1
Такой как ваше нижнее фото,только с разъемом микроUSB
Судя по надписи на R2 там действительно 2,2К
R2 то 2,2кОм.
Но что-бы сработал совет korobа, нужен еще и переменник 100кОм.
На моей фотке переменник 10кОм.
Какой на вашей фото -- неизвестно. Вы же решили, что фотки с обратной стороны достаточно. Наверное полагая, что форумчане таки обладают даром ясновидения и сами угадают номинал пременника правильно.


Вернуться наверх
 
 Заголовок сообщения: Re: MT3608 на 12 Вольт. Как сделать?
СообщениеДобавлено: Вт сен 08, 2020 20:05:29 
Родился

Зарегистрирован: Вт сен 08, 2020 00:55:33
Сообщений: 11
Рейтинг сообщения: 0
ceramicmail, простите,я просто не дома был,а в телефоне была только эта фотка. Кажись 100К. На резисторе надпись 104. Должно сработать?


Вернуться наверх
 
 Заголовок сообщения: Re: MT3608 на 12 Вольт. Как сделать?
СообщениеДобавлено: Вт сен 08, 2020 20:39:47 
Это не хвост, это антенна

Карма: 1
Рейтинг сообщений: 257
Зарегистрирован: Сб фев 26, 2011 05:56:54
Сообщений: 1470
Откуда: Киев
Рейтинг сообщения: 0
Да.
Если постоянный 2.2кОм, переменный 100кОм и других резисторов нет, то
достаточно будет зашунтировать крайние выводы переменного резистора резистором сопротивлением 75кОм. (т.е. просто напаять сверху на крайние выводы указанный резистор).


Вернуться наверх
 
 Заголовок сообщения: Re: MT3608 на 12 Вольт. Как сделать?
СообщениеДобавлено: Вт сен 08, 2020 20:54:50 
Родился

Зарегистрирован: Вт сен 08, 2020 00:55:33
Сообщений: 11
Рейтинг сообщения: 0
Это будет просто сказка!
Я представил себе,как дрожащими руками пытаюсь попасть жалом паяльника в R2 и мне поплохело.А подстроечный просто вырву с корнями и припаяю переменник.
Предварительно всем огромное спасибо!
А если все будет как я мечтал,то с меня поляна!


Вернуться наверх
 
 Заголовок сообщения: Re: MT3608 на 12 Вольт. Как сделать?
СообщениеДобавлено: Чт сен 10, 2020 10:43:59 
Родился

Зарегистрирован: Вт сен 08, 2020 00:55:33
Сообщений: 11
Рейтинг сообщения: 0
korob, огромное Вам спасибо!
Все работает,как я хотел. На выходе 11,4В,вентилятор работает на хороших оборотах.
Единственный ньюанс в том,что регулировка напряжения начинается далеко от середины полного поворота, где-то с процентов 75-ти.На сайтах встречал информацию,что это устраняется перемычкой между средним и крайним выводами переменника.
Как Вы думаете,это поможет?

Изображение


Вернуться наверх
 
 Заголовок сообщения: Re: MT3608 на 12 Вольт. Как сделать?
СообщениеДобавлено: Пт сен 11, 2020 01:12:11 
Друг Кота

Карма: -8
Рейтинг сообщений: 15
Зарегистрирован: Вс июл 24, 2011 11:38:09
Сообщений: 7640
Рейтинг сообщения: 0
Да что за дичь тут происходит, Mesvalerij умудрился гдето купить ведро SOT23-6 козявок, неведомой силой умудрился собрать под них схему не понимая как она работает.
Я вот вообще не помню чтоб ктото применял МТ3608 отдельно от модуля, а модулей как помню всего один вид и регулятор там с завода.
Ну а если всётаки автор гдето купил модуль без регулятора, как он вообще узнал что там МТ3608, на ней же нет маркировки.

На модуле регулировка нелинейная потомучто китайцы сэкономили резюк, а все подобные крутилки на 30 оборотов, это ещё с советских СП5 и СП3 как там их в такомже корпусе. Только наши были проволочные и все что попадались работали паршиво, а китайские как раз из лучших, потомучто закрытые


Вернуться наверх
 
 Заголовок сообщения: Re: MT3608 на 12 Вольт. Как сделать?
СообщениеДобавлено: Пт сен 11, 2020 01:53:59 
Родился

Зарегистрирован: Вт сен 08, 2020 00:55:33
Сообщений: 11
Рейтинг сообщения: 0
74LS00, спасибо за интерес к моей теме! Я не понял,что Вас смущает. Козявок было не ведро,а всего две,одна из которых сгорела от моих попыток ограничить самостоятельно напряжение до 12В. Обратился за советом.Не скрываю,что для меня тайна,каким чудом 5В превращается в 12,но это не лишило меня сна и аппетита,мне главное,чтобы это чудо было. Я лично ничего не собирал,а только поменял резисторы.
Как я узнал,что это МТ3608? Все очень просто. В отличие от многоуважаемых форумчан,я обладаю даром ясновидения. Вот Вы не видите надпись на платке,а я ясно ее вижу!


Вернуться наверх
 
 Заголовок сообщения: Re: MT3608 на 12 Вольт. Как сделать?
СообщениеДобавлено: Пт сен 11, 2020 04:02:56 
Это не хвост, это антенна

Карма: 1
Рейтинг сообщений: 257
Зарегистрирован: Сб фев 26, 2011 05:56:54
Сообщений: 1470
Откуда: Киев
Рейтинг сообщения: 1
Единственный ньюанс в том,что регулировка напряжения начинается далеко от середины полного поворота, где-то с процентов 75-ти.
При такой доработке так и должно быть. Это-же просто самый простой вариант доработки, а не самый лучший.
Что-бы регулировалось по всему диапазону переменника, надо будет не просто поменять номиналы постоянного и переменного резисторов на плате, но и еще добавить одно сопротивление, которого сейчас нет на плате.

На сайтах встречал информацию,что это устраняется перемычкой между средним и крайним выводами переменника.
Вы таки определитесь, что у вас за плата. Выше вы утверждали, что у вас совсем другая плата, чем на последнем фото.

Как Вы думаете,это поможет?
А кто-ж его знает что у вас за плата. Ответ может быть "нет" и "почти нет", в зависимости от того, какая именно плата.


Я вот вообще не помню чтоб ктото применял МТ3608 отдельно от модуля, а модулей как помню всего один вид и регулятор там с завода.
И и вне модуля они применяются, и модулей точно не один десяток разных есть, и переменники не на всех модулях есть.
Только в этой теме есть четыре фотки модулей, и это фотки четырех разных модулей. Правда все с переменниками, но это не правило, бывают и без переменника.
Рядом есть тема про литиевые кроны, в тех из них, что от одного лития, встречаются повышайки на MT3608, это как пример их штатного использования вне рассматриваемых тут модулей.


Вернуться наверх
 
 Заголовок сообщения: Re: MT3608 на 12 Вольт. Как сделать?
СообщениеДобавлено: Пт сен 11, 2020 07:25:50 
Родился

Зарегистрирован: Вт сен 08, 2020 00:55:33
Сообщений: 11
Рейтинг сообщения: 0
ceramicmail, спасибо! Насчёт диапазона я понял. Проблема не критична,но регулировка с нуля как-то привычней. Вас не затруднит показать на схеме куда добавить резистор?
Изображение
По поводу самой платки.Если вбить в поиск МТ3608,то он выдаст преимущественно не сам чип,а плату под названием Повышающий преобразователь DC-DC MT3608. О том,что есть такая микросхема я узнал уже здесь,на форуме,когда меня начали пинать за то,что я морочу людям голову. Но,я это не специально,просто не понимал,что от меня хотят.
Мой преобразователь с разъемом микроUSB. Принципиальная схема соответствует.


Вернуться наверх
 
 Заголовок сообщения: Re: MT3608 на 12 Вольт. Как сделать?
СообщениеДобавлено: Пт сен 11, 2020 22:36:19 
Это не хвост, это антенна

Карма: 1
Рейтинг сообщений: 257
Зарегистрирован: Сб фев 26, 2011 05:56:54
Сообщений: 1470
Откуда: Киев
Рейтинг сообщения: 5
Вас не затруднит показать на схеме куда добавить резистор?
Сразу над R1.
Пусть это будет R3.
Формула для расчета -- в самом верху топика.

Проблема не критична,но регулировка с нуля как-то привычней.
От нуля то зачем? Да и не получится от 0. По простому -- только от 0,6В. Но ведь при напряжении до 4-5В вентилятор и не двинется.
Как вариант, от 6 до 12В -- как раз для уверенного старта и удобной регулировки.
Если соотношение сопротивления резисторов будут соотносится как R1:R2:R3 = 1:1:18 , то пределы регулировки, от края до края переменника, будут от 6В до 12В.


Вернуться наверх
 
Показать сообщения за:  Сортировать по:  Вернуться наверх
Начать новую тему Ответить на тему  [ Сообщений: 21 ]  1,  

Часовой пояс: UTC + 3 часа


Вы не можете начинать темы
Вы не можете отвечать на сообщения
Вы не можете редактировать свои сообщения
Вы не можете удалять свои сообщения
Вы не можете добавлять вложения

Найти:
Перейти:  


Powered by phpBB © 2000, 2002, 2005, 2007 phpBB Group
Русская поддержка phpBB
Extended by Karma MOD © 2007—2012 m157y
Extended by Topic Tags MOD © 2012 m157y