Например TDA7294

Форум РадиоКот • Просмотр темы - подтягивающий резистор верхнего плеча
Форум РадиоКот
Здесь можно немножко помяукать :)

Текущее время: Пт мар 20, 2026 05:46:31

Часовой пояс: UTC + 3 часа


ПРЯМО СЕЙЧАС:



Начать новую тему Ответить на тему  [ Сообщений: 39 ]  1,  
Автор Сообщение
 Заголовок сообщения: подтягивающий резистор верхнего плеча
СообщениеДобавлено: Ср окт 02, 2024 21:01:01 
Прорезались зубы

Зарегистрирован: Сб окт 28, 2017 07:10:21
Сообщений: 237
Рейтинг сообщения: 0
Всем привет! Имеется полумостовая схема, преобразователь с 220в на 12в, мощногстью до 1Квт. С целью уменьшения риска случайного открытия выходного ключа, подтягивающий резистр затвора подключен к -9в. А куда подключить подтягивающий резистор верхнего плеча? К средней точке, к минусу или -10в. Что бы так же снизить вероятность случайного открытия?


Вернуться наверх
 
 Заголовок сообщения: Re: подтягивающий резистор верхнего плеча
СообщениеДобавлено: Ср окт 02, 2024 21:15:12 
Собутыльник Кота

Карма: -24
Рейтинг сообщений: -888
Зарегистрирован: Вт янв 19, 2021 17:56:15
Сообщений: 2749
Рейтинг сообщения: 0
А с какого перепугу он откроется то?


Вернуться наверх
 
 Заголовок сообщения: Re: подтягивающий резистор верхнего плеча
СообщениеДобавлено: Ср окт 02, 2024 21:15:43 
Мучитель микросхем

Карма: 4
Рейтинг сообщений: 42
Зарегистрирован: Вс авг 16, 2015 13:08:53
Сообщений: 435
Рейтинг сообщения: 0
Очень мало информации по вашей задаче. Какие транзисторы используются (полевики или igbt)Как у вас реализована схема управы верхнего плеча? Если транзисторы igbt то подтягивающий резистор ставится между затвором и эмиттером транзистора.


Вернуться наверх
 
 Заголовок сообщения: Re: подтягивающий резистор верхнего плеча
СообщениеДобавлено: Ср окт 02, 2024 22:03:34 
Прорезались зубы

Зарегистрирован: Сб окт 28, 2017 07:10:21
Сообщений: 237
Рейтинг сообщения: 0
Под нагрузкой, близкой к максимальной, возникают (иногда) мелкие импульсы (иголки) которыt могут открыть транзистор. И это не важно IGBT или MOSFET. В нижнем плече понижение уровня спасает от этих иголок, как поступить с верхним?


Вернуться наверх
 
Эиком - электронные компоненты и радиодетали
 Заголовок сообщения: Re: подтягивающий резистор верхнего плеча
СообщениеДобавлено: Ср окт 02, 2024 23:05:21 
Держит паяльник хвостом

Карма: -13
Рейтинг сообщений: 60
Зарегистрирован: Пн май 27, 2024 14:45:54
Сообщений: 974
Рейтинг сообщения: 0
так и сделай независимый "летающий" источник -10 В для верхнего плеча....что тут спрашивать....

_________________
с минусами в моей карме список тех, кого народная мудрость рекомендует обходить стороной...)))


Вернуться наверх
 
 Заголовок сообщения: Re: подтягивающий резистор верхнего плеча
СообщениеДобавлено: Ср окт 02, 2024 23:25:20 
Прорезались зубы

Зарегистрирован: Сб окт 28, 2017 07:10:21
Сообщений: 237
Рейтинг сообщения: 0
-10в от средней точки? В этом емть смысл?


Вернуться наверх
 
 Заголовок сообщения: Re: подтягивающий резистор верхнего плеча
СообщениеДобавлено: Чт окт 03, 2024 07:20:46 
Друг Кота
Аватар пользователя

Карма: 146
Рейтинг сообщений: 6067
Зарегистрирован: Чт июн 04, 2009 21:06:49
Сообщений: 36290
Откуда: г.Мариинск
Рейтинг сообщения: 0
Медали: 1
Лучший человек Форума 2017 (1)
Схему выходных каскадов и управления в студию.

_________________
Тем кого не устаревает наличия ошибок в моем тексте, оставляю права не пользоваться моими советами или просто не читать мои сообщения.


Вернуться наверх
 
 Заголовок сообщения: Re: подтягивающий резистор верхнего плеча
СообщениеДобавлено: Чт окт 03, 2024 08:48:31 
Собутыльник Кота

Карма: -24
Рейтинг сообщений: -888
Зарегистрирован: Вт янв 19, 2021 17:56:15
Сообщений: 2749
Рейтинг сообщения: -4
zanderid,
Во второй книжке Семенова есть схема полумоста с запиранием "отрицательным" напряжением.

Но если хотите профессиональный подход как делают электромобилисты то надо отдельный отвязанный сточник питания затвора для верхнего ключа.


Вернуться наверх
 
 Заголовок сообщения: Re: подтягивающий резистор верхнего плеча
СообщениеДобавлено: Чт окт 03, 2024 12:01:18 
Прорезались зубы

Зарегистрирован: Сб окт 28, 2017 07:10:21
Сообщений: 237
Рейтинг сообщения: 0
Килиманджаро писал(а):
zanderid,
отдельный отвязанный сточник питания зтвора для верхнего ключа.

Я слышал про отдельное питание для управления верхним плечем, но не представляю как это рабоает, где бы схему посмотреть?


Вернуться наверх
 
 Заголовок сообщения: Re: подтягивающий резистор верхнего плеча
СообщениеДобавлено: Чт окт 03, 2024 12:46:22 
Собутыльник Кота

Карма: -24
Рейтинг сообщений: -888
Зарегистрирован: Вт янв 19, 2021 17:56:15
Сообщений: 2749
Рейтинг сообщения: 0
http://kungur.hldns.ru/pdf/A3120.pdf

26 рисунок.


Вернуться наверх
 
 Заголовок сообщения: Re: подтягивающий резистор верхнего плеча
СообщениеДобавлено: Чт окт 03, 2024 14:18:17 
Друг Кота
Аватар пользователя

Карма: 146
Рейтинг сообщений: 6067
Зарегистрирован: Чт июн 04, 2009 21:06:49
Сообщений: 36290
Откуда: г.Мариинск
Рейтинг сообщения: 0
Медали: 1
Лучший человек Форума 2017 (1)
Без схемы не понятно зачем вообще подтягивать через резистор. Если есть запас по амплитуде управляющего импульса то для отрицательного импульса достаточно немного сместить постоянную составляющию с помощью стабилитрона и конденсатора и всё. Это подойдёт для верхнего и нижнего плеча, и не нужны куча дополнительных источников питания. Я уже писал что нужна схема вашего выходного каскада и управления.
Вот результат моделирования. Величина отрицательного импульса равна величина импульса минус напряжение на стабилитроне.
Изображение

_________________
Тем кого не устаревает наличия ошибок в моем тексте, оставляю права не пользоваться моими советами или просто не читать мои сообщения.


Вернуться наверх
 
 Заголовок сообщения: Re: подтягивающий резистор верхнего плеча
СообщениеДобавлено: Чт окт 03, 2024 16:51:56 
Прорезались зубы

Зарегистрирован: Сб окт 28, 2017 07:10:21
Сообщений: 237
Рейтинг сообщения: 0
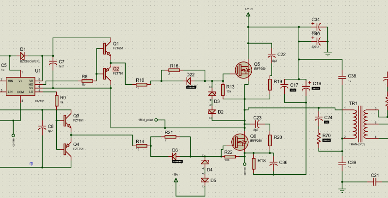
вот схема выходного каскада.
Изображение


Вернуться наверх
 
 Заголовок сообщения: Re: подтягивающий резистор верхнего плеча
СообщениеДобавлено: Чт окт 03, 2024 17:30:07 
Друг Кота
Аватар пользователя

Карма: 146
Рейтинг сообщений: 6067
Зарегистрирован: Чт июн 04, 2009 21:06:49
Сообщений: 36290
Откуда: г.Мариинск
Рейтинг сообщения: 4
Медали: 1
Лучший человек Форума 2017 (1)
Странная схема, откуда взялись 210в если питание 220в, там должно быть более 300в. И транзисторы эти не пойдут, при питании 220в, тем более сейчас по стандарту в сети 230в. Зачем там эмиттерные повторители? достаточно поставить более мощный драйвер, номиналы странные. И почему вдруг транзисторы откроются одновременно, это должно быть исключено схемой управления.
Ну это меня не касается, хотите отрицательное напряжения запирания, вот.
Изображение
но питание драйвера нужно увеличить до 15-16-17в.

_________________
Тем кого не устаревает наличия ошибок в моем тексте, оставляю права не пользоваться моими советами или просто не читать мои сообщения.


Вернуться наверх
 
 Заголовок сообщения: Re: подтягивающий резистор верхнего плеча
СообщениеДобавлено: Чт окт 03, 2024 18:17:55 
Прорезались зубы

Зарегистрирован: Сб окт 28, 2017 07:10:21
Сообщений: 237
Рейтинг сообщения: 0
у меня источник питания на 210в постоянки.
А если я поставлю резистор 510 Ом в цепь затвора, транзистор сколько будет открываться? пару, тройку секунд?


Последний раз редактировалось zanderid Чт окт 03, 2024 18:21:31, всего редактировалось 1 раз.

Вернуться наверх
 
 Заголовок сообщения: Re: подтягивающий резистор верхнего плеча
СообщениеДобавлено: Чт окт 03, 2024 18:22:12 
Друг Кота

Карма: 66
Рейтинг сообщений: 1964
Зарегистрирован: Сб дек 18, 2021 19:25:32
Сообщений: 12867
Рейтинг сообщения: 0
Даже если упрощённо считать, что это время заряда ёмкости затвора, то с 510 Ом будет в миллион раз быстрее

Добавлено after 1 minute 36 seconds:
а в схеме Телекота ещё быстрее, так как там ускоряющая цепочка получается, наверное


Вернуться наверх
 
 Заголовок сообщения: Re: подтягивающий резистор верхнего плеча
СообщениеДобавлено: Чт окт 03, 2024 18:22:47 
Прорезались зубы

Зарегистрирован: Сб окт 28, 2017 07:10:21
Сообщений: 237
Рейтинг сообщения: 0
Отлично, но думаю, что для транзистора это уже не будет иметь значения. Хтя может его в азоте заморозить.


Вернуться наверх
 
 Заголовок сообщения: Re: подтягивающий резистор верхнего плеча
СообщениеДобавлено: Чт окт 03, 2024 18:27:07 
Друг Кота

Карма: 66
Рейтинг сообщений: 1964
Зарегистрирован: Сб дек 18, 2021 19:25:32
Сообщений: 12867
Рейтинг сообщения: 0
ну, вообще-то будет. Время открытия и время закрытия всегда имеют значение. Это и переходные процессы, влияющие на нагрев, и, в зависимости от нагрузки, риск получения перенапряжения на истоке... и куча всего, чего уже не помню.


Вернуться наверх
 
 Заголовок сообщения: Re: подтягивающий резистор верхнего плеча
СообщениеДобавлено: Чт окт 03, 2024 18:35:38 
Друг Кота
Аватар пользователя

Карма: 146
Рейтинг сообщений: 6067
Зарегистрирован: Чт июн 04, 2009 21:06:49
Сообщений: 36290
Откуда: г.Мариинск
Рейтинг сообщения: 0
Медали: 1
Лучший человек Форума 2017 (1)
zanderid писал(а):
510 Ом в цепь затвора, транзистор сколько будет открываться?

А конденсатор невидимкой оказался?
Я же приводил результат моделирования, и там форма импульса. Этот резистор не влияет на время закрытия или открытия, он зашунтирован довольно большим конденсатором.
zanderid писал(а):
у меня источник питания на 210в постоянки.

А транзисторы на 200в. :shock:

_________________
Тем кого не устаревает наличия ошибок в моем тексте, оставляю права не пользоваться моими советами или просто не читать мои сообщения.


Вернуться наверх
 
 Заголовок сообщения: Re: подтягивающий резистор верхнего плеча
СообщениеДобавлено: Чт окт 03, 2024 19:03:40 
Прорезались зубы

Зарегистрирован: Сб окт 28, 2017 07:10:21
Сообщений: 237
Рейтинг сообщения: 0
А что это за симулятор? У меня в протеусе нет используемых мной транзисторов

Добавлено after 2 minutes:
и куча всего, чего уже не помню.
да, все это важно ну максимум до 1 мс примерно.


Вернуться наверх
 
 Заголовок сообщения: Re: подтягивающий резистор верхнего плеча
СообщениеДобавлено: Чт окт 03, 2024 19:07:44 
Друг Кота
Аватар пользователя

Карма: 146
Рейтинг сообщений: 6067
Зарегистрирован: Чт июн 04, 2009 21:06:49
Сообщений: 36290
Откуда: г.Мариинск
Рейтинг сообщения: 0
Медали: 1
Лучший человек Форума 2017 (1)
мультисим
В дотащите на ваши транзисторы стоит 200в.

_________________
Тем кого не устаревает наличия ошибок в моем тексте, оставляю права не пользоваться моими советами или просто не читать мои сообщения.


Вернуться наверх
 
Показать сообщения за:  Сортировать по:  Вернуться наверх
Начать новую тему Ответить на тему  [ Сообщений: 39 ]  1,  

Часовой пояс: UTC + 3 часа


Вы не можете начинать темы
Вы не можете отвечать на сообщения
Вы не можете редактировать свои сообщения
Вы не можете удалять свои сообщения
Вы не можете добавлять вложения

Найти:
Перейти:  


Powered by phpBB © 2000, 2002, 2005, 2007 phpBB Group
Русская поддержка phpBB
Extended by Karma MOD © 2007—2012 m157y
Extended by Topic Tags MOD © 2012 m157y