Например TDA7294

Форум РадиоКот • Просмотр темы - Карбонильное железо...в обратноходовых БП?
Форум РадиоКот
Здесь можно немножко помяукать :)

Текущее время: Пн мар 23, 2026 22:16:07

Часовой пояс: UTC + 3 часа


ПРЯМО СЕЙЧАС:



Начать новую тему Ответить на тему  [ Сообщений: 7 ] 
Автор Сообщение
 Заголовок сообщения: Карбонильное железо...в обратноходовых БП?
СообщениеДобавлено: Пт мар 20, 2026 10:46:42 
Встал на лапы
Аватар пользователя

Карма: 3
Рейтинг сообщений: 17
Зарегистрирован: Чт апр 28, 2016 22:33:47
Сообщений: 105
Откуда: ARPA Internet
Рейтинг сообщения: 0
До недавнего времени то карбонильное железо, с которым я сталкивался, было высокочастотным, мягким и крошащимся. Конечно, это я про советские подстроечники в ВЧ катушках. Но, похоже, прогресс в данной технологии на месте не стоял: в процессе поиска материала для дросселей недавно наткнулся производителя под названием "Синтез-ПСЖ". Как ни странно, да, российского производителя! Ещё более удивительным оказалось, что он продаёт свои изделия не только юрлицам, но и всем желающим, прямо на Озоне! :shock: Помимо высокочастотных колец, в его номенклатуре есть материалы, на первый взгляд, подходящие для преобразователей питания: в частности, материал "03/08". Ну и вопрос, конечно, следующий: не имел ли здесь кто дела с такими кольцами? Либо у них какие-либо заморские аналоги есть, про которые всё известно? Очень уж их "цветовая дифференциация штанов" похожа на американскую Micrometals...смущает только разница маркетинговых понятий. "Карбонильное" и "распылённое" железо, это одно и то же, или всё-таки разница есть? И что вы думаете о перспективах сделать на из основе трансформатор двухобмоточный дроссель для обратноходового преобразователя питания? Особенно для современных чипов, на частоте в 400 кГц.

_________________
Хоронили кваку - порвали три Rocket Launcherа.©


Вернуться наверх
 
 Заголовок сообщения: Re: Карбонильное железо...в обратноходовых БП?
СообщениеДобавлено: Пт мар 20, 2026 10:54:33 
Друг Кота
Аватар пользователя

Карма: 58
Рейтинг сообщений: 447
Зарегистрирован: Чт мар 20, 2008 01:06:40
Сообщений: 3635
Откуда: Севастополь
Рейтинг сообщения: 0
Не скажу именно про это железо, но, похоже, такой же материал используется в дросселях групповой стабилизации компьютерных блоков питания.
Кольца в них покрашены в белый цвет.
В хозяйстве есть самодельный преобразователь 12 -> 5в на 10 ампер на таком кольце. Работает отлично.

_________________
>(*.*)<
Котище огромно, ушасто, пушисто, глазасто, зубасто, колючелапо и мявай. (c)


Вернуться наверх
 
 Заголовок сообщения: Re: Карбонильное железо...в обратноходовых БП?
СообщениеДобавлено: Пт мар 20, 2026 11:09:05 
Друг Кота
Аватар пользователя

Карма: 4
Рейтинг сообщений: 342
Зарегистрирован: Ср мар 31, 2010 09:33:22
Сообщений: 4970
Откуда: Владивосток
Рейтинг сообщения: 0
abc писал(а):
в дросселях групповой стабилизации компьютерных блоков

Ты разбивал эти кольца ? Совсем не похожий материал
Цитата:
Карбонильное железо

Карбонильное железо - железо, изготовленное посредством термического разложения пентакарбонила железа согласно уравнению Fe(CO)5 = Fe + 5CO. Пентакарбонил железа представляет бесцветную жидкость, полученную воздействием окиси углерода на железо при температуре до 350 °С и давлении 15 МПа. Карбонильное железо в виде частиц диаметром менее 1 мкм получается при пропускании карбонильных паров через камеру, нагретую до 200—250 °С. После получения порошок содержит до 1 % углерода. Углерод удаляется, как правило, обезуглероживанием в водороде до содержания 0,007 %. Карбонильное железо используется в виде порошка или прессованный порошок спекается, проковывается и прокатывается в виде листов, или переплавляется. Начальная и максимальная относительная магнитная проницаемость карбонильного железа составляет 3000 и 20000, а коэрцитивная сила 6 А/м.


Цитата:
Кольцевые сердечники на основе распыленного железа

Кольцевые сердечники являются наиболее широко применяемой конфигурацией, изготавливаемой из смесей на основе распыленного железа и выпускаются с размерами от 3,5 до 165 мм. Сердечники на основе распыленного железа (Iron powder cores) изготавливаются методом прессования под высоким давлением смеси из мелкодисперсных частиц железа с органическим диэлектрическим наполнителем. Распределенный зазор, образующийся за счет возникающей изоляции частиц наполнителем железа друг от друга, обеспечивает высокую индукцию насыщения полученного порошкового материала.

Несмотря на то, что по величине потерь (800 мВт на кубический сантиметр (F=100кГц, B=0,05Тл)) сердечники на основе распыленного железа в 3,5-6 раз проигрывают другим классам порошковых материалов (Kool M, MPP, High Flux, XFlux), основным конкурентным преимуществом кольцевых сердечников из распыленного железа является их низкая стоимость, по сравнению с другими порошковыми материалами, связанная с дешевизной входящего в их состав сырья ( 100% Fe). Для выбора наиболее оптимального в Вашем применении порошкового материала рекомендуем также ознакомиться со свойствами порошковых материалов фирмы Magnetics.

_________________
«Когда у общества нет цветовой дифференциации штанов, то нет цели!»

- Позвольте-с вас спросить, почему от вас так отвратительно пахнет?
- Ну, что ж, пахнет... известно. По специальности. Вчера котов душили, душили. (с)


Вернуться наверх
 
 Заголовок сообщения: Re: Карбонильное железо...в обратноходовых БП?
СообщениеДобавлено: Пт мар 20, 2026 11:15:39 
Друг Кота
Аватар пользователя

Карма: 58
Рейтинг сообщений: 447
Зарегистрирован: Чт мар 20, 2008 01:06:40
Сообщений: 3635
Откуда: Севастополь
Рейтинг сообщения: 0
Нет, не разбивал.
Но раз это не одно и то же, то и ладно... В конце концов, мне надо было ехать, а не шашечки)

_________________
>(*.*)<
Котище огромно, ушасто, пушисто, глазасто, зубасто, колючелапо и мявай. (c)


Вернуться наверх
 
Эиком - электронные компоненты и радиодетали
 Заголовок сообщения: Re: Карбонильное железо...в обратноходовых БП?
СообщениеДобавлено: Пт мар 20, 2026 11:40:16 
Встал на лапы
Аватар пользователя

Карма: 3
Рейтинг сообщений: 17
Зарегистрирован: Чт апр 28, 2016 22:33:47
Сообщений: 105
Откуда: ARPA Internet
Рейтинг сообщения: 0
Почитав "цитаты", можно сделать вывод...что там, что тут, итоговый результат один? Мелкий порошок железа, замешанный в диэлектрике? :))) По ощущениям, кстати, эти кольца скорее похожи на какой-то твёрдый тяжёлый феррит, чем на то "железо", что я видел раньше.

_________________
Хоронили кваку - порвали три Rocket Launcherа.©


Вернуться наверх
 
 Заголовок сообщения: Re: Карбонильное железо...в обратноходовых БП?
СообщениеДобавлено: Пт мар 20, 2026 11:49:15 
Друг Кота
Аватар пользователя

Карма: 4
Рейтинг сообщений: 342
Зарегистрирован: Ср мар 31, 2010 09:33:22
Сообщений: 4970
Откуда: Владивосток
Рейтинг сообщения: 0
ejsanyo писал(а):
итоговый результат один?

Смотря для чего это делают . По сути все сердечники имеют определенные магнитные свойства .
Ведь делают и дорогие кольца , значит это нужно :)

_________________
«Когда у общества нет цветовой дифференциации штанов, то нет цели!»

- Позвольте-с вас спросить, почему от вас так отвратительно пахнет?
- Ну, что ж, пахнет... известно. По специальности. Вчера котов душили, душили. (с)


Вернуться наверх
 
 Заголовок сообщения: Re: Карбонильное железо...в обратноходовых БП?
СообщениеДобавлено: Пн мар 23, 2026 16:10:24 
Встал на лапы
Аватар пользователя

Карма: 3
Рейтинг сообщений: 17
Зарегистрирован: Чт апр 28, 2016 22:33:47
Сообщений: 105
Откуда: ARPA Internet
Рейтинг сообщения: 0
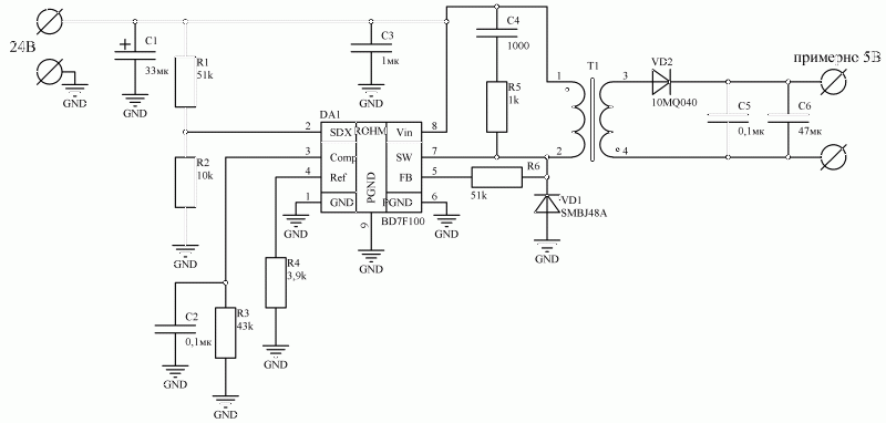
Для разминки попробовал сделать DC-DC. На чипе BD7F100EFJ-LB...ну да, японская экзотика, такое уж было под рукой.
Изображение
Взял вот такое кольцо: К80-03/08, такое большое просто чтоб проще было продевать витки. Попробовал посчитать обмотки по методике с Хабра. Получилось в первичке 28 витков, во вторичке 12...однако ни разу не уверен, что всё считал правильно, да и к данному чипу, наверно, нужен особый подход. :P Тем не менее, как-то оно у меня заработало: При изменении тока нагрузки от где-то 0,08 до 1А напряжение плавает в худших моментах до +8%, но в основном держится в пределах ±5%. КПД получился паршивенький, около 70%: сильно греется снаббер VD1. Но честно говоря...с этим чипом ранее у меня и на феррите результаты получались не лучше. На х.х. схема выдаёт порядка 15В вместо 5, но это было ожидаемо. В общем, наверняка я всё сделал неправильно, но карбонильное железо само по себе признаки жизни подаёт. Поэтому будем экспериментировать дальше.

_________________
Хоронили кваку - порвали три Rocket Launcherа.©


Вернуться наверх
 
Показать сообщения за:  Сортировать по:  Вернуться наверх
Начать новую тему Ответить на тему  [ Сообщений: 7 ] 

Часовой пояс: UTC + 3 часа


Вы не можете начинать темы
Вы не можете отвечать на сообщения
Вы не можете редактировать свои сообщения
Вы не можете удалять свои сообщения
Вы не можете добавлять вложения

Найти:
Перейти:  


Powered by phpBB © 2000, 2002, 2005, 2007 phpBB Group
Русская поддержка phpBB
Extended by Karma MOD © 2007—2012 m157y
Extended by Topic Tags MOD © 2012 m157y