Например TDA7294

Форум РадиоКот • Просмотр темы - miandra настройка
Форум РадиоКот
Здесь можно немножко помяукать :)

Текущее время: Вт янв 06, 2026 06:06:08

Часовой пояс: UTC + 3 часа


ПРЯМО СЕЙЧАС:



Начать новую тему Ответить на тему  [ Сообщений: 6 ] 
Автор Сообщение
Не в сети
 Заголовок сообщения: miandra настройка
СообщениеДобавлено: Чт май 01, 2025 16:58:04 
Нашел транзистор. Понюхал.
Аватар пользователя

Зарегистрирован: Вт мар 21, 2017 21:40:20
Сообщений: 161
Рейтинг сообщения: 0
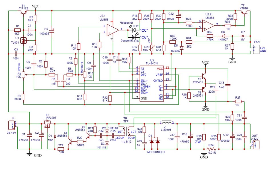
Приветствую всех котов! С праздником всех! Подскажите пожалуйста куда мне копать в какую сторону. Собрал я сей девайс,
Вложение:
Крайняя версия.jpg [122.96 KiB]
Скачиваний: 97

печатка вот эта:
Вложение:
Miandra_3.jpg [137.87 KiB]
Скачиваний: 49

Проблема короче в следующем, имеется какая то зона регулировки в начале регулировки напряжения или тока когда стоит сильный треск и полевик греется, но если продолжить прибавлять напряжение или ток то звук пропадает и полевик перестаёт греться, т.е. при появлении ШИМа в начале пуска на экране ослика какие то кракозябры, как будто ограничение работает некоректно.
Полевик стоит IRFP064, ТГР намотан литцендратом на кольце М2000НМ 20-12-6, 12 и 15 витков, выходной дроссель на 32 м кольце от ДГС блока питания компа, бело-жёлтом, конденсаторы на входе и выходе стоят фирменные - nichicon 1000,0-50в. Плату проверял десять раз, всё строго соответствует схеме и печатке. Буду признателен если кто поможет советом.

Да, кстати, при токе 1.8А и выше блок работает отлично, нагружал до 15-ти ампер, полевик греется согласно коммутируемых токов, проблема с кракозябрами только при токах ниже 1.8 А.

Заранее благодарю всех кто поможет!!!


Вернуться наверх
 
Не в сети
 Заголовок сообщения: Re: miandra настройка
СообщениеДобавлено: Чт май 01, 2025 17:14:18 
Модератор
Аватар пользователя

Карма: 153
Рейтинг сообщений: 2927
Зарегистрирован: Сб авг 14, 2010 15:05:51
Сообщений: 18897
Откуда: г. Озерск, Челябинская обл.
Рейтинг сообщения: 0
Медали: 1
Лучший человек Форума 2017 (1)
solomonmon писал(а):
Подскажите пожалуйста куда мне копать в какую сторону.
копать вглубь, в сторону центра Земли, метра на 2. и там зарыть эту схему.

_________________
Мудрость приходит вместе с импотенцией...
Когда на русском форуме переходят на Вы, в реальной жизни начинают бить морду.


Вернуться наверх
 
Не в сети
 Заголовок сообщения: Re: miandra настройка
СообщениеДобавлено: Чт май 01, 2025 17:38:56 
Нашел транзистор. Понюхал.
Аватар пользователя

Зарегистрирован: Вт мар 21, 2017 21:40:20
Сообщений: 161
Рейтинг сообщения: 0
Здраствуйте уважаемый Starichok 51. Что, она так безнадёжна? или всё же дадите совет по данной проблеме?


Вернуться наверх
 
Не в сети
 Заголовок сообщения: Re: miandra настройка
СообщениеДобавлено: Чт май 01, 2025 18:46:02 
Друг Кота
Аватар пользователя

Карма: 146
Рейтинг сообщений: 6065
Зарегистрирован: Чт июн 04, 2009 21:06:49
Сообщений: 36292
Откуда: г.Мариинск
Рейтинг сообщения: 0
Медали: 1
Лучший человек Форума 2017 (1)
Для обычной понижалки такой огород? Возьми какой нибудь синхронник к примеру LM25116.
И как у тебя транзистор 2N5551 оказался прямой проводимости?

_________________
Тем кого не устаревает наличия ошибок в моем тексте, оставляю права не пользоваться моими советами или просто не читать мои сообщения.


Вернуться наверх
 
Эиком - электронные компоненты и радиодетали
Не в сети
 Заголовок сообщения: Re: miandra настройка
СообщениеДобавлено: Чт май 01, 2025 19:47:30 
Сверлит текстолит когтями
Аватар пользователя

Карма: 15
Рейтинг сообщений: 381
Зарегистрирован: Чт янв 12, 2012 19:32:15
Сообщений: 1243
Откуда: Belarus
Рейтинг сообщения: 0
ОС с 3-ей ноги на 2-ую и 15-ую проектировал проктолог. Поэтому и шумовые эффекты присутствуют при крайних положениях регуляторов.


Вернуться наверх
 
Не в сети
 Заголовок сообщения: Re: miandra настройка
СообщениеДобавлено: Чт май 01, 2025 20:21:14 
Друг Кота
Аватар пользователя

Карма: 146
Рейтинг сообщений: 6065
Зарегистрирован: Чт июн 04, 2009 21:06:49
Сообщений: 36292
Откуда: г.Мариинск
Рейтинг сообщения: 2
Медали: 1
Лучший человек Форума 2017 (1)
На токовом регуляторе корректирующая цепочка совсем не работает, в регуляторе напряжения в крайних положениях. Про включения ТЛке уже раз 100 говорилось, в каждой теме про неё, всё бесполезно. Да и при токе 15А лучше синхронник сделать.
Да остаётся главный вопрос зачем такой огород, при простой понижалки.

_________________
Тем кого не устаревает наличия ошибок в моем тексте, оставляю права не пользоваться моими советами или просто не читать мои сообщения.


Вернуться наверх
 
Показать сообщения за:  Сортировать по:  Вернуться наверх
Начать новую тему Ответить на тему  [ Сообщений: 6 ] 

Часовой пояс: UTC + 3 часа


Кто сейчас на форуме

Сейчас этот форум просматривают: нет зарегистрированных пользователей и гости: 54


Вы не можете начинать темы
Вы не можете отвечать на сообщения
Вы не можете редактировать свои сообщения
Вы не можете удалять свои сообщения
Вы не можете добавлять вложения

Найти:
Перейти:  


Powered by phpBB © 2000, 2002, 2005, 2007 phpBB Group
Русская поддержка phpBB
Extended by Karma MOD © 2007—2012 m157y
Extended by Topic Tags MOD © 2012 m157y