Например TDA7294

Форум РадиоКот • Просмотр темы - Переделка ноутбучного бп в регулируемый
Форум РадиоКот
Здесь можно немножко помяукать :)

Текущее время: Чт мар 19, 2026 20:43:10

Часовой пояс: UTC + 3 часа


ПРЯМО СЕЙЧАС:



Начать новую тему Ответить на тему  [ Сообщений: 74 ]  1, , ,  
Автор Сообщение
 Заголовок сообщения: Переделка ноутбучного бп в регулируемый
СообщениеДобавлено: Вс фев 19, 2012 22:52:16 
Потрогал лапой паяльник

Карма: 6
Рейтинг сообщений: 17
Зарегистрирован: Пт дек 17, 2010 14:41:25
Сообщений: 310
Рейтинг сообщения: 0
Здраствуйте. Есть желание переделать ноутбучный бп delta sadp-65kb b (19В, 3.42А) в регулируемый. Возможно ли это?
В каких пределах будет регулироваться напряжение. Возможна ли регулировка тока?

Ну и собственно главный вопрос - как это сделать?
Буду рад любым пинкам в нужную сторону, спасибо.

Даташит ШИМ контроллера (DAP8A)
Даташит регулятора(?)(DAS001) (вроде аналог TSM103/A)

Фото прилагаеться


Вложения:
Комментарий к файлу: Сам БП.
190220122105.jpg [96.51 KiB]
Скачиваний: 6620
Вернуться наверх
 
 Заголовок сообщения: Re: Переделка ноутбучного бп в регулируемый
СообщениеДобавлено: Пн фев 20, 2012 01:16:57 
Друг Кота
Аватар пользователя

Карма: 146
Рейтинг сообщений: 6067
Зарегистрирован: Чт июн 04, 2009 21:06:49
Сообщений: 36290
Откуда: г.Мариинск
Рейтинг сообщения: 0
Медали: 1
Лучший человек Форума 2017 (1)
Найди или срисуй схему, там видно будет, иначе конкретных ответов не будет.

_________________
Тем кого не устаревает наличия ошибок в моем тексте, оставляю права не пользоваться моими советами или просто не читать мои сообщения.


Вернуться наверх
 
 Заголовок сообщения: Re: Переделка ноутбучного бп в регулируемый
СообщениеДобавлено: Пн фев 20, 2012 07:55:29 
Друг Кота

Карма: 68
Рейтинг сообщений: 1409
Зарегистрирован: Сб янв 29, 2011 00:28:48
Сообщений: 7774
Рейтинг сообщения: 0
в больших пределах не порегулируешь, питание микросхемы будет ниже допустимого, разве что её запитать отдельно....
Изображение


Вернуться наверх
 
 Заголовок сообщения: Re: Переделка ноутбучного бп в регулируемый
СообщениеДобавлено: Пн фев 20, 2012 10:08:07 
Друг Кота
Аватар пользователя

Карма: 146
Рейтинг сообщений: 6067
Зарегистрирован: Чт июн 04, 2009 21:06:49
Сообщений: 36290
Откуда: г.Мариинск
Рейтинг сообщения: 0
Медали: 1
Лучший человек Форума 2017 (1)
В принципе от2,5 можно попробовать.
Изображение

_________________
Тем кого не устаревает наличия ошибок в моем тексте, оставляю права не пользоваться моими советами или просто не читать мои сообщения.


Вернуться наверх
 
Эиком - электронные компоненты и радиодетали
 Заголовок сообщения: Re: Переделка ноутбучного бп в регулируемый
СообщениеДобавлено: Пн фев 20, 2012 15:00:21 
Потрогал лапой паяльник

Карма: 6
Рейтинг сообщений: 17
Зарегистрирован: Пт дек 17, 2010 14:41:25
Сообщений: 310
Рейтинг сообщения: 0
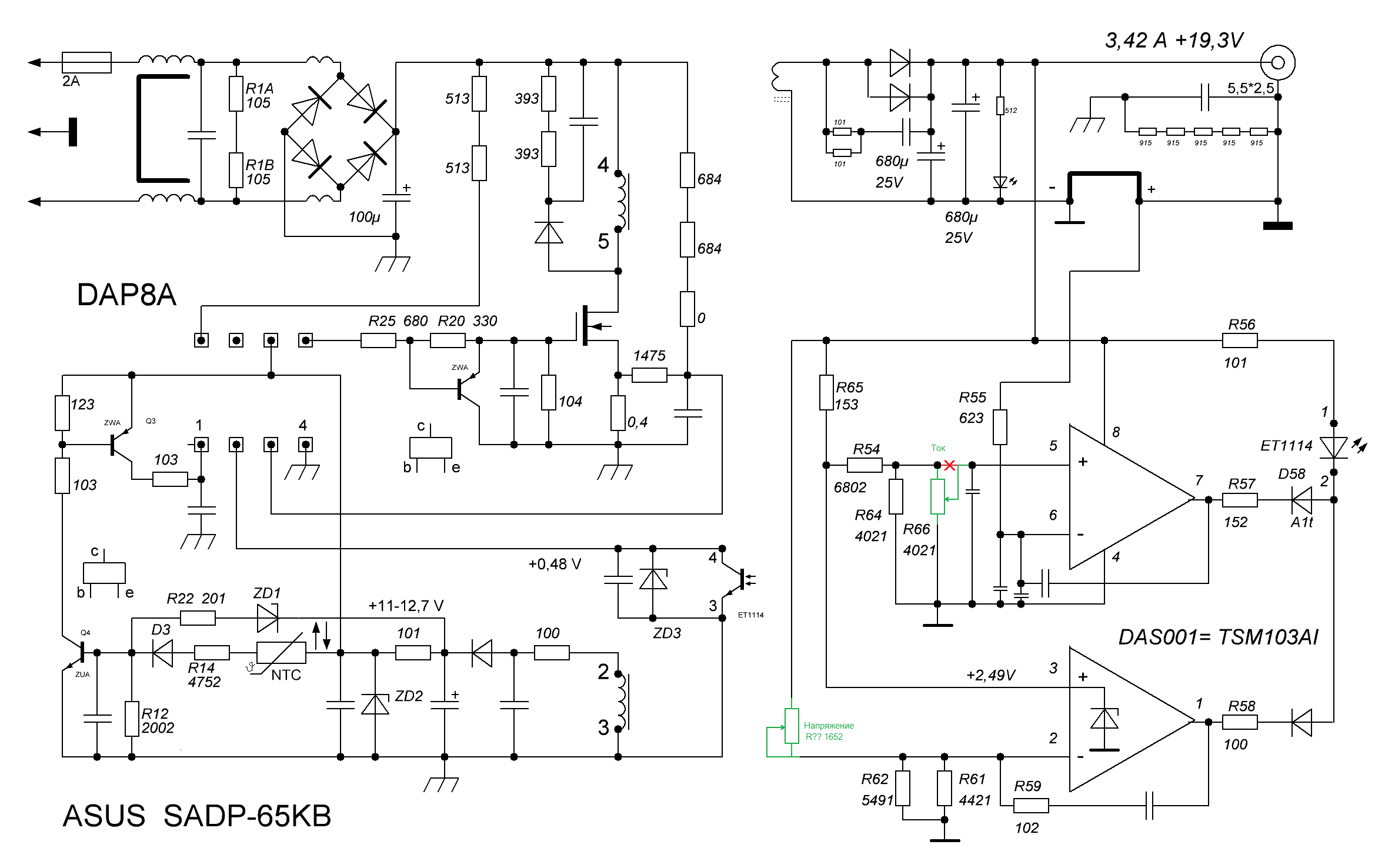
Спасибо за схему. Вечером буду пробовать.

Но есть еще несколько вопросов...

Если я все правильно понял, то нужно заменить 2 резистора (на схеме зеленым) и перерезать дорожку (красным)

  • неименованый резистор 1652 для регулировки напряжения
  • R66 для регулировки тока


Вопросы:
  1. при этом делитель R54-R64 будет задавать максимальный допустимый ток?
  2. при имеющихся єлементах напряжение на неинвертированом входе ОУ равно U [2.5В] / (R54 [64K] / (R64 + R66) / 2)[2,01K] ) = 0.74В?
    А если заменить на переменный то напряжение будет регулироваться от 0 до 0.74В и ток соответсвенно от 0 до 3.42А?
  3. Нижний предел регулировки напряжения будет задаваться (без других переделок) питанием ОУ(т.е. WIDE POWER SUPPLY RANGE : 3V to 32V ±1.5V TO ±16V)?


Вложения:
Комментарий к файлу: Модификации
modification.jpeg [79.83 KiB]
Скачиваний: 8405
Вернуться наверх
 
 Заголовок сообщения: Re: Переделка ноутбучного бп в регулируемый
СообщениеДобавлено: Пн фев 20, 2012 20:23:10 
Друг Кота
Аватар пользователя

Карма: 146
Рейтинг сообщений: 6067
Зарегистрирован: Чт июн 04, 2009 21:06:49
Сообщений: 36290
Откуда: г.Мариинск
Рейтинг сообщения: 0
Медали: 1
Лучший человек Форума 2017 (1)
Делитель R54,R64,R66.
Напряжение 2,5*2,01/(64+2,01)=0.0761248295712770792
Минимальное напряжение зависит от индивидуальных характеристик TSM103/A.
Но я думаю не стоит делать менее 3 вольт. Возможно придётся уменьшить R65.

Да вы не заметили ещё одно изменение, слева вверху резистор и диод.

_________________
Тем кого не устаревает наличия ошибок в моем тексте, оставляю права не пользоваться моими советами или просто не читать мои сообщения.


Вернуться наверх
 
 Заголовок сообщения: Re: Переделка ноутбучного бп в регулируемый
СообщениеДобавлено: Вт фев 21, 2012 00:03:51 
Потрогал лапой паяльник

Карма: 6
Рейтинг сообщений: 17
Зарегистрирован: Пт дек 17, 2010 14:41:25
Сообщений: 310
Рейтинг сообщения: 0
Спасибо! Отложыл переделку на потом.

Какова функция диода с резистором? Какой номинал резистора, на схеме размыто...


Вернуться наверх
 
 Заголовок сообщения: Re: Переделка ноутбучного бп в регулируемый
СообщениеДобавлено: Вт фев 21, 2012 08:56:32 
Модератор
Аватар пользователя

Карма: 120
Рейтинг сообщений: 1088
Зарегистрирован: Пн дек 08, 2008 19:28:04
Сообщений: 22893
Откуда: 10км от Москвы на Север
Рейтинг сообщения: 0
Может имеет смысл поставить на выход обычный мощный регулируемый линейный стабилизатор? Тогда в БП от ноута вообще ничего не надо будет трогать ... :)


Вернуться наверх
 
 Заголовок сообщения: Re: Переделка ноутбучного бп в регулируемый
СообщениеДобавлено: Вт фев 21, 2012 09:16:03 
Потрогал лапой паяльник

Карма: 6
Рейтинг сообщений: 17
Зарегистрирован: Пт дек 17, 2010 14:41:25
Сообщений: 310
Рейтинг сообщения: 0
Думаю, что это не целесообразно, так как в заряднике уже все есть готовое, только несколько модификаций.

Диод с резистором для питания ШИМ контроллера?


Вложения:
modifications.jpeg [81.48 KiB]
Скачиваний: 6434


Последний раз редактировалось phenomen Вт фев 21, 2012 14:42:59, всего редактировалось 2 раз(а).
Вернуться наверх
 
 Заголовок сообщения: Re: Переделка ноутбучного бп в регулируемый
СообщениеДобавлено: Вт фев 21, 2012 09:29:19 
Модератор
Аватар пользователя

Карма: 120
Рейтинг сообщений: 1088
Зарегистрирован: Пн дек 08, 2008 19:28:04
Сообщений: 22893
Откуда: 10км от Москвы на Север
Рейтинг сообщения: 0
Но зато не будет шанса сжечь девайс ... . :)


Вернуться наверх
 
 Заголовок сообщения: Re: Переделка ноутбучного бп в регулируемый
СообщениеДобавлено: Вт фев 21, 2012 14:38:49 
Потрогал лапой паяльник

Карма: 6
Рейтинг сообщений: 17
Зарегистрирован: Пт дек 17, 2010 14:41:25
Сообщений: 310
Рейтинг сообщения: 0
Возможно, Borodach, Вы правы, может оно к лучшему.
Но хотелось бы довести до ума, то что начал.

А если ОУ завести от другого источника питания, а напряжение на инвертирующем входе по напряжению увеличить на 2,5В (сумматором), нижний предел опуститься до 0В?


Вернуться наверх
 
 Заголовок сообщения: Re: Переделка ноутбучного бп в регулируемый
СообщениеДобавлено: Вт фев 21, 2012 19:30:06 
Модератор
Аватар пользователя

Карма: 120
Рейтинг сообщений: 1088
Зарегистрирован: Пн дек 08, 2008 19:28:04
Сообщений: 22893
Откуда: 10км от Москвы на Север
Рейтинг сообщения: 0
В импульснике чрезвычайно сложно получить ноль вольт на выходе, ибо им обязательна нужна постоянная нагрузка ... .


Вернуться наверх
 
 Заголовок сообщения: Re: Переделка ноутбучного бп в регулируемый
СообщениеДобавлено: Пт фев 24, 2012 01:51:22 
Потрогал лапой паяльник

Карма: 6
Рейтинг сообщений: 17
Зарегистрирован: Пт дек 17, 2010 14:41:25
Сообщений: 310
Рейтинг сообщения: 0
Переделал по схеме выше. Получил на выходе регулируемое наряжение и ток. Уверенно показывает себя от 10В и полтора ампера при нагрузке на лампочку 12В 21W, при меньших параметрах лампочка мигает с частотой примерно 2Гц. Осциллограмма показывает короткую пульсаци длительностью где-то в треть периода примерно такой формы:
Изображение

Потанцую с бубном и приделаю внешнее питание для компаратора, думаю, что проблема в нем (хотя даташит пишет про питание от 3 +/-1,5В). Ну и заодно проверю ШИМ-контроллер.

А что думают по этому поводу тов. Коты?


Вложения:
osc.png [900 байт]
Скачиваний: 49813
Вернуться наверх
 
 Заголовок сообщения: Re: Переделка ноутбучного бп в регулируемый
СообщениеДобавлено: Пт фев 24, 2012 08:06:23 
Друг Кота
Аватар пользователя

Карма: 8
Рейтинг сообщений: 53
Зарегистрирован: Вс фев 08, 2009 16:13:38
Сообщений: 5728
Откуда: п.Красногорский
Рейтинг сообщения: 0
Компаратор думаю не причём, проседает питание ШИМа, а подпитки через доп. диод с резистором не хватает.

_________________
Творчество оно для того и нужно чтобы творить!


Вернуться наверх
 
 Заголовок сообщения: Re: Переделка ноутбучного бп в регулируемый
СообщениеДобавлено: Пт фев 24, 2012 08:27:09 
Друг Кота
Аватар пользователя

Карма: 146
Рейтинг сообщений: 6067
Зарегистрирован: Чт июн 04, 2009 21:06:49
Сообщений: 36290
Откуда: г.Мариинск
Рейтинг сообщения: 0
Медали: 1
Лучший человек Форума 2017 (1)
Это легко проверить, запитать временно ШИМ контролер от внешнего источника питания.

_________________
Тем кого не устаревает наличия ошибок в моем тексте, оставляю права не пользоваться моими советами или просто не читать мои сообщения.


Вернуться наверх
 
 Заголовок сообщения: Re: Переделка ноутбучного бп в регулируемый
СообщениеДобавлено: Пт фев 24, 2012 09:47:10 
Потрогал лапой паяльник

Карма: 6
Рейтинг сообщений: 17
Зарегистрирован: Пт дек 17, 2010 14:41:25
Сообщений: 310
Рейтинг сообщения: 0
Спасибо, буду пробовать. Отпишусь как сделаю.


Вернуться наверх
 
 Заголовок сообщения: Re: Переделка ноутбучного бп в регулируемый
СообщениеДобавлено: Пн фев 27, 2012 00:47:40 
Потрогал лапой паяльник

Карма: 6
Рейтинг сообщений: 17
Зарегистрирован: Пт дек 17, 2010 14:41:25
Сообщений: 310
Рейтинг сообщения: 0
Подал на ШИМ-контроллер внешнее питание, регулирование напряжения полностью стабильное от 2.5В до 20В. С током ситуация сложилася хуже. Работает но немного криво на мощных нагрузках и низких токах. Но, для меня приемлемо.

Всем ответевшым большое спасибо :beer:


Вернуться наверх
 
 Заголовок сообщения: Re: Переделка ноутбучного бп в регулируемый
СообщениеДобавлено: Пт мар 09, 2012 21:48:06 
Потрогал лапой паяльник

Карма: 6
Рейтинг сообщений: 17
Зарегистрирован: Пт дек 17, 2010 14:41:25
Сообщений: 310
Рейтинг сообщения: 0
Здраствуйте снова.
Почти закончил с БП.
Фотоотчет:
Внутренности, без платы индикации и доп. питания:
Изображение
Сетевое гнездо и выключатель:
Изображение
Фронт (слева ручки регулировки напряжения, справа - тока, по-центру - дисплей от NOKIA 3310):
Изображение
В процесе переделки, были перещитаны номиналы резисторов в блоках 1, 2 и 3. Хочется услышать ваше мнение (хорошо, плохо или вообше неверно).
Завтра еду по детали и сделаю плату индикации на МК и выходные клеммы.

НО!!!
Есть еще один важный вопрос по схеме, так как соединения потенциометров сделаны раземными (на схеме ниже - красные точки):Изображение
требуется защита от отсутствия контакта, и как следствие зашкаливание напряжения, а может быть и от выгорания элементов БП. Правильное ли будет подключение в блоке №5: при отсутсвии контакта напряжение на базе транзистора будет 0, и он будет открыт, и заставит БП думать, что превышено напряжение?
Вложение:
Защита.png [249.2 KiB]
Скачиваний: 4268


Вложения:
09032012(001).jpg [110.82 KiB]
Скачиваний: 50850
09032012(004).jpg [58.14 KiB]
Скачиваний: 49459
09032012(003).jpg [65.78 KiB]
Скачиваний: 49479
09032012(001).jpg [63.97 KiB]
Скачиваний: 50019
Вернуться наверх
 
 Заголовок сообщения: Re: Переделка ноутбучного бп в регулируемый
СообщениеДобавлено: Пт мар 09, 2012 22:03:49 
Друг Кота
Аватар пользователя

Карма: 146
Рейтинг сообщений: 6067
Зарегистрирован: Чт июн 04, 2009 21:06:49
Сообщений: 36290
Откуда: г.Мариинск
Рейтинг сообщения: 0
Медали: 1
Лучший человек Форума 2017 (1)
Блок 5 не нужен, он нарушит работу схемы. Для защиты поставь стабилитрон на 18-20в параллельно блоку 1

_________________
Тем кого не устаревает наличия ошибок в моем тексте, оставляю права не пользоваться моими советами или просто не читать мои сообщения.


Вернуться наверх
 
 Заголовок сообщения: Re: Переделка ноутбучного бп в регулируемый
СообщениеДобавлено: Пт мар 09, 2012 22:07:55 
Потрогал лапой паяльник

Карма: 6
Рейтинг сообщений: 17
Зарегистрирован: Пт дек 17, 2010 14:41:25
Сообщений: 310
Рейтинг сообщения: 0
Телекот писал(а):
Для защиты поставь стабилитрон на 18-20в параллельно блоку 1
:idea: :idea: :idea:
Как говорил один мудрый кот - "Все гениальное - просто".
Еще раз спасибо!


Вернуться наверх
 
Показать сообщения за:  Сортировать по:  Вернуться наверх
Начать новую тему Ответить на тему  [ Сообщений: 74 ]  1, , ,  

Часовой пояс: UTC + 3 часа


Вы не можете начинать темы
Вы не можете отвечать на сообщения
Вы не можете редактировать свои сообщения
Вы не можете удалять свои сообщения
Вы не можете добавлять вложения

Найти:
Перейти:  


Powered by phpBB © 2000, 2002, 2005, 2007 phpBB Group
Русская поддержка phpBB
Extended by Karma MOD © 2007—2012 m157y
Extended by Topic Tags MOD © 2012 m157y