Например TDA7294

Форум РадиоКот • Просмотр темы - О вечном- аудиофилии и прочем. Холивар №5
Форум РадиоКот
Здесь можно немножко помяукать :)

Текущее время: Вс фев 15, 2026 09:53:55

Часовой пояс: UTC + 3 часа


ПРЯМО СЕЙЧАС:



Начать новую тему Ответить на тему  [ Сообщений: 20572 ]     ... , , , , 1029
Автор Сообщение
Не в сети
 Заголовок сообщения: Re: О вечном- аудиофилии и прочем. Холивар №5
СообщениеДобавлено: Чт фев 12, 2026 19:25:12 
Друг Кота
Аватар пользователя

Карма: 95
Рейтинг сообщений: 1819
Зарегистрирован: Ср дек 07, 2011 18:17:50
Сообщений: 6407
Откуда: Western Siberia
Рейтинг сообщения: 0
:beer: Всем Добра!
Ну что , установил сегодня AIMP.
На внешней звуковухе скинул все настройки в нули .
По оптике запустил свой над стольный саундбар , он у меня такой https://www.avsale.ru/inf/11718/
Расстояние панели до меня примерно 1 метр (стереоэффект замечательный ), сабвуфер от него под столом справа в углу , работает по воздуху .
Загрузил библиотеку , отстроил по звуку в компе высокие параметры .
В АIMP из настроек выставил эквалайзер рокешник .(Зашел на ура ) И тонокомпенсацию .
Ну и все , звук я бы сказал даже очень понравился , даже на самой минимальной громкости .
Сцена шик , детализация отличная , как говорится звук получился очень даже вкусный .
Этот саундбар , я урвал на Авито по лету , за очень скромные 4ре тыр , просили 8мь. Сейчас просят 15ть .
Я даже полностью с ним не разбирался . В комплекте отсутствовал только пульт .
Но как говориться все это легко с телефона через ИК-порт управляется .
С него можно крутить диски , включая DVD . И много чего еще .
Рекламный буклет . :wink: https://ya.ru/video/preview/9327574319368258319
В общем пол дня слушал , и в фоновом и в обычном режиме , все отлично .
Попробую чуть позже подключить ЦАП , а на следующих выходных тяжелую АС . :wink:


Вернуться наверх
 
В сети
 Заголовок сообщения: Re: О вечном- аудиофилии и прочем. Холивар №5
СообщениеДобавлено: Пт фев 13, 2026 05:38:27 
Друг Кота
Аватар пользователя

Карма: 11
Рейтинг сообщений: 36
Зарегистрирован: Чт июл 03, 2014 21:06:30
Сообщений: 3378
Рейтинг сообщения: 0
вся приверженность ламповому и прочему концептуально говняному простому примитивному на коленке - это по одной из 2 причин:
1)человек максимальный простак, туп, как пробка
2)человек прошел путь от простого к сложному и обратно и знает основания, на которых имеет смысл делать примитивно

я так считаю, что рано или поздно человечество устанет сидеть на очке с супер пупер безопасным мирным атомом (с вероятностью 0,00000000000000000000000000000ppm, что бабахнет) и так далее и в конце концов перейдет на легаси - сжигание угля, - просто вместо того, чтобы его только копать из под-земли, оно научится само создавать уголь с нужной производительностью, а жечь будут со всеми необходимыми фильтрами от сажи

вот так же и с примитивными конструкциями, вот как сдыхает ламповый усилок - постепенно - теряет эмиссию катода, - и там нет такого, чтобы вследствие деградации транзисторов с годами где-то уплыли частотные св-ва, и усилок со скурпулезно подобранным петлевым 200 дБ @20 кГц завелся и пустыл дым, забрав с собой акустику, потому что защита АС тоже крайне условная штука, пока релюха будет отщелкивать, керамические Аккутоны ударятся катушкой о керн, и диффузоры в осколки
...И вообще: зачем огромная полоса частот "по середине"? ООС нет, на выходе трансформатор, который предпринятых усилий по радиочастотности не оценит... :dont_know: :)))
...Велосипед с пятиметровыми колесами, конечно, возможен - но ехать быстрее он вряд ли будет... :dont_know:

как я понял, повторитель впихнут, учитывая то, что на сетке появится и положительный потенциал, и входной импеданс может быть нелинеен, но управлять вентилями нужно так, чтобы была линейность на _выходе_, и пофиг, что там у него на входе за буква зю

Добавлено after 5 minutes 17 seconds:
я тут даже шутканул про "биполяр из полевика" с нелинейным шунтом затвора, который обеспечит линейный коэффициент передачи полученной схемы по току, а сам шунт будет иметь подобранный температурный коэффициент и клеиться на металлический фланец мосфета

далее еще... ну понятно, что чем меньше дифференциальное сопротивление шунта, тем меньше коэффициент передачи тока, и тем шире полоса частот до первого полюса

лучше уж ООС ввести, местную уж точно

_________________
умная подпись такая с умным изречением, как у умных умников, на умном языке


Вернуться наверх
 
Не в сети
 Заголовок сообщения: Re: О вечном- аудиофилии и прочем. Холивар №5
СообщениеДобавлено: Пт фев 13, 2026 06:14:14 
Модератор
Аватар пользователя

Карма: 159
Рейтинг сообщений: 4080
Зарегистрирован: Пт янв 23, 2009 19:20:05
Сообщений: 45627
Рейтинг сообщения: 0
Медали: 1
Получил миской по аватаре (1)
...По поводу "производства угля" - оно вполне себе существует, буду проезжать мимо Бобылевки - сделаю фотографии "производственного комплекса" при фанерном заводе... :)))
...В остальном, я всё больше убеждаюсь, что завышенные требования к усилителям возникают по двум причинам: конструкторы принципиально не желают изучать свойства того, что делают, т.е. искажения в усилителе никак не учитывают свойства слуха; и во-вторых, все забыли, что фонограмма тоже может иметь искажения, а в случае с популярным форматом цифрового звука - не может не иметь искажений, которые взаимодействуют с неидеальностью усилителя и АС и становятся более заметными... По первой причине аргументом являются ламповые схемы: кривые до безобразия, они по звучанию нравятся многим... :dont_know: По второму пункту - популярность аналоговых носителей доказывает неидеальность "цифры", да я и сам сравнивал звучание на одном и том же тракте чисто аналоговой фонограммы на магнитной ленте, и запись с того же оригинала/мастер-ленты, выполненная на компакт-диск... Так с чем мы бьемся?! Усилители давно достигли уровня, обеспечивающего отсутствие слышимых искажений, эксперименты сводятся к попыткам замаскировать неидеальность исходной цифровой фонограммы - но это же невозможно! :dont_know: :))
...Вот эксперименты с акустическими системами и доработкой помещений более интересны, хотя и весьма затратны... :roll:


Вернуться наверх
 
В сети
 Заголовок сообщения: Re: О вечном- аудиофилии и прочем. Холивар №5
СообщениеДобавлено: Пт фев 13, 2026 07:36:57 
Друг Кота
Аватар пользователя

Карма: 11
Рейтинг сообщений: 36
Зарегистрирован: Чт июл 03, 2014 21:06:30
Сообщений: 3378
Рейтинг сообщения: 0
ну все же ламповый перегруз на музыке как-то не очень, я более чем уверен, что когда используют усилитель с макс мощностью пару Вт, слушают на меньшем уровне, где еще этих % искажений просто нет

_________________
умная подпись такая с умным изречением, как у умных умников, на умном языке


Вернуться наверх
 
Эиком - электронные компоненты и радиодетали
Не в сети
 Заголовок сообщения: Re: О вечном- аудиофилии и прочем. Холивар №5
СообщениеДобавлено: Пт фев 13, 2026 09:53:00 
Модератор
Аватар пользователя

Карма: 159
Рейтинг сообщений: 4080
Зарегистрирован: Пт янв 23, 2009 19:20:05
Сообщений: 45627
Рейтинг сообщения: 0
Медали: 1
Получил миской по аватаре (1)
У меня тоже обычно прослушивание идет на "милливаттных" мощностях, но с тонкомпенсацией на НЧ мощность получается гораздо выше... Собственно, регулятор громкости с удачно подобранной тонкомпенсацией дает для звука больше, чем самая крутая "лампа"... :roll: :))


Вернуться наверх
 
Не в сети
 Заголовок сообщения: Re: О вечном- аудиофилии и прочем. Холивар №5
СообщениеДобавлено: Сб фев 14, 2026 20:29:58 
Электрический кот
Аватар пользователя

Карма: 13
Рейтинг сообщений: 312
Зарегистрирован: Сб мар 27, 2010 13:19:45
Сообщений: 1009
Откуда: Moskau
Рейтинг сообщения: 0
...поцыэнты продолжают радостно бредить?

_________________
У кошки четыре ноги - вход, выход, земля и питание.


Вернуться наверх
 
Не в сети
 Заголовок сообщения: Re: О вечном- аудиофилии и прочем. Холивар №5
СообщениеДобавлено: Сб фев 14, 2026 20:35:51 
Сверлит текстолит когтями
Аватар пользователя

Карма: -13
Рейтинг сообщений: -131
Зарегистрирован: Вс янв 17, 2021 16:38:49
Сообщений: 1294
Откуда: Оттуда
Рейтинг сообщения: 0
Медали: 1
Получил миской по аватаре (1)
...

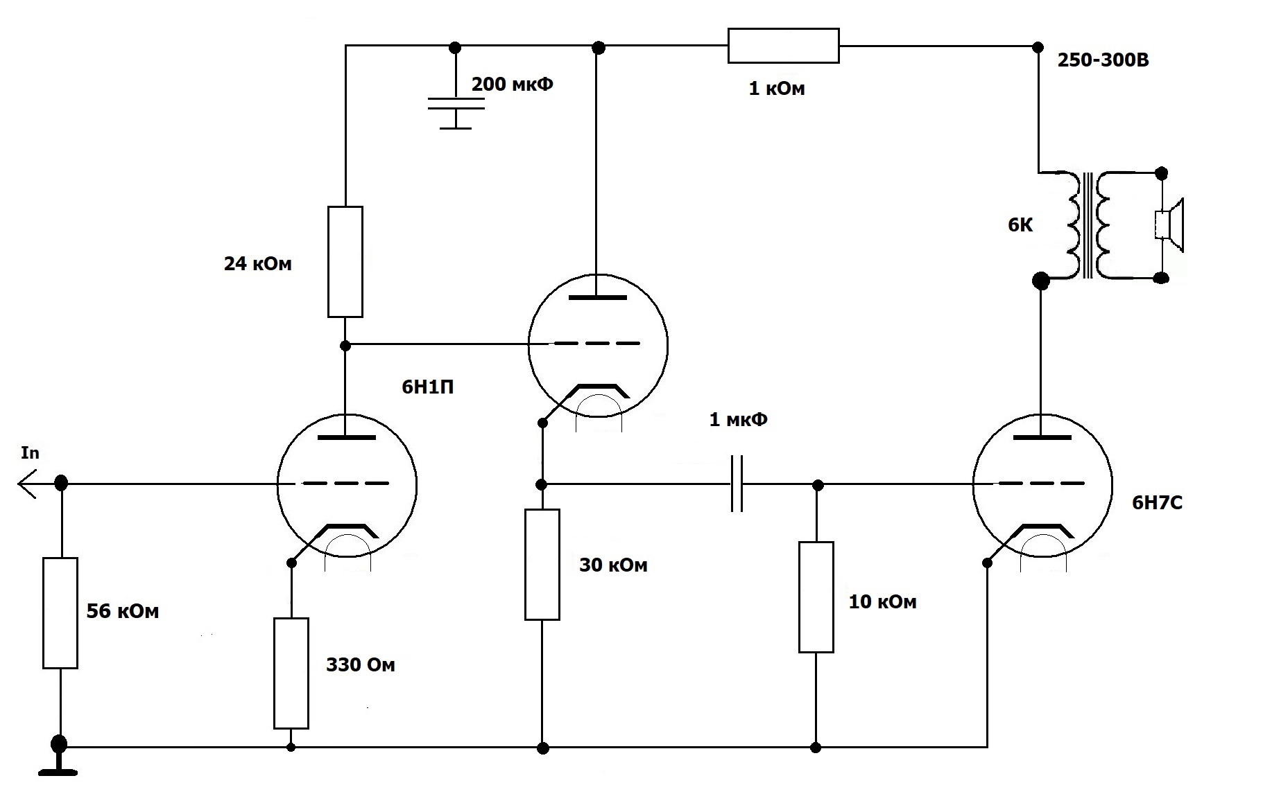
Поможете с усилителем на 6н7с?
Изображение

_________________
Тот, кого любит душа моя - прекрасный рыцарь, который сам не знает, насколько сильно я могу его любить.
...wenn es weniger als unendlich ist, fügen sie einfach eine weitere hinzu...
ᚾᛇᛞᛇᛚᛁᛗᚨᛃ


Вернуться наверх
 
Не в сети
 Заголовок сообщения: Re: О вечном- аудиофилии и прочем. Холивар №5
СообщениеДобавлено: Сб фев 14, 2026 21:20:20 
Друг Кота
Аватар пользователя

Карма: 95
Рейтинг сообщений: 1819
Зарегистрирован: Ср дек 07, 2011 18:17:50
Сообщений: 6407
Откуда: Western Siberia
Рейтинг сообщения: 0
ну все же ламповый перегруз на музыке как-то не очень, я более чем уверен, что когда используют усилитель с макс мощностью пару Вт, слушают на меньшем уровне, где еще этих % искажений просто нет

:tea: Ламповый перегруз слушают либо с музыкальных инструментов (гитара) , либо применяют в современных диджей пультах .
На счет максимальной громкости в ламповых однотактах , слушают как раз на максималках , где нет жесткого клиппинга , а есть приятное , мягкое ограничение .
При чем если лампа в разгоне на пиковом анодном напряжении , звук фонограммы становится с интересным эффектом , это как немного перенастроили гитару на пару октав выше .
Получается небольшой турбо-режим . :wink:
Phlanger писал(а):
...поцыэнты продолжают радостно бредить?

О, какие люди !
А куда это мы запропастились ?


Вернуться наверх
 
Не в сети
 Заголовок сообщения: Re: О вечном- аудиофилии и прочем. Холивар №5
СообщениеДобавлено: Сб фев 14, 2026 21:41:31 
Модератор
Аватар пользователя

Карма: 159
Рейтинг сообщений: 4080
Зарегистрирован: Пт янв 23, 2009 19:20:05
Сообщений: 45627
Рейтинг сообщения: 0
Медали: 1
Получил миской по аватаре (1)
...поцыэнты продолжают радостно бредить?

Дима, не хами - обижусь... :kill: И кончай коверкать "великий и могучий", у нас тут уже с АВК конфликт по этому поводу был... :)


Вернуться наверх
 
Не в сети
 Заголовок сообщения: Re: О вечном- аудиофилии и прочем. Холивар №5
СообщениеДобавлено: Сб фев 14, 2026 21:51:48 
Мучитель трёхпрограммников

Карма: -48
Рейтинг сообщений: -457
Зарегистрирован: Пн фев 29, 2016 10:10:26
Сообщений: 11673
Рейтинг сообщения: 0
Но Дима, скорее всего, писал правильно.


Вернуться наверх
 
Не в сети
 Заголовок сообщения: Re: О вечном- аудиофилии и прочем. Холивар №5
СообщениеДобавлено: Сб фев 14, 2026 22:01:19 
Друг Кота

Карма: 50
Рейтинг сообщений: 304
Зарегистрирован: Вс апр 13, 2014 13:49:55
Сообщений: 3300
Откуда: Краснодон, РФ
Рейтинг сообщения: 0
А ты, только сидя на присядках?

_________________
Non progredi est regredi...


Вернуться наверх
 
В сети
 Заголовок сообщения: Re: О вечном- аудиофилии и прочем. Холивар №5
СообщениеДобавлено: Вс фев 15, 2026 00:27:23 
Друг Кота
Аватар пользователя

Карма: 11
Рейтинг сообщений: 36
Зарегистрирован: Чт июл 03, 2014 21:06:30
Сообщений: 3378
Рейтинг сообщения: 0
Nikson1 писал(а):
На счет максимальной громкости в ламповых однотактах , слушают как раз на максималках , где нет жесткого клиппинга , а есть приятное , мягкое ограничение .
При чем если лампа в разгоне на пиковом анодном напряжении , звук фонограммы становится с интересным эффектом , это как немного перенастроили гитару на пару октав выше .
Получается небольшой турбо-режим . :wink:
мне как-то притаскивали электрофон Юность, где как раз ламповый усилок, и мне не зашло, как он "ограничивает", но я там зарядил митол

но если музыка разреженная, где гитарка брынчит одна, то может быть...

Добавлено after 4 minutes 30 seconds:
Дима, не хами - обижусь... :kill: И кончай коверкать "великий и могучий", у нас тут уже с АВК конфликт по этому поводу был... :)

он просто не терпит тактику "Защита Чубакки" :))

Добавлено after 1 hour 40 minutes 4 seconds:
чего бы кто ни говорил, но дядько Пхлангер прав даже не в словах, а в сути дела, потому что в мире DIY сильно тормозятся процессы, если ты такой говоришь: а попробуй вот такую штуку запилить, и человек тебе должен уже пойти и делать эту хреновину

когда эта хреновина уже сделана, или ее могут сделать за деньги, которые если есть, то процесс может быть ускорен значительно, и тем более и ушами похлопать можно перед покупкой (того, что уже было ранее сделано)

всё правильно

_________________
умная подпись такая с умным изречением, как у умных умников, на умном языке


Вернуться наверх
 
Показать сообщения за:  Сортировать по:  Вернуться наверх
Начать новую тему Ответить на тему  [ Сообщений: 20572 ]     ... , , , , 1029

Часовой пояс: UTC + 3 часа


Кто сейчас на форуме

Сейчас этот форум просматривают: as265, Gudd-Head и гости: 93


Вы не можете начинать темы
Вы не можете отвечать на сообщения
Вы не можете редактировать свои сообщения
Вы не можете удалять свои сообщения
Вы не можете добавлять вложения

Найти:
Перейти:  


Powered by phpBB © 2000, 2002, 2005, 2007 phpBB Group
Русская поддержка phpBB
Extended by Karma MOD © 2007—2012 m157y
Extended by Topic Tags MOD © 2012 m157y