Например TDA7294

Форум РадиоКот • Просмотр темы - Минимизатор мощности
Форум РадиоКот
Здесь можно немножко помяукать :)

Текущее время: Чт янв 29, 2026 17:42:18

Часовой пояс: UTC + 3 часа


ПРЯМО СЕЙЧАС:



Начать новую тему Ответить на тему  [ Сообщений: 698 ]     ... , , , 30, , , ...  
Автор Сообщение
Не в сети
 Заголовок сообщения: Re: МИНИМИЗАТОР МОЩНОСТИ
СообщениеДобавлено: Чт апр 05, 2012 17:32:24 
Друг Кота
Аватар пользователя

Карма: 95
Рейтинг сообщений: 2428
Зарегистрирован: Пт май 18, 2007 22:56:58
Сообщений: 26671
Рейтинг сообщения: 0
Леонид Иванович писал(а):
Ну когда уже прикроют эту тему?
Наверное когда компания ООО "Электромб" перестанет существовать. А пока идет продажа и повсеместное использование устройства "минимизатор мощности" (а так-же его постоянная модернизация) - естественно его нужно обсуждать. Или вам насолил чем-то ведущий изобретатель? Объясните причину своего такого жесткого мнения. Надеюсь вы не предлагаете запрещать на законодательном уровне все тиристорные регуляторы напряжения.
Леонид Иванович писал(а):
Или мракобесие нынче в моде?
По вашему тиристорная (работоспособная, реальная!) схема вошла в разряд мракобесия? Это лично ваше мнение, я абсолютно уверен: не интересующие не покупателей, ни создателей.
Я не имею к МИМ никакого отношения (кроме того что схема открыла мне нестандартные применения), но ваше отношение меня повергает в ужас - чем так не угодил этот МИМ, что вы его в разряд мракобесия записали? У вас есть аналог? Вы конкурент?

_________________
Не променяю медь на ржавую несгорайку!


Вернуться наверх
 
Не в сети
 Заголовок сообщения: Минимизатор мощности
СообщениеДобавлено: Пт июн 01, 2012 17:05:33 
Встал на лапы
Аватар пользователя

Зарегистрирован: Пн май 03, 2010 02:19:08
Сообщений: 82
Откуда: Москва
Рейтинг сообщения: 0
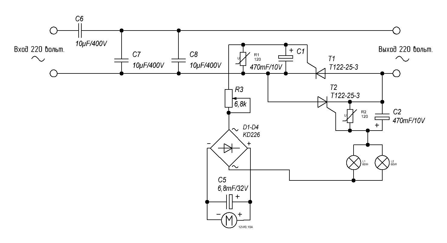
Доброго вечера, друзья!
Есть вот такая схема.
Я хотел бы её обсудить с Вами? Будет ли она работать и как?
С уважением, Питер.



Тема дубль.
Сюда перенес.

aen


Вложения:
Комментарий к файлу: Минимизатор мощности
mim.GIF [19.41 KiB]
Скачиваний: 814

_________________
Программист ПЛИС
Вернуться наверх
 
Не в сети
 Заголовок сообщения: Re: Минимизатор мощности
СообщениеДобавлено: Пт июн 01, 2012 17:52:20 
Модератор
Аватар пользователя

Карма: 153
Рейтинг сообщений: 2927
Зарегистрирован: Сб авг 14, 2010 15:05:51
Сообщений: 18935
Откуда: г. Озерск, Челябинская обл.
Рейтинг сообщения: 0
Медали: 1
Лучший человек Форума 2017 (1)
работать она, может, и будет, но экономить электроэнергию не будет.
закон сохранения энергии еще никто не отменил.

_________________
Мудрость приходит вместе с импотенцией...
Когда на русском форуме переходят на Вы, в реальной жизни начинают бить морду.


Вернуться наверх
 
Не в сети
 Заголовок сообщения: Re: Минимизатор мощности
СообщениеДобавлено: Сб июн 02, 2012 13:35:41 
Друг Кота
Аватар пользователя

Карма: 95
Рейтинг сообщений: 2428
Зарегистрирован: Пт май 18, 2007 22:56:58
Сообщений: 26671
Рейтинг сообщения: 0
Будет, я собирал.
Это старый худший вариант, резистор R3 нужен нереальной мощности (>10 Вт) иначе быстро выйдет из строя.
Есть в сети и новый, с электронным тиристорным регулятором, там ничего не греется (кроме ламп) и он работает еще лучше. Если не найдете, могу залить.

Экономии действительно нет, но на ютубе можно найти массу различных нестандартных применений данной схеме.

_________________
Не променяю медь на ржавую несгорайку!


Вернуться наверх
 
Эиком - электронные компоненты и радиодетали
Не в сети
 Заголовок сообщения: Re: Минимизатор мощности
СообщениеДобавлено: Сб июн 02, 2012 15:47:06 
Друг Кота
Аватар пользователя

Карма: 8
Рейтинг сообщений: 28
Зарегистрирован: Вс мар 22, 2009 17:31:41
Сообщений: 4077
Рейтинг сообщения: 0
ерунда какая-то

_________________
Раз reset, два reset - полyчи на диске bad !
Тpанзистоp p-n-p. Plug-n-Play ?
У кого что сбоит, тот о том и говорит.


Вернуться наверх
 
Не в сети
 Заголовок сообщения: Индикатор полуволны в розетке 220 V
СообщениеДобавлено: Вс сен 23, 2012 05:55:31 
Нашел транзистор. Понюхал.

Зарегистрирован: Чт фев 03, 2011 06:12:36
Сообщений: 177
Откуда: Кемерово
Рейтинг сообщения: 0
Здравствуйте, коллеги ! :)
Есть темка - подцепить МОЙ источник энергии к городской сети - чтоб чубайсятам не платить... :))

Для этого - нужно в трансформатор 220/12х2 подавать попеременно +14 вольт, длительностью 4~8 mS.
Но - есть закавыка - КОГДА ???

Предлаю СЛЕДИТЬ за моментами приближения напруги к 0 V; ЖДАТЬ 1~2 mS;
и ПОТОМ подавать прямоугольный импульс длиной 8~6 mS навстречу... :))

Так вот, для слежки и требуется некий ИНДИКАТОР ПОЛЯРНОСТИ ПОЛУВОЛН В СЕТИ.
Он может и в другом пригодиться...
Но, т.к. " Спроектирован классически - "В ЛОБ" :) ", нужна проверка и коррекция !!!




Сюда перенес.

aen


Вложения:
Комментарий к файлу: Спроектирован классически - "В ЛОБ" , нужна проверка и коррекция
INDIKATOR_POLUVOLN.jpg [64.1 KiB]
Скачиваний: 4808

_________________
Бочки-носить, ящики-катать, тыквы-стаканами продавать!
Вернуться наверх
 
Не в сети
 Заголовок сообщения: Ремонт Автомагнитол м Измайловская
СообщениеДобавлено: Вс сен 23, 2012 06:07:31 
Друг Кота
Аватар пользователя

Карма: 52
Рейтинг сообщений: 846
Зарегистрирован: Вт сен 07, 2010 03:01:06
Сообщений: 16545
Откуда: Moscow-Izmaylovo
Рейтинг сообщения: 0
тележкой сдвинуть тепловоз :)))

_________________
Лечу лечить WWWашу покалеченную технику.


Вернуться наверх
 
Не в сети
 Заголовок сообщения: Re: Индикатор полуволны в розетке 220 V
СообщениеДобавлено: Вс сен 23, 2012 08:37:28 
Друг Кота
Аватар пользователя

Карма: 43
Рейтинг сообщений: 167
Зарегистрирован: Вс янв 25, 2009 21:16:04
Сообщений: 35639
Откуда: Москва
Рейтинг сообщения: 0
Рюх, а Вы для начала попробуйте обмотку 220 закоротить и подать Ваш сигнал на другую обмотку. Это как раз у будет имитация нуля(сетевого) на первичной обмотке. Если пойдет дым от Вашего устройства, то я не виноват... :)) А проследить ноль между полуволнами не проблематично. С этой задачей справится компаратор.

_________________
А поболтать?


Вернуться наверх
 
 Заголовок сообщения: Re: Индикатор полуволны в розетке 220 V
СообщениеДобавлено: Вс сен 23, 2012 09:14:55 
А вот интересно, что собой представляет свой источник энергии?


Вернуться наверх
   
 
Не в сети
 Заголовок сообщения: Re: Индикатор полуволны в розетке 220 V
СообщениеДобавлено: Вс сен 23, 2012 09:19:55 
Друг Кота
Аватар пользователя

Карма: 52
Рейтинг сообщений: 846
Зарегистрирован: Вт сен 07, 2010 03:01:06
Сообщений: 16545
Откуда: Moscow-Izmaylovo
Рейтинг сообщения: 0
Педалятор какой нить :)))
Изображение

_________________
Лечу лечить WWWашу покалеченную технику.


Вернуться наверх
 
Не в сети
 Заголовок сообщения: Re: Индикатор полуволны в розетке 220 V
СообщениеДобавлено: Вс сен 23, 2012 09:38:56 
Друг Кота
Аватар пользователя

Карма: 43
Рейтинг сообщений: 167
Зарегистрирован: Вс янв 25, 2009 21:16:04
Сообщений: 35639
Откуда: Москва
Рейтинг сообщения: 0
orinoko писал(а):
А вот интересно, что собой представляет свой источник энергии?

Античубайс. Автор видимо хочет сделать так: Чубайс толкает в одну сторону, а Рюх ему навстречу = счетчик сходит с ума и в результате Чубайс теперь должен заплатить Рюху, а не наоборот! :))

_________________
А поболтать?


Вернуться наверх
 
Не в сети
 Заголовок сообщения: Re: Индикатор полуволны в розетке 220 V
СообщениеДобавлено: Пн сен 24, 2012 05:21:27 
Нашел транзистор. Понюхал.

Зарегистрирован: Чт фев 03, 2011 06:12:36
Сообщений: 177
Откуда: Кемерово
Рейтинг сообщения: 0
Brigadir писал(а):
А проследить ноль между полуволнами не проблематично. С этой задачей справится компаратор.


Схему - в студию! :))
И мои ТРЕБОВАНИЯ по потреблению - примените к ней , да ???

_________________
Бочки-носить, ящики-катать, тыквы-стаканами продавать!


Вернуться наверх
 
Не в сети
 Заголовок сообщения: Re: МИНИМИЗАТОР МОЩНОСТИ
СообщениеДобавлено: Пн сен 24, 2012 11:25:12 
Друг Кота
Аватар пользователя

Карма: 95
Рейтинг сообщений: 2428
Зарегистрирован: Пт май 18, 2007 22:56:58
Сообщений: 26671
Рейтинг сообщения: 0
Зачем изобретать ненадежный велосипед? Мотаете нужный генератор на 220в и включаете в сеть. От сети будет крутится, а если будете вращать чуть быстрее чем он крутится сам - станет генератором.

_________________
Не променяю медь на ржавую несгорайку!


Вернуться наверх
 
Не в сети
 Заголовок сообщения: Re: МИНИМИЗАТОР МОЩНОСТИ
СообщениеДобавлено: Вт сен 25, 2012 04:39:53 
Нашел транзистор. Понюхал.

Зарегистрирован: Чт фев 03, 2011 06:12:36
Сообщений: 177
Откуда: Кемерово
Рейтинг сообщения: 0
Upgrader писал(а):
Зачем изобретать ненадежный велосипед? Мотаете нужный генератор на 220в и включаете в сеть. От сети будет крутится, а если будете вращать чуть быстрее чем он крутится сам - станет генератором.


1)Гугль "ротовертер" на ютубе

2) Рукастым - тема:

http://my.mail.ru/community/pv_andere_energi/73B2C2AF10452E63.html

Идею ДАРЮ первому собравшему такой генератор.

3) Мне "не нравится " "механОика" - шум и обслуга ей треба .

_________________
Бочки-носить, ящики-катать, тыквы-стаканами продавать!


Вернуться наверх
 
Не в сети
 Заголовок сообщения: Re: МИНИМИЗАТОР МОЩНОСТИ
СообщениеДобавлено: Вт сен 25, 2012 06:03:45 
Грызет канифоль

Зарегистрирован: Вс авг 12, 2012 15:05:26
Сообщений: 275
Рейтинг сообщения: 0
Ура! Нас посетил очередной школьник, не желающий учить физику, но имеющий доступ к интернету. Изображение

Изображение

1) Сей страшный прибор называется "резистор". Кто овладел знаниями посерьезнее, применит стабилизатор тока. Как это сделать, на нашем форуме знают даже котята. Соответствующие темы и статьи здесь имеются.
2) Сие страшное устройство называется "детектор перехода через ноль" и оно уже встроено во многие оптопары и т.д. См. п.1
3) Ну а это уже посерьезнее - переходные процессы и т.д. Тут уже без ТОЭ никуда.

Ну а что касается "погрешностей" самой схемы - отсутствие гальванической развязки уже ахтунг.

По поводу супер-пупер генератора - в "мирке" мэйлру можно всякую фигню обсуждать, есть еще хабрахабр и прочие флудилки для этого. Пожалуйте туда. Здесь все-таки котята посерьезнее собираются - поцарапают и загрызут невзначай... :)))


Последний раз редактировалось Kurumo Вт сен 25, 2012 17:57:29, всего редактировалось 1 раз.

Вернуться наверх
 
Не в сети
 Заголовок сообщения: Re: МИНИМИЗАТОР МОЩНОСТИ
СообщениеДобавлено: Вт сен 25, 2012 06:54:43 
Друг Кота
Аватар пользователя

Карма: 52
Рейтинг сообщений: 846
Зарегистрирован: Вт сен 07, 2010 03:01:06
Сообщений: 16545
Откуда: Moscow-Izmaylovo
Рейтинг сообщения: 0
Цитата:

_________________
Лечу лечить WWWашу покалеченную технику.


Вернуться наверх
 
Не в сети
 Заголовок сообщения: Re: МИНИМИЗАТОР МОЩНОСТИ
СообщениеДобавлено: Вт сен 25, 2012 18:01:23 
Грызет канифоль

Зарегистрирован: Вс авг 12, 2012 15:05:26
Сообщений: 275
Рейтинг сообщения: 0
m.ix писал(а):
Вот ещё: viewtopic.php?f=17&t=78391

Школоло снова и снова опровергает "традиционную науку"? Смотрим: http://www.youtube.com/watch?v=m-7RPPYI_9g и http://www.youtube.com/watch?v=E4SYQVvBEzA :)


Вернуться наверх
 
Не в сети
 Заголовок сообщения: Re: МИНИМИЗАТОР МОЩНОСТИ
СообщениеДобавлено: Чт сен 27, 2012 03:11:21 
Нашел транзистор. Понюхал.

Зарегистрирован: Чт фев 03, 2011 06:12:36
Сообщений: 177
Откуда: Кемерово
Рейтинг сообщения: 0
Kurumo писал(а):


Спасибо за хорошие мульты, товарищь Курумо-повелитель глаголов ! :))
Занёс в избранное.

Подскажи-ка ещё про : "Передела и Недодела" , "Шайбу-шайбу" и "Самоделкина и Ко" ?
- Жаль если их нет в Ютубе, да и мне их поиском заниматься некогда :
многим приходится снова основы объянять, да на исследования сподвигать, к корням возвращать...

З.Ы. Кста, так и не сказал, в чем ты силен ??? Пошарь мои мессаги, мож поможешь чем ? ;))

_________________
Бочки-носить, ящики-катать, тыквы-стаканами продавать!


Вернуться наверх
 
Не в сети
 Заголовок сообщения: Re: МИНИМИЗАТОР МОЩНОСТИ
СообщениеДобавлено: Чт сен 27, 2012 05:48:54 
Грызет канифоль

Зарегистрирован: Вс авг 12, 2012 15:05:26
Сообщений: 275
Рейтинг сообщения: 0
Рюх, я тебе уже ответил здесь: http://www.radiokot.ru/forum/viewtopic. ... 6#p1416536 8)


Вернуться наверх
 
Не в сети
 Заголовок сообщения: Re: МИНИМИЗАТОР МОЩНОСТИ
СообщениеДобавлено: Пн окт 29, 2012 10:31:00 
Родился

Зарегистрирован: Пн окт 29, 2012 10:12:25
Сообщений: 1
Рейтинг сообщения: 0
Upgrader !
"Есть в сети и новый, с электронным тиристорным регулятором, там ничего не греется (кроме ламп) и он работает еще лучше. Если не найдете, могу залить."
Это последний вариант схемы?
Пожалуйста, скиньте на sashok_55@rambler.ru
Спасибо


Вернуться наверх
 
Показать сообщения за:  Сортировать по:  Вернуться наверх
Начать новую тему Ответить на тему  [ Сообщений: 698 ]     ... , , , 30, , , ...  

Часовой пояс: UTC + 3 часа


Кто сейчас на форуме

Сейчас этот форум просматривают: Bing [Bot], Google [Bot], Наставник и гости: 37


Вы не можете начинать темы
Вы не можете отвечать на сообщения
Вы не можете редактировать свои сообщения
Вы не можете удалять свои сообщения
Вы не можете добавлять вложения

Найти:
Перейти:  


Powered by phpBB © 2000, 2002, 2005, 2007 phpBB Group
Русская поддержка phpBB
Extended by Karma MOD © 2007—2012 m157y
Extended by Topic Tags MOD © 2012 m157y