Например TDA7294

Форум РадиоКот • Просмотр темы - Калибровка и тестирование измерителей ESR(ESR meters)
Форум РадиоКот
Здесь можно немножко помяукать :)

Текущее время: Пн мар 23, 2026 19:53:29

Часовой пояс: UTC + 3 часа


ПРЯМО СЕЙЧАС:



Начать новую тему Ответить на тему  [ Сообщений: 1200 ]     ... , , , 43, , , ...  
Автор Сообщение
 Заголовок сообщения: Re: Калибровка и тестирование измерителей ESR(ESR meters)
СообщениеДобавлено: Вс ноя 08, 2015 17:32:20 
Друг Кота
Аватар пользователя

Карма: -11
Рейтинг сообщений: -348
Зарегистрирован: Сб фев 25, 2012 16:22:13
Сообщений: 3824
Откуда: Планета Чистый ESR
Рейтинг сообщения: 0
Вопрос о влиянии разных методов измерения ESR на результат закрываем :solder:
Изображение
Изображение

_________________
Керамика-100мкФ
Чистый ESR-0,0002Ом
Меандр
F-350кГц
Uт-100мВ
Пинцет MAX 253 Ceramic


Вернуться наверх
 
 Заголовок сообщения: Re: Калибровка и тестирование измерителей ESR(ESR meters)
СообщениеДобавлено: Пн ноя 09, 2015 21:27:11 
Друг Кота
Аватар пользователя

Карма: -11
Рейтинг сообщений: -348
Зарегистрирован: Сб фев 25, 2012 16:22:13
Сообщений: 3824
Откуда: Планета Чистый ESR
Рейтинг сообщения: 0
Вспомним о калибровке.Высококачественный пленочный конденсатор для калибровки измерителей ESR :wink:
ESR 0,005Ом
Изображение
Изображение

_________________
Керамика-100мкФ
Чистый ESR-0,0002Ом
Меандр
F-350кГц
Uт-100мВ
Пинцет MAX 253 Ceramic


Вернуться наверх
 
 Заголовок сообщения: Re: Калибровка и тестирование измерителей ESR(ESR meters)
СообщениеДобавлено: Пн ноя 09, 2015 21:36:26 
Друг Кота
Аватар пользователя

Карма: 140
Рейтинг сообщений: 4277
Зарегистрирован: Чт сен 01, 2011 12:53:27
Сообщений: 20131
Откуда: ТьмуТаракания. Почетный житель подмостовья
Рейтинг сообщения: 5
TIGR писал(а):
Вопрос о влиянии разных методов измерения ESR на результат закрываем

Изображение

_________________
Шекспир сказал: Судить меня -дано лишь Богу, другим я укажу дорогу... https://natribu.org/
Я его полностью поддерживаю.
Программирую на Fuse AtmelAVR.


Вернуться наверх
 
 Заголовок сообщения: Re: Калибровка и тестирование измерителей ESR(ESR meters)
СообщениеДобавлено: Вт ноя 10, 2015 22:04:27 
Друг Кота
Аватар пользователя

Карма: -11
Рейтинг сообщений: -348
Зарегистрирован: Сб фев 25, 2012 16:22:13
Сообщений: 3824
Откуда: Планета Чистый ESR
Рейтинг сообщения: 0
Yuriy_King писал(а):
Можно указать производителя

Panasonic :)
Изображение

_________________
Керамика-100мкФ
Чистый ESR-0,0002Ом
Меандр
F-350кГц
Uт-100мВ
Пинцет MAX 253 Ceramic


Вернуться наверх
 
Эиком - электронные компоненты и радиодетали
 Заголовок сообщения: Re: Калибровка и тестирование измерителей ESR(ESR meters)
СообщениеДобавлено: Ср ноя 11, 2015 10:33:41 
Опытный кот
Аватар пользователя

Карма: 10
Рейтинг сообщений: 387
Зарегистрирован: Пт май 01, 2015 14:33:13
Сообщений: 855
Рейтинг сообщения: 0
Суть моего вопроса заключалась в том, что при увеличении частоты конденсаторы разных производителей по разному "теряют" емкость.
Вот для примера:
Емкость____100 Hz__1 kHz___10 kHz___100 kHz Производитель
3.3 uF 50v__3.310___3.144___2.955____2.73______Panasonic
ESR Ом_____14.6____3.41____1.86_____1.6

3.3 uF 50v__3.141___2.967___2.667____2.36______JAMICON
ESR Ом_____13.7____5.35____2.75____2.35

Меня интересовало показание емкости 3,6412 uF на 100 kHz, какие показания у этой емкости на 100 Hz ?


Вернуться наверх
 
 Заголовок сообщения: Re: Калибровка и тестирование измерителей ESR(ESR meters)
СообщениеДобавлено: Ср ноя 11, 2015 14:44:09 
Модератор
Аватар пользователя

Карма: 120
Рейтинг сообщений: 1088
Зарегистрирован: Пн дек 08, 2008 19:28:04
Сообщений: 22893
Откуда: 10км от Москвы на Север
Рейтинг сообщения: 0
Всё зависит от состава и качества диэлектрика ... :)


Вернуться наверх
 
 Заголовок сообщения: Re: Калибровка и тестирование измерителей ESR(ESR meters)
СообщениеДобавлено: Ср ноя 11, 2015 22:40:29 
Друг Кота
Аватар пользователя

Карма: -11
Рейтинг сообщений: -348
Зарегистрирован: Сб фев 25, 2012 16:22:13
Сообщений: 3824
Откуда: Планета Чистый ESR
Рейтинг сообщения: 0
Yuriy_King писал(а):
какие показания у этой емкости на 100 Hz ?

Там нет 100Hz :)

_________________
Керамика-100мкФ
Чистый ESR-0,0002Ом
Меандр
F-350кГц
Uт-100мВ
Пинцет MAX 253 Ceramic


Вернуться наверх
 
 Заголовок сообщения: Re: Калибровка и тестирование измерителей ESR(ESR meters)
СообщениеДобавлено: Чт ноя 12, 2015 06:58:26 
Опытный кот
Аватар пользователя

Карма: 10
Рейтинг сообщений: 387
Зарегистрирован: Пт май 01, 2015 14:33:13
Сообщений: 855
Рейтинг сообщения: 0
TIGR писал(а):
Там нет 100Hz


Если нет возможности померить на другом приборе, тогда на 10 kHz


Вернуться наверх
 
 Заголовок сообщения: Re: Калибровка и тестирование измерителей ESR(ESR meters)
СообщениеДобавлено: Чт ноя 12, 2015 14:36:05 
Опытный кот
Аватар пользователя

Карма: 10
Рейтинг сообщений: 387
Зарегистрирован: Пт май 01, 2015 14:33:13
Сообщений: 855
Рейтинг сообщения: 1
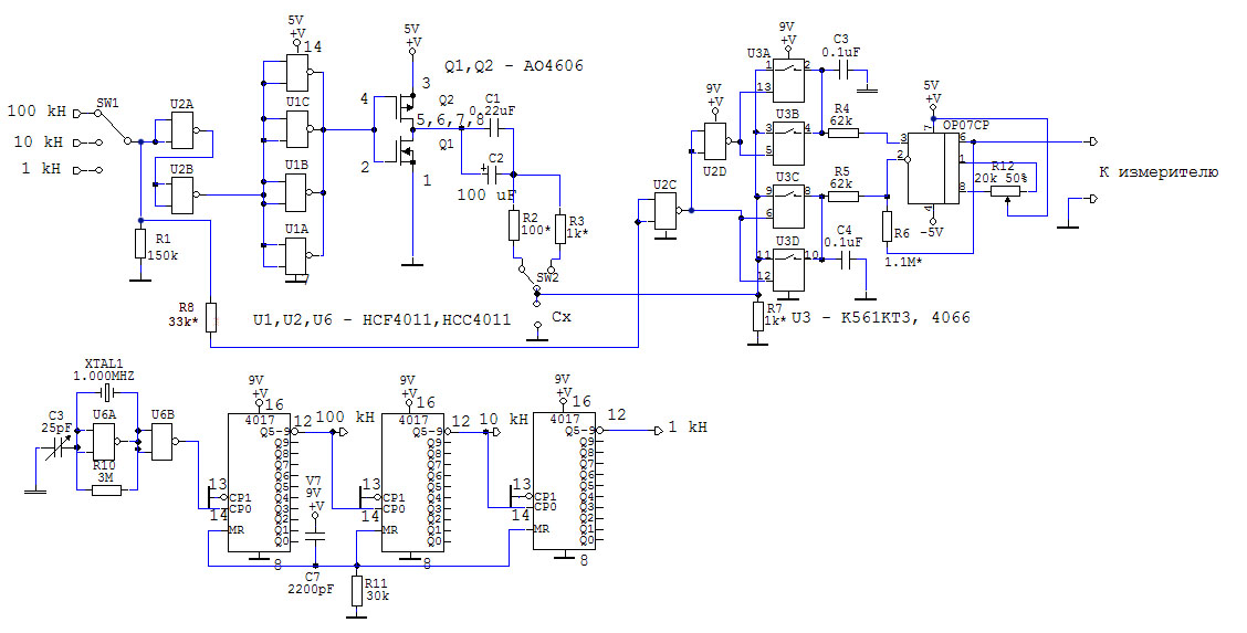
Для интересующихся.
Некоторая доработка предыдущей схемы позволяет измерять ESR конденсаторов начиная с 1,0 мкФ, включая керамику и пленочные.
Проверку в сравнении с MS5308 провел на всех типах, имеющихся у меня конденсаторах.
Для продвинутых - показания ESR для 1,030 мкФ = 0,031 Ом. при подключении параллельно 10 Ом показания увеличиваются до 0,246 Ом.
Для настройки необходимо иметь пленочный или керамический конденсатор с известным значением ESR в диапазоне 0,010-0,030 Ом.
К примеру: К73-17 4,7 мкФ имеет ESR = 0.012 Ом.
Подбирая непосредственно на рабочей плате резистор R8 добиваемся требуемых показаний. Естественно после установки "0" резистором R12,
калибровки в середине шкалы резистором R6 и установки требуемой величины тока резисторы R2, R3.
Вложение:
Комментарий к файлу: esr+керамика
ESR-7.jpg [137.19 KiB]
Скачиваний: 384


Вернуться наверх
 
 Заголовок сообщения: Re: Калибровка и тестирование измерителей ESR(ESR meters)
СообщениеДобавлено: Чт ноя 12, 2015 20:31:51 
Друг Кота

Карма: 79
Рейтинг сообщений: 1412
Зарегистрирован: Ср фев 13, 2013 21:59:40
Сообщений: 16432
Рейтинг сообщения: 0
Ну вот, запаздывание по фазе управляющих импульсов дало свой результат. О чем я раньше и говорил относительно бирюковской схемы. Вот и её тоже можно было бы проверить, отталкиваясь от этого принципа. Только там одной сдвигающей цепью не обойдешься - две надо и синхронно изменять задержку в обеих сразу, что не очень удобно при настройке.

Но всё же у меня вопрос остался. Здесь viewtopic.php?p=2504120#p2504120 вы писали, что у вас нет отрицательных значений и для емкости 1,030 мкФ значение ESR равно 0,147 Ом.
Yuriy_King писал(а):
В моей схеме нет отрицательных показаний, 1,030 мкФ показывает 0,147 Ом
Теперь вы сдвинули фазу управляющих импульсов на запаздывание и ESR уменьшился и стал 0,031 Ом. А по моим понятиям, он должен увеличиваться. У вас что, если дальше увеличивать R8, то и отрицательные значения пойдут? Это если отталкиваться от вашего полученного результата.

Yuriy_King писал(а):
Для продвинутых - показания ESR для 1,030 мкФ = 0,031 Ом. при подключении параллельно 10 Ом показания увеличиваются до 0,246 Ом.
На первый взгляд - где-то соответствует. Параллельные сопротивления через фазу чувствует.
По расчету идеальная емкость 1,03 мкФ и параллельный резистор 10 Ом на синусе 100 кГц дают ESR=0,233 Ом.


Вернуться наверх
 
 Заголовок сообщения: Re: Калибровка и тестирование измерителей ESR(ESR meters)
СообщениеДобавлено: Пт ноя 13, 2015 09:49:39 
Опытный кот
Аватар пользователя

Карма: 10
Рейтинг сообщений: 387
Зарегистрирован: Пт май 01, 2015 14:33:13
Сообщений: 855
Рейтинг сообщения: 2
Приобретя двадцать штук К561КТ3 и десяток CD4066 провожу исследования их характеристик. Пост с значением ESR=0.147 имел место при использовании К561КТ3 1987 года выпуска, с наихудшими характеристиками(как теперь выясняется). При тестировании более новых 91-92 годов выпуска выяснилось, что разброс выходных параметров при измерении керамических конденсаторов, достигает по выходному напряжению операционного усилителя +250 mV до -75 mV при требуемом +31 mV. Для CD4066 этот разброс меньше, но тоже имеется. Кроме этого на показания влияет величина входной емкости АО4606, что и показываю осциллограммами:

Изображение Красный - входной сигнал с перекючтеля, Желтый - выход АО4606. задержка = 0,5 мкс,


Изображение Красный - входной сигнал с перекючтеля, Желтый - выход U2D. Задержка = 0,2 мкс, если её исключить, то возможны отрицательные значения на некоторых экземплярах К561КТ3, эту задержку и выставляем резистором R8 под конкретный экземпляр КТ3 или 4066.
Приведенная схема имеет свои особенности из-за меандра, наблюдаются отличия в показаниях по сравнению с приборами на синусоиде, но для такого класса самоделок... Как говорится - "на безрыбье и рак рыба",


Вернуться наверх
 
 Заголовок сообщения: Re: Калибровка и тестирование измерителей ESR(ESR meters)
СообщениеДобавлено: Пт ноя 13, 2015 16:50:38 
Друг Кота

Карма: 79
Рейтинг сообщений: 1412
Зарегистрирован: Ср фев 13, 2013 21:59:40
Сообщений: 16432
Рейтинг сообщения: 0
Спасибо, отличная иллюстрация. Меня вот только удивляет, почему Бирюков до этого не додумался? В плане влияния задержек. Даже вскользь не упомянул...

А к вам Yuriy_King вопрос. Я понял из конструкции, что вы измеряете конденсаторы непосредственно на зажимах прибора, что является большим минусом, чем непосредственное измерение прямо на плате. Может тогда есть смысл попробовать бирюковскую идею четырехпроводной схемы измерения. Сначала на вашем принципе с широкими управляющими импульсами, а если звон на фронтах будет мешать, то с узкими импульсами по бирюковской схеме.
Чувствую я, что корректируя в конструкции задержки, результат должен быть. Заодно и нос Бирюкову утрете... :)

Yuriy_King писал(а):
схема имеет свои особенности из-за меандра, наблюдаются отличия в показаниях по сравнению с приборами на синусоиде, но для такого класса самоделок... Как говорится - "на безрыбье и рак рыба",
Ну так и я давно такого мнения... :beer:


Вернуться наверх
 
 Заголовок сообщения: Re: Калибровка и тестирование измерителей ESR(ESR meters)
СообщениеДобавлено: Пт ноя 13, 2015 18:26:04 
Опытный кот
Аватар пользователя

Карма: 10
Рейтинг сообщений: 387
Зарегистрирован: Пт май 01, 2015 14:33:13
Сообщений: 855
Рейтинг сообщения: 0
Вот Вам пример замера для конденсатора 2200 uF 16v производитель JAMICON

Изображение Непосредственно на уровне впаивания в печатку.

Изображение Тот же на длине выводов производителя.

Изображение Показания нового прибора, на котором и провожу все эксперименты на уровне впаивания в печатку.
Я пытался сделать длинные провода, но в результате понял, что затея не жизнеспособна. Когда есть прибор по которому поверяешь измеряемые емкости.
Для проверки в плате есть модернизированный NM8032 с началом измерения 0,03 Ом. Я с этой модернизации начинал свои публикации.


Вернуться наверх
 
 Заголовок сообщения: Re: Калибровка и тестирование измерителей ESR(ESR meters)
СообщениеДобавлено: Пт ноя 13, 2015 19:21:11 
Друг Кота

Карма: 79
Рейтинг сообщений: 1412
Зарегистрирован: Ср фев 13, 2013 21:59:40
Сообщений: 16432
Рейтинг сообщения: 0
Yuriy_King писал(а):
Я пытался сделать длинные провода, но в результате понял, что затея не жизнеспособна.
Да не просто длинные провода, а четырехпроводная схема измерения. Это вы проверяли?

Для однозначности понимания об этом я:
Изображение


Вернуться наверх
 
 Заголовок сообщения: Re: Калибровка и тестирование измерителей ESR(ESR meters)
СообщениеДобавлено: Пт ноя 13, 2015 20:28:37 
Друг Кота
Аватар пользователя

Карма: 140
Рейтинг сообщений: 4277
Зарегистрирован: Чт сен 01, 2011 12:53:27
Сообщений: 20131
Откуда: ТьмуТаракания. Почетный житель подмостовья
Рейтинг сообщения: 0
rl55 писал(а):
четырехпроводная схема измерения

в науке это называтся щупы Кельвина, или метод Кельвина :beer: :))) :solder:

_________________
Шекспир сказал: Судить меня -дано лишь Богу, другим я укажу дорогу... https://natribu.org/
Я его полностью поддерживаю.
Программирую на Fuse AtmelAVR.


Вернуться наверх
 
 Заголовок сообщения: Re: Калибровка и тестирование измерителей ESR(ESR meters)
СообщениеДобавлено: Пт ноя 13, 2015 20:31:48 
Опытный кот
Аватар пользователя

Карма: 10
Рейтинг сообщений: 387
Зарегистрирован: Пт май 01, 2015 14:33:13
Сообщений: 855
Рейтинг сообщения: 0
Именно это я и пробовал. Без общей "земли" и питании от сети сложно уйти от наводок, которые искажают показания третьего знака.А иметь показания 0,00 Ом уже недостаточно,


Вернуться наверх
 
 Заголовок сообщения: Re: Калибровка и тестирование измерителей ESR(ESR meters)
СообщениеДобавлено: Пт ноя 13, 2015 20:41:13 
Друг Кота

Карма: 79
Рейтинг сообщений: 1412
Зарегистрирован: Ср фев 13, 2013 21:59:40
Сообщений: 16432
Рейтинг сообщения: 0
С сетью согласен, хотя многие помехи синхронный детектор не детектирует.
Я наблюдал еще и увеличение помех в ночное время при сетевом питании - результат наводок КВ радиостанций.


Вернуться наверх
 
 Заголовок сообщения: Re: Калибровка и тестирование измерителей ESR(ESR meters)
СообщениеДобавлено: Пт ноя 13, 2015 20:45:23 
Друг Кота
Аватар пользователя

Карма: 140
Рейтинг сообщений: 4277
Зарегистрирован: Чт сен 01, 2011 12:53:27
Сообщений: 20131
Откуда: ТьмуТаракания. Почетный житель подмостовья
Рейтинг сообщения: 0
тут можно попробовать(а в промышленных так и делают), каждый провод в экране, причем экраны соеденены в одной точке непосредственно у входа прибора(синхродетектора)

_________________
Шекспир сказал: Судить меня -дано лишь Богу, другим я укажу дорогу... https://natribu.org/
Я его полностью поддерживаю.
Программирую на Fuse AtmelAVR.


Вернуться наверх
 
 Заголовок сообщения: Re: Калибровка и тестирование измерителей ESR(ESR meters)
СообщениеДобавлено: Пт ноя 13, 2015 20:53:36 
Друг Кота

Карма: 79
Рейтинг сообщений: 1412
Зарегистрирован: Ср фев 13, 2013 21:59:40
Сообщений: 16432
Рейтинг сообщения: 0
Да, это спасает существенно. Но вот смотри, если ты измеряешь отдельный конденсатор, то сами наводки на нем мизерные. А вот если он впаян в плату значительных размеров, то наводки уже существенно больше. Далее эти помехи протекают по земляным проводам... Всё это я наблюдал на осциллографе.
Тут бы еще не помешал и фильтр на входе СД, имхо.


Вернуться наверх
 
 Заголовок сообщения: Re: Калибровка и тестирование измерителей ESR(ESR meters)
СообщениеДобавлено: Пт ноя 13, 2015 21:15:37 
Друг Кота
Аватар пользователя

Карма: 140
Рейтинг сообщений: 4277
Зарегистрирован: Чт сен 01, 2011 12:53:27
Сообщений: 20131
Откуда: ТьмуТаракания. Почетный житель подмостовья
Рейтинг сообщения: 0
rl55 писал(а):
А вот если он впаян в плату значительных размеров,

ни один уважающий себя метр (кроме тигры)не станет измерять и гарантировать внутрисхемно измерения. это удел пробников и индикаторов :beer:
все заявленные параметры по таким измерениям сводятся к измерительному уровню не более 50-10 мв. а помехи и наводки никто не считает.
тут спасением может быть только полная гальваническая развязка прибора с переходом на автономное питание

_________________
Шекспир сказал: Судить меня -дано лишь Богу, другим я укажу дорогу... https://natribu.org/
Я его полностью поддерживаю.
Программирую на Fuse AtmelAVR.


Вернуться наверх
 
Показать сообщения за:  Сортировать по:  Вернуться наверх
Начать новую тему Ответить на тему  [ Сообщений: 1200 ]     ... , , , 43, , , ...  

Часовой пояс: UTC + 3 часа


Вы не можете начинать темы
Вы не можете отвечать на сообщения
Вы не можете редактировать свои сообщения
Вы не можете удалять свои сообщения
Вы не можете добавлять вложения

Найти:
Перейти:  


Powered by phpBB © 2000, 2002, 2005, 2007 phpBB Group
Русская поддержка phpBB
Extended by Karma MOD © 2007—2012 m157y
Extended by Topic Tags MOD © 2012 m157y