Например TDA7294

Форум РадиоКот • Просмотр темы - Цифровой датчик температуры -80 гр.С
Форум РадиоКот
Здесь можно немножко помяукать :)

Текущее время: Ср мар 25, 2026 18:20:06

Часовой пояс: UTC + 3 часа


ПРЯМО СЕЙЧАС:



Начать новую тему Ответить на тему  [ Сообщений: 23 ]  1,  
Автор Сообщение
 Заголовок сообщения: Цифровой датчик температуры -80 гр.С
СообщениеДобавлено: Чт фев 05, 2026 17:40:03 
Друг Кота

Карма: 40
Рейтинг сообщений: 18
Зарегистрирован: Ср июл 14, 2010 18:27:52
Сообщений: 4445
Рейтинг сообщения: 0
Здравствуйте!
Подскажите цифровой датчик температуры, по типу как DS18B20, рассчитанный на измерение низких температур до -90 гр.С, с точностью 0.5 гр.?


Вернуться наверх
 
 Заголовок сообщения: Re: Цифровой датчик температуры -80 гр.С
СообщениеДобавлено: Чт фев 05, 2026 18:40:01 
Друг Кота
Аватар пользователя

Карма: 55
Рейтинг сообщений: 1883
Зарегистрирован: Ср ноя 20, 2013 22:57:36
Сообщений: 3041
Откуда: Краснодар
Рейтинг сообщения: 0
Медали: 1
Получил миской по аватаре (1)
Что мерять собрался? -55 гр . не хватает = поставьте два. :)) :shock:

_________________
Прости нам, господи, благодеяния наши.
Пренебрежение правилами ТБ улучшает генофонд человечества.


Вернуться наверх
 
 Заголовок сообщения: Re: Цифровой датчик температуры -80 гр.С
СообщениеДобавлено: Чт фев 05, 2026 19:18:52 
Вымогатель припоя
Аватар пользователя

Карма: 2
Рейтинг сообщений: 24
Зарегистрирован: Пн сен 15, 2025 08:43:23
Сообщений: 556
Откуда: Маленький СССР посреди шариатской республики
Рейтинг сообщения: 0
Самый обычный платиновый TRD, например, HEL-705. Я такими измерял температуру разных узлов криостата, в т.ч. и к донышку азотной емкости один был прицеплен…
Ну и достаточно простой 24-битный АЦП, по SPI отправляем команды и забираем данные.

_________________
Windows must die!


Вернуться наверх
 
 Заголовок сообщения: Re: Цифровой датчик температуры -80 гр.С
СообщениеДобавлено: Чт фев 05, 2026 19:32:37 
Друг Кота

Карма: 40
Рейтинг сообщений: 18
Зарегистрирован: Ср июл 14, 2010 18:27:52
Сообщений: 4445
Рейтинг сообщения: 0
достаточно простой 24-битный АЦП


А можно что в одном корпусе датчика было и измеритель и цифровая шина данных до 100 метров длины?

Добавлено after 53 seconds:
Что мерять собрался?


температуру газа на выходе испарителя


Вернуться наверх
 
Эиком - электронные компоненты и радиодетали
 Заголовок сообщения: Re: Цифровой датчик температуры -80 гр.С
СообщениеДобавлено: Чт фев 05, 2026 19:35:48 
Вымогатель припоя
Аватар пользователя

Карма: 2
Рейтинг сообщений: 24
Зарегистрирован: Пн сен 15, 2025 08:43:23
Сообщений: 556
Откуда: Маленький СССР посреди шариатской республики
Рейтинг сообщения: 0
На такую температуру - нельзя. Тем более, 100 метров - это только CAN или хотя бы 485. Т.е. нужно таки собрать малюсенькую платку, с микроконтроллером, АЦП, преобразователем уровней для CAN… Подключить туда TRD, да измерять себе. Хорошие платиновые (кстати, недорогие: тысячи полторы за один датчик всего-то!) на низких температурах вообще лучше 0.1℃ дают воспроизводимость. А если взять чуть подороже, с заводской документацией по калибровке, можно сэкономить себе пару дней на калибровку.

_________________
Windows must die!


Вернуться наверх
 
 Заголовок сообщения: Re: Цифровой датчик температуры -80 гр.С
СообщениеДобавлено: Чт фев 05, 2026 19:49:39 
Друг Кота

Карма: 40
Рейтинг сообщений: 18
Зарегистрирован: Ср июл 14, 2010 18:27:52
Сообщений: 4445
Рейтинг сообщения: 0
можно сэкономить себе пару дней на калибровку.


Так вроде калибруются в пару нажатий кнопки, сначала подаешь заведомо известную минимальную температуру, жмешь кнопу, а потом подаешь заведомо известную комнатную температуру и снова жмешь кнопку, вроде так калибруются? Но лучше не калибровать, подобрать такой датчик, чтоб сразу однокорпусной датчик правильно цифровые данные о температуре выдавал.

Добавлено after 6 minutes 26 seconds:
100 метров - это только CAN или хотя бы 485.


Максимальная дистанция сети 1-Wire (MicroLan) обычно составляет
до 300-500 метров при использовании качественной витой пары (Cat 5/6) и правильной топологии «общая шина».


Вернуться наверх
 
 Заголовок сообщения: Re: Цифровой датчик температуры -80 гр.С
СообщениеДобавлено: Чт фев 05, 2026 20:07:19 
Поставщик валерьянки для Кота

Карма: 1
Рейтинг сообщений: 163
Зарегистрирован: Пт дек 03, 2010 10:52:25
Сообщений: 2375
Рейтинг сообщения: 0
-90 это уже очень дорогая электроника ,так что термопара и преобразователь в тепле .


Вернуться наверх
 
 Заголовок сообщения: Re: Цифровой датчик температуры -80 гр.С
СообщениеДобавлено: Чт фев 05, 2026 20:30:44 
Друг Кота

Карма: 40
Рейтинг сообщений: 18
Зарегистрирован: Ср июл 14, 2010 18:27:52
Сообщений: 4445
Рейтинг сообщения: 0
Не понятно как калибровать PT100 когда не будет в качестве образцовой такой низкой температуры?
Прибор калибратор может помочь в этом деле? Но как убедиться что самодельный мост измеритель элементы будут подобраны правильно, будут соответствовать сигналу калибратора?
Я сталкивался с тем, что самодельный измерительный мост от калибратора работал как-то иначе, нежели от реального физического PT100.

Добавлено after 4 minutes 11 seconds:
У меня калибратор для симуляции PT100 минимальная температура -199.9 гр.С. Обычный мультиметр намерил при такой температуре 18 Ом, не знаю, правильно ли для PT100 ?

Точный омметр при -90 гр.С. на калибраторе намерил 172 Ом при переменном токе и 140.7 Ом при постоянном токе одной полярности и 115.4 Ом при другой полярности.

В общем, какой должен быть самодельный измерительный мост под PT100, чтоб правильно измерить температуру как с калибратора, так и с реального PT100 ?

Хотя я знаю, что фабричные правильные приборы настроенные под PT100, что от реального PT100, что от моего калибратора показывают правильно. выставил 100 гр.С на калибраторе, фабричный измеритель температуры показывает так же 100 гр.С.

На калибраторе -90 гр.С, режим симуляции PT100 от блока питания ток через калибратор 5В, 0.007А, то есть получается 714.2 Ом. насколько понимаю, неправильно. калибратор показывает должно быть 64.3 Ом.


Вернуться наверх
 
 Заголовок сообщения: Re: Цифровой датчик температуры -80 гр.С
СообщениеДобавлено: Чт фев 05, 2026 20:54:18 
Вымогатель припоя
Аватар пользователя

Карма: 2
Рейтинг сообщений: 24
Зарегистрирован: Пн сен 15, 2025 08:43:23
Сообщений: 556
Откуда: Маленький СССР посреди шариатской республики
Рейтинг сообщения: 0
Цитата:
Так вроде калибруются в пару нажатий кнопки, сначала подаешь заведомо известную минимальную температуру, жмешь кнопу, а потом подаешь заведомо известную комнатную температуру и снова жмешь кнопку, вроде так калибруются?

Конечно, сначала — хотя бы по трем точкам (скажем, жидкий азот, смесь воды и льда, кипящая вода). Естественно, нужно делать поправку на атмосферное давление. Далее — собрать 2-3 десятка этих датчиков в один термостат, и пройтись хотя бы по диапазону в сотню К. И по медиане выявить "предателей".
Цитата:
Максимальная дистанция сети 1-Wire (MicroLan) обычно составляет
до 300-500 метров при использовании качественной витой пары (Cat 5/6) и правильной топологии «общая шина».

1-wire придумал какой-то идиот, из разряда тех идиотов, что придумали "модбас".
Жутко зашумленный: на такой дистанции только витая пара или оптика. Я уж молчу, что не существует микроконтроллеров с аппаратной поддержкой 1-wire: приходится "городить горбатого" на таймере с DMA или UART с DMA.

На таких низких температурах у полупроводников возникают проблемы, поэтому измерять их можно лишь классическими способами. И лучше всего - обычный терморезистор (термопара на низких температурах дает адскую погрешность).

Добавлено after 2 minutes 26 seconds:
Ну какая PT100? У нее сопротивление вообще будет незаметным на низких температурах. Только PT1000. А лучше — вообще 10000…
Для лучшей точности измеряем хотя бы на двух разных опорных токах (есть АЦП, которые умеют в несколько разных токов). Могу поискать работу одного китайца, которой я пользовался, для повышения точности измерения на АЦП с тремя внешними мультиплексорами.

_________________
Windows must die!


Вернуться наверх
 
 Заголовок сообщения: Re: Цифровой датчик температуры -80 гр.С
СообщениеДобавлено: Чт фев 05, 2026 21:33:45 
Друг Кота

Карма: 40
Рейтинг сообщений: 18
Зарегистрирован: Ср июл 14, 2010 18:27:52
Сообщений: 4445
Рейтинг сообщения: 0
В общем, сам себя калибратор измеряет правильно, соединяем выход калибратора со входом, устанавливаем на выходе калибратора PT100, допустим -90 гр.С, на входе калибратора отображается приблизительно столько же градусов, с учетом сопротивления проводов соединения входа с выходом.
Как сделать самодельный измерительный мост, чтоб этот мост мог правильно измерить не только PT100, но и выход моего фирменного калибратора в режиме симуляции PT100?

Добавлено after 2 minutes 14 seconds:
Только PT1000.


Мой калибратор поддерживает десяток видов термопар, но не поддерживает PT1000.

Добавлено after 9 minutes 28 seconds:
Сам себя и реальные PT100 калибратор правильно измеряет сопротивление и температуру напряжением на клеммах +24 мВ, это нормально? Разве так должен работать измерительный мост?

Добавлено after 6 minutes 22 seconds:
1-wire придумал какой-то идиот, из разряда тех идиотов, что придумали "модбас".
Жутко зашумленный:


Меня вполне устраивает. так как есть CRC8. Ошибочные данные просто не обрабатываются ПО. Одиночные ошибки игнорируются, а множество последовательных ошибок на шине выводит на дисплей сообщение о проблемах шины и заставляет принять меры, так как останавливает работу устройства, что на практике крайне маловероятное событие.

Добавлено after 4 minutes 36 seconds:
Нашел какой обычный мультиметр правильно показывает выходное сопротивление калибратора 60 Ом, при установке температуры PT100 -100 гр.С. пока не понял почему раньше было не так. Наверное надо чтоб мультиметр или измерительный мост были низковольтовыми?

Добавлено after 8 minutes 52 seconds:
не существует микроконтроллеров с аппаратной поддержкой 1-wire: приходится "городить горбатого"


Обработчик 1-wire для микроконтроллера был сделан пару десятилетий тому назад. нормально работает для нужных мне приложений.
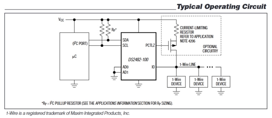
Воспользуйся специальной микрухой от DS для преобразования 1-wire в тот же SPI или i2c.

Добавлено after 5 minutes 23 seconds:
Изображение


Вложения:
1-wire to i2c.jpg [58.06 KiB]
Скачиваний: 161
Вернуться наверх
 
 Заголовок сообщения: Re: Цифровой датчик температуры -80 гр.С
СообщениеДобавлено: Чт фев 05, 2026 21:52:34 
Друг Кота
Аватар пользователя

Карма: 96
Рейтинг сообщений: 1506
Зарегистрирован: Вт мар 16, 2010 22:02:27
Сообщений: 15533
Откуда: ДОНЕЦК
Рейтинг сообщения: 0
Ежли сложно подобрать датчик для прямых измерений может извратиться и мерять тепловые потери при охлаждении стабильно подогретого датчика?
К примеру принудительный подогрев для +20 до ... +90 (или чего иного) в показаниях и насколько изменятся показания при охлаждении...
:roll:


Вернуться наверх
 
 Заголовок сообщения: Re: Цифровой датчик температуры -80 гр.С
СообщениеДобавлено: Чт фев 05, 2026 22:07:46 
Друг Кота

Карма: 40
Рейтинг сообщений: 18
Зарегистрирован: Ср июл 14, 2010 18:27:52
Сообщений: 4445
Рейтинг сообщения: 0
Мне надо чтоб датчик измерял температуру погрешность не более 0.6 гр. при -80 гр.С.. Это необходимо чтоб контролировать насколько перегревается газ в испарителе выше манометрической температуры кипения.


Вернуться наверх
 
 Заголовок сообщения: Re: Цифровой датчик температуры -80 гр.С
СообщениеДобавлено: Чт фев 05, 2026 22:43:19 
Друг Кота
Аватар пользователя

Карма: 96
Рейтинг сообщений: 1506
Зарегистрирован: Вт мар 16, 2010 22:02:27
Сообщений: 15533
Откуда: ДОНЕЦК
Рейтинг сообщения: 0
А контрольный термометр (иной прибор для точного измерения температуры) для проверки\настройки показаний имеется?
Или контрольный термостат?
Чтоб такую точность проконтролировать...
8)
У большинства датчиков нижний предел -50, редко -70.
Более низкую надо выискивать и не факт, что такой датчик достать удастся.
Остается только датчик на термопаре и для него соответственно модуль -преобразователь...
:dont_know:


Вернуться наверх
 
 Заголовок сообщения: Re: Цифровой датчик температуры -80 гр.С
СообщениеДобавлено: Чт фев 05, 2026 22:47:55 
Вымогатель припоя
Аватар пользователя

Карма: 2
Рейтинг сообщений: 24
Зарегистрирован: Пн сен 15, 2025 08:43:23
Сообщений: 556
Откуда: Маленький СССР посреди шариатской республики
Рейтинг сообщения: 0
Остается только датчик на термопаре и для него соответственно модуль -преобразователь...
:dont_know:

Ну не годится термопара для низких температур: SNR же вообще никакой будет!
TRD на 1кОм или 10кОм — идеальный вариант. Вторые — значительно дороже, но точность куда выше. А раз ТСу нужно всего-то около трех процентов точности, то и 1кОм сгодится.

_________________
Windows must die!


Вернуться наверх
 
 Заголовок сообщения: Re: Цифровой датчик температуры -80 гр.С
СообщениеДобавлено: Чт фев 05, 2026 23:05:16 
Друг Кота
Аватар пользователя

Карма: 96
Рейтинг сообщений: 1506
Зарегистрирован: Вт мар 16, 2010 22:02:27
Сообщений: 15533
Откуда: ДОНЕЦК
Рейтинг сообщения: 0
Смотрим ГОСТ
Вложение:
GOST8_585-2001_ТЕРМОПАРЫ.pdf [483.12 KiB]
Скачиваний: 18

:roll:


Вернуться наверх
 
 Заголовок сообщения: Re: Цифровой датчик температуры -80 гр.С
СообщениеДобавлено: Пт фев 06, 2026 08:23:18 
Друг Кота

Карма: 40
Рейтинг сообщений: 18
Зарегистрирован: Ср июл 14, 2010 18:27:52
Сообщений: 4445
Рейтинг сообщения: 0
А контрольный термометр (иной прибор для точного измерения температуры) для проверки\настройки показаний имеется?


Сейчас принято работать по КИП с помощью калибратора. производитель калибратора уже внес в прибор свойства разных измерительных датчиков.

Добавлено after 2 minutes 29 seconds:
А раз ТСу нужно всего-то около трех процентов точности


мне надо точность 0.5 гр. в диапазоне измерений от -90 гр. до -10 гр. рабочий диапазон температур испарителя.


Вернуться наверх
 
 Заголовок сообщения: Re: Цифровой датчик температуры -80 гр.С
СообщениеДобавлено: Пт фев 06, 2026 08:51:11 
Друг Кота
Аватар пользователя

Карма: 139
Рейтинг сообщений: 2987
Зарегистрирован: Чт янв 10, 2008 22:01:02
Сообщений: 25071
Откуда: Московская область, Фрязино
Рейтинг сообщения: 0
мне надо точность 0.5 гр. в диапазоне измерений от -90 гр. до -10 гр. рабочий диапазон температур испарителя.
Забудь про интегральный цифровой датчик при такой точности.
Это в принципе невозможно. У него непредсказуемый самопрогрев не позволит. И это не калибруется, поскольку неизвестны условия теплообмена. Особенно тепловое сопротивление чип-среда.
И это еще не все. Измерение температур точнее 1 градуса - отдельный геморрой. Даже по измеряемому объему могут быть градиенты из-за конвекции приводящие к погрешностям больше, чем ошибка самого датчика, В РАЗЫ.
Плюс к этому, измерение температуры среды в районе точки кипения не дает почти никаких шансов на твои полградуса. Там будет каша в температурном распределении.

Добавлено after 5 minutes 17 seconds:
ТСу нужно всего-то около трех процентов точности.

С какого потолка ты взял эти "около три процента"?


Вернуться наверх
 
 Заголовок сообщения: Re: Цифровой датчик температуры -80 гр.С
СообщениеДобавлено: Пт фев 06, 2026 08:59:37 
Вымогатель припоя
Аватар пользователя

Карма: 2
Рейтинг сообщений: 24
Зарегистрирован: Пн сен 15, 2025 08:43:23
Сообщений: 556
Откуда: Маленький СССР посреди шариатской республики
Рейтинг сообщения: 0
С какого потолка ты взял эти "около три процента"?

Элементарно посчитал. Он на температуре 193К хочет ±0.5К, итого: 0.5/193=2.6%…
Но дальше он про -10℃ написал, а это - уже 2%.

_________________
Windows must die!


Вернуться наверх
 
 Заголовок сообщения: Re: Цифровой датчик температуры -80 гр.С
СообщениеДобавлено: Пт фев 06, 2026 09:03:28 
Друг Кота
Аватар пользователя

Карма: 139
Рейтинг сообщений: 2987
Зарегистрирован: Чт янв 10, 2008 22:01:02
Сообщений: 25071
Откуда: Московская область, Фрязино
Рейтинг сообщения: 0
0.5/193=2.6%

У тебя водка прокисла. Даже в уме и приблизительно 1/200 - это 0,5% :music: А в обсуждаемом варианте - 0,26%


Вернуться наверх
 
 Заголовок сообщения: Re: Цифровой датчик температуры -80 гр.С
СообщениеДобавлено: Пт фев 06, 2026 09:04:25 
Друг Кота

Карма: 40
Рейтинг сообщений: 18
Зарегистрирован: Ср июл 14, 2010 18:27:52
Сообщений: 4445
Рейтинг сообщения: 0
Но дальше он про -10℃ написал, а это - уже 2%.


0.5 в диапазоне чисел от 10 до 90 это вроде 0,625%

+-0.5 в диапазоне от 10 до 90 это вроде 1.25%


Последний раз редактировалось Слесарь Пт фев 06, 2026 09:07:36, всего редактировалось 1 раз.

Вернуться наверх
 
Показать сообщения за:  Сортировать по:  Вернуться наверх
Начать новую тему Ответить на тему  [ Сообщений: 23 ]  1,  

Часовой пояс: UTC + 3 часа


Вы не можете начинать темы
Вы не можете отвечать на сообщения
Вы не можете редактировать свои сообщения
Вы не можете удалять свои сообщения
Вы не можете добавлять вложения

Найти:
Перейти:  


Powered by phpBB © 2000, 2002, 2005, 2007 phpBB Group
Русская поддержка phpBB
Extended by Karma MOD © 2007—2012 m157y
Extended by Topic Tags MOD © 2012 m157y