Например TDA7294

Форум РадиоКот • Просмотр темы - Вывод 5-бит числа на 7seg
Форум РадиоКот
Здесь можно немножко помяукать :)

Текущее время: Ср фев 04, 2026 14:40:18

Часовой пояс: UTC + 3 часа


ПРЯМО СЕЙЧАС:



Начать новую тему Ответить на тему  [ Сообщений: 37 ]    , 2
Автор Сообщение
Не в сети
 Заголовок сообщения: Re: Вывод 5-бит числа на 7seg
СообщениеДобавлено: Вс ноя 30, 2025 14:47:36 
Говорящий с текстолитом

Карма: 20
Рейтинг сообщений: 511
Зарегистрирован: Чт авг 10, 2017 20:57:51
Сообщений: 1671
Рейтинг сообщения: 0
Jack_A писал(а):
и ПР7, И 514ИД - по существу ПЗУ.

По твоему 155ЛН1 тоже ПЗУ? Дву адресное ....... :)


Вернуться наверх
 
Не в сети
 Заголовок сообщения: Re: Вывод 5-бит числа на 7seg
СообщениеДобавлено: Вс ноя 30, 2025 15:18:16 
Родился

Зарегистрирован: Сб ноя 29, 2025 00:07:53
Сообщений: 9
Рейтинг сообщения: 0
Странно, я думал, что я эту картинку прикрепил
МЛАДШИЙ разряд исходного (двоичного) числа подаётся не на микросхема ПР7, а, напрямую на дешифратор!!!!
Это есть вот на этой картинке:
Изображение
И вот так нужно изменить вашу схему:
СпойлерИзображение

Вложение:
155ПР7-1.png

И ещё!!
Вывод Y4 микросхемы Х34 должен быть соединён с выводом D1 микросхемы Х33, а
Вывод Y5 микросхемы Х34 должен быть соединён с выводом D2 микросхемы Х33.
D3 и D4 микросхемы Х33 нужно соединить с "землёй"..

зы.. У меня "протеус", там нет модели 74185.... :dont_know:

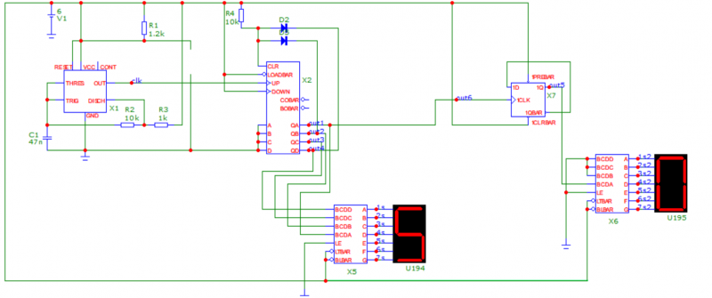
Переделал, результат все тот-же..
Изображение Изображение

Пару дней назад скачивал протеус т.к. думал это прикол Micro Cap, как среда для моделирования сомнительная, но терпимо, но в протеусе вообще не работает данная модель

Добавлено after 7 minutes 32 seconds:
Изображение

Доработал:
1. Выбросил второго НС193. На его место поставил 74НС74
2. В связи с 1. выбросил инвертор
3. как в схеме mmmik поставил генератор на LMC555


Смоделировал заново вашу схему, половину функций она выполняет, ноо
- "Генерирует" она на первом 7seg числа: 4,5,6(тут вообще цифра потеряла единицу в b), 7, 8, 9, 0, 1, 2,3; на втором 7seg: 1,0,0,1,1,0,0,1,1,0. И того получаю числа: 14, 05, 06, 17, 18, 09, 00, 11, 12, 03. (данная последовательно всегда повторяется)
Изображение Изображение Изображение Изображение


Вернуться наверх
 
Не в сети
 Заголовок сообщения: Re: Вывод 5-бит числа на 7seg
СообщениеДобавлено: Вс ноя 30, 2025 15:32:47 
Говорящий с текстолитом

Карма: 20
Рейтинг сообщений: 511
Зарегистрирован: Чт авг 10, 2017 20:57:51
Сообщений: 1671
Рейтинг сообщения: 0
diplodok писал(а):
"Случайность" - момент отключения такта ......


Вернуться наверх
 
Не в сети
 Заголовок сообщения: Re: Вывод 5-бит числа на 7seg
СообщениеДобавлено: Вс ноя 30, 2025 15:39:49 
Родился

Зарегистрирован: Сб ноя 29, 2025 00:07:53
Сообщений: 9
Рейтинг сообщения: 0
diplodok писал(а):
"Случайность" - момент отключения такта ......

Согласен, не спорю, но все же она будет выдавать любое из тех чисел, которые я перечислил, а не из всей последовательности 1-20(вкл.)


Вернуться наверх
 
Эиком - электронные компоненты и радиодетали
Не в сети
 Заголовок сообщения: Re: Вывод 5-бит числа на 7seg
СообщениеДобавлено: Вс ноя 30, 2025 16:08:54 
Говорящий с текстолитом

Карма: 20
Рейтинг сообщений: 511
Зарегистрирован: Чт авг 10, 2017 20:57:51
Сообщений: 1671
Рейтинг сообщения: 0
Изображение

20

Не понимаю?


Вернуться наверх
 
Не в сети
 Заголовок сообщения: Re: Вывод 5-бит числа на 7seg
СообщениеДобавлено: Вс ноя 30, 2025 16:10:43 
Друг Кота
Аватар пользователя

Карма: 197
Рейтинг сообщений: 8622
Зарегистрирован: Пн ноя 30, 2009 03:00:01
Сообщений: 43389
Откуда: Нерезиновая
Рейтинг сообщения: 0
Переделал, результат все тот-же..
Изображение Изображение

Пару дней назад скачивал протеус т.к. думал это прикол Micro Cap, как среда для моделирования сомнительная, но терпимо, но в протеусе вообще не работает данная модель

У меня вообще в протеусе нет 74185.
Лениво на макетке собирать...

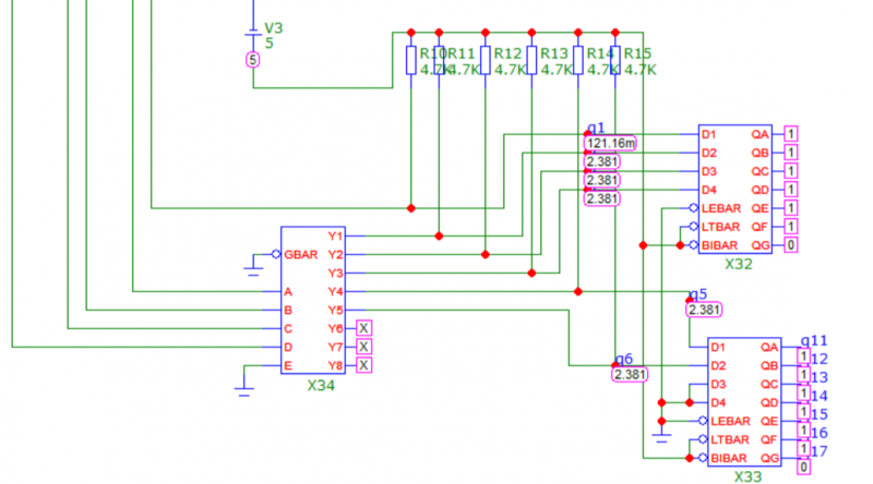
А как именно у вас "не работает"?

А вы уверены, что у вас правильно поданы уровни, которые у вас обозначены как GBAR, LEBAR, LTBAR и BIBAR?

Я бы смотрел логические уровни на входах дешифраторов.

зы.. А что это за цифры (121.16m) или (2,381) у входов дешифраторов?

зызы.. Про дешифратор Х33
Как я понял, у вас на входе уровни- 1(D1), 1(D2), 0(D3), 0(D4) - цифра "3", на выходе должна быть комбинация-
QA=1
QB=1
QC=1
QD=1
QE=0
QF=0
QG=1
А у вас на выходах обоих дешифраторов-
QA=1
QB=1
QC=1
QD=1
QE=1
QF=1
QG=0
что соответствует индикации НУЛЯ
У вас просто дешифратор "не дешифрирует".. :)))


Вернуться наверх
 
Не в сети
 Заголовок сообщения: Re: Вывод 5-бит числа на 7seg
СообщениеДобавлено: Вс ноя 30, 2025 17:39:20 
Родился

Зарегистрирован: Сб ноя 29, 2025 00:07:53
Сообщений: 9
Рейтинг сообщения: 0
Изображение

20

Не понимаю?

Вы правы, я немножко накосячил в схеме, провод на 74hc74 не тот провел, а так ваша схема замечательно работает, благодарю

Добавлено after 3 minutes 4 seconds:
АлександрЛ, В уровнях уверен, читал описание этих ножек в документации к MC 12, вроде все верно подключено, цифры на нодах это напряжение, а то что дешифратор не выполняет свою роль... нуу вполне реально в этой программе.. ну либо я просто не нашел общий язык с ней


Вернуться наверх
 
Не в сети
 Заголовок сообщения: Re: Вывод 5-бит числа на 7seg
СообщениеДобавлено: Вс ноя 30, 2025 22:55:36 
Говорящий с текстолитом

Карма: 20
Рейтинг сообщений: 511
Зарегистрирован: Чт авг 10, 2017 20:57:51
Сообщений: 1671
Рейтинг сообщения: 0
Если потребуется, чтобы счет шел нормальным рядом (1,2,3,....17,18,19) то нужно вход С D-триггера соединить к место соединения диодов и резистора R1 (вход Clr 74HC193)


Вернуться наверх
 
Не в сети
 Заголовок сообщения: Re: Вывод 5-бит числа на 7seg
СообщениеДобавлено: Вс ноя 30, 2025 23:22:16 
Друг Кота
Аватар пользователя

Карма: 62
Рейтинг сообщений: 889
Зарегистрирован: Вт апр 24, 2007 07:45:40
Сообщений: 6259
Откуда: Minsk
Рейтинг сообщения: 0
По твоему 155ЛН1 тоже ПЗУ? Дву адресное ....... :)

Не, оно одноадресное - один адресный вход :))
Хорошо, уточняю. То, что я упомянул в своём посте, назовём преобразователь кода. Он может быть выполнен как на дискретной логике, так и на специально обученной, соответственно обозванной в спецификации м.-сх. - ПЗУ, где один корпус заменяет пол-платы. В общем, ПЗУ - частный случай преобразователя кодов.
СпойлерЧтоб ТС не осерчал за засисорение его темы, спрячем.
Во времена "мокрой" фотографии сделал реле времени с индикацией на одном семисегментнике. Задатчик времени - сеть 50Гц, несколько корпусов 511 серии и с десяток диодов. Сдаюсь - оно не было ПЗУ в строгом смысле - банальный преобразователь кодов. :)
"Так на одном 7-сегментнике ну какой же мизерный будет диапазон выдержек?!" - скажет скептик. А у меня обозначалась не конкретная выдержка в секундах, а номер уставки. Шаг - Sqrt (2). Кто занимался фотографией, знает: если у тебя на 5,0с недозасвет, то выставлять 5,1с никакого смысла - надо, как минимум, 7,0с .

_________________
Изображение


Последний раз редактировалось Jack_A Пн дек 01, 2025 13:28:48, всего редактировалось 1 раз.

Вернуться наверх
 
Не в сети
 Заголовок сообщения: Re: Вывод 5-бит числа на 7seg
СообщениеДобавлено: Пн дек 01, 2025 02:34:06 
Друг Кота
Аватар пользователя

Карма: 197
Рейтинг сообщений: 8622
Зарегистрирован: Пн ноя 30, 2009 03:00:01
Сообщений: 43389
Откуда: Нерезиновая
Рейтинг сообщения: 0
:dont_know:
На основании "таблицы истинности" от 155ПР7, сделал её имитацию на самой мелкой EPROM микросхеме, всё работает, и преобразует двоичный код в двоично- десятичный. Что-то вы делаете неправильно, либо у вас модель неверная.

зы.. Я тоже "попался"- первый раз взял таблицу вот отсюда:
https://www.microshemca.ru/PR7/
Но- в таблице есть ошибка, и следующую таблицу истинности для микросхемы я взял здесь:
https://tec.org.ru/board/is_standartnoj ... 7-1-0-4292
И тут всё написано нормально.


Вернуться наверх
 
Не в сети
 Заголовок сообщения: Re: Вывод 5-бит числа на 7seg
СообщениеДобавлено: Ср янв 14, 2026 20:28:47 
Встал на лапы
Аватар пользователя

Карма: 3
Рейтинг сообщений: 17
Зарегистрирован: Чт апр 28, 2016 22:33:47
Сообщений: 95
Откуда: ARPA Internet
Рейтинг сообщения: 0
Имею опыт применения К155ПР7: https://radiokot.ru/artfiles/6796/ почитайте, там описаны некоторые особенности.
Но вообще, если у вас нужно просто вывести значение счётчика в индикацию, логичнее и эффективнее изначально взять двоично-десятичные счётчики, вроде К155ИЕ2 (гуглим "decade counter ic"), в количестве, равном числу десятичных разрядов, и не возиться с конвертацией представления чисел. Вот например, как делал это я.

_________________
Хоронили кваку - порвали три Rocket Launcherа.©


Вернуться наверх
 
Не в сети
 Заголовок сообщения: Re: Вывод 5-бит числа на 7seg
СообщениеДобавлено: Сб янв 17, 2026 23:54:27 
Нашел транзистор. Понюхал.

Карма: 4
Рейтинг сообщений: 31
Зарегистрирован: Вт окт 05, 2010 15:25:41
Сообщений: 150
Откуда: г. Кишинев
Рейтинг сообщения: 0
Доброго вечера всем. Помимо всего здесь упомянутых вариантов про дешифраторов по ноглому можно применить классические ПЗУ и УФПЗУ где искомая таблица прописавется в них. Если сохранилось древность типа К155РЕ3, то она чуть ли идеальный вариант: в нее можно записать 32 символа на любой каприз или 2 таблицы для индикаторов с общим анодом и общим катодом, в качестве переключателя таблиц будет старший адрес микрухи. В виду сложности их найти (давно не производятся) и средств для их программирования тоже, то они были напрочь забыты. Более приемлемый вариант из данной оперы это К573РФ2 или КР573РФ5 и их аналоги, их можно еще найти, программаторы под них попроще и доступней, единственное неудобство это великоватый размер корпуса. ДЛя статической индикации это роскошно, для динамической индикации еще терпимо.


Вернуться наверх
 
Не в сети
 Заголовок сообщения: Re: Вывод 5-бит числа на 7seg
СообщениеДобавлено: Вс янв 18, 2026 00:47:19 
Друг Кота
Аватар пользователя

Карма: 197
Рейтинг сообщений: 8622
Зарегистрирован: Пн ноя 30, 2009 03:00:01
Сообщений: 43389
Откуда: Нерезиновая
Рейтинг сообщения: 0
ST_A писал(а):
Если сохранилось древность типа К155РЕ3, то она чуть ли идеальный вариант: в нее можно записать 32 символа на любой каприз или 2 таблицы для индикаторов с общим анодом и общим катодом, в качестве переключателя таблиц будет старший адрес микрухи. В виду сложности их найти (давно не производятся) и средств для их программирования тоже, то они были напрочь забыты.
:dont_know: :facepalm:
https://www.chipdip.ru/product/k155re3- ... 188n-54408


Вернуться наверх
 
Не в сети
 Заголовок сообщения: Re: Вывод 5-бит числа на 7seg
СообщениеДобавлено: Вс янв 18, 2026 01:09:50 
Друг Кота

Карма: 46
Рейтинг сообщений: 397
Зарегистрирован: Вт фев 21, 2012 13:51:55
Сообщений: 5286
Откуда: Начинающий
Рейтинг сообщения: 0
.. древность типа К155РЕ3 ..
..
.. сложности их найти (давно не производятся) ..


В www поиском находится (, хотя не факт, что есть в наличии,) и.м.с. :

https://procontact74.ru/01-elektronnyie ... kr1608rt1/

Haзначение выводов полностью совпадет c N8223 , paзный тип выходов (y N8223 o.к. ,a y кp1608pт1 "z"~aka~3_cocтояния )
и ток этих caмых выходов.

( деши ынцелег кэ авец дификултэць ын а кумпэра дин ориче царэ, иар фабрика "Мезон" ну функционязэ )
:cry:

_________________
< виртуальная "кнопочка" >--( WWW ) <- Убедительная просьба интересующимся старыми компьютерами типа РК86 - не пишите в теме в барахолке, пишите Ваши вопросы в ( лс ) пожалуйста


Вернуться наверх
 
Не в сети
 Заголовок сообщения: Re: Вывод 5-бит числа на 7seg
СообщениеДобавлено: Вс янв 18, 2026 16:46:35 
Нашел транзистор. Понюхал.

Карма: 4
Рейтинг сообщений: 31
Зарегистрирован: Вт окт 05, 2010 15:25:41
Сообщений: 150
Откуда: г. Кишинев
Рейтинг сообщения: 0
Благодарю, если есть более современные аналоги (полные или функциональные) то воевать намного проще. Я от применения этих дешифраторов на жесткой логике отошел очень давно (около 30-лет назад) и основной упор у меня идет уже в рамках применения микроконтроллеров в виде программ табличного преобразования (пару внешних микрух+программа). Сюда я заглянул чисто из любопытства, хотел поинтересоваться чем дышат в нынешнее время и какие приемы с новшествами народ применяет для классической дешифрации.


Вернуться наверх
 
Не в сети
 Заголовок сообщения: Re: Вывод 5-бит числа на 7seg
СообщениеДобавлено: Вс янв 18, 2026 17:43:36 
Друг Кота
Аватар пользователя

Карма: 197
Рейтинг сообщений: 8622
Зарегистрирован: Пн ноя 30, 2009 03:00:01
Сообщений: 43389
Откуда: Нерезиновая
Рейтинг сообщения: 0
ST_A писал(а):
Я от применения этих дешифраторов на жесткой логике отошел очень давно (около 30-лет назад) и основной упор у меня идет уже в рамках применения микроконтроллеров в виде программ табличного преобразования (пару внешних микрух+программа).

:dont_know:
На той же Тини2313 можно легко сделать "дешифратор" на 5 бит входного кода и выход на 2 семисегментных индикатора, и, без всяких "внешних микрух"..


Вернуться наверх
 
Не в сети
 Заголовок сообщения: Re: Вывод 5-бит числа на 7seg
СообщениеДобавлено: Чт янв 22, 2026 12:27:32 
Нашел транзистор. Понюхал.

Карма: 4
Рейтинг сообщений: 31
Зарегистрирован: Вт окт 05, 2010 15:25:41
Сообщений: 150
Откуда: г. Кишинев
Рейтинг сообщения: 0
Благодарю за ваши мнения и есть одно нестандартное предложение: на микроконтроллерах семейства PIC, AVR и т.д. сделать устройство индикации похожее на ЖКИ типа 1602 (ими комплектуются многие наборы с ARDUINO) с минимальным числом деталей и с протоколом обмена сдвигового регистра, USART, RS-485, SPI и т.д. Реализацию этой идеи придется привести в другой теме, тут тема про чистый 7-ми сегментный дешифратор на жесткой логике.


Вернуться наверх
 
Показать сообщения за:  Сортировать по:  Вернуться наверх
Начать новую тему Ответить на тему  [ Сообщений: 37 ]    , 2

Часовой пояс: UTC + 3 часа


Кто сейчас на форуме

Сейчас этот форум просматривают: chester17 и гости: 15


Вы не можете начинать темы
Вы не можете отвечать на сообщения
Вы не можете редактировать свои сообщения
Вы не можете удалять свои сообщения
Вы не можете добавлять вложения

Найти:
Перейти:  


Powered by phpBB © 2000, 2002, 2005, 2007 phpBB Group
Русская поддержка phpBB
Extended by Karma MOD © 2007—2012 m157y
Extended by Topic Tags MOD © 2012 m157y