Например TDA7294

Форум РадиоКот • Просмотр темы - Мелкие вопросы по цифровой технике.
Форум РадиоКот
Здесь можно немножко помяукать :)

Текущее время: Сб янв 17, 2026 23:14:30

Часовой пояс: UTC + 3 часа


ПРЯМО СЕЙЧАС:



Начать новую тему Ответить на тему  [ Сообщений: 4370 ]     ... , , , , 219
Автор Сообщение
Не в сети
 Заголовок сообщения: Re: Мелкие вопросы по цифровой технике.
СообщениеДобавлено: Ср янв 14, 2026 11:00:52 
Сверлит текстолит когтями
Аватар пользователя

Карма: 1
Рейтинг сообщений: 23
Зарегистрирован: Чт авг 21, 2014 11:11:48
Сообщений: 1277
Откуда: краснодарский край
Рейтинг сообщения: 0
А имеется еще аналог 555 на полевых транзисторах, LMC кажется. У него входное сопротивление компаратора на порядки выше.
У меня имеритель емкости сделан на таком. Время заряда меряет. без всякой переменки на испытуемом конденсаторе.
Биполярным его не заменишь.


Вернуться наверх
 
Не в сети
 Заголовок сообщения: Re: Мелкие вопросы по цифровой технике.
СообщениеДобавлено: Ср янв 14, 2026 12:05:03 
Друг Кота
Аватар пользователя

Карма: 31
Рейтинг сообщений: 911
Зарегистрирован: Пт сен 10, 2021 15:19:36
Сообщений: 6260
Откуда: Протвино
Рейтинг сообщения: 0
их множество в cmos исполнении
tlc555 (x)mc555 (x)mc1555 1006ВИ1

да, если с выхода через 1 резистор заряжать/разряжать конденсатор (не используя дисчардж ногу) и выход не перегружен то у cmos должен быть оч точный меандр, определяемый только точностью встроенного опорного источника 1/3,2/3 Vcc, смещением диф усилителей и асимметрией выходного полумоста.


Вернуться наверх
 
Не в сети
 Заголовок сообщения: Re: Мелкие вопросы по цифровой технике.
СообщениеДобавлено: Ср янв 14, 2026 12:22:33 
Друг Кота
Аватар пользователя

Карма: 197
Рейтинг сообщений: 8614
Зарегистрирован: Пн ноя 30, 2009 03:00:01
Сообщений: 43284
Откуда: Нерезиновая
Рейтинг сообщения: 0
AlexS4 писал(а):
да, если с выхода через 1 резистор заряжать/разряжать конденсатор (не используя дисчардж ногу) и выход не перегружен то у cmos должен быть оч точный меандр, определяемый только точностью встроенного опорного источника 1/3,2/3 Vcc и асимметрией выходного полумоста.


СпойлерИзображение
Вложение:
555 66 Гц.PNG [123.43 KiB]
Скачиваний: 150


Изображение
Вложение:
555 121 Гц.PNG [126.71 KiB]
Скачиваний: 150


Изображение
Вложение:
555 719 Гц.PNG [122.68 KiB]
Скачиваний: 151


зы.. В качестве "выхода" можно использовать вывод 7 таймера, "подтянув" его к питанию резистором.


Вернуться наверх
 
Не в сети
 Заголовок сообщения: Re: Мелкие вопросы по цифровой технике.
СообщениеДобавлено: Ср янв 14, 2026 17:56:13 
Первый раз сказал Мяу!
Аватар пользователя

Зарегистрирован: Пн мар 16, 2009 02:09:24
Сообщений: 28
Откуда: Волгоград почти
Рейтинг сообщения: 0
Всем спасибо.
Таймер у меня вроде не КМОП, а так сказать традиционный - маркировка UTC RMAH NE555 L.

Может быть еще на триггере попробую . У меня завалялось неск. штук К176ТМ2 , но там вроде сдвоенный переменный резистор нужен, для изм. частоты при сохранении меандра. Хотя я подробно схемы на ТМ2 не изучал.


Вернуться наверх
 
Эиком - электронные компоненты и радиодетали
Не в сети
 Заголовок сообщения: Re: Мелкие вопросы по цифровой технике.
СообщениеДобавлено: Ср янв 14, 2026 18:10:02 
Друг Кота
Аватар пользователя

Карма: 31
Рейтинг сообщений: 911
Зарегистрирован: Пт сен 10, 2021 15:19:36
Сообщений: 6260
Откуда: Протвино
Рейтинг сообщения: 0
Lahme, если ты про мультивибратор на R-S триггере то непроблема же одним плечем регулировать частоту а во 2м плече резистор сделать минимальным и не менять
(на оч короткий импульс с регулируемой паузой, чим ) а на 2м D-триггере - собрать :2 , и на его выходе уже будет всегда идеальный меандр.

Изображение
R1 переменник 100k..1M (+1k постоянный последовательно) , R2=1k (или наоборот, безразницы)
а идеальные меандры в противофазах - на концах R3,R4


Вернуться наверх
 
Не в сети
 Заголовок сообщения: Re: Мелкие вопросы по цифровой технике.
СообщениеДобавлено: Ср янв 14, 2026 20:56:04 
Первый раз сказал Мяу!
Аватар пользователя

Зарегистрирован: Пн мар 16, 2009 02:09:24
Сообщений: 28
Откуда: Волгоград почти
Рейтинг сообщения: 0
Lahme, если ты про мультивибратор на R-S триггере ....

Ага, понял. Второй элемент именно как счетный триггер, срабатывает по фронту ( вроде бы по заднему), делит на частоту на 2.


Вернуться наверх
 
Не в сети
 Заголовок сообщения: Re: Мелкие вопросы по цифровой технике.
СообщениеДобавлено: Ср янв 14, 2026 21:00:02 
Держит паяльник хвостом

Карма: 2
Рейтинг сообщений: 114
Зарегистрирован: Пт ноя 22, 2024 14:08:43
Сообщений: 915
Рейтинг сообщения: 3
Lahme писал(а):
вроде бы по заднему

....по верхнему....(((.....или смотря с какой стороны смотреть....


Вернуться наверх
 
Не в сети
 Заголовок сообщения: Re: Мелкие вопросы по цифровой технике.
СообщениеДобавлено: Ср янв 14, 2026 23:45:47 
Друг Кота
Аватар пользователя

Карма: 31
Рейтинг сообщений: 911
Зарегистрирован: Пт сен 10, 2021 15:19:36
Сообщений: 6260
Откуда: Протвино
Рейтинг сообщения: 0
Krismi70 кстати полезное замечание сделал про сквозные токи в cmos на заваленых конденсаторами фронтах и про нагрузку конденсаторами выходов. надо признать что это может быть опасно при больших(близко к максимальному) напряжениях питания для некоторых cmos серий.
вобщем лучше запитать 176 от 5..8V и проверить чтоб ток потребления был не более 1mA (или сколько там можно :? . живых 176 и небуферных cd4000 не встречал со школьных времен, сори)


Вернуться наверх
 
Не в сети
 Заголовок сообщения: Re: Мелкие вопросы по цифровой технике.
СообщениеДобавлено: Чт янв 15, 2026 09:20:39 
Друг Кота
Аватар пользователя

Карма: 197
Рейтинг сообщений: 8614
Зарегистрирован: Пн ноя 30, 2009 03:00:01
Сообщений: 43284
Откуда: Нерезиновая
Рейтинг сообщения: 0
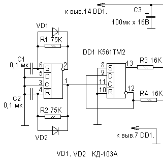
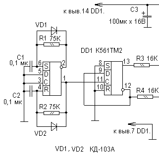
Вот в этой схеме:
СпойлерИзображение

для изменения частоты генерации, совершенно не обязательно применять сдвоенный резистор, достаточно менять сопротивление одного резистора-

СпойлерЧастота 4 Гц:
Изображение
Вложение:
RC генератор 561ТМ2- 4 Гц.PNG [156.16 KiB]
Скачиваний: 63


Частота 42 Гц:
Изображение
Вложение:
RC генератор 561ТМ2- 42 Гц.PNG [153.98 KiB]
Скачиваний: 64


Вернуться наверх
 
Не в сети
 Заголовок сообщения: Re: Мелкие вопросы по цифровой технике.
СообщениеДобавлено: Сб янв 17, 2026 17:51:02 
Первый раз сказал Мяу!
Аватар пользователя

Зарегистрирован: Пн мар 16, 2009 02:09:24
Сообщений: 28
Откуда: Волгоград почти
Рейтинг сообщения: 0
Пожалуй сделаю на триггере. К176ТМ2 аж 1982 года выпуска. Защитные диоды есть , 7-14 звонится как диод.
Попробовал с разными C и R , нормально. Поставлю последовательно с 5.1 к переменный на 150к. Емкости по 680 пФ будут. Сильно мелкую емкость не хочу, хотя проверял, и с 270 пФ работало.
PS 4000 пФ - это не номинал, это "4700" измеренные LCR


Вложения:
g_k176tm2.png [32.99 KiB]
Скачиваний: 5
Вернуться наверх
 
Показать сообщения за:  Сортировать по:  Вернуться наверх
Начать новую тему Ответить на тему  [ Сообщений: 4370 ]     ... , , , , 219

Часовой пояс: UTC + 3 часа


Кто сейчас на форуме

Сейчас этот форум просматривают: нет зарегистрированных пользователей и гости: 23


Вы не можете начинать темы
Вы не можете отвечать на сообщения
Вы не можете редактировать свои сообщения
Вы не можете удалять свои сообщения
Вы не можете добавлять вложения

Найти:
Перейти:  


Powered by phpBB © 2000, 2002, 2005, 2007 phpBB Group
Русская поддержка phpBB
Extended by Karma MOD © 2007—2012 m157y
Extended by Topic Tags MOD © 2012 m157y