Например TDA7294

Форум РадиоКот • Просмотр темы - Таймер-контроллер для засветки фоторезиста
Форум РадиоКот
Здесь можно немножко помяукать :)

Текущее время: Сб мар 07, 2026 04:54:13

Часовой пояс: UTC + 3 часа


ПРЯМО СЕЙЧАС:



Начать новую тему Ответить на тему  [ Сообщений: 424 ]  1, , , , ...  
Автор Сообщение
 Заголовок сообщения: Таймер-контроллер для засветки фоторезиста
СообщениеДобавлено: Пн май 11, 2015 19:58:15 
Встал на лапы

Зарегистрирован: Вт мар 13, 2012 11:02:46
Сообщений: 97
Откуда: г.Брянск
Рейтинг сообщения: 0
http://radiokot.ru/circuit/digital/automat/89/
Мне понравилась схема посему переделываю схему под ATMEGA8A-AU и полностью на smd компоненты. Так как в МК я не шарю то в ходе возник вопрос:
есть ли принципиальная разница между земляными контактами? Вопрос связан с конденсатором С2 в оригинальной схеме.


Вложения:
Комментарий к файлу: Исходная схема
01.png [26.08 KiB]
Скачиваний: 3091
Вернуться наверх
 
 Заголовок сообщения: Re: Таймер-контроллер для засветки фоторезиста
СообщениеДобавлено: Вт май 12, 2015 07:50:05 
Друг Кота
Аватар пользователя

Карма: 49
Рейтинг сообщений: 392
Зарегистрирован: Вс июл 12, 2009 19:15:29
Сообщений: 7014
Откуда: Ижевск
Рейтинг сообщения: 0
Разницы нет. Но на печатке конденсатор С2 должен быть расположен как можно ближе к пинам 20, 21, 22 микроконтроллера.

_________________
Docendo discimus


Вернуться наверх
 
 Заголовок сообщения: Re: Таймер-контроллер для засветки фоторезиста
СообщениеДобавлено: Вт май 12, 2015 09:56:33 
Встал на лапы

Зарегистрирован: Вт мар 13, 2012 11:02:46
Сообщений: 97
Откуда: г.Брянск
Рейтинг сообщения: 0
pyzhman писал(а):
Разницы нет. Но на печатке конденсатор С2 должен быть расположен как можно ближе к пинам 20, 21, 22 микроконтроллера.

Если я правильно понял то 22 в DIP это 21 в TQFP корпусе?


Вложения:
ATmega8A_l.jpg [112.62 KiB]
Скачиваний: 2643
Вернуться наверх
 
 Заголовок сообщения: Re: Таймер-контроллер для засветки фоторезиста
СообщениеДобавлено: Вт май 12, 2015 10:14:51 
Друг Кота
Аватар пользователя

Карма: 49
Рейтинг сообщений: 392
Зарегистрирован: Вс июл 12, 2009 19:15:29
Сообщений: 7014
Откуда: Ижевск
Рейтинг сообщения: 0
Он же 8 в PDIP, он же 3 в TQFP, он же 5 в TQFP.

_________________
Docendo discimus


Вернуться наверх
 
Эиком - электронные компоненты и радиодетали
 Заголовок сообщения: Re: Таймер-контроллер для засветки фоторезиста
СообщениеДобавлено: Вт май 12, 2015 11:30:13 
Опытный кот

Карма: 16
Рейтинг сообщений: 74
Зарегистрирован: Вс янв 19, 2014 00:55:09
Сообщений: 768
Рейтинг сообщения: 0
Спасибо за интерес к конструкции. Сейчас печатка и прошивка незначительно переделаны, если необходимо - выложу. Рекомендации по конденсаторам подтверждаю. :)


Вернуться наверх
 
 Заголовок сообщения: Re: Таймер-контроллер для засветки фоторезиста
СообщениеДобавлено: Ср май 13, 2015 14:56:06 
Родился

Зарегистрирован: Чт янв 20, 2011 10:54:34
Сообщений: 8
Рейтинг сообщения: 0
Если можно вышлите на почту kirnet@mail.ru
P.S плата в lay ?


Вернуться наверх
 
 Заголовок сообщения: Re: Таймер-контроллер для засветки фоторезиста
СообщениеДобавлено: Ср май 13, 2015 20:34:31 
Опытный кот

Карма: 16
Рейтинг сообщений: 74
Зарегистрирован: Вс янв 19, 2014 00:55:09
Сообщений: 768
Рейтинг сообщения: 1
Kirnet отправил.


Вернуться наверх
 
 Заголовок сообщения: Re: Таймер-контроллер для засветки фоторезиста
СообщениеДобавлено: Ср май 13, 2015 20:51:27 
Встал на лапы

Зарегистрирован: Вт мар 13, 2012 11:02:46
Сообщений: 97
Откуда: г.Брянск
Рейтинг сообщения: 0
MOHCTEP писал(а):
Спасибо за интерес к конструкции. Сейчас печатка и прошивка незначительно переделаны, если необходимо - выложу. Рекомендации по конденсаторам подтверждаю. :)


Перерисовал схему в altium. Не могли бы Вы взглянуть не напортачил ли я где? Стабилизатор решил заменить. Будет еще вторая плата с реле и блоком питания.


Вложения:
Job1.PDF [55.78 KiB]
Скачиваний: 1755
Вернуться наверх
 
 Заголовок сообщения: Re: Таймер-контроллер для засветки фоторезиста
СообщениеДобавлено: Ср май 13, 2015 21:17:16 
Опытный кот

Карма: 16
Рейтинг сообщений: 74
Зарегистрирован: Вс янв 19, 2014 00:55:09
Сообщений: 768
Рейтинг сообщения: 0
По контроллеру - все верно. По питанию - не скажу. Не доводилось еще собирать импульсных блоков.
Корпус ("-") на Р1 излишний. Достаточно +12 В на половине ножек, чтоб комфортно подключить нагрузку.


Вложения:
IMG_1955.jpg [141.39 KiB]
Скачиваний: 2820
Вернуться наверх
 
 Заголовок сообщения: Re: Таймер-контроллер для засветки фоторезиста
СообщениеДобавлено: Ср май 13, 2015 21:49:24 
Встал на лапы

Зарегистрирован: Вт мар 13, 2012 11:02:46
Сообщений: 97
Откуда: г.Брянск
Рейтинг сообщения: 0
MOHCTEP писал(а):
По контроллеру - все верно. По питанию - не скажу. Не доводилось еще собирать импульсных блоков.
Корпус ("-") на Р1 излишний. Достаточно +12 В на половине ножек, чтоб комфортно подключить нагрузку.

Через Р1 будет подаваться питание на плату контроллера с платы блока питания. Так же на разъеме передается управление на реле. Когда все сделаю выложу схемы и печатки. По этой схеме собрано половина стабилизаторов на ebay и отлично работают. Их плюс в том что настроив напряжение на выходе оно не меняется при изменении входного. +12 будет подключено на второй плате сразу на реле, а через разъем будет подаваться минус.


Вернуться наверх
 
 Заголовок сообщения: Re: Таймер-контроллер для засветки фоторезиста
СообщениеДобавлено: Ср май 13, 2015 23:05:19 
Опытный кот

Карма: 16
Рейтинг сообщений: 74
Зарегистрирован: Вс янв 19, 2014 00:55:09
Сообщений: 768
Рейтинг сообщения: 0
Понятно. В таком случае, схема выглядит достоверной. :)


Вернуться наверх
 
 Заголовок сообщения: Re: Таймер-контроллер для засветки фоторезиста
СообщениеДобавлено: Пт май 15, 2015 12:01:22 
Родился

Зарегистрирован: Чт янв 20, 2011 10:54:34
Сообщений: 8
Рейтинг сообщения: 0
Подскажите по фьузам правильно выставил. а то есть сомнения.
Всё разобрался. Спасибо автору за полезный девайс.


Вложения:
Безымянный.png [40.56 KiB]
Скачиваний: 2226
Вернуться наверх
 
 Заголовок сообщения: Re: Таймер-контроллер для засветки фоторезиста
СообщениеДобавлено: Пт май 15, 2015 21:50:45 
Опытный кот

Карма: 16
Рейтинг сообщений: 74
Зарегистрирован: Вс янв 19, 2014 00:55:09
Сообщений: 768
Рейтинг сообщения: 0
Kirnet :beer: Пожалуйста!

Небольшая ремарка, которую забыл указать в статье, а после уже невозможно было отредактировать. Таймер запоминает последнюю экспозицию, которая полностью отработала.

Вообще, в планах было запомнить несколько экспо-констант для разнотипных трафаретов (бумага, калька, пленка и т.п.), место для этого есть в обоих видах памяти. Но пока не удалось придумать алгоритм пользовательского общения с этим делом. Мой опыт обращения с контроллерами и СИ, аккурат примерно с нового года.)) Поэтому прошу повторивших схему - выкладывайте пожалуйста свои замечания, пожелания, корректную критику по прошивке. Это очень важно, как для моего опыта, так и в плане потенциального улучшения функционала или сервиса возможных следующих версий прошивки.


Вернуться наверх
 
 Заголовок сообщения: Re: Таймер-контроллер для засветки фоторезиста
СообщениеДобавлено: Сб май 16, 2015 10:01:04 
Родился

Зарегистрирован: Чт янв 20, 2011 10:54:34
Сообщений: 8
Рейтинг сообщения: 0
А зачем в программе заложено включение компрессора ?


Вернуться наверх
 
 Заголовок сообщения: Re: Таймер-контроллер для засветки фоторезиста
СообщениеДобавлено: Сб май 16, 2015 11:15:51 
Опытный кот

Карма: 16
Рейтинг сообщений: 74
Зарегистрирован: Вс янв 19, 2014 00:55:09
Сообщений: 768
Рейтинг сообщения: 0
Вакуумный прижим шаблона к плате.


Вернуться наверх
 
 Заголовок сообщения: Re: Таймер-контроллер для засветки фоторезиста
СообщениеДобавлено: Сб май 16, 2015 22:12:53 
Встал на лапы

Зарегистрирован: Вт мар 13, 2012 11:02:46
Сообщений: 97
Откуда: г.Брянск
Рейтинг сообщения: 0
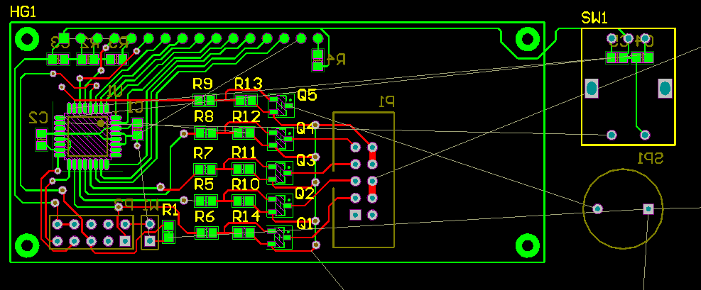
Набросал черновик платы пока без стабилизатора, под него оставил место справа. С энкодером просто беда хоть на левую сторону платы переноси

Изображение


Вложения:
1.png [37.02 KiB]
Скачиваний: 2029
Вернуться наверх
 
 Заголовок сообщения: Re: Таймер-контроллер для засветки фоторезиста
СообщениеДобавлено: Вс май 17, 2015 01:54:50 
Опытный кот

Карма: 16
Рейтинг сообщений: 74
Зарегистрирован: Вс янв 19, 2014 00:55:09
Сообщений: 768
Рейтинг сообщения: 0
Я со своей платой неделю "мучился".)) Все равно 3 перемычки пришлось оставить.
!nekromant!, у вас ведь двусторонняя медь? Может переходами "добить"? Или, в крайнем случае, поменяйте пины на удобные вам, я прошивку под вашу плату постараюсь модифицировать.
ЗЫ. Может контроллер повернуть на 90• против часовой?


Вернуться наверх
 
 Заголовок сообщения: Re: Таймер-контроллер для засветки фоторезиста
СообщениеДобавлено: Вс май 17, 2015 07:47:26 
Встал на лапы

Зарегистрирован: Вт мар 13, 2012 11:02:46
Сообщений: 97
Откуда: г.Брянск
Рейтинг сообщения: 0
MOHCTEP писал(а):
Я со своей платой неделю "мучился".)) Все равно 3 перемычки пришлось оставить.
!nekromant!, у вас ведь двусторонняя медь? Может переходами "добить"? Или, в крайнем случае, поменяйте пины на удобные вам, я прошивку под вашу плату постараюсь модифицировать.
ЗЫ. Может контроллер повернуть на 90• против часовой?

Вроде победил. Осталось развести стабилизатор но это мелочи. Теперь ждем посылку от китайцев. Пины менять не вариант, Вы же не будите делать прошивки под каждую плату да и не удобно это. По моему мнению железо должно быть совместимо. Будет побольше времени попробую вторую версию платы сделать. Есть задумка не вылезать за ширину индикатора да и в длину по необходимому минимуму
Изображение


Вложения:
Безымянный.png [48.22 KiB]
Скачиваний: 1943
Вернуться наверх
 
 Заголовок сообщения: Re: Таймер-контроллер для засветки фоторезиста
СообщениеДобавлено: Чт май 21, 2015 17:03:58 
Встал на лапы

Зарегистрирован: Вт мар 13, 2012 11:02:46
Сообщений: 97
Откуда: г.Брянск
Рейтинг сообщения: 0
MOHCTEP
Вы писали что есть новая версия прошивки. Не могли бы Вы поделиться ею?


Вернуться наверх
 
 Заголовок сообщения: Re: Таймер-контроллер для засветки фоторезиста
СообщениеДобавлено: Пт май 22, 2015 00:16:59 
Опытный кот

Карма: 16
Рейтинг сообщений: 74
Зарегистрирован: Вс янв 19, 2014 00:55:09
Сообщений: 768
Рейтинг сообщения: 1
Пожалуйста.
Вложение:
20150501_v_205.rar [50.07 KiB]
Скачиваний: 1618
В архиве прошивка(2.05), схема, плата.
Изменения в схеме:
R5, R6 заменены на подстроечник RV1.
На плате:
Конденсаторы С2, С5, С7 теперь СМД.
Убрана одна перемычка (под контроллером) - осталось 3.
Заменен разъем питания.
Увеличена площадь массы. Поменьше травить.))
и по мелочи...
В программе:
При выходе из экранов 5.3 и 5.4 попадаем в экран 5 (раньше 1). Удобно при экспонировании партии однотипных плат подряд.


Вернуться наверх
 
Показать сообщения за:  Сортировать по:  Вернуться наверх
Начать новую тему Ответить на тему  [ Сообщений: 424 ]  1, , , , ...  

Часовой пояс: UTC + 3 часа


Вы не можете начинать темы
Вы не можете отвечать на сообщения
Вы не можете редактировать свои сообщения
Вы не можете удалять свои сообщения
Вы не можете добавлять вложения

Найти:
Перейти:  


Powered by phpBB © 2000, 2002, 2005, 2007 phpBB Group
Русская поддержка phpBB
Extended by Karma MOD © 2007—2012 m157y
Extended by Topic Tags MOD © 2012 m157y