Отдал мне знакомый, дисплей от стиральной машины автомат. Сказал, что дисплей рабочий, а вот с платой управления что-то не то...

Немного покрутив плату в руках нашел неисправность - кто-то снял феррит с трансформатора...
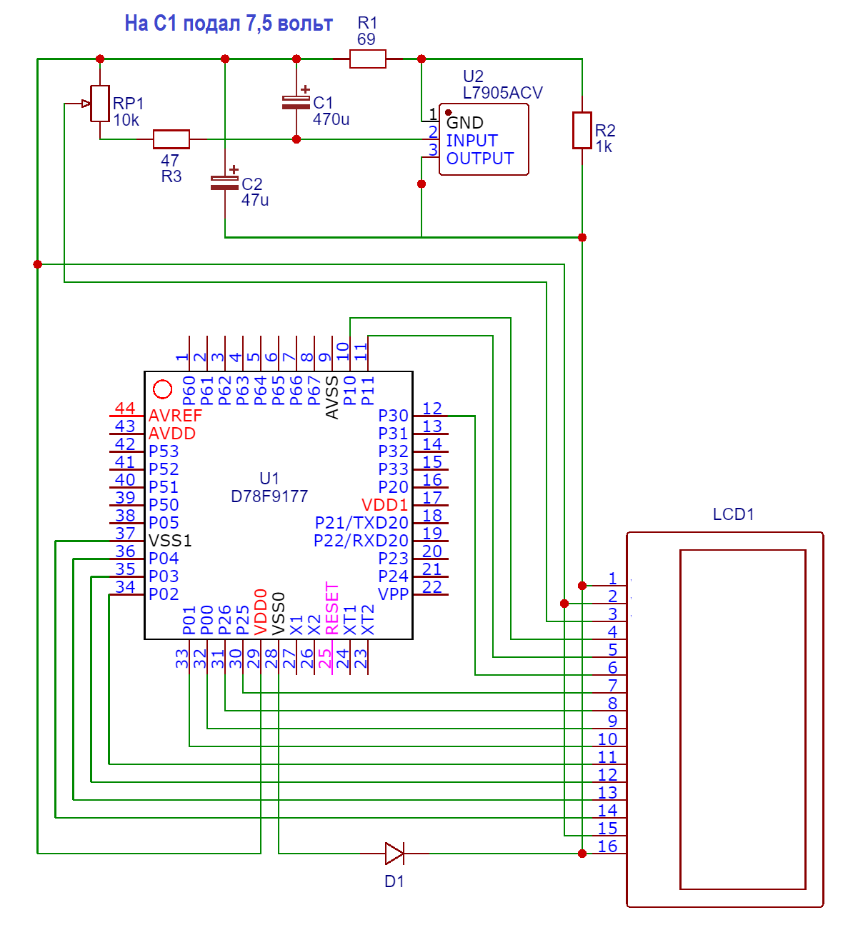
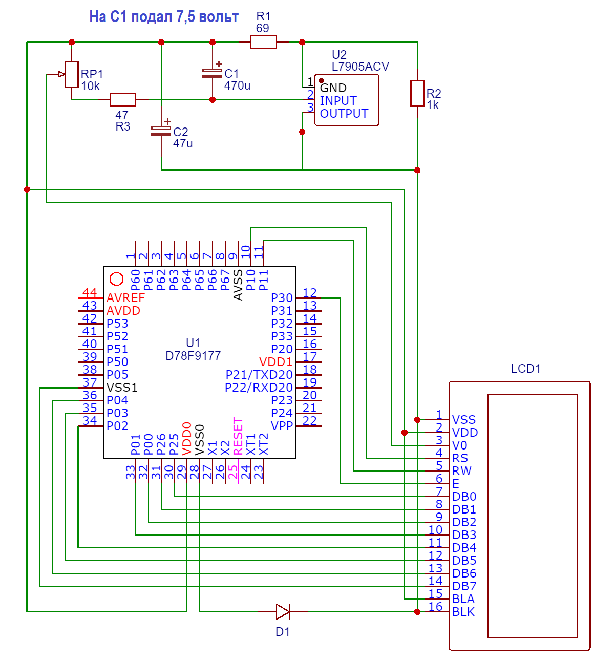
Покрутил плату еще немного и потыкал в нее тестером. Потом решил подать напряжение. Сначала подал 5 вольт, затем немного поднял, а затем еще, и еще и еще. При 7,5 вольтах дисплей подал признаки жизни.

Дисплей оказался не простой(как мне кажется). Помимо графического поля размером 16х2 по краям у него есть по 2 8-ми сегментных индикатора.
Решил поискать на него документацию. Ничего не нашел. Удалось лишь только выяснить, что дисплей от стиральной машины Candy. Устанавливался на несколько моделей:
CS105TXT16S
CS105TXTRU
CS085TXTRU
CY104TXT16S
CM106TXT03S
HOLIDAY1040TXT
Срисовал схему подключения дисплея

Скорей всего обозначение выводов на плате дисплея стандартное

Оборотная сторона дисплея

Ни кто с подобным не сталкивался? Может известно как с ним общаться? Как его инициализировать и выводить на него текст?