Например TDA7294

Форум РадиоКот • Просмотр темы - Вывод 5-бит числа на 7seg
Форум РадиоКот
Здесь можно немножко помяукать :)

Текущее время: Вт янв 27, 2026 17:37:06

Часовой пояс: UTC + 3 часа


ПРЯМО СЕЙЧАС:



Начать новую тему Ответить на тему  [ Сообщений: 37 ]  1,  
Автор Сообщение
Не в сети
 Заголовок сообщения: Вывод 5-бит числа на 7seg
СообщениеДобавлено: Сб ноя 29, 2025 00:28:22 
Родился

Зарегистрирован: Сб ноя 29, 2025 00:07:53
Сообщений: 9
Рейтинг сообщения: 0
Всем привет, в общем у меня имеется схема, построенная на счетчиках(74HC193), которая "генерирует" числа от 1 до 20-ти включительно.
Каждое число представлено в двоичной системе с помощью 5 битов.
Как я могу их выводить на 7seg? Без использования МК, ПЗУ.


Вернуться наверх
 
Не в сети
 Заголовок сообщения: Re: Вывод 5-бит числа на 7seg
СообщениеДобавлено: Сб ноя 29, 2025 13:05:01 
Друг Кота
Аватар пользователя

Карма: 62
Рейтинг сообщений: 889
Зарегистрирован: Вт апр 24, 2007 07:45:40
Сообщений: 6241
Откуда: Minsk
Рейтинг сообщения: 0
Так взять 155ИД3 и пол-кило диодов. Делов-то...
Хотя вроде бы хотелка не полностью удовлетворена - ИД3 (дешифратор) - это ведь тоже, в сущности, ПЗУ.
----------
CD4511 - в отечественной базе это 514ИД2. Только малость похимичить с преобразованием двоичного в дв.-десятичный

_________________
Изображение


Последний раз редактировалось Jack_A Сб ноя 29, 2025 13:13:09, всего редактировалось 2 раз(а).

Вернуться наверх
 
Не в сети
 Заголовок сообщения: Re: Вывод 5-бит числа на 7seg
СообщениеДобавлено: Сб ноя 29, 2025 13:06:55 
Открыл глаза

Карма: 1
Рейтинг сообщений: 10
Зарегистрирован: Сб май 21, 2016 10:06:11
Сообщений: 73
Откуда: Россия
Рейтинг сообщения: 0
Возможно подойдет микросхема CD4511, которая преобразует 4-битный двоично-десятичный код (BCD) в сигналы для управления 7-сегментным индикатором, отображая цифры от 0 до 9.


Вернуться наверх
 
Не в сети
 Заголовок сообщения: Re: Вывод 5-бит числа на 7seg
СообщениеДобавлено: Сб ноя 29, 2025 13:12:49 
Родился

Зарегистрирован: Сб ноя 29, 2025 00:07:53
Сообщений: 9
Рейтинг сообщения: 0
Так взять 155ИД3 и пол-кило диодов. Делов-то...
Хотя вроде бы хотелка не полностью удовлетворена - ИД3 (дешифратор) - это ведь тоже, в сущности, ПЗУ.
- в отечественной базе это 514ИД2.

Насчет этого были мысли, дешифраторы можно использовать, но как-то не очень хочется использовать кучу элементов(вентилей, диодов)


Вернуться наверх
 
Эиком - электронные компоненты и радиодетали
Не в сети
 Заголовок сообщения: Re: Вывод 5-бит числа на 7seg
СообщениеДобавлено: Сб ноя 29, 2025 13:14:25 
Друг Кота
Аватар пользователя

Карма: 62
Рейтинг сообщений: 889
Зарегистрирован: Вт апр 24, 2007 07:45:40
Сообщений: 6241
Откуда: Minsk
Рейтинг сообщения: 0
Ну тогда - см. выше.
Рисуй схему, выкладывай - забракуем - исправляй. И так до результата.
А вообще это идея - на грядущую ёлочку вместо банальных гирлянд - меняющиеся числа. Хорошо бы ещё с генератором случ. чисел :)) :)) :))

_________________
Изображение


Последний раз редактировалось Jack_A Сб ноя 29, 2025 13:17:48, всего редактировалось 1 раз.

Вернуться наверх
 
Не в сети
 Заголовок сообщения: Re: Вывод 5-бит числа на 7seg
СообщениеДобавлено: Сб ноя 29, 2025 13:15:29 
Родился

Зарегистрирован: Сб ноя 29, 2025 00:07:53
Сообщений: 9
Рейтинг сообщения: 0
Возможно подойдет микросхема CD4511, которая преобразует 4-битный двоично-десятичный код (BCD) в сигналы для управления 7-сегментным индикатором, отображая цифры от 0 до 9.


Этот вариант тоже смотрел, с 4511, но не устраивает что выводит только 0-9, а если строить каскад из них, разделять число на десятки и единицы, то получается очень громоздко.


Вернуться наверх
 
Не в сети
 Заголовок сообщения: Re: Вывод 5-бит числа на 7seg
СообщениеДобавлено: Сб ноя 29, 2025 13:20:15 
Друг Кота
Аватар пользователя

Карма: 62
Рейтинг сообщений: 889
Зарегистрирован: Вт апр 24, 2007 07:45:40
Сообщений: 6241
Откуда: Minsk
Рейтинг сообщения: 0
Ну тут уж или громоздко - или МК (ПЗУ). Третьего не дано.
А уж касаемо
Цитата:
разделять число на десятки и единицы
- лёгким движением брюки код 2-чный в 2-10 превращается с помощью одной мелкосхемы 155ПР7, если сумеешь добыть такой раритет. Аналог - 74185

_________________
Изображение


Вернуться наверх
 
Не в сети
 Заголовок сообщения: Re: Вывод 5-бит числа на 7seg
СообщениеДобавлено: Сб ноя 29, 2025 14:58:41 
Друг Кота
Аватар пользователя

Карма: 197
Рейтинг сообщений: 8618
Зарегистрирован: Пн ноя 30, 2009 03:00:01
Сообщений: 43325
Откуда: Нерезиновая
Рейтинг сообщения: 0
Jack_A писал(а):
Ну тут уж или громоздко - или МК (ПЗУ). Третьего не дано.

микросхема 155ПР7-
Преобразователь 6-битового двоичного кода в двоично-десятичный.
"слизана" с импортного аналога SN54185 или SN74185, это "стандартная" ТТЛ серия
Достать "раритет" - не проблема:
https://www.inp.nsk.su/~kozak/ttl/ttlh126.htm
Изображение
https://www.inp.nsk.su/~kozak/ttl/ttlp136.gif
https://www.microshemca.ru/PR7/
https://www.microshemca.ru/74185/
зы.. Если что- их есть у меня. :)))
Правда, к сожалению, ТС, как обычно, засекретил своё местоположение. Почему-то так поступают ~90% пользователей форума.


Вернуться наверх
 
Не в сети
 Заголовок сообщения: Re: Вывод 5-бит числа на 7seg
СообщениеДобавлено: Сб ноя 29, 2025 15:27:44 
Родился

Зарегистрирован: Сб ноя 29, 2025 00:07:53
Сообщений: 9
Рейтинг сообщения: 0
Всем спасибо за участие, буду разбираться с 155ПР7, она как раз есть


Вернуться наверх
 
Не в сети
 Заголовок сообщения: Re: Вывод 5-бит числа на 7seg
СообщениеДобавлено: Сб ноя 29, 2025 16:20:58 
Друг Кота
Аватар пользователя

Карма: 197
Рейтинг сообщений: 8618
Зарегистрирован: Пн ноя 30, 2009 03:00:01
Сообщений: 43325
Откуда: Нерезиновая
Рейтинг сообщения: 0
А чего тут разбираться? два дешифратора на выход, хоть 176ИД2 или 176ИД3, хоть 514ИД1 или ИД2, или их импортные аналоги, и всё..
Одни будет показывать от 0 до 9, второй- от 0 и, в вашем случае- до 2.


Вернуться наверх
 
Не в сети
 Заголовок сообщения: Re: Вывод 5-бит числа на 7seg
СообщениеДобавлено: Сб ноя 29, 2025 19:51:13 
Родился

Зарегистрирован: Сб ноя 29, 2025 00:07:53
Сообщений: 9
Рейтинг сообщения: 0
АлександрЛ, ну как сказать, в среде где я моделирую(Micro-Cap 12) есть только 74184 и 74184А(аналоги 155ПР7), но почему-то они не очень то и хотят работать
Изображение Изображение


Вернуться наверх
 
Не в сети
 Заголовок сообщения: Re: Вывод 5-бит числа на 7seg
СообщениеДобавлено: Сб ноя 29, 2025 21:15:47 
Друг Кота
Аватар пользователя

Карма: 197
Рейтинг сообщений: 8618
Зарегистрирован: Пн ноя 30, 2009 03:00:01
Сообщений: 43325
Откуда: Нерезиновая
Рейтинг сообщения: 0
mmmik писал(а):
в среде где я моделирую(Micro-Cap 12) есть только 74184 и 74184А(аналоги 155ПР7),

А вы не ошиблись? Вроде как аналогом 155ПР7 является 74185 :dont_know:
Изображение
А 74184 это аналог 155ПР6 - преобразователь двоично- десятичного кода в двоичный.

зы.. И ещё- у них выход "открытый коллектор", поэтому выходы нужно "подтягивать" к линии +5 вольт резисторами 1~4,7 кОм.. (вообще, для ТТЛ обычно рекомендуют 1~2 кОм. )


Вложения:
SN54185.PNG [70.24 KiB]
Скачиваний: 455
Вернуться наверх
 
Не в сети
 Заголовок сообщения: Re: Вывод 5-бит числа на 7seg
СообщениеДобавлено: Сб ноя 29, 2025 21:32:08 
Говорящий с текстолитом

Карма: 20
Рейтинг сообщений: 508
Зарегистрирован: Чт авг 10, 2017 20:57:51
Сообщений: 1660
Рейтинг сообщения: 0
Можно и так:
Изображение
Первый 74НС193 делить на 10, второй на 2. Дешифраторы подключены по стандартной схеме.

!!! Мне лень одолела рисовать резисторы с выходов 4511 до индикаторах ..... Не забудь поставить.

"Случайность" - момент отключения такта ......

Вложение:
mmmik.png [47.68 KiB]
Скачиваний: 71


PS: Ошибочка прокралась - вторий 193 делить на 3 :facepalm: :oops:
Надо убрать диода с QA (U2) на R2 - тогда У2 будеть делить на 2


Вернуться наверх
 
Не в сети
 Заголовок сообщения: Re: Вывод 5-бит числа на 7seg
СообщениеДобавлено: Сб ноя 29, 2025 23:12:33 
Родился

Зарегистрирован: Сб ноя 29, 2025 00:07:53
Сообщений: 9
Рейтинг сообщения: 0
diplodok, как-то так
Изображение Изображение
может что-то не так подключил, хотя все перепроверил..

Добавлено after 1 minute 2 seconds:
mmmik писал(а):
в среде где я моделирую(Micro-Cap 12) есть только 74184 и 74184А(аналоги 155ПР7),

А вы не ошиблись? Вроде как аналогом 155ПР7 является 74185 :dont_know:
Изображение
А 74184 это аналог 155ПР6 - преобразователь двоично- десятичного кода в двоичный.

зы.. И ещё- у них выход "открытый коллектор", поэтому выходы нужно "подтягивать" к линии +5 вольт резисторами 1~4,7 кОм.. (вообще, для ТТЛ обычно рекомендуют 1~2 кОм. )

Перепутал скриншот, делал тоже самое с 74185, ситуация с графиком такая-же, про подтяжку знаю, но на график она не повлияла


Вернуться наверх
 
Не в сети
 Заголовок сообщения: Re: Вывод 5-бит числа на 7seg
СообщениеДобавлено: Вс ноя 30, 2025 01:40:29 
Друг Кота
Аватар пользователя

Карма: 197
Рейтинг сообщений: 8618
Зарегистрирован: Пн ноя 30, 2009 03:00:01
Сообщений: 43325
Откуда: Нерезиновая
Рейтинг сообщения: 0
mmmik писал(а):
Перепутал скриншот, делал тоже самое с 74185, ситуация с графиком такая-же, про подтяжку знаю, но на график она не повлияла

Странно, я думал, что я эту картинку прикрепил
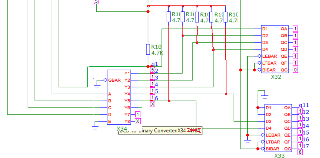
МЛАДШИЙ разряд исходного (двоичного) числа подаётся не на микросхема ПР7, а, напрямую на дешифратор!!!!
Это есть вот на этой картинке:
Изображение
И вот так нужно изменить вашу схему:
СпойлерИзображение

Вложение:
155ПР7-1.png [86.16 KiB]
Скачиваний: 657

И ещё!!
Вывод Y4 микросхемы Х34 должен быть соединён с выводом D1 микросхемы Х33, а
Вывод Y5 микросхемы Х34 должен быть соединён с выводом D2 микросхемы Х33.
D3 и D4 микросхемы Х33 нужно соединить с "землёй"..

зы.. У меня "протеус", там нет модели 74185.... :dont_know:


Вернуться наверх
 
Не в сети
 Заголовок сообщения: Вывод 5-бит числа на 7seg
СообщениеДобавлено: Вс ноя 30, 2025 01:46:23 
Друг Кота

Карма: 46
Рейтинг сообщений: 396
Зарегистрирован: Вт фев 21, 2012 13:51:55
Сообщений: 5282
Откуда: Начинающий
Рейтинг сообщения: 0
Ho всё таки требование,чтоб не п.з.у. выполнить невозможно.

Я как то раз, чтоб развлечь-ся
( было грустно, коньяка не было, а а водку пить не хотелось.. )
взял две и.м.с. 155ид3 , чуть менее полутора_сотен диодов
( все 256 не надобны, как легко понять )
и в качестве буферов инверторы 155лн{какие_то_там}
И что у меня получилось ?
- верно, функциональный аналог 155ре3 !

А внутри 155пр7 тоже, кстати п.з.у.

В подавляющем числе дешифраторов ( и 514ид** и ещё множестве ) внутри п.з.у.

Так что как ни крути, всё равно будет п.з.у. .. только эта шляпа будет замаскирована.

_________________
< виртуальная "кнопочка" >--( WWW ) <- Убедительная просьба интересующимся старыми компьютерами типа РК86 - не пишите в теме в барахолке, пишите Ваши вопросы в ( лс ) пожалуйста


Вернуться наверх
 
Не в сети
 Заголовок сообщения: Re: Вывод 5-бит числа на 7seg
СообщениеДобавлено: Вс ноя 30, 2025 09:08:47 
Говорящий с текстолитом

Карма: 20
Рейтинг сообщений: 508
Зарегистрирован: Чт авг 10, 2017 20:57:51
Сообщений: 1660
Рейтинг сообщения: 0
petrenko писал(а):
А внутри 155пр7 тоже, кстати п.з.у.
petrenko писал(а):
В подавляющем числе дешифраторов ( и 514ид** и ещё множестве ) внутри п.з.у.


Это откуда?


Вернуться наверх
 
Не в сети
 Заголовок сообщения: Re: Вывод 5-бит числа на 7seg
СообщениеДобавлено: Вс ноя 30, 2025 09:35:32 
Мудрый кот

Карма: 25
Рейтинг сообщений: 498
Зарегистрирован: Сб май 05, 2012 20:24:52
Сообщений: 1859
Откуда: KN34PC, Болгария
Рейтинг сообщения: 0
зы.. У меня "протеус", там нет модели 74185....

Изображение
---
Да, 74185 там просто картинка. При симуляции выдает ошибку: No model specified for U2.


Вернуться наверх
 
Не в сети
 Заголовок сообщения: Re: Вывод 5-бит числа на 7seg
СообщениеДобавлено: Вс ноя 30, 2025 11:23:30 
Говорящий с текстолитом

Карма: 20
Рейтинг сообщений: 508
Зарегистрирован: Чт авг 10, 2017 20:57:51
Сообщений: 1660
Рейтинг сообщения: 0
Изображение

Доработал:
1. Выбросил второго НС193. На его место поставил 74НС74
2. В связи с 1. выбросил инвертор
3. как в схеме mmmik поставил генератор на LMC555


Вернуться наверх
 
Не в сети
 Заголовок сообщения: Re: Вывод 5-бит числа на 7seg
СообщениеДобавлено: Вс ноя 30, 2025 12:04:10 
Друг Кота
Аватар пользователя

Карма: 62
Рейтинг сообщений: 889
Зарегистрирован: Вт апр 24, 2007 07:45:40
Сообщений: 6241
Откуда: Minsk
Рейтинг сообщения: 0
Это откуда?

Тут надо договоритьтся об терминологии.
ПЗУ - устройство с адресными входами и информационными выходами - каждой комбинации входного кода соответствет неизменяемое двоичное слово на выходе. Реализовать его можно по разному. Взять масочное ПЗУ, где соответствие адрес -> слово определено ещё при изготовлении. Или взять программируемое однократно или стираемо-многократно, записать нужную логическую матрицу.
А вот если взять много-много корпусов обычной логики, сотню диодов до кучи и на огромной плате спаять то, что даёт всё то же соответствие адрес -> слово, т.е. полное соответствие классическому ПЗУ - можем это назвать ПЗУ? С точки зрения функциональности - да, полагаю. Поэтому и ПР7, И 514ИД - по существу ПЗУ.
СпойлерЗачем это делать? Просто из интересу. Какой-то американский парень х86 процессор сварганил на транзисторах, говорят.
Цитата:
Дурная голова рукам покоя не даёт © из песни

_________________
Изображение


Вернуться наверх
 
Показать сообщения за:  Сортировать по:  Вернуться наверх
Начать новую тему Ответить на тему  [ Сообщений: 37 ]  1,  

Часовой пояс: UTC + 3 часа


Кто сейчас на форуме

Сейчас этот форум просматривают: нет зарегистрированных пользователей и гости: 21


Вы не можете начинать темы
Вы не можете отвечать на сообщения
Вы не можете редактировать свои сообщения
Вы не можете удалять свои сообщения
Вы не можете добавлять вложения

Найти:
Перейти:  


Powered by phpBB © 2000, 2002, 2005, 2007 phpBB Group
Русская поддержка phpBB
Extended by Karma MOD © 2007—2012 m157y
Extended by Topic Tags MOD © 2012 m157y