Например TDA7294

Форум РадиоКот • Просмотр темы - USART
Форум РадиоКот
Здесь можно немножко помяукать :)

Текущее время: Ср дек 10, 2025 20:12:04

Часовой пояс: UTC + 3 часа


ПРЯМО СЕЙЧАС:



Форум закрыт Эта тема закрыта, Вы не можете редактировать и оставлять сообщения в ней.  [ Сообщений: 8 ] 
Автор Сообщение
Не в сети
 Заголовок сообщения: USART
СообщениеДобавлено: Вс июн 17, 2012 14:58:03 
Вымогатель припоя

Зарегистрирован: Вт ноя 02, 2010 17:46:37
Сообщений: 574
Рейтинг сообщения: 0
Здравствуйте, подскажите в чём может быть проблема
прошиваю Attiny2313 следующим кодом
Код:
.include "tn2313def.inc"   ; Присоединение файла описаний
.def   temp=r18
      ldi      temp, 0x7F   ; Выбор адреса вершины стека
      out      SPL, temp   ; Запись его в регистр стека
;---------- настройки портов
      LDI   temp,0
      out   DDRD,temp
      LDI   temp,0xFF
      out   PORTD,temp
;----------; главный цикл
      rcall uart_init
main:
      LDI   r16,'5'
      rcall uart_snt
      Rjmp      main

;----------      
uart_init:   
      LDI    R16,00
      OUT    UBRRH,R16
      LDI    R16, 0x33
      OUT    UBRRL,R16 ; скорость передачи 9600 при частоте 8Мгц
; включение приёмника передатчика             
      LDI    R16,(1<<RXEN)|(1<<TXEN)   
      OUT    UCSRB,R16
; установка форматата 8 бит данных 2 стоповых бита
      LDI    R16,(0<<USBS)|(3<<UCSZ0)   
      OUT    UCSRC,R16
      RET
uart_snt:

      SBIS    UCSRA,UDRE      ; Пропуск если нет флага готовности
      RJMP   uart_snt       ; ждем готовности - флага UDRE
   
      OUT   UDR, R16         ; шлем байт
   
      RET

просто передавать число 5 но вот на практике чего-то не получается то нечего не принимается, то мгновенно много значений (всякие разные но не число 5 =) в основном нулей много ) :dont_know:
во фьюзах галочку делить на 8 убрал =)

вот то что принимается каким-то не понятным образом(в основном это бывает когда заденешь провод питания ну не всегда)
Код:
0
0
16
3
0
0
0
193
12
0
16
0
4
0
3
0
0
0
1
128
16
3
0
0
0
1
128
16
3
0
16
3
0
0
0
0
16
0
12
0
24
1
64
0
24
119
255
140
7
0
12
227
0
128
0
236
0
128
0
136
0
0
8
0
128
27
0
128
0
240
0
0
0
0
2
0
0
0
0
0
0
0
0
0
0
0
0
0
0
0
0
0
0
0
0
0
0
4
0
0
0
0
0
0
0
0
0
0
0
0
0
0
0
0
0
0
0
0
0
0
0
0
0
1
0
0
0
0
0
0
0
0
160
0
0
0
254
0
0


Вернуться наверх
 
Не в сети
 Заголовок сообщения: Re: USART
СообщениеДобавлено: Вс июн 17, 2012 19:28:12 
Друг Кота
Аватар пользователя

Карма: 75
Рейтинг сообщений: 621
Зарегистрирован: Ср дек 24, 2008 09:58:58
Сообщений: 3764
Рейтинг сообщения: 0
Медали: 3
Мявтор 1-й степени (1) Мявтор 2-й степени (1) Мявтор 3-й степени (1)
В комментариях сказано, что хотите 2 стоповых бита, но в коде затребован только один. Может быть несответствие формата приемника и передатчика.


Вернуться наверх
 
Не в сети
 Заголовок сообщения: Re: USART
СообщениеДобавлено: Вс июн 17, 2012 19:37:35 
Вымогатель припоя

Зарегистрирован: Вт ноя 02, 2010 17:46:37
Сообщений: 574
Рейтинг сообщения: 0
Опять забыл комментарии подправить =(
принимаю байты в программе Terminal там стоит 1 стоп бит.
Цитата:
Может быть несответствие формата приемника и передатчика.

уже проверил всё на пару раз :( да и если бы несоответствие было бы то я так полагаю там бы приходили цифры какие-нибудь а у меня в основном вообще нечего не приходит =( разе только нули после того как на кнопку соединение нажимаю
Плату переходит с max проверил работает (перемкнув RXD TXD)
почему-то кажется что мк не работает но прошивается нормально.


Вернуться наверх
 
Не в сети
 Заголовок сообщения: Re: USART
СообщениеДобавлено: Вс июн 17, 2012 20:14:14 
Друг Кота
Аватар пользователя

Карма: 75
Рейтинг сообщений: 621
Зарегистрирован: Ср дек 24, 2008 09:58:58
Сообщений: 3764
Рейтинг сообщения: 0
Медали: 3
Мявтор 1-й степени (1) Мявтор 2-й степени (1) Мявтор 3-й степени (1)
Посмотрите здесь: [url]http://radiokot.ru/forum/viewtopic.php?f=20&t=5929&start=20[/url
и здесь: http://easyelectronics.ru/avr-uchebnyj-kurs-peredacha-dannyx-cherez-uart.html


Вернуться наверх
 
Эиком - электронные компоненты и радиодетали
Не в сети
 Заголовок сообщения: Re: USART
СообщениеДобавлено: Вс июн 17, 2012 20:43:46 
Вымогатель припоя

Зарегистрирован: Вт ноя 02, 2010 17:46:37
Сообщений: 574
Рейтинг сообщения: 0
А внешний кварц обязательно нужен ? а то я со встроенного сижу

Цитата:

спасибо за ссылку но это уже читал.Программу в proteuse запускал работает


Вернуться наверх
 
Не в сети
 Заголовок сообщения: Re: USART
СообщениеДобавлено: Вс июн 17, 2012 21:29:36 
Держит паяльник хвостом
Аватар пользователя

Карма: 15
Рейтинг сообщений: 70
Зарегистрирован: Ср мар 28, 2012 21:45:24
Сообщений: 906
Откуда: ВО
Рейтинг сообщения: 0
Лучше. Ещё лучше , если он "заточен" по USART.
Прямых ошибок в коде нет. Дайте схемку посмотреть


Вернуться наверх
 
Не в сети
 Заголовок сообщения: Re: USART
СообщениеДобавлено: Пн июн 18, 2012 05:00:43 
Вымогатель припоя

Зарегистрирован: Вт ноя 02, 2010 17:46:37
Сообщений: 574
Рейтинг сообщения: 0
подтягивающий резистор +5в к резету уже есть =)
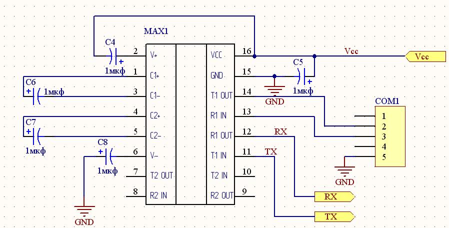
Вложение:
Комментарий к файлу: схема
схем.JPG [53.38 KiB]
Скачиваний: 466
Вложение:
Комментарий к файлу: преобразователь уровней
max.JPG [62.94 KiB]
Скачиваний: 442


Вернуться наверх
 
Не в сети
 Заголовок сообщения: Re: USART
СообщениеДобавлено: Пн июн 18, 2012 07:12:53 
Держит паяльник хвостом
Аватар пользователя

Карма: 15
Рейтинг сообщений: 70
Зарегистрирован: Ср мар 28, 2012 21:45:24
Сообщений: 906
Откуда: ВО
Рейтинг сообщения: 0
Вроде нормально , только светодиод работать не будет и земли между MAX и основной платой нет


Вернуться наверх
 
Показать сообщения за:  Сортировать по:  Вернуться наверх
Форум закрыт Эта тема закрыта, Вы не можете редактировать и оставлять сообщения в ней.  [ Сообщений: 8 ] 

Часовой пояс: UTC + 3 часа


Кто сейчас на форуме

Сейчас этот форум просматривают: нет зарегистрированных пользователей и гости: 10


Вы не можете начинать темы
Вы не можете отвечать на сообщения
Вы не можете редактировать свои сообщения
Вы не можете удалять свои сообщения
Вы не можете добавлять вложения

Найти:
Перейти:  


Powered by phpBB © 2000, 2002, 2005, 2007 phpBB Group
Русская поддержка phpBB
Extended by Karma MOD © 2007—2012 m157y
Extended by Topic Tags MOD © 2012 m157y