Например TDA7294

Форум РадиоКот • Просмотр темы - Играем в денди под discovery f4
Форум РадиоКот
Здесь можно немножко помяукать :)

Текущее время: Сб мар 21, 2026 18:49:19

Часовой пояс: UTC + 3 часа


ПРЯМО СЕЙЧАС:



Форум закрыт Эта тема закрыта, Вы не можете редактировать и оставлять сообщения в ней.  [ Сообщений: 21 ]  1,  
Автор Сообщение
 Заголовок сообщения: Играем в денди под discovery f4
СообщениеДобавлено: Ср май 23, 2012 13:15:37 
Первый раз сказал Мяу!

Зарегистрирован: Ср май 23, 2012 11:01:14
Сообщений: 27
Рейтинг сообщения: 0
Здесь всё просто. Долго мусолились китайские эмуляторы, пока не был выбран один. В результате появился нормально рабочий проект.
На данный момент можно играть в танчики марио и тп. Играется хорошо.Скорости предостаточно.Заэмулен пока 1 джойстик, звука нет(поправимо).
Почему дискавери? А вы найдите платку дешевле. Там и аудио дак есть, звук можно им гнать.
Есть конечно у самого пожелания. Так как эмуль умеет поддерживать мапперы на игры до 130 кило, уж очень хочется доделать игры на поддержку имиджей более 64 кило. Так как в проце вроде как 192 кило заявлено, попытка сделать буфер имиджа нес более 128 кило вываливает в хардфаулт. Здесь нужна помощь единомышленников.
На данный момент написана очень удобная файловая оболочка (по типу нортона :) ) выбираем джойстиком игрульку, заливаем в память и старт..... Вечером будут фотки и хексик. Схемы пока нет, экран применен китайский с широким шлейфом. Контроллер 1289 кто понимает. Если кто убедит меня в своей адекватности по доработке ПО, поделюсь сорцами. Самому нет времени с этим возиться совсем.
Кто заинтересован - пишем.


Вернуться наверх
 
 Заголовок сообщения: Re: Играем в денди под discovery f4
СообщениеДобавлено: Ср май 23, 2012 14:40:14 
Открыл глаза

Зарегистрирован: Пт апр 24, 2009 11:25:34
Сообщений: 71
Откуда: Rus
Рейтинг сообщения: 0
Интересно.
А программная эмуляция видео выхода? Видел на ютубе, что это возможно.
Так понимаю, что плата стандартная - STM32F4-DISCOVERY ?


Вернуться наверх
 
 Заголовок сообщения: Re: Играем в денди под discovery f4
СообщениеДобавлено: Ср май 23, 2012 15:19:35 
Первый раз сказал Мяу!

Зарегистрирован: Ср май 23, 2012 11:01:14
Сообщений: 27
Рейтинг сообщения: 0
Плата стандартная дискавери ф4. К ней приделан жк 320х240, туда и вывод.


Вернуться наверх
 
 Заголовок сообщения: Re: Играем в денди под discovery f4
СообщениеДобавлено: Ср май 23, 2012 19:57:42 
Мудрый кот
Аватар пользователя

Карма: 7
Рейтинг сообщений: 93
Зарегистрирован: Ср сен 07, 2011 21:40:30
Сообщений: 1802
Рейтинг сообщения: 0
Сфотай для начала девайсу.


Вернуться наверх
 
Эиком - электронные компоненты и радиодетали
 Заголовок сообщения: Re: Играем в денди под discovery f4
СообщениеДобавлено: Ср май 23, 2012 20:53:10 
Первый раз сказал Мяу!

Зарегистрирован: Ср май 23, 2012 11:01:14
Сообщений: 27
Рейтинг сообщения: 0
Фотоотчет )))


Вложения:
P120523005.jpg [77.19 KiB]
Скачиваний: 1663
P120523004.jpg [56.74 KiB]
Скачиваний: 1120
Комментарий к файлу: танчики ))
P120523003.jpg [58.88 KiB]
Скачиваний: 1339
Комментарий к файлу: выбор файлика
P120523002.jpg [59.76 KiB]
Скачиваний: 1287
Вернуться наверх
 
 Заголовок сообщения: Re: Играем в денди под discovery f4
СообщениеДобавлено: Ср май 23, 2012 21:06:54 
Мудрый кот
Аватар пользователя

Карма: 7
Рейтинг сообщений: 93
Зарегистрирован: Ср сен 07, 2011 21:40:30
Сообщений: 1802
Рейтинг сообщения: 0
хм... забавно. я почему-то думал, что ты использовал родной джойстик со счетчиком. Надо бы его прикрутить. А сорцы выкладывай, не жалей- через пару неделек попробую прикрутить родной. Хотя, там и нечего крутить- просто удобство.


Вернуться наверх
 
 Заголовок сообщения: Re: Играем в денди под discovery f4
СообщениеДобавлено: Ср май 23, 2012 21:10:05 
Мудрый кот
Аватар пользователя

Карма: 7
Рейтинг сообщений: 93
Зарегистрирован: Ср сен 07, 2011 21:40:30
Сообщений: 1802
Рейтинг сообщения: 0
RTOS ? Стороннее GUI ? или все самописное? Описание эмуляторов откуда выдрал?


Вернуться наверх
 
 Заголовок сообщения: Re: Играем в денди под discovery f4
СообщениеДобавлено: Ср май 23, 2012 21:31:54 
Мучитель микросхем
Аватар пользователя

Карма: 1
Рейтинг сообщений: 5
Зарегистрирован: Вс янв 15, 2012 19:58:40
Сообщений: 454
Рейтинг сообщения: 0
А что Денди до сих пор рулит???
Такие игрушки делаются видимо ради рекламмы.
Ну и соответствено для продажи.

_________________
Ни один домашний кот незнает что он домашний.


Вернуться наверх
 
 Заголовок сообщения: Re: Играем в денди под discovery f4
СообщениеДобавлено: Ср май 23, 2012 21:43:53 
Первый раз сказал Мяу!

Зарегистрирован: Ср май 23, 2012 11:01:14
Сообщений: 27
Рейтинг сообщения: 0
Flasher писал(а):
RTOS ? Стороннее GUI ? или все самописное? Описание эмуляторов откуда выдрал?

никаких ртосей, нет и гуев... ))) драйвер жк самописный, графическая библиотечка тоже. файловая система чена, эмулятор waves nes позаимствован у китайцев. по моему это наиболее удачный эмуль по скорости и по поддержке мапперов. я бы сказал с мапперами все универсально, чем больше отвел памяти под имидж тем более последний маппер поддерживается.


Вернуться наверх
 
 Заголовок сообщения: Re: Играем в денди под discovery f4
СообщениеДобавлено: Ср май 23, 2012 21:48:30 
Первый раз сказал Мяу!

Зарегистрирован: Ср май 23, 2012 11:01:14
Сообщений: 27
Рейтинг сообщения: 0
radiokot__ писал(а):
А что Денди до сих пор рулит???
Такие игрушки делаются видимо ради рекламмы.
Ну и соответствено для продажи.

Для кого это кусок железа, для кого ностальгия. Никаких коммерческих целей никакой рекламы. Да будет известно, дисавери4 раздавались нахаляву, потом уж остатки начали продаваться. Такие игрушки лично я делаю для повышения самооценки ну и так сказать закрепления практики в программировании.Мне от написания этой проги всего лишь удовольствие.


Вернуться наверх
 
 Заголовок сообщения: Re: Играем в денди под discovery f4
СообщениеДобавлено: Чт май 24, 2012 04:09:24 
Открыл глаза

Зарегистрирован: Пт апр 24, 2009 11:25:34
Сообщений: 71
Откуда: Rus
Рейтинг сообщения: 0
По подробнее про жк, где такой взять?
И что там за самодельная плата еще за жк виднеется? (не джойстик)


Вернуться наверх
 
 Заголовок сообщения: Re: Играем в денди под discovery f4
СообщениеДобавлено: Чт май 24, 2012 09:54:11 
Мудрый кот
Аватар пользователя

Карма: 7
Рейтинг сообщений: 93
Зарегистрирован: Ср сен 07, 2011 21:40:30
Сообщений: 1802
Рейтинг сообщения: 0
ssd 1289.
заказать на и-бэе.
плата к которой паяется шлейф индикатора и SD картоприемник. Есть также в заказах.


Вернуться наверх
 
 Заголовок сообщения: Re: Играем в денди под discovery f4
СообщениеДобавлено: Чт май 24, 2012 12:09:26 
Первый раз сказал Мяу!

Зарегистрирован: Ср май 23, 2012 11:01:14
Сообщений: 27
Рейтинг сообщения: 0
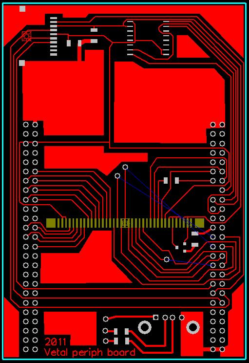
TFT8K0940 такой жк.
в аттаче джпег платы. единственное там надо с подсветкой перемутить, дома посмотрю скажу что резать. микра в соике - датафлэш, подразумевалась как 8ми мегабайтное хранилище игр, на данный момент не используется.
вопрос flasher если дам исходники будешь копаться в нем? смогешь звук помочь сделать? описалово все есть, у меня про денди архитектуру книжка есть в дежавю, поделюсь.


Вложения:
платка.JPG [85.98 KiB]
Скачиваний: 953
Вернуться наверх
 
 Заголовок сообщения: Re: Играем в денди под discovery f4
СообщениеДобавлено: Чт май 24, 2012 12:25:23 
Первый раз сказал Мяу!

Зарегистрирован: Ср май 23, 2012 11:01:14
Сообщений: 27
Рейтинг сообщения: 0
Кто хочет составить схему:

#define LCD_RESET_PIN GPIO_Pin_7
#define LCD_RESET_PORT GPIOD

#define LCD_CS_PIN GPIO_Pin_7
#define LCD_CS_PORT GPIOB

#define LCD_WR_PIN GPIO_Pin_5
#define LCD_WR_PORT GPIOB

#define LCD_RD_PIN GPIO_Pin_4
#define LCD_RD_PORT GPIOB


#define LCD_RS_PIN GPIO_Pin_6
#define LCD_RS_PORT GPIOB


#define LCD_DATA_PORT GPIOE


это ноги куда припаивать жк. можно свериться с рисунком платы )). Платка рисовалась без схемы. По идее и платку надо переделать, так как выкинуть ненужное следует.

по сд карте

#define sd_SPI SPI2
#define sd_SPI_SCK_PIN GPIO_Pin_13
#define sd_SPI_MISO_PIN GPIO_Pin_14
#define sd_SPI_MOSI_PIN GPIO_Pin_15
#define sd_CS_PIN GPIO_Pin_12
spi2 висит на PORTB

джойстик висит на PORTD
ноги
GPIO_Pin_8 | GPIO_Pin_9 | GPIO_Pin_10 | GPIO_Pin_11| GPIO_Pin_12| GPIO_Pin_13| GPIO_Pin_14| GPIO_Pin_15


Вернуться наверх
 
 Заголовок сообщения: Re: Играем в денди под discovery f4
СообщениеДобавлено: Пт май 25, 2012 00:31:19 
Мудрый кот
Аватар пользователя

Карма: 7
Рейтинг сообщений: 93
Зарегистрирован: Ср сен 07, 2011 21:40:30
Сообщений: 1802
Рейтинг сообщения: 0
Покопаться в исходниках смогу, только всегда стоит вопрос со свободным временем. Но если что- скидывай книжку и исходники. Тема меня интересует.


Вернуться наверх
 
 Заголовок сообщения: Re: Играем в денди под discovery f4
СообщениеДобавлено: Пт май 25, 2012 08:03:13 
Первый раз сказал Мяу!

Зарегистрирован: Ср май 23, 2012 11:01:14
Сообщений: 27
Рейтинг сообщения: 0
пиши почту, проект массивный.. :)


Вернуться наверх
 
 Заголовок сообщения: Re: Играем в денди под discovery f4
СообщениеДобавлено: Сб май 26, 2012 20:25:42 
Первый раз сказал Мяу!

Зарегистрирован: Ср окт 07, 2009 06:45:38
Сообщений: 34
Откуда: Astana KZ
Рейтинг сообщения: 0
Замечательный проэкт!!!

А где дисплейчик выкрутить можно?


Вернуться наверх
 
 Заголовок сообщения: Re: Играем в денди под discovery f4
СообщениеДобавлено: Сб май 26, 2012 21:27:56 
Первый раз сказал Мяу!

Зарегистрирован: Ср май 23, 2012 11:01:14
Сообщений: 27
Рейтинг сообщения: 0
Продавался в запчастях к китайским телефонам по 200р штука. я набрал таких.


Вернуться наверх
 
 Заголовок сообщения: Re: Играем в денди под discovery f4
СообщениеДобавлено: Вс май 27, 2012 05:12:59 
Первый раз сказал Мяу!

Зарегистрирован: Ср окт 07, 2009 06:45:38
Сообщений: 34
Откуда: Astana KZ
Рейтинг сообщения: 0
А где на ебее можно взять?
Забил ssd1289 выдало http://www.ebay.com/sch/i.html?_nkw=ssd ... &_osacat=0
с точскрином экранчик за 25 баков (с доставкой).

И у меня немного другая платка дискавери, такая подойдет http://www.ebay.com/itm/ST-STM32VL-Disc ... 2314198747 ?


Вернуться наверх
 
 Заголовок сообщения: Re: Играем в денди под discovery f4
СообщениеДобавлено: Вс май 27, 2012 09:28:44 
Мудрый кот
Аватар пользователя

Карма: 7
Рейтинг сообщений: 93
Зарегистрирован: Ср сен 07, 2011 21:40:30
Сообщений: 1802
Рейтинг сообщения: 0
Экранчик-то подойдет. А вот платка дискавери- не очень.

masster79 в ЛС


Вернуться наверх
 
Показать сообщения за:  Сортировать по:  Вернуться наверх
Форум закрыт Эта тема закрыта, Вы не можете редактировать и оставлять сообщения в ней.  [ Сообщений: 21 ]  1,  

Часовой пояс: UTC + 3 часа


Вы не можете начинать темы
Вы не можете отвечать на сообщения
Вы не можете редактировать свои сообщения
Вы не можете удалять свои сообщения
Вы не можете добавлять вложения

Найти:
Перейти:  


Powered by phpBB © 2000, 2002, 2005, 2007 phpBB Group
Русская поддержка phpBB
Extended by Karma MOD © 2007—2012 m157y
Extended by Topic Tags MOD © 2012 m157y