Например TDA7294

Форум РадиоКот • Просмотр темы - Как работает полумост?
Форум РадиоКот
Здесь можно немножко помяукать :)

Текущее время: Сб фев 14, 2026 06:54:46

Часовой пояс: UTC + 3 часа


ПРЯМО СЕЙЧАС:



Начать новую тему Ответить на тему  [ Сообщений: 25 ]    , 2
Автор Сообщение
Не в сети
 Заголовок сообщения: Re: Как работает полумост?
СообщениеДобавлено: Пн янв 19, 2026 17:44:05 
Родился

Зарегистрирован: Пт янв 04, 2013 14:47:55
Сообщений: 15
Рейтинг сообщения: 0
Здравствуйте уважаемые коты.
Думаю, что вам уже надоело разжевывать подобные темы, а если нет, буду вам признателен в разъяснении моих сомнений. Поправьте меня, пожалуйста, если я не прав.
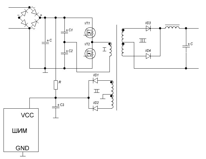
Итак. В первом такте работы схемы происходит следующее. Открывается транзистор VT, а VT2 закрыт. Тогда ток протекает от плюса выпрямителя через VT1, через первичную обмотку тр-ра в направлении Н-К обмотки, далее через конденсатор C2 и на минус выпрямителя.
В обмотке номер 2 ток начнет протекать от Н обмотки через диод VD1 и на конденсатор C3 и на запитку контроллера. И после вернется в среднюю точку обмотки 2, которая соединена с минусом выпрямителя.
В обмотке 3 ток потечет от Н обмотки, через диод VD 3 на дроссель и далее в схему , а с нее вернется в среднюю точку обмотки 3. Естественно, что вторые половины обмоток 2 и 3 не будут задействованы в это время из за диодов VD2 и VD4 соответственно. Далее. Когда начнется второй такт работы и транзистор VT1 закроется, а VT2 откроется, ток потечет в схеме от выпрямителя, через конденсатор C2, через обмотку 1 от К-Н и через VT2 к минусу выпрямителя.
В обмотке номер 2 ток потечет от К обмотки, через VD2 на конденсатор C3 и на зпитку контроллера. И после вернется в среднюю точку обмотки 2, которая соединена с минусом выпрямителя.
В обмотке 3 ток потечет от К обмотки, через диод VD 4 на дроссель и далее в схему , а с нее вернется в среднюю точку обмотки 3.
Простите что так муторно и подробно, нигде вроде не ошибся?
Далее, Левая часть схемы никак не сообщается с правой частью схемы.
Вопрос! Повлияет ли на правильную работу схемы в общем если вторую и третью обмотки намотать в противоположном направлении относительно первичной обмотки? Сразу оговорюсь, что в обмотках 2 и 3 их средний вывод соединяет в себе начало и конец половинок своих обмоток. Здесь все согласно точкам на схеме. Тупо меняем направление намотки вторичек относительно первички.
Я думаю ,что на работу устройства такая намотка в данной схеме не повлияет кроме того ,что в первом такте во вторичках ток побежит через VD2 и VD4. А во втором через VD1 и VD3. Поправьте если я не прав пожалуйста. Хочу понять для себя именно для этой схемы.


Вложения:
схема.JPG [69.73 KiB]
Скачиваний: 46
Вернуться наверх
 
Не в сети
 Заголовок сообщения: Re: Как работает полумост?
СообщениеДобавлено: Вс янв 25, 2026 13:34:28 
Друг Кота
Аватар пользователя

Карма: 116
Рейтинг сообщений: 4523
Зарегистрирован: Пт мар 30, 2012 05:17:29
Сообщений: 16226
Откуда: Екатеринбург
Рейтинг сообщения: 0
Полярность обмоток не имеет никакого значения за одним исключением: там, где они соединяются средним выводом - таки имеет.
Что-то я не вижу снаббера на первичной обмотке. Считаю, он нужен. Есть некая индуктивность рассеяния, и сильно вряд ли, что она нулевая. Значит, есть и импульсы самоиндукции на первичной обмотке. Лучше бы их направить в мирное русло.

_________________
И хрюкотали зелюки,
Как мюмзики в мове.


Вернуться наверх
 
Не в сети
 Заголовок сообщения: Re: Как работает полумост?
СообщениеДобавлено: Вс янв 25, 2026 18:55:53 
Сверлит текстолит когтями
Аватар пользователя

Карма: 6
Рейтинг сообщений: 228
Зарегистрирован: Пн ноя 08, 2021 13:12:57
Сообщений: 1208
Откуда: 58С 58В
Рейтинг сообщения: 0
mickbell писал(а):
Лучше бы их направить в мирное русло.

Уже. Через диоды полевиков уходят в источник питания и даже КПД слегка повышают. 8)

_________________
Свежий взгляд из прошлого тысячелетия.


Вернуться наверх
 
Не в сети
 Заголовок сообщения: Re: Как работает полумост?
СообщениеДобавлено: Вс янв 25, 2026 21:39:00 
Друг Кота
Аватар пользователя

Карма: 116
Рейтинг сообщений: 4523
Зарегистрирован: Пт мар 30, 2012 05:17:29
Сообщений: 16226
Откуда: Екатеринбург
Рейтинг сообщения: 0
Нууу... вроде как да.

_________________
И хрюкотали зелюки,
Как мюмзики в мове.


Вернуться наверх
 
Эиком - электронные компоненты и радиодетали
Не в сети
 Заголовок сообщения: Re: Как работает полумост?
СообщениеДобавлено: Вт янв 27, 2026 22:49:41 
Родился

Зарегистрирован: Пт янв 04, 2013 14:47:55
Сообщений: 15
Рейтинг сообщения: 0
Спасибо большое. Уже блок заработал и сомнения развеялись сами собой, так сказать по факту. Просто долго ждать было не возможно, поэтому рискнул. Блок стартанул и заработал. Дальше подстроил выход под нагрузкой и вставил обратно в стент испытательный. Стенд ожил, погонял его и на следующий день пришел за ним мастер, проверил и забрал для работы. А по поводу снаббера, все хорошо. Я же писал, что схема условная, тупо вам для наглядности, чтобы криво не объяснить случайно вам. Только для представления визуального, не более. А так на плате там все было. Я тупо перематывал транс, подгорел малость у человека. И после намотки вкралось у меня сомнение, при снятии данных при разборе все вроде аккуратно смотрел и помечал. А когда намотал,засомневался на счен направления намотки, поэтому и решил поспрашивать уважаемых котов. Вдруг ошибаюсь в представлениях своих. Все равно, хоть и с небольшой задержкой, НО все же. Спасибо всем огромное за ответ. Всем здоровья!


Вернуться наверх
 
Показать сообщения за:  Сортировать по:  Вернуться наверх
Начать новую тему Ответить на тему  [ Сообщений: 25 ]    , 2

Часовой пояс: UTC + 3 часа


Кто сейчас на форуме

Сейчас этот форум просматривают: нет зарегистрированных пользователей и гости: 29


Вы не можете начинать темы
Вы не можете отвечать на сообщения
Вы не можете редактировать свои сообщения
Вы не можете удалять свои сообщения
Вы не можете добавлять вложения

Найти:
Перейти:  


Powered by phpBB © 2000, 2002, 2005, 2007 phpBB Group
Русская поддержка phpBB
Extended by Karma MOD © 2007—2012 m157y
Extended by Topic Tags MOD © 2012 m157y