Например TDA7294

Форум РадиоКот • Просмотр темы - накидайте вероятностей выхода из строя PNP транзистора
Форум РадиоКот
Здесь можно немножко помяукать :)

Текущее время: Чт мар 05, 2026 07:56:39

Часовой пояс: UTC + 3 часа


ПРЯМО СЕЙЧАС:



Начать новую тему Ответить на тему  [ Сообщений: 21 ]  1,  
Автор Сообщение
 Заголовок сообщения: накидайте вероятностей выхода из строя PNP транзистора
СообщениеДобавлено: Пн фев 09, 2026 22:28:23 
Родился
Аватар пользователя

Зарегистрирован: Пт мар 11, 2016 09:03:28
Сообщений: 12
Рейтинг сообщения: 0
Преамбула.
Пока мото сезон на паузе решил спаять реле поворотов под светодиодные лампочки для мотоцикла. А у моего мота есть функция мигать аварийкой с выключенным зажиганием без переключения питания самого реле на кнопке, как это было в автомобилях на кнопке аварийки. На реле приходят два питания, от зажигания и от аккума. И реле само переключает питание, если аварийка была включена при зажигании, а потом зажигание выключили.
При проектировании своего реле нужно было с коммутировать питание стабилизатора для микроконтроллера, что бы при выключении зажигания он мог продолжать работать и переключить питание силовой части или выключиться, если количество мигающих лампочек меньше трёх.
Для этого я, что-то с разбегу, выбрал MMBTA92L, включенным по схеме с общим эмиттером с резистивным делителем. И этот эмиттер да непосредственно на провод с аккума.

Ну а сейчас суть вопроса. Что может с этим бедолагой случиться при работе мотора мотоцикла, открытым в ключевом режиме? Как его защитить и надо ли?
Генератор без возбуждения с шунтирующим РР. Топливная инжектор.


Вернуться наверх
 
 Заголовок сообщения: Re: накидайте вероятностей выхода из строя PNP транзистора
СообщениеДобавлено: Вт фев 10, 2026 09:26:44 
Поставщик валерьянки для Кота
Аватар пользователя

Карма: 18
Рейтинг сообщений: 461
Зарегистрирован: Чт ноя 15, 2012 20:47:59
Сообщений: 2256
Откуда: Крымск
Рейтинг сообщения: 0
Popesych писал(а):
При проектировании своего реле нужно было с коммутировать питание стабилизатора для микроконтроллера, что бы при выключении зажигания он мог продолжать работать

Поставьте два диода!


Вернуться наверх
 
 Заголовок сообщения: Re: накидайте вероятностей выхода из строя PNP транзистора
СообщениеДобавлено: Вт фев 10, 2026 18:55:36 
Родился
Аватар пользователя

Зарегистрирован: Пт мар 11, 2016 09:03:28
Сообщений: 12
Рейтинг сообщения: 0
Поставьте два диода!

Один на зажигание, второй на аккум?
Что бы всегда на питателе контроллера было питание?
Ну как бы не хотелось бы.... Хотелось бы что бы микроконтроллер выключаясь обрубал себе питание по цепи аккума.


Вернуться наверх
 
 Заголовок сообщения: Re: накидайте вероятностей выхода из строя PNP транзистора
СообщениеДобавлено: Вт фев 10, 2026 21:19:58 
Поставщик валерьянки для Кота
Аватар пользователя

Карма: 18
Рейтинг сообщений: 461
Зарегистрирован: Чт ноя 15, 2012 20:47:59
Сообщений: 2256
Откуда: Крымск
Рейтинг сообщения: 0
Popesych писал(а):
Хотелось бы что бы микроконтроллер выключаясь обрубал себе питание по цепи аккума

Сконфигурируйте микропроцессор так чтоб он уходил в сон через какое-то время после выключения питания и просыпался при включении!


Вернуться наверх
 
Эиком - электронные компоненты и радиодетали
 Заголовок сообщения: Re: накидайте вероятностей выхода из строя PNP транзистора
СообщениеДобавлено: Вт фев 10, 2026 21:32:14 
Родился
Аватар пользователя

Зарегистрирован: Пт мар 11, 2016 09:03:28
Сообщений: 12
Рейтинг сообщения: 0
Adagumer, одно дело заснуть контроллер, а как заснуть и стабилизатор для контроллера?
6mA многовато будет.


Вернуться наверх
 
 Заголовок сообщения: Re: накидайте вероятностей выхода из строя PNP транзистора
СообщениеДобавлено: Ср фев 11, 2026 09:05:31 
Поставщик валерьянки для Кота
Аватар пользователя

Карма: 18
Рейтинг сообщений: 461
Зарегистрирован: Чт ноя 15, 2012 20:47:59
Сообщений: 2256
Откуда: Крымск
Рейтинг сообщения: 0
Я таки не понял вам нужна схема отключения контроллера при появлении сигнала "сон" или схема стабилизатора для питания контроллера?


Вернуться наверх
 
 Заголовок сообщения: Re: накидайте вероятностей выхода из строя PNP транзистора
СообщениеДобавлено: Ср фев 11, 2026 20:38:18 
Родился
Аватар пользователя

Зарегистрирован: Пт мар 11, 2016 09:03:28
Сообщений: 12
Рейтинг сообщения: 0
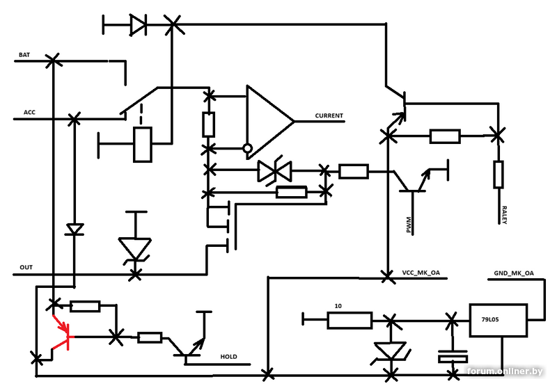
Adagumer, мне надо что бы накинули вероятностей что может подпалить красный транзистор
Изображение


Вернуться наверх
 
 Заголовок сообщения: Re: накидайте вероятностей выхода из строя PNP транзистора
СообщениеДобавлено: Ср фев 11, 2026 22:16:04 
Друг Кота
Аватар пользователя

Карма: 107
Рейтинг сообщений: 3837
Зарегистрирован: Пн фев 09, 2009 22:19:49
Сообщений: 25236
Откуда: Когда-то был прекрасный город для людей
Рейтинг сообщения: 0
Я так понимаю, что такие лишние детали, как генератор, РР и аккумулятор мешают революции и отправлены за борт как вредный элемент ?

И то, что осталось, без их участия работать до́лжно ?


Вернуться наверх
 
 Заголовок сообщения: Re: накидайте вероятностей выхода из строя PNP транзистора
СообщениеДобавлено: Чт фев 12, 2026 10:19:16 
Родился
Аватар пользователя

Зарегистрирован: Пт мар 11, 2016 09:03:28
Сообщений: 12
Рейтинг сообщения: 0
Я так понимаю, что такие лишние детали, как генератор, РР и аккумулятор мешают революции и отправлены за борт как вредный элемент ?

Оставьте сударь, именно их я и подозреваю в источниках опасности для красного бедолаги. Я бы еще в этот список добавил две катушки зажигания.
Вот только опыта не достаточно что бы в лоб придумать как могут выше заявленные столь нужные элементы для самодвижущей двухколесной повозки повредить выше обозначенный элемент PNP структуры.


Вернуться наверх
 
 Заголовок сообщения: Re: накидайте вероятностей выхода из строя PNP транзистора
СообщениеДобавлено: Чт фев 12, 2026 10:53:20 
Друг Кота
Аватар пользователя

Карма: 107
Рейтинг сообщений: 3837
Зарегистрирован: Пн фев 09, 2009 22:19:49
Сообщений: 25236
Откуда: Когда-то был прекрасный город для людей
Рейтинг сообщения: 0
Тогда чертить схему нужно начинать именно с них !

И скажу по секрету - мой осциллограф поделился этим секретом - что при работе двигателя он наблюдал такие выбросы напряжения, что ни одна теория объяснить без мистики не может !


Вернуться наверх
 
 Заголовок сообщения: Re: накидайте вероятностей выхода из строя PNP транзистора
СообщениеДобавлено: Чт фев 12, 2026 15:01:52 
Родился
Аватар пользователя

Зарегистрирован: Пт мар 11, 2016 09:03:28
Сообщений: 12
Рейтинг сообщения: 0
И скажу по секрету - мой осциллограф поделился этим секретом - что при работе двигателя он наблюдал такие выбросы напряжения, что ни одна теория объяснить без мистики не может !

Мой тоже. И когда моторчики замков в дверях горели в машине от пробивающей катушки зажигания. Вот то были чудеса.

Но так или иначе будем посмотреть методом научного тыка проблематику отдельно взятого PNP элемента в пусть, может быть, не очень продуманной, но так близко сердцу схеме.
Может полевиком заменю... обвесив его супрессорами. А может и не может... Сезон покажет.


Вернуться наверх
 
 Заголовок сообщения: Re: накидайте вероятностей выхода из строя PNP транзистора
СообщениеДобавлено: Пт фев 13, 2026 14:03:44 
Держит паяльник хвостом
Аватар пользователя

Карма: 16
Рейтинг сообщений: 211
Зарегистрирован: Вс дек 02, 2012 16:58:33
Сообщений: 945
Откуда: от туда
Рейтинг сообщения: 0
В коллектор транзистора поставьте токоограничительный резистор.


Вернуться наверх
 
 Заголовок сообщения: Re: накидайте вероятностей выхода из строя PNP транзистора
СообщениеДобавлено: Сб фев 14, 2026 15:23:58 
Родился
Аватар пользователя

Зарегистрирован: Пт мар 11, 2016 09:03:28
Сообщений: 12
Рейтинг сообщения: 0
GARMIN, благодарствую за совет :beer:
Для развития дискуссии, а того сопротивления, что на 10 ом снизу справа около супрессора и электролита, не хватает?
как раз его поставил что бы ток ограничить при резких выпадах напряжений бортовой сети.


Вернуться наверх
 
 Заголовок сообщения: Re: накидайте вероятностей выхода из строя PNP транзистора
СообщениеДобавлено: Сб фев 14, 2026 20:10:44 
Держит паяльник хвостом
Аватар пользователя

Карма: 16
Рейтинг сообщений: 211
Зарегистрирован: Вс дек 02, 2012 16:58:33
Сообщений: 945
Откуда: от туда
Рейтинг сообщения: 0
Всё дело в том, что бортовое напряжение мотоцикла очень шумное. При среднем напряжении 14 вольт в нём обязательно есть иголки до 24-48 вольт. С вашей топологией схемы через транзистор могут идти импульсные токи до двух ампер.
Я бы поставил суппрессор и ограничивающий резистор до транзистора.
Или, если думать в вашей парадигме напряжений питания, в минусовой вывод стабилизатора 7905.


Вернуться наверх
 
 Заголовок сообщения: Re: накидайте вероятностей выхода из строя PNP транзистора
СообщениеДобавлено: Вс фев 15, 2026 21:35:53 
Родился
Аватар пользователя

Зарегистрирован: Пт мар 11, 2016 09:03:28
Сообщений: 12
Рейтинг сообщения: 0
GARMIN, Супрессоры я поставлю. Тот, что в стоке полевика, порву дорожку и на эмиттер красного с коммутирую.
И еще на +АСС поставлю еще один.


Вернуться наверх
 
 Заголовок сообщения: Re: накидайте вероятностей выхода из строя PNP транзистора
СообщениеДобавлено: Пн фев 16, 2026 13:51:44 
Держит паяльник хвостом
Аватар пользователя

Карма: 16
Рейтинг сообщений: 211
Зарегистрирован: Вс дек 02, 2012 16:58:33
Сообщений: 945
Откуда: от туда
Рейтинг сообщения: 0
Пожелаю вам вместо борьбы с помехами питания сделать невосприимчивую к помехам схему.


Вернуться наверх
 
 Заголовок сообщения: Re: накидайте вероятностей выхода из строя PNP транзистора
СообщениеДобавлено: Пн мар 02, 2026 10:01:01 
Родился
Аватар пользователя

Зарегистрирован: Пт мар 11, 2016 09:03:28
Сообщений: 12
Рейтинг сообщения: 0
GARMIN, :beer:
Соберу мот, что бы завести. Буду посмотреть что сгорит первым в уже собранной отлаженной на столе плате.


Вернуться наверх
 
 Заголовок сообщения: Re: накидайте вероятностей выхода из строя PNP транзистора
СообщениеДобавлено: Пн мар 02, 2026 15:35:16 
Друг Кота
Аватар пользователя

Карма: 107
Рейтинг сообщений: 3837
Зарегистрирован: Пн фев 09, 2009 22:19:49
Сообщений: 25236
Откуда: Когда-то был прекрасный город для людей
Рейтинг сообщения: 0
Как хорошо горят супрессоры ... Они только очень короткие импульсы выдерживают, и только.


Вернуться наверх
 
 Заголовок сообщения: Re: накидайте вероятностей выхода из строя PNP транзистора
СообщениеДобавлено: Пн мар 02, 2026 20:39:08 
Друг Кота
Аватар пользователя

Карма: 116
Рейтинг сообщений: 4531
Зарегистрирован: Пт мар 30, 2012 05:17:29
Сообщений: 16293
Откуда: Екатеринбург
Рейтинг сообщения: 0
Я как-то применил супрессоры как мощные стабилитроны. Работают и не кашляют, если, конечно, не превышать длительно рассеиваемую мощность.

_________________
И хрюкотали зелюки,
Как мюмзики в мове.
_________________
На каждый РКН
Найдётся VPN.


Вернуться наверх
 
 Заголовок сообщения: Re: накидайте вероятностей выхода из строя PNP транзистора
СообщениеДобавлено: Пн мар 02, 2026 22:15:19 
Друг Кота
Аватар пользователя

Карма: 107
Рейтинг сообщений: 3837
Зарегистрирован: Пн фев 09, 2009 22:19:49
Сообщений: 25236
Откуда: Когда-то был прекрасный город для людей
Рейтинг сообщения: 0
Если их включать , как стабилитроны, то да, работают. А если пытаться ми генератор заколотить, то не желают.


Вернуться наверх
 
Показать сообщения за:  Сортировать по:  Вернуться наверх
Начать новую тему Ответить на тему  [ Сообщений: 21 ]  1,  

Часовой пояс: UTC + 3 часа


Вы не можете начинать темы
Вы не можете отвечать на сообщения
Вы не можете редактировать свои сообщения
Вы не можете удалять свои сообщения
Вы не можете добавлять вложения

Найти:
Перейти:  


Powered by phpBB © 2000, 2002, 2005, 2007 phpBB Group
Русская поддержка phpBB
Extended by Karma MOD © 2007—2012 m157y
Extended by Topic Tags MOD © 2012 m157y