Например TDA7294

Форум РадиоКот • Просмотр темы - Понимаем усилитель
Форум РадиоКот
Здесь можно немножко помяукать :)

Текущее время: Вт фев 17, 2026 01:13:03

Часовой пояс: UTC + 3 часа


ПРЯМО СЕЙЧАС:



Начать новую тему Ответить на тему  [ Сообщений: 1059 ]     ... , , , 51, ,  
Автор Сообщение
Не в сети
 Заголовок сообщения: Re: Понимаем усилитель
СообщениеДобавлено: Пн дек 21, 2020 14:05:56 
Друг Кота

Карма: 3
Рейтинг сообщений: 724
Зарегистрирован: Чт окт 20, 2016 13:51:03
Сообщений: 3702
Рейтинг сообщения: 0
Десятки-сотни ом, величина существенная.

Насколько я понимаю, нужно учитывать не входное сопротивление в схеме с ОЭ, а именно внутреннее сопротивление базы. В модели Г-П это RB.
Присоединяюсь к вопросу предыдущего оратора.

Вот например, выведен для простоты размах напряжений, К=2,8/1,3=2,15. Но бывает и 30.


Вложения:
база.png [62.49 KiB]
Скачиваний: 396
коллектор.png [62.26 KiB]
Скачиваний: 387
Вернуться наверх
 
Не в сети
 Заголовок сообщения: Re: Понимаем усилитель
СообщениеДобавлено: Пн дек 21, 2020 19:43:00 
Мучитель микросхем

Карма: 7
Рейтинг сообщений: 198
Зарегистрирован: Сб фев 01, 2020 16:04:03
Сообщений: 425
Рейтинг сообщения: 0
Правильно ли я понимаю, что этот эффект проявляется при сопротивлении нагрузки R верхнего транзистора сравнимом с его выходным сопротивлением r из-за эффекта Эрли?
Тогда получается, что в первом приближении усиление напряжения на нижнем транзисторе равно 1+R/r.


Вернуться наверх
 
Не в сети
 Заголовок сообщения: Re: Понимаем усилитель
СообщениеДобавлено: Пн дек 21, 2020 21:19:30 
Потрогал лапой паяльник

Карма: -3
Рейтинг сообщений: -4
Зарегистрирован: Ср дек 09, 2020 18:38:07
Сообщений: 317
Рейтинг сообщения: 0
https://ibb.co/hdCgBxv
Откуда вы эти разы берёте... Сколько выставишь, столько и будет раз.


Вернуться наверх
 
Не в сети
 Заголовок сообщения: Re: Понимаем усилитель
СообщениеДобавлено: Вт дек 22, 2020 07:34:35 
Друг Кота

Карма: 3
Рейтинг сообщений: 724
Зарегистрирован: Чт окт 20, 2016 13:51:03
Сообщений: 3702
Рейтинг сообщения: 0
Мы берём эти разы из расчёта, но поскольку мы шибко ленивые, расчёт за нас делает машина, а мы только рядом сидим.
Если хочешь мазохизьма, считай в столбик, не хочешь - симуль поставь.
А если ни то, ни другое, так и будешь глазками лупать "откуда берёте".


Вернуться наверх
 
Эиком - электронные компоненты и радиодетали
Не в сети
 Заголовок сообщения: Re: Понимаем усилитель
СообщениеДобавлено: Вт дек 22, 2020 09:09:11 
Друг Кота

Карма: 20
Рейтинг сообщений: 825
Зарегистрирован: Пт ноя 02, 2018 16:14:36
Сообщений: 3161
Рейтинг сообщения: 0
lumped.net писал(а):
Правильно ли я понимаю, что этот эффект проявляется при сопротивлении нагрузки R верхнего транзистора сравнимом с его выходным сопротивлением r из-за эффекта Эрли?
Как оно влияет? Входное сопротивление схемы с общей базой от него зависит слабо.
12943 писал(а):
Если хочешь мазохизьма, считай в столбик, не хочешь - симуль поставь.
В столбик - оно надёжнее. Недавно один персонаж задавал вопросы по схеме на ОУ с однополярным питанием. Симулятор честно выдал ноль на выходе одного из усилителей и не то, что ожидалось, на выходе следующего. Я ему предлагал посчитать столбиком, чтобы получить отрицательное напряжение и задуматься - не стал. Так и остался без ответа. Я сейчас нарисовал в LTC твою схему каскода c другими, наугад взятыми напряжениями, токами и транзисторами NPN - усиление единица. Что я не так делал?

_________________
Нет ничего практичнее хорошей теории


Вернуться наверх
 
Не в сети
 Заголовок сообщения: Re: Понимаем усилитель
СообщениеДобавлено: Вт дек 22, 2020 10:38:55 
Друг Кота

Карма: 3
Рейтинг сообщений: 724
Зарегистрирован: Чт окт 20, 2016 13:51:03
Сообщений: 3702
Рейтинг сообщения: 0
Всё так. Я обнаружил усиление по напряжению подкаскодного транзистора при высоком напряжении питания каскода,
что характерно для усилителя напряжения.
При напряжении питания 10-30 вольт усиление оч близко к единице.
По поводу симулятора - бумажка проще, но, допустим, на туалетной или ламинированной не сильно посчитаешь в столбик.
Всё время говорю: сопоставляйте возможности инструмента и свои желания.
Наиболее частая цель симуляции с ОУ - получение АФЧХ в стандартной схеме включения. Под это и сделаны множество моделей ОУ, они самые простые и быстрые.
Если требования к результатам моделирования шире этого, то и модель должна быть сложнее, вплоть до поэлементной.


Вернуться наверх
 
Не в сети
 Заголовок сообщения: Re: Понимаем усилитель
СообщениеДобавлено: Вт дек 22, 2020 11:01:26 
Мучитель микросхем

Карма: 7
Рейтинг сообщений: 198
Зарегистрирован: Сб фев 01, 2020 16:04:03
Сообщений: 425
Рейтинг сообщения: 0
Как оно влияет? Входное сопротивление схемы с общей базой от него зависит слабо.

Оно меняет нагрузку в коллекторе нижнего транзистора в сторону увеличения.

Я сейчас нарисовал в LTC твою схему каскода c другими, наугад взятыми напряжениями, токами и транзисторами NPN - усиление единица. Что я не так делал?

Тут подвох в том, что нужно брать не наугад. Обратите внимание, насколько большое сопротивление стоит в нагрузке верхнего транзистора (300 кОм!).

Для иллюстрации рисую эквивалентную малосигнальную схему типа T:
Изображение

и составляю соответствующую ей модель:
Спойлер
Код:
# https://lumped.network

R_L 1 0
F_H 1 2 V_A beta
V_A 0 2 0
r_e 2 3
r_0 1 3
F_L 3 4 V_i beta
r_e 4 0
V_i 0 4
T V_i

Для упрощения считаю, что внутренние сопротивления эмиттеров re равны (в силу практически одинакового тока, протекающего через тразисторы), беты тоже равны (беру одинаковые транзисторы), а выходное сопротивление нижнего транзистора не учитываю (так как он нагружен на сопротивления существенно меньшие чем r0). Иначе получаются совершенно непроходимые выражения.
Решаю, сокращаю малозначимые величины и получаю, что напряжение на коллекторе нижнего транзистора равно v3=Vi*(1+RL/r0), а общее усиление равно v1=Vi*RL/re, как и должно быть. Входное сопротивление нижнего транзистора ZVi=re*(1+beta) не зависит от RL и r0.

Признаю свою ошибку. Действительно, нижний транзистор может усиливать напряжение, но при условиях, на мой взгляд, достаточно экзотических. Оправдано ли ставить такую большую нагрузку RL? Ведь выигрыша в усилении всё равно не получается. Насколько нижний транзистор усиливает напряжение, ровно на столько же верхний транзистор теряет усиление из-за ответвления своего тока через r0. И при этом ещё и емкость Миллера начинает ограничивать полосу. Непонятно.


Вернуться наверх
 
Не в сети
 Заголовок сообщения: Re: Понимаем усилитель
СообщениеДобавлено: Вт дек 22, 2020 11:29:45 
Друг Кота

Карма: 3
Рейтинг сообщений: 724
Зарегистрирован: Чт окт 20, 2016 13:51:03
Сообщений: 3702
Рейтинг сообщения: 0
Признаю свою ошибку. Действительно, нижний транзистор может усиливать напряжение, но при условиях, на мой взгляд, достаточно экзотических. Оправдано ли ставить такую большую нагрузку RL? Ведь выигрыша в усилении всё равно не получается.

Это и не ошибка вовсе, а тонкие эффекты не очевидные без сложного расчёта.
Условия вовсе не экзотические, а типовые для усилителя напряжения в УНЧ.
Высокоомная резистивная нагрузка имитирует высокоомную половину зеркала в нагрузке.
Дело не в выигрыше в усилении. При работе со схемой УНЧ выявились значительные различия в АЧХ каскада в зависимости от Ск-б применённых
транзисторов, хотя, предположительно, этой зависимости быть не должно. Тут и выяснилось, что есть усиление.
Кстати, нагрузка вовсе не обязательна.
На картинках усиление в плече дифкаскада нагруженного на низкоомную половину зеркала, К примерно =30.


Вложения:
на коллекторе 10.png [76.45 KiB]
Скачиваний: 360
на базе 10.png [74.64 KiB]
Скачиваний: 353
Вернуться наверх
 
Не в сети
 Заголовок сообщения: Re: Понимаем усилитель
СообщениеДобавлено: Вт дек 22, 2020 13:11:40 
Потрогал лапой паяльник

Карма: -3
Рейтинг сообщений: -4
Зарегистрирован: Ср дек 09, 2020 18:38:07
Сообщений: 317
Рейтинг сообщения: 0
Да я имел в виду стоит оно каких то расчётов, если это видно и так на глаз, без столбиков.


Вернуться наверх
 
Не в сети
 Заголовок сообщения: Re: Понимаем усилитель
СообщениеДобавлено: Вт дек 22, 2020 13:21:33 
Друг Кота

Карма: 3
Рейтинг сообщений: 724
Зарегистрирован: Чт окт 20, 2016 13:51:03
Сообщений: 3702
Рейтинг сообщения: 0
Нет.


Вернуться наверх
 
Не в сети
 Заголовок сообщения: Re: Понимаем усилитель
СообщениеДобавлено: Вт дек 22, 2020 14:40:49 
Мучитель микросхем

Карма: 7
Рейтинг сообщений: 198
Зарегистрирован: Сб фев 01, 2020 16:04:03
Сообщений: 425
Рейтинг сообщения: 0
Да, про нагрузку токовым зеркалом мне в голову как-то не пришло...
12943 писал(а):
Кстати, нагрузка вовсе не обязательна.
На картинках усиление в плече дифкаскада нагруженного на низкоомную половину зеркала, К примерно =30.
Вот это совсем странно. Либо нагрузка не низкоомная, либо настолько большое сопротивление в базе верхнего транзистора, что это уже и не классический каскад с ОБ получается. Других идей нету.
koeltrad писал(а):
Да я имел в виду стоит оно каких то расчётов, если это видно и так на глаз, без столбиков.

:facepalm:


Вернуться наверх
 
Не в сети
 Заголовок сообщения: Re: Понимаем усилитель
СообщениеДобавлено: Вт дек 22, 2020 15:48:58 
Друг Кота

Карма: 3
Рейтинг сообщений: 724
Зарегистрирован: Чт окт 20, 2016 13:51:03
Сообщений: 3702
Рейтинг сообщения: 0
Либо нагрузка не низкоомная, либо настолько большое сопротивление в базе верхнего транзистора, что это уже и не классический каскад с ОБ получается.

Нагрузка 10 К, но ничего не изменится если оставить 0,5 К.
Базы запитаны, как на картинке, но можно добавить хоть 1000 мкФ, будет то же самое.


Вложения:
каскоды маскоды.png [17.89 KiB]
Скачиваний: 365
Вернуться наверх
 
Не в сети
 Заголовок сообщения: Re: Понимаем усилитель
СообщениеДобавлено: Вт дек 22, 2020 15:51:03 
Потрогал лапой паяльник

Карма: -3
Рейтинг сообщений: -4
Зарегистрирован: Ср дек 09, 2020 18:38:07
Сообщений: 317
Рейтинг сообщения: 0
:facepalm:

Ну не так и страшно. Галилео вообще сожгли.


Вернуться наверх
 
Не в сети
 Заголовок сообщения: Re: Понимаем усилитель
СообщениеДобавлено: Вт дек 22, 2020 16:04:16 
Друг Кота

Карма: 3
Рейтинг сообщений: 724
Зарегистрирован: Чт окт 20, 2016 13:51:03
Сообщений: 3702
Рейтинг сообщения: 4
Это косяк.
Потому что обещали сжечь Джордано Бруно, если Галилей отречётся от своей херни, а получается вон оно как обернулось.
Так это, выходит, не Галилей остаток жизни под замком сидел, а Бруно.
Ну это вполне понятно, ведь Галилей сначала типа отрёкся, а когда его жечь не стали, то говорит: "А всё таки она вертится!"
Тут инквизиция офигела, да это кто хочешь бы офигел, и говорит: снимайте Джордану Бруну с костра,
а этого козла - Галилея - спалить, чтоб не выпендривался.


Вернуться наверх
 
Не в сети
 Заголовок сообщения: Re: Понимаем усилитель
СообщениеДобавлено: Вт фев 02, 2021 21:36:45 
Потрогал лапой паяльник

Карма: -3
Рейтинг сообщений: -4
Зарегистрирован: Ср дек 09, 2020 18:38:07
Сообщений: 317
Рейтинг сообщения: 0
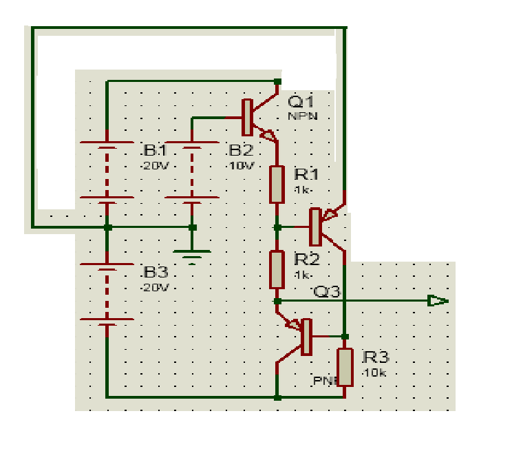
Как инверировать сигнал взятый с резистора R4 не используя ОУ?
Вложение:
invert.jpg [250.63 KiB]
Скачиваний: 343


Вернуться наверх
 
Не в сети
 Заголовок сообщения: Re: Понимаем усилитель
СообщениеДобавлено: Ср фев 03, 2021 08:36:58 
Друг Кота
Аватар пользователя

Карма: 52
Рейтинг сообщений: 2116
Зарегистрирован: Пт ноя 11, 2016 05:48:09
Сообщений: 7067
Откуда: Сердце Пармы
Рейтинг сообщения: 1
Медали: 2
Получил миской по аватаре (2)
легко...
СпойлерИзображение
но с применением ОУ точность будет выше

Добавлено after 3 minutes 16 seconds:
тьфу, полярность перепутал - поменяешь плюс на минус и пнп на нпн сам... :)


Вложения:
2021-02-03_10-32-26.png [5.54 KiB]
Скачиваний: 559

_________________
Для тех, кто не учил магию мир полон физики :)
Безграмотно вопрошающим про силовую или высоковольтную электронику я не отвечаю, а то ещё посадят за участие в (само)убиении оболтуса...
Вернуться наверх
 
Не в сети
 Заголовок сообщения: Re: Понимаем усилитель
СообщениеДобавлено: Чт фев 18, 2021 10:58:32 
Потрогал лапой паяльник

Карма: -3
Рейтинг сообщений: -4
Зарегистрирован: Ср дек 09, 2020 18:38:07
Сообщений: 317
Рейтинг сообщения: 0
Интересная схема. Но мне в этой схеме не нравится метод формирования опорного напряжения на Q4. От многих факторов зависит величина опорного напряжения в этом случае(от B1, B3, R3, R4), а значит и величина выходного напряжения.
Опорное напряжение придумать бы для этой схемы, для подачи на эмиттер Q2, которое не будет зависеть от многих факторов.
Сама идея инвертирования напряжения очень нравится, но хочется более стабильный источник напряжения, которое будет подаваться на R2,Q3. Сейчас точность этого опорного напряжения зависит почти от всей схемы.

Добавлено after 7 hours 53 minutes 13 seconds:
Во, класно, только немного выходное напряжение подкорректировать надо.
Но если есть ещё идеи, пишите. Интересная тема.
Вложение:
inverttr.png [12.25 KiB]
Скачиваний: 348


Вернуться наверх
 
Не в сети
 Заголовок сообщения: Re: Понимаем усилитель
СообщениеДобавлено: Чт фев 18, 2021 11:46:34 
Друг Кота
Аватар пользователя

Карма: 52
Рейтинг сообщений: 2116
Зарегистрирован: Пт ноя 11, 2016 05:48:09
Сообщений: 7067
Откуда: Сердце Пармы
Рейтинг сообщения: 0
Медали: 2
Получил миской по аватаре (2)
нормальный метод... схема повторяет дифкаскад в ОУ (транзисторы Q2 и Q4 выбираются максимально одинаковыми и помещаются в одинаковую температуру - например на общий теплопровод).
ну, коллектор Q4 можно от земли отцепить и прицепить к коллектору Q3, так ещё сильней будет похоже на входные цепи ОУ.

Добавлено after 4 minutes 50 seconds:
без Q4 у тебя будет расхождение между входом и выходом инвертора до 1в (хотябы диод вместо него поставь.... :facepalm: )

Добавлено after 4 minutes 22 seconds:
основной то в этой схеме транзистор не Q3, a Q2, он следит, чтобы на его базе было напряжение 0в, а оно будет таким только в случае равенства по модулю напряжений на входе и выходе инвертора.

_________________
Для тех, кто не учил магию мир полон физики :)
Безграмотно вопрошающим про силовую или высоковольтную электронику я не отвечаю, а то ещё посадят за участие в (само)убиении оболтуса...


Вернуться наверх
 
Не в сети
 Заголовок сообщения: Re: Понимаем усилитель
СообщениеДобавлено: Чт фев 18, 2021 14:31:14 
Потрогал лапой паяльник

Карма: -3
Рейтинг сообщений: -4
Зарегистрирован: Ср дек 09, 2020 18:38:07
Сообщений: 317
Рейтинг сообщения: 0
Уменьшил схему. Только V4 нужно чем то заменить. На однополярном питании.
R7 нагрузка.


Вложения:
inverttr2.png [26.54 KiB]
Скачиваний: 327
Вернуться наверх
 
Не в сети
 Заголовок сообщения: Re: Понимаем усилитель
СообщениеДобавлено: Чт фев 18, 2021 16:54:11 
Первый раз сказал Мяу!

Зарегистрирован: Вт дек 24, 2019 13:16:31
Сообщений: 28
Рейтинг сообщения: 0
Всем привет!
Подскажите название книги и автора, сканы страниц которой загружены на 3,4 стр. темы:
Комментарий к файлу: Учебник по электронике. Страница 94
95.gif [86.86 KiB]
Скачиваний: 1461
Комментарий к файлу: Учебник по электронике. Страница 95
96.gif [64.76 KiB]
Скачиваний: 1051
Комментарий к файлу: Учебник по электронике. Страница 96
97.gif [58.78 KiB]
Скачиваний: 737
Комментарий к файлу: Учебник по электронике. Страница 97
98.gif [81.76 KiB]
Скачиваний: 974
Комментарий к файлу: Учебник по электронике. Страница 98
99.gif [69.08 KiB]
Скачиваний: 1050


Вернуться наверх
 
Показать сообщения за:  Сортировать по:  Вернуться наверх
Начать новую тему Ответить на тему  [ Сообщений: 1059 ]     ... , , , 51, ,  

Часовой пояс: UTC + 3 часа


Кто сейчас на форуме

Сейчас этот форум просматривают: нет зарегистрированных пользователей и гости: 65


Вы не можете начинать темы
Вы не можете отвечать на сообщения
Вы не можете редактировать свои сообщения
Вы не можете удалять свои сообщения
Вы не можете добавлять вложения

Найти:
Перейти:  


Powered by phpBB © 2000, 2002, 2005, 2007 phpBB Group
Русская поддержка phpBB
Extended by Karma MOD © 2007—2012 m157y
Extended by Topic Tags MOD © 2012 m157y