Например TDA7294

Форум РадиоКот • Просмотр темы - Мелкие вопросы по теории
Форум РадиоКот
Здесь можно немножко помяукать :)

Текущее время: Пт окт 24, 2025 11:01:18

Часовой пояс: UTC + 3 часа


ПРЯМО СЕЙЧАС:



Начать новую тему Ответить на тему  [ Сообщений: 41839 ]     ... , , , 173, , , ...  
Автор Сообщение
Не в сети
 Заголовок сообщения: Re: Мелкие вопросы по теории
СообщениеДобавлено: Чт июн 03, 2010 08:31:15 
Встал на лапы
Аватар пользователя

Зарегистрирован: Чт июн 12, 2008 08:01:10
Сообщений: 97
Откуда: Крым
Рейтинг сообщения: 0
Подскажите пожалуйста самую простую схему программатора на микросхему Winbond 27c512. Спасибо!


Вернуться наверх
 
Не в сети
 Заголовок сообщения: Мелкие вопросы по теории
СообщениеДобавлено: Чт июн 03, 2010 10:24:21 
Родился
Аватар пользователя

Зарегистрирован: Ср янв 06, 2010 13:42:17
Сообщений: 16
Откуда: Украина
Рейтинг сообщения: 0
Здрасти всем. подскажие какие нужно взять диоды и конденсатори(каких номиналов и т.п.) чтобы с 220в~ получить на выходе 15-20в(до 5 А) с наименшими пульсациями.

_________________
день прожитый без потерь,запиши в прибыль


Вернуться наверх
 
Не в сети
 Заголовок сообщения: Re: Мелкие вопросы по теории
СообщениеДобавлено: Чт июн 03, 2010 10:27:26 
Модератор
Аватар пользователя

Карма: 162
Рейтинг сообщений: 2417
Зарегистрирован: Пн июл 07, 2008 10:46:09
Сообщений: 10733
Откуда: Россия
Рейтинг сообщения: 0
vov4ik писал(а):
... какие нужно взять диоды и конденсатори...

Лучше уж возьмите трансформатор, а то с такими вопросами не далеко и от кладбища...

_________________
Если хотите, чтобы жизнь улыбалась вам, подарите ей своё хорошее настроение


Вернуться наверх
 
Не в сети
 Заголовок сообщения: Re: Мелкие вопросы по теории
СообщениеДобавлено: Чт июн 03, 2010 11:52:57 
Родился
Аватар пользователя

Зарегистрирован: Ср янв 06, 2010 13:42:17
Сообщений: 16
Откуда: Украина
Рейтинг сообщения: 0
Поправка!из каких диодов и конденсатора нужно спаять мост чтобы с 15~ получить примерно столькоже постоянных вольт, 5А нагрузки. Так точнее всего будет)))

_________________
день прожитый без потерь,запиши в прибыль


Вернуться наверх
 
Эиком - электронные компоненты и радиодетали
Не в сети
 Заголовок сообщения: Re: Мелкие вопросы по теории
СообщениеДобавлено: Чт июн 03, 2010 12:11:47 
Сверлит текстолит когтями

Карма: 2
Рейтинг сообщений: -1
Зарегистрирован: Сб дек 26, 2009 19:47:10
Сообщений: 1218
Рейтинг сообщения: 0
http://www.rusanesth.com/Genan/defibr.htm

почитай, остальное сам додумаеш.


Вернуться наверх
 
Не в сети
 Заголовок сообщения: Re: Мелкие вопросы по теории
СообщениеДобавлено: Сб июн 05, 2010 00:59:11 
Родился

Зарегистрирован: Сб июн 05, 2010 00:43:46
Сообщений: 8
Рейтинг сообщения: 0
http://radiokot.ru/start/mcu_fpga/avr/15/
"Далее мы сделаем из этого дела секундомер."

Это так задумано, чтоб секундомера не было, или просто забыли?
Оно то вроде уже и понятно как его сделать, но все таки я новичек, а это обучалка так что не грех и спросить.где же он, где?:)) .


Вернуться наверх
 
Не в сети
 Заголовок сообщения: Re: Мелкие вопросы по теории
СообщениеДобавлено: Сб июн 05, 2010 06:55:54 
Это не хвост, это антенна
Аватар пользователя

Карма: 4
Рейтинг сообщений: 16
Зарегистрирован: Вс сен 20, 2009 00:23:17
Сообщений: 1391
Откуда: Жидостан
Рейтинг сообщения: 0
Теоретический у меня 1 вопросик...
В ЮСБ черный кабель (как я понимаю) - он же земля, то меж дублирован оплёткой.
Можно ли черный провод не использовать для подключения девайса к ЮСБ, просто в самом девайсе контакт черного провода перемкнуть на оплётку?

Так же и другой вопрос - как понимаю в компах земля общая.... так можно ли оплётку кабеля использовать не только как землю ЮСБ для подключения девайса, но и в той же связке пустить на оплётку......скажем землю УМЗЧ?

_________________
Существует миф, о том, что дырявые вечно суют свой нос не в свое дело, ввиду необоснованного ЧСВ. Не правда! Это не миф! )))


Вернуться наверх
 
Не в сети
 Заголовок сообщения: Re: Мелкие вопросы по теории
СообщениеДобавлено: Сб июн 05, 2010 11:49:07 
Модератор
Аватар пользователя

Карма: 68
Рейтинг сообщений: 424
Зарегистрирован: Ср ноя 26, 2008 16:34:25
Сообщений: 13490
Откуда: Тамбовская обл.
Рейтинг сообщения: 0
Медали: 1
Получил миской по аватаре (1)
Можно, но в этом случае он будет собирать лишние помехи.


Вернуться наверх
 
Не в сети
 Заголовок сообщения: Re: Мелкие вопросы по теории
СообщениеДобавлено: Сб июн 05, 2010 12:31:11 
Вымогатель припоя

Зарегистрирован: Вт мар 30, 2010 11:23:14
Сообщений: 591
Рейтинг сообщения: 0
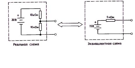
Почему эквивалентное сопротивление рассчитывается как параллельное сопротивление R1 и R2? (делитель напряжения)


Вложения:
Делитель.JPG [12.42 KiB]
Скачиваний: 362
Вернуться наверх
 
Не в сети
 Заголовок сообщения: Re: Мелкие вопросы по теории
СообщениеДобавлено: Сб июн 05, 2010 12:36:34 
Модератор
Аватар пользователя

Карма: 162
Рейтинг сообщений: 2417
Зарегистрирован: Пн июл 07, 2008 10:46:09
Сообщений: 10733
Откуда: Россия
Рейтинг сообщения: 0
Если считать, что внутреннее сопротивление источника питания равно нулю, то получается, что эти сопротивления включенны параллельно.

_________________
Если хотите, чтобы жизнь улыбалась вам, подарите ей своё хорошее настроение


Вернуться наверх
 
Не в сети
 Заголовок сообщения: Re: Мелкие вопросы по теории
СообщениеДобавлено: Сб июн 05, 2010 12:40:37 
Вымогатель припоя

Зарегистрирован: Вт мар 30, 2010 11:23:14
Сообщений: 591
Рейтинг сообщения: 0
Света писал(а):
Если считать, что внутреннее сопротивление источника питания равно нулю, то получается, что эти сопротивления включенны параллельно.

А если не нулю, то последовательно?
И как выбрали источник в 15В?


Вернуться наверх
 
Не в сети
 Заголовок сообщения: Re: Мелкие вопросы по теории
СообщениеДобавлено: Сб июн 05, 2010 13:29:49 
Модератор
Аватар пользователя

Карма: 158
Рейтинг сообщений: 1600
Зарегистрирован: Пт апр 28, 2006 15:26:07
Сообщений: 11940
Откуда: Россия.
Рейтинг сообщения: 0
Медали: 2
Мявтор 3-й степени (1) Лучший человек Форума 2017 (1)
telomtr писал(а):
А если не нулю, то последовательно?
Считай, что равно практически нулю, т. к. реально оно намного меньше чем R1 и R2


Вернуться наверх
 
Не в сети
 Заголовок сообщения: Re: Мелкие вопросы по теории
СообщениеДобавлено: Сб июн 05, 2010 13:38:00 
Вымогатель припоя

Зарегистрирован: Вт мар 30, 2010 11:23:14
Сообщений: 591
Рейтинг сообщения: 0
aen писал(а):
telomtr писал(а):
А если не нулю, то последовательно?
Считай, что равно практически нулю, т. к. реально оно намного меньше чем R1 и R2


Все равно как это параллельно R1 и R2, ведь напряжение снимается с одного.


Вернуться наверх
 
Не в сети
 Заголовок сообщения: Re: Мелкие вопросы по теории
СообщениеДобавлено: Сб июн 05, 2010 13:54:27 
Модератор
Аватар пользователя

Карма: 158
Рейтинг сообщений: 1600
Зарегистрирован: Пт апр 28, 2006 15:26:07
Сообщений: 11940
Откуда: Россия.
Рейтинг сообщения: 0
Медали: 2
Мявтор 3-й степени (1) Лучший человек Форума 2017 (1)
Для сигнала они параллельно включены. Даже если у батареи большое сопротивление, то её всегда шунтируют конденсатором большой емкости.
Т.е. И плюс батареи и минус для сигнала являются одной точкой.


Вернуться наверх
 
Не в сети
 Заголовок сообщения: Re: Мелкие вопросы по теории
СообщениеДобавлено: Сб июн 05, 2010 14:05:24 
Вымогатель припоя

Зарегистрирован: Вт мар 30, 2010 11:23:14
Сообщений: 591
Рейтинг сообщения: 0
aen писал(а):
Для сигнала они параллельно включены. Даже если у батареи большое сопротивление, то её всегда шунтируют конденсатором большой емкости.
Т.е. И плюс батареи и минус для сигнала являются одной точкой.

Можете подробнее про шунтирование конденсатором? Это для фильтрации?


Вернуться наверх
 
Не в сети
 Заголовок сообщения: Re: Мелкие вопросы по теории
СообщениеДобавлено: Сб июн 05, 2010 14:21:23 
Модератор
Аватар пользователя

Карма: 158
Рейтинг сообщений: 1600
Зарегистрирован: Пт апр 28, 2006 15:26:07
Сообщений: 11940
Откуда: Россия.
Рейтинг сообщения: 0
Медали: 2
Мявтор 3-й степени (1) Лучший человек Форума 2017 (1)
telomtr писал(а):
Это для фильтрации?
Так это одно и тоже. Суть фильтрации там в том и состоит, что бы сопротивление между плюсом и минусом для сигнала было близко к нулю, а лучше совсем равнялось нулю, что бы паразитному сигналу негде было выделяться.
Т. е. сопротивление ноль и на нем ничего не выделяется. Вот это и есть фильтрация.
Если сопротивление источника питания не ноль для сигнала, то на этом сопротивлении будет выделятся какой то паразитный сигнал, общий для всех каскадов, т.е. обратная связь получается через это сопротивление источника питания. Вот его мы и "коротим" большим конденсатором, т. е. короткое замыкание для паразитных сигналов делаем.
В этом суть так называемой "фильтрации"

Здесь где то есть тема "Как читать схемы"
Мы там говорили. Повторяться не хочется.


Вернуться наверх
 
Не в сети
 Заголовок сообщения: Re: Мелкие вопросы по теории
СообщениеДобавлено: Сб июн 05, 2010 21:31:33 
Это не хвост, это антенна
Аватар пользователя

Карма: 4
Рейтинг сообщений: 16
Зарегистрирован: Вс сен 20, 2009 00:23:17
Сообщений: 1391
Откуда: Жидостан
Рейтинг сообщения: 0
ploop: помехи будут из-за использования земли ЮСБ как земли УМЗЧ, или из-за исключния из шнура ЮСБ черного провода перемкнув его контакты на оплётку?

И...в любом случае как этого избежать?

_________________
Существует миф, о том, что дырявые вечно суют свой нос не в свое дело, ввиду необоснованного ЧСВ. Не правда! Это не миф! )))


Вернуться наверх
 
Не в сети
 Заголовок сообщения: Re: Мелкие вопросы по теории
СообщениеДобавлено: Вс июн 06, 2010 04:21:19 
Вымогатель припоя

Зарегистрирован: Вт мар 30, 2010 11:23:14
Сообщений: 591
Рейтинг сообщения: 0
Помогите разобраться. В контексте к рисунку сказано, что от тока нагрузке зависит ток на Зенеровском диоде. Но ток при параллельном соединении устройств разный и определяется сопротивлением, когда напряжение будет одинаково.


Вложения:
Зенеровский.JPG [9.39 KiB]
Скачиваний: 350
Вернуться наверх
 
Не в сети
 Заголовок сообщения: Re: Мелкие вопросы по теории
СообщениеДобавлено: Вс июн 06, 2010 07:37:19 
Модератор
Аватар пользователя

Карма: 162
Рейтинг сообщений: 2417
Зарегистрирован: Пн июл 07, 2008 10:46:09
Сообщений: 10733
Откуда: Россия
Рейтинг сообщения: 0
telomtr писал(а):
... от тока нагрузке зависит ток на Зенеровском диоде...

Здесь имеется ввиду, что сопротивление нагрузки может быть разным и, естественно, ток через нагрузку будет также разным. При этом общий ток в этой параллельной цепочке будет один и тот же и будет распределяться между нагрузкой и стабилитроном. При увеличении тока нагрузки, ток через стабилитрон уменьшится на величину увеличения тока нагрузки и наоборот, при уменьшении тока нагрузки, ток через стабилитрон увеличится.
При расчёте резистора нужно учитывать эти возможные изменения тока и не допускать превышения максимального тока стабилитрона с одной стороны и минимального тока стабилизации - с другой.

_________________
Если хотите, чтобы жизнь улыбалась вам, подарите ей своё хорошее настроение


Вернуться наверх
 
Не в сети
 Заголовок сообщения: Re: Мелкие вопросы по теории
СообщениеДобавлено: Вс июн 06, 2010 07:52:25 
Вымогатель припоя

Зарегистрирован: Вт мар 30, 2010 11:23:14
Сообщений: 591
Рейтинг сообщения: 0
Света писал(а):
При увеличении тока нагрузки, ток через стабилитрон уменьшится на величину увеличения тока нагрузки и наоборот, при уменьшении тока нагрузки, ток через стабилитрон увеличится.
При расчёте резистора нужно учитывать эти возможные изменения тока и не допускать превышения максимального тока стабилитрона с одной стороны и минимального тока стабилизации - с другой.

А зачем тогда стабилитрон иногда подключают через эмиттерный повторитель? Я так понял из-за того, что ток в нагрузки слишком большой и соответственно нужно оградить стабилитрон от большого тока?
И еще поясните - в параллельной цепи - токи разные, напряжение одно? В последовательной - ток один, падение напряжения разное. Если так, то это противоречит сказанному Вами ранее.


Вернуться наверх
 
Показать сообщения за:  Сортировать по:  Вернуться наверх
Начать новую тему Ответить на тему  [ Сообщений: 41839 ]     ... , , , 173, , , ...  

Часовой пояс: UTC + 3 часа


Кто сейчас на форуме

Сейчас этот форум просматривают: нет зарегистрированных пользователей и гости: 30


Вы не можете начинать темы
Вы не можете отвечать на сообщения
Вы не можете редактировать свои сообщения
Вы не можете удалять свои сообщения
Вы не можете добавлять вложения

Найти:
Перейти:  


Powered by phpBB © 2000, 2002, 2005, 2007 phpBB Group
Русская поддержка phpBB
Extended by Karma MOD © 2007—2012 m157y
Extended by Topic Tags MOD © 2012 m157y