Например TDA7294

Форум РадиоКот • Просмотр темы - Помогите новичку с программами Proteus, MicroCap, Multisim..
Форум РадиоКот
Здесь можно немножко помяукать :)

Текущее время: Чт окт 02, 2025 19:30:26

Часовой пояс: UTC + 3 часа


ПРЯМО СЕЙЧАС:



Начать новую тему Ответить на тему  [ Сообщений: 12 ] 
Автор Сообщение
Не в сети
 Заголовок сообщения: Помогите новичку с программами Proteus, MicroCap, Multisim..
СообщениеДобавлено: Пн сен 23, 2013 13:50:40 
Друг Кота
Аватар пользователя

Карма: 117
Рейтинг сообщений: 1531
Зарегистрирован: Ср сен 18, 2013 10:08:26
Сообщений: 4732
Откуда: Санкт-Петербург
Рейтинг сообщения: 0
Здравствуйте.
Я так понял, что на этом форуме многие хвалят и используют Proteus.
Говорят, что это лучшее, что есть для симуляции проектов с МК.
Но при этом говорят, что для симуляции аналоговых схем это не лучший вариант.
Так как я хочу использовать и контроллеры тоже, поставил, начал изучать.
До контроллеров пока не дошел, но уже возникла масса вопросов.
1) Как пользоваться трансформаторами? Подключаю источник переменного напряжения (ALTERNATOR) к трансформатору (TRAN-2P2S), выпрямляю мостом, далее конденсатор. Первые секунды симулируется, но потом виснет и все.
Дело исправляется если ставлю источник напряжения управляемый напряжением VCVS, но насколько это правильно?
Непонятны так же свойства трансформатора. Понятно, что задается индуктивность обмоток (по умолчанию 10H) и их сопротивление (по умолчанию 1m). Выставляю сопротивление на более реальные 220ом и 20ом, но какая реальная индуктивность? :dont_know: С реальными трансами я так не заморачивался. Причем на изменения этих свойств схема как то не реагирует. Зато вот от емкости конденсатора зависит когда симуляция зависнет :)
2) Как создать нужный элемент? Например транзистор.
Посоветуйте где почитать про это.
3) Многие говорят, что если без МК, то лучше MicroCap, Multisim.
Кто пользуется, можете пояснить в 2х словах, в чем отличия, что для чего лучше?

4) Вообще хотелось бы услышать ваши субъективные оценки и сравнения этих и других программ симуляции.
5) Так же хотелось бы услышать мнение, что лучше, по старинке на макетной плате собирать и отлаживать или пользоваться такими программами. Кто как делает?

Вот в качестве теста хотел создать простой импульсный источник питания. Проект прилагаю.

Поиском ничего подобного не нашел, ткните пожалуйста носом где почитать, желательно быстрый курс какой нибудь. И переместите пожалуйста тему куда надо, так как специального раздела для обсуждения программ не нашел.


Вложения:
Proteus.zip [610.85 KiB]
Скачиваний: 410
1.png [29.18 KiB]
Скачиваний: 820
Вернуться наверх
 
Не в сети
 Заголовок сообщения: Re: Помогите новичку с программами Proteus, MicroCap, Multis
СообщениеДобавлено: Пн сен 23, 2013 16:49:08 
Друг Кота

Карма: 27
Рейтинг сообщений: 1283
Зарегистрирован: Ср фев 11, 2009 20:35:58
Сообщений: 7853
Рейтинг сообщения: 0
вот http://kazus.ru/forums/showthread.php?t=13198
и вот viewtopic.php?f=2&t=3739


Вернуться наверх
 
Не в сети
 Заголовок сообщения: Re: Помогите новичку с программами Proteus, MicroCap, Multis
СообщениеДобавлено: Пн сен 23, 2013 18:19:45 
Друг Кота
Аватар пользователя

Карма: 117
Рейтинг сообщений: 1531
Зарегистрирован: Ср сен 18, 2013 10:08:26
Сообщений: 4732
Откуда: Санкт-Петербург
Рейтинг сообщения: 0
Спасибо большое, странно, что я тему про протеус не нашел на радиокоте. Просмотрел все, что выдал поисковик.
Тему на казусе, нашел. Читал. Это я идеи про замену трансформатора на источник напряжения от туда вычитал. Но все равно не сильно понятно. Еще раз внимательно перечитаю.

Хотелось бы чтобы про сабжевые программы отписались, кто с чем балуется?
Про контроллеры тут вроде понятно, протеус лучший. А для аналога что посоветуете, если не протеус?


Вернуться наверх
 
Не в сети
 Заголовок сообщения: Re: Помогите новичку с программами Proteus, MicroCap, Multis
СообщениеДобавлено: Вс сен 29, 2013 13:22:33 
Потрогал лапой паяльник

Зарегистрирован: Пн сен 23, 2013 16:01:43
Сообщений: 320
Рейтинг сообщения: 0
А где в протеусе регулируемый блок питания? Что бы можно было в режиме наладки менять напряжение?


Вернуться наверх
 
Не в сети
 Заголовок сообщения: Re: Помогите новичку с программами Proteus, MicroCap, Multis
СообщениеДобавлено: Чт окт 21, 2021 13:03:25 
Мучитель микросхем
Аватар пользователя

Зарегистрирован: Вс янв 04, 2009 15:44:49
Сообщений: 497
Рейтинг сообщения: 0
А где в протеусе регулируемый блок питания? Что бы можно было в режиме наладки менять напряжение?

похоже, что нет такого в Протеусе, как и многово другово нет.


Вернуться наверх
 
Не в сети
 Заголовок сообщения: Re: Помогите новичку с программами Proteus, MicroCap, Multis
СообщениеДобавлено: Чт окт 21, 2021 15:16:56 
Друг Кота
Аватар пользователя

Карма: 195
Рейтинг сообщений: 8549
Зарегистрирован: Пн ноя 30, 2009 03:00:01
Сообщений: 42626
Откуда: Нерезиновая
Рейтинг сообщения: 0
А где в протеусе регулируемый блок питания?

похоже, что нет такого в Протеусе,

Я, в этом случае, выхожу из положения добавлением вот такой схемы:
Изображение
Только надо учитывать то, что, напряжение питания логических микросхем 74 и 4000 серии- ПЯТЬ ВОЛЬТ, и, не смотря на то, что у 4000 серии в параметрах это напряжение, вроде как, можно выбрать- 5, 10 или 15 вольт, почему- то выходное напряжение с микросхемы- ПЯТЬ ВОЛЬТ!!


Вложения:
11111.png [10.2 KiB]
Скачиваний: 1190
Вернуться наверх
 
Не в сети
 Заголовок сообщения: Re: Помогите новичку с программами Proteus, MicroCap, Multis
СообщениеДобавлено: Пт окт 22, 2021 13:53:00 
Поставщик валерьянки для Кота
Аватар пользователя

Карма: 40
Рейтинг сообщений: 779
Зарегистрирован: Чт дек 12, 2013 11:18:14
Сообщений: 2141
Откуда: Украина, Черновцы
Рейтинг сообщения: 0
воот, а в микрокапе даже можно моделировать цифровые микросхемы, запитанные от источника с изменяемым напряжением.


Вернуться наверх
 
Не в сети
 Заголовок сообщения: Re: Помогите новичку с программами Proteus, MicroCap, Multis
СообщениеДобавлено: Пт окт 22, 2021 14:20:57 
Друг Кота
Аватар пользователя

Карма: 195
Рейтинг сообщений: 8549
Зарегистрирован: Пн ноя 30, 2009 03:00:01
Сообщений: 42626
Откуда: Нерезиновая
Рейтинг сообщения: 0
А никто и не спорит.. Это программы разного уровня.
Вот сколько понапридумали:
https://cxem.net/software/soft_CAD.php
и такая же куча программ для трассировки ПП:
https://cxem.net/software/soft_PCB.php


Вернуться наверх
 
Не в сети
 Заголовок сообщения: Re: Помогите новичку с программами Proteus, MicroCap, Multis
СообщениеДобавлено: Чт ноя 04, 2021 13:19:05 
Мучитель микросхем
Аватар пользователя

Зарегистрирован: Вс янв 04, 2009 15:44:49
Сообщений: 497
Рейтинг сообщения: 0
А где в протеусе регулируемый блок питания?

похоже, что нет такого в Протеусе,

Я, в этом случае, выхожу из положения добавлением вот такой схемы:

Еще проще так:
Изображение

Сопротивление потенциометра хоть 0,01 Ом можно сделать, чтоб он не влиял на схему.


Вложения:
1.jpg [44.14 KiB]
Скачиваний: 1149
Вернуться наверх
 
Не в сети
 Заголовок сообщения: Re: Помогите новичку с программами Proteus, MicroCap, Multis
СообщениеДобавлено: Пн ноя 15, 2021 11:08:31 
Друг Кота
Аватар пользователя

Карма: 51
Рейтинг сообщений: 2109
Зарегистрирован: Пт ноя 11, 2016 05:48:09
Сообщений: 7028
Откуда: Сердце Пармы
Рейтинг сообщения: 0
Медали: 2
Получил миской по аватаре (2)
Я делаю так:
СпойлерИзображение

AVCVS очень удобный элемент, позволяет измерить перепад напряжения (осциллографом)
к нему можно прицепить генератор сигнала и, тем усилить его мощность.
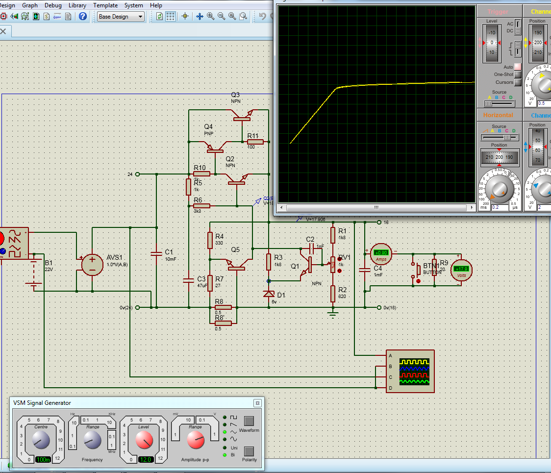
есть такие-же с токовым входом ACCVS (удобен для измерения тока), с токовым выходом AVCCS (позволяет сделать регулируемый источник тока), с токовым входом и выходом ACCCS и есть даже с резистивным выходом VCR И CCR (можно сделать управляемую генератором сигнала нагрузку).

далее при их участии очень удобно, переключив осциллограф в режим X-Y снять характеристику какой-нибудь зависимости.
например так (исследование зависимости выходного напряжения (горизонталь) стабилизатора от входного (вертикаль)):
СпойлерИзображение


Вложения:
2021-11-15_13-00-32.png [124.8 KiB]
Скачиваний: 527
2021-11-15_12-37-32.png [4.02 KiB]
Скачиваний: 549

_________________
Для тех, кто не учил магию мир полон физики :)
Безграмотно вопрошающим про силовую или высоковольтную электронику я не отвечаю, а то ещё посадят за участие в (само)убиении оболтуса...
Вернуться наверх
 
Не в сети
 Заголовок сообщения: Re: Помогите новичку с программами Proteus, MicroCap, Multis
СообщениеДобавлено: Пт дек 10, 2021 00:26:32 
Друг Кота
Аватар пользователя

Карма: 22
Рейтинг сообщений: 94
Зарегистрирован: Чт мар 26, 2009 04:35:04
Сообщений: 3078
Откуда: Москва
Рейтинг сообщения: 0
Multisim - это развитие Workbench'а - для обучения самое то. Потом можно и в дебри лезть.

_________________
Изображение (Аль Котоне, кот ещё тот, Cattus Sapiens)
Усы и хвост - мои документы.
Кот - авторитет! Скажет "Мяу!" - не поспоришь. (скажи мне "мяу" и я скажу кто ты)


Вернуться наверх
 
Не в сети
 Заголовок сообщения: Re: Помогите новичку с программами Proteus, MicroCap, Multis
СообщениеДобавлено: Пт май 26, 2023 17:22:38 
Мучитель микросхем
Аватар пользователя

Зарегистрирован: Вс янв 04, 2009 15:44:49
Сообщений: 497
Рейтинг сообщения: 0
Глюк протеуса или как? Откуда 2,1 Вольта, если источник 4,2В ?
Изображение


Вложения:
1.png [16.38 KiB]
Скачиваний: 631
Вернуться наверх
 
Показать сообщения за:  Сортировать по:  Вернуться наверх
Начать новую тему Ответить на тему  [ Сообщений: 12 ] 

Часовой пояс: UTC + 3 часа


Кто сейчас на форуме

Сейчас этот форум просматривают: Google [Bot] и гости: 53


Вы не можете начинать темы
Вы не можете отвечать на сообщения
Вы не можете редактировать свои сообщения
Вы не можете удалять свои сообщения
Вы не можете добавлять вложения

Найти:
Перейти:  


Powered by phpBB © 2000, 2002, 2005, 2007 phpBB Group
Русская поддержка phpBB
Extended by Karma MOD © 2007—2012 m157y
Extended by Topic Tags MOD © 2012 m157y