Например TDA7294

Форум РадиоКот • Просмотр темы - [Решено] Не хочет работать схема для реле
Форум РадиоКот
Здесь можно немножко помяукать :)

Текущее время: Пт мар 13, 2026 01:51:43

Часовой пояс: UTC + 3 часа


ПРЯМО СЕЙЧАС:



Начать новую тему Ответить на тему  [ Сообщений: 20 ] 
Автор Сообщение
 Заголовок сообщения: [Решено] Не хочет работать схема для реле
СообщениеДобавлено: Вс ноя 24, 2024 16:12:53 
Встал на лапы

Зарегистрирован: Сб сен 17, 2011 11:42:02
Сообщений: 118
Рейтинг сообщения: 0
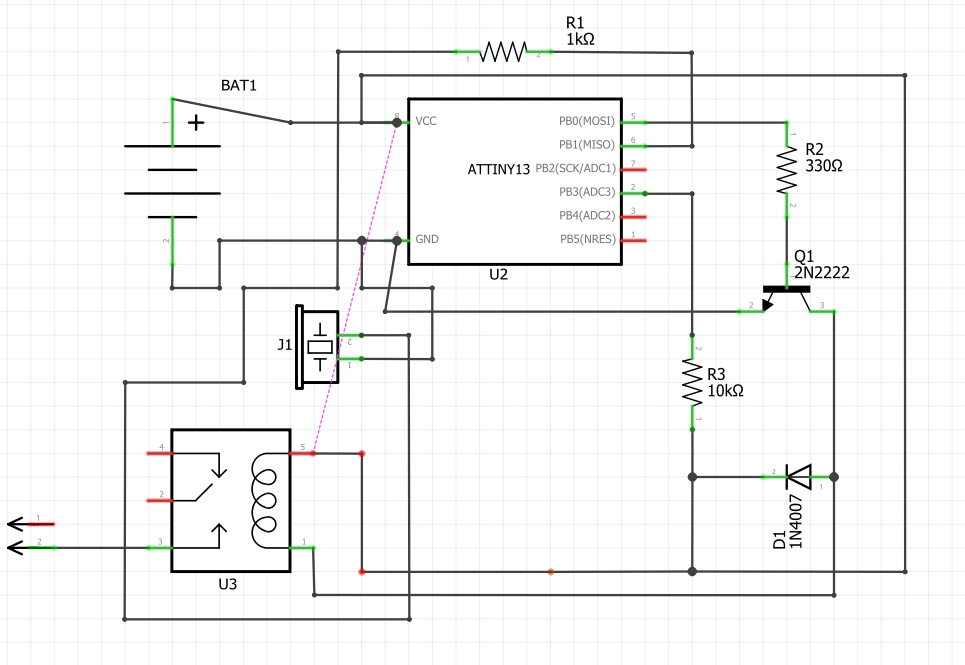
Всем привет. Знаний по радиоэлектронике очень мало. Набросал такую схему
Изображение

Суть схемы - при подаче питания Attiny13 на ногу PB0 дает 5 вольт, дальше по идее транзистор должен открыться и включить реле. Спустя определенное время микросхема убирает 5 вольт, реле отключается. Реле SLC-05VDC-SL-A.
Проблема в том, что при подаче питания на схему хоть с вставленной Attiny, хоть с вытащенной - включается реле. Никак не могу понять почему. Измерил напряжение на базе после подаче питания (хоть с микросхемой, хоть без нее - 0.04 В). Пробовал поставить подтяжку в 10-20 кОм к земле на базу - не помогает, все равно реле включается и висит так, пока питание не отключишь. Диод тут по схеме должен гасить ЭДС от реле.
Подскажите, пожалуйста, что тут не так? Вроде схема простейшая, но где-то я накосячил...


Последний раз редактировалось oam333 Вс ноя 24, 2024 20:35:56, всего редактировалось 1 раз.

Вернуться наверх
 
 Заголовок сообщения: Re: Не хочет работать схема для реле
СообщениеДобавлено: Вс ноя 24, 2024 16:19:35 
Друг Кота
Аватар пользователя

Карма: 116
Рейтинг сообщений: 4531
Зарегистрирован: Пт мар 30, 2012 05:17:29
Сообщений: 16310
Откуда: Екатеринбург
Рейтинг сообщения: 4
Разные причины могут быть. Дохлый транзистор, сопля на плате, замыкающая коллектор на общий (прозвонить), да просто ошибка монтажа. Ну и схемы не так надо рисовать, есть правила. Главное: общий провод снизу, плюс питания сверху, так понятнее.

_________________
И хрюкотали зелюки,
Как мюмзики в мове.
_________________
На каждый РКН
Найдётся VPN.


Вернуться наверх
 
 Заголовок сообщения: Re: Не хочет работать схема для реле
СообщениеДобавлено: Вс ноя 24, 2024 16:28:05 
Друг Кота

Карма: 67
Рейтинг сообщений: 1966
Зарегистрирован: Сб дек 18, 2021 19:25:32
Сообщений: 12867
Рейтинг сообщения: 0
Разные причины могут быть....да просто ошибка монтажа. Ну и схемы не так надо рисовать, есть правила.
Вот-вот, причина - ужасно нарисованная схема, следствие - ошибка монтажа.


Вернуться наверх
 
 Заголовок сообщения: Re: Не хочет работать схема для реле
СообщениеДобавлено: Вс ноя 24, 2024 16:32:44 
Друг Кота
Аватар пользователя

Карма: 107
Рейтинг сообщений: 3841
Зарегистрирован: Пн фев 09, 2009 22:19:49
Сообщений: 25379
Откуда: Когда-то был прекрасный город для людей
Рейтинг сообщения: 0
Просто базу надо к земле притянуть вообще-то...


Вернуться наверх
 
Эиком - электронные компоненты и радиодетали
 Заголовок сообщения: Re: Не хочет работать схема для реле
СообщениеДобавлено: Вс ноя 24, 2024 16:36:33 
Друг Кота

Карма: 67
Рейтинг сообщений: 1966
Зарегистрирован: Сб дек 18, 2021 19:25:32
Сообщений: 12867
Рейтинг сообщения: 0
Муркиз, он пишет, что пробовал, но не помогло


Вернуться наверх
 
 Заголовок сообщения: Re: Не хочет работать схема для реле
СообщениеДобавлено: Вс ноя 24, 2024 16:40:42 
Друг Кота
Аватар пользователя

Карма: 107
Рейтинг сообщений: 3841
Зарегистрирован: Пн фев 09, 2009 22:19:49
Сообщений: 25379
Откуда: Когда-то был прекрасный город для людей
Рейтинг сообщения: 0
Промахнулся с чем-то... Например, для некоторых транзисторов с большой утечкой 10- 20 ком - это много


Вернуться наверх
 
 Заголовок сообщения: Re: Не хочет работать схема для реле
СообщениеДобавлено: Вс ноя 24, 2024 16:43:51 
Встал на лапы

Зарегистрирован: Сб сен 17, 2011 11:42:02
Сообщений: 118
Рейтинг сообщения: 0
Разные причины могут быть....да просто ошибка монтажа. Ну и схемы не так надо рисовать, есть правила.
Вот-вот, причина - ужасно нарисованная схема, следствие - ошибка монтажа.

Ребят, я не спорю, что схема нарисована ужасно. Я схемы рисую (пытаюсь) в лучшем случае один раз в несколько лет. Понимаю, что есть некие правила, но я банально их не знаю, и изучать их с такой частотой составления схем практически бессмысленно.
Трассировку делала программа Fritzing, не я. Мне важна была только трассировка на печатной плате. Как она сделает трассировку принципиальной схемы для меня было не столь важно. Схему на макетке собирал по трассировке печатной платы, а не схемы.
И да, вместо критики можно просто указать, что тут и там у тебя косяк, нужно сделать то-то и то-то... Я по своей тематике не один десяток лет "носом не тыкаю" тому, кто сделал "некрасиво", я лишь укажу на ошибки... Добрее нужно к людям быть.


Вернуться наверх
 
 Заголовок сообщения: Re: Не хочет работать схема для реле
СообщениеДобавлено: Вс ноя 24, 2024 16:45:09 
Друг Кота

Карма: 1
Рейтинг сообщений: 91
Зарегистрирован: Вт мар 13, 2012 12:16:13
Сообщений: 9032
Откуда: .ru
Рейтинг сообщения: 0
Измерил напряжение на базе...

так измерьте напряжение на всех остальных деталях схемы...
в чём проблема ?
:dont_know:
измерьте напряжение на реле....
измерьте напряжение на коллекторе...
и т.д.
и сразу будет понятно... куда ток течет... и где короткое замыкание... или что-то другое... например транзистор пробит.
так обычно все делают при наладке схем - измеряют напряжение в разных точках схемы...
:dont_know:


Вернуться наверх
 
 Заголовок сообщения: Re: Не хочет работать схема для реле
СообщениеДобавлено: Вс ноя 24, 2024 17:18:20 
Друг Кота

Карма: 67
Рейтинг сообщений: 1966
Зарегистрирован: Сб дек 18, 2021 19:25:32
Сообщений: 12867
Рейтинг сообщения: 0
я лишь укажу на ошибки... Добрее нужно к людям быть.
Умнее нужно быть. Про добрее рассказывайте учителю черчения в школе, нарисуйте чертёж а бы как, и скажите ему, что не надо тыкать носом, что это не ошибки, что надо быть добрее.
Рисовать так схемы - это ошибка. Сколько Вы их рисуете, одну или тыщу - не имеет значения.

Я по своей тематике не один десяток лет "носом не тыкаю" тому, кто сделал "некрасиво", я лишь укажу на ошибки

это одно и тоже

Добавлено after 1 minute 39 seconds:
И да, вместо критики можно просто указать, что тут и там у тебя косяк
Это тоже одно и тоже. Вы не знаете значения слова "критика", вероятно, для Вас это синоним ругательства... :dont_know:


Вернуться наверх
 
 Заголовок сообщения: Re: Не хочет работать схема для реле
СообщениеДобавлено: Вс ноя 24, 2024 17:52:06 
Друг Кота

Карма: 6
Рейтинг сообщений: 303
Зарегистрирован: Вт авг 26, 2008 14:36:02
Сообщений: 5248
Откуда: москва
Рейтинг сообщения: 0
Для начала добавте 3- 5 кОм между Б и Э


Вернуться наверх
 
 Заголовок сообщения: Re: Не хочет работать схема для реле
СообщениеДобавлено: Вс ноя 24, 2024 18:04:18 
Электрический кот

Карма: 2
Рейтинг сообщений: 127
Зарегистрирован: Пт ноя 22, 2024 14:08:43
Сообщений: 1062
Рейтинг сообщения: 0
не, сначала надо впаять годный транзистор, да ещё и ноги не перепутать, а потом только резистор :) К33 тоже увеличить до 1К0


Вернуться наверх
 
 Заголовок сообщения: Re: Не хочет работать схема для реле
СообщениеДобавлено: Вс ноя 24, 2024 18:08:38 
Друг Кота

Карма: 6
Рейтинг сообщений: 303
Зарегистрирован: Вт авг 26, 2008 14:36:02
Сообщений: 5248
Откуда: москва
Рейтинг сообщения: 0
Если закоротить э- б, и реле не отпустит, транзистор в помойку


Вернуться наверх
 
 Заголовок сообщения: Re: Не хочет работать схема для реле
СообщениеДобавлено: Вс ноя 24, 2024 18:39:04 
Друг Кота
Аватар пользователя

Карма: 116
Рейтинг сообщений: 4531
Зарегистрирован: Пт мар 30, 2012 05:17:29
Сообщений: 16310
Откуда: Екатеринбург
Рейтинг сообщения: 0
Что уж сразу в помойку? А если косяк платы, а не транзистора?

_________________
И хрюкотали зелюки,
Как мюмзики в мове.
_________________
На каждый РКН
Найдётся VPN.


Вернуться наверх
 
 Заголовок сообщения: Re: Не хочет работать схема для реле
СообщениеДобавлено: Вс ноя 24, 2024 19:17:35 
Сверлит текстолит когтями
Аватар пользователя

Карма: 6
Рейтинг сообщений: 231
Зарегистрирован: Пн ноя 08, 2021 13:12:57
Сообщений: 1226
Откуда: 58С 58В
Рейтинг сообщения: 0
Для начала добавте 3- 5 кОм между Б и Э
При питании 5-3,3 В и комнатной температуре транзистор реле не включит даже при отключенной базе. 8)

_________________
Свежий взгляд из прошлого тысячелетия.


Вернуться наверх
 
 Заголовок сообщения: Re: Не хочет работать схема для реле
СообщениеДобавлено: Вс ноя 24, 2024 19:21:11 
Электрический кот

Карма: 2
Рейтинг сообщений: 127
Зарегистрирован: Пт ноя 22, 2024 14:08:43
Сообщений: 1062
Рейтинг сообщения: 0
неизвестно, что там в программе с подтяжками порта, поэтому резистор б-э не лишний


Вернуться наверх
 
 Заголовок сообщения: Re: Не хочет работать схема для реле
СообщениеДобавлено: Вс ноя 24, 2024 19:50:16 
Друг Кота
Аватар пользователя

Карма: 182
Рейтинг сообщений: 8343
Зарегистрирован: Пт фев 04, 2011 17:57:51
Сообщений: 20131
Откуда: Рыбинск
Рейтинг сообщения: 1
Медали: 1
Лучший человек Форума 2017 (1)
Транзистор неправильно впаян. Если вместо цоколевки эбк впаять с экб, то через б-э будет течь ток и реле будет все время включено. Транзисторы, даже с привычной цоколевкой могут иметь и иной вариант ее, все зависит от производителя и букв маркировки. Например попадались 2N5551 с коллектором посередине и С945 с базой посередине.


Вернуться наверх
 
 Заголовок сообщения: Re: Не хочет работать схема для реле
СообщениеДобавлено: Вс ноя 24, 2024 19:54:57 
Встал на лапы

Зарегистрирован: Сб сен 17, 2011 11:42:02
Сообщений: 118
Рейтинг сообщения: 0
Убрал микроконтроллер. Отключил реле (минусовой провод отпаял, который с коллектора идет). Базу стянул резистором 4.7 кОм на землю. Напряжения:

Земля - коллектор - минус 3,08
Плюс - коллектор - плюс 6,9

Земля - база - 0
Плюс - база - плюс 5,14

Земля - эмиттер - минус 1,16
Плюс - эмиттер - плюс 5,14

Выпаял транзистор, его параметры:
Изображение

Добавлено after 3 minutes 1 second:
Транзистор неправильно впаян. Если вместо цоколевки эбк впаять с экб, то через б-э будет течь ток и реле будет все время включено. Транзисторы, даже с привычной цоколевкой могут иметь и иной вариант ее, все зависит от производителя и букв маркировки. Например попадались 2N5551 с коллектором посередине и С945 с базой посередине.

А вот это может быть похоже на правду. Прибор (на картинке выше) выдал распиновку - 1 - эмиттер, 2 - коллектор, 3 - база. В прибор вставлялось слева направо номера ног - 1, 2, 3. В даташите же написано, что 1 - эмиттер, 2 - база, 3 - коллектор. Сейчас попробую поменять ноги на плате


Вернуться наверх
 
 Заголовок сообщения: Re: Не хочет работать схема для реле
СообщениеДобавлено: Вс ноя 24, 2024 19:58:54 
Друг Кота
Аватар пользователя

Карма: 182
Рейтинг сообщений: 8343
Зарегистрирован: Пт фев 04, 2011 17:57:51
Сообщений: 20131
Откуда: Рыбинск
Рейтинг сообщения: 0
Медали: 1
Лучший человек Форума 2017 (1)
Эмиттер в середине встречается у некоторых наших транзисторов, типа КТ339 или 3157. У импорта такого не встречал, хотя навертное бывает. У 2222 цоколевка стандартная эбк.


Вернуться наверх
 
 Заголовок сообщения: Re: Не хочет работать схема для реле
СообщениеДобавлено: Вс ноя 24, 2024 20:06:42 
Электрический кот

Карма: 2
Рейтинг сообщений: 127
Зарегистрирован: Пт ноя 22, 2024 14:08:43
Сообщений: 1062
Рейтинг сообщения: 0
тестер показал экб, значит, так и есть...


Вернуться наверх
 
 Заголовок сообщения: Re: Не хочет работать схема для реле
СообщениеДобавлено: Вс ноя 24, 2024 20:23:42 
Встал на лапы

Зарегистрирован: Сб сен 17, 2011 11:42:02
Сообщений: 118
Рейтинг сообщения: 0
Проверил мультиметром.
1 - эмиттер
2 - коллектор
3 - база

Красный щуп на базу, черным поочередно на эмиттер и коллектор - показывает падение напряжения (что-то около 700 было)
Поменял щупы местами - бесконечность
Эмиттер - коллектор - бесконечность в обоих положениях щупов.

Т.е. действительно - экб, а не как в даташите указано эбк. Мде..

Добавлено after 13 minutes 8 seconds:
Поменял ноги местами и все заработало. И без подтяжки базы на землю.
Вот кто бы мог подумать, что у меня транзистор не с такой цоколевкой, как в даташите...

Большое спасибо всем!!!


Вернуться наверх
 
Показать сообщения за:  Сортировать по:  Вернуться наверх
Начать новую тему Ответить на тему  [ Сообщений: 20 ] 

Часовой пояс: UTC + 3 часа


Вы не можете начинать темы
Вы не можете отвечать на сообщения
Вы не можете редактировать свои сообщения
Вы не можете удалять свои сообщения
Вы не можете добавлять вложения

Найти:
Перейти:  


Powered by phpBB © 2000, 2002, 2005, 2007 phpBB Group
Русская поддержка phpBB
Extended by Karma MOD © 2007—2012 m157y
Extended by Topic Tags MOD © 2012 m157y