Например TDA7294

Форум РадиоКот • Просмотр темы - Мелкие практические вопросы
Форум РадиоКот
Здесь можно немножко помяукать :)

Текущее время: Чт мар 19, 2026 13:22:48

Часовой пояс: UTC + 3 часа


ПРЯМО СЕЙЧАС:



Начать новую тему Ответить на тему  [ Сообщений: 37275 ]     ... , , , 1854, , , ...  
Автор Сообщение
 Заголовок сообщения: Re: Мелкие практические вопросы
СообщениеДобавлено: Ср янв 14, 2026 22:36:35 
Электрический кот

Карма: 2
Рейтинг сообщений: 127
Зарегистрирован: Пт ноя 22, 2024 14:08:43
Сообщений: 1077
Рейтинг сообщения: 0
хоть про остальные не будет вопросов ???....)))))....перемычки используются во всех электросхемах, без них - никак...)))


Вернуться наверх
 
 Заголовок сообщения: Re: Мелкие практические вопросы
СообщениеДобавлено: Ср янв 14, 2026 23:34:00 
Друг Кота

Карма: 20
Рейтинг сообщений: 826
Зарегистрирован: Пт ноя 02, 2018 16:14:36
Сообщений: 3187
Рейтинг сообщения: 0
AlexS4 писал(а):
200V это чтоб не дохло все при стряхивании клеммы с акб при заведенном моторе.
Бывает и больше. По крайней мере, бывало в год написания ГОСТа и раньше. А как оно в тепловозе, какие там нагрузки, состояние проводки и всё остальное - не знаю, потому и советую перестраховаться.
Krismi70 писал(а):
хоть про остальные не будет вопросов ???
Там выключатель нарисован красным, тоже похож на перемычку.

_________________
Нет ничего практичнее хорошей теории


Вернуться наверх
 
 Заголовок сообщения: Re: Мелкие практические вопросы
СообщениеДобавлено: Чт янв 15, 2026 09:34:52 
Первый раз сказал Мяу!

Зарегистрирован: Чт янв 08, 2026 16:56:31
Сообщений: 34
Рейтинг сообщения: 0
Выключатель я увидел)


Вернуться наверх
 
 Заголовок сообщения: Re: Мелкие практические вопросы
СообщениеДобавлено: Пт янв 16, 2026 11:47:15 
Сверлит текстолит когтями
Аватар пользователя

Зарегистрирован: Пт авг 05, 2016 04:47:49
Сообщений: 1142
Рейтинг сообщения: 0
Изображение

подскажите вот имеем мы шунт для замера зарядного тока
но к нему подходят два сопротивления - это для взаимного симетричного смещения точки измерения с выборкой некоего диапазона участка напряжения ?
тоесть мы получается как бы не от чистого минуса мерим но и не полный плюс ?


Вернуться наверх
 
Эиком - электронные компоненты и радиодетали
 Заголовок сообщения: Re: Мелкие практические вопросы
СообщениеДобавлено: Пт янв 16, 2026 12:38:56 
Друг Кота
Аватар пользователя

Карма: 107
Рейтинг сообщений: 3849
Зарегистрирован: Пн фев 09, 2009 22:19:49
Сообщений: 25468
Откуда: Когда-то был прекрасный город для людей
Рейтинг сообщения: 0
Это стандартная развязка для дифференциального входа усилителя.

Без связки контуров питающих цепей устройства и измерителя позволяет измерять чистое напряжение на грунте шунте безо всяких смещений.

ЗЫ. Чёртов Т9


Вернуться наверх
 
 Заголовок сообщения: Re: Мелкие практические вопросы
СообщениеДобавлено: Пт янв 16, 2026 13:21:42 
Сверлит текстолит когтями
Аватар пользователя

Зарегистрирован: Пт авг 05, 2016 04:47:49
Сообщений: 1142
Рейтинг сообщения: 0
тогда не понятно
если он измеряет полную амплитуду через сец пины
а при отсутствии тока бмс выдаст аналоговый сигнал в 1,2в на измерительном пине

    Current Monitor bq77pl900
    Discharge and charge currents are translated to allow a host controller to measure accurately current, which
    measurement can then be used for additional safety features or calculating the remaining capacity of the battery.
    The sense resistor voltage is converted using the following equation. The typical offset voltage is VCELL_OFF
    (1.2 V typical), although it can be presented on the IOUT pin for measurement, if required.
    The output voltage increases when current is positive (discharging) and decreases when current is negative
    (charging).
    VCURR = 1.2 + (IPACK × RSENSE) × (IGAIN)
    where
    State_Control [IGAIN] = 1 then IGAIN = 50
    State_Control [IGAIN] = 0 then IGAIN = 10
    The current monitor amplifier can present the offset voltage as shown in Table 8. The IOUT pin is enabled or
    disabled by FUNCTION_CONTROL [IACAL, IAEN] and has a default state of OFF. IOUT is internally connected
    to ground when disabled.


только проблема в том что ареф они используют в атмеге 328 внутрений 1,1в
и соединён аналог напрямую без делителя
что то неукладывается как то


Вернуться наверх
 
 Заголовок сообщения: Re: Мелкие практические вопросы
СообщениеДобавлено: Пт янв 16, 2026 13:26:46 
Друг Кота
Аватар пользователя

Карма: 107
Рейтинг сообщений: 3849
Зарегистрирован: Пн фев 09, 2009 22:19:49
Сообщений: 25468
Откуда: Когда-то был прекрасный город для людей
Рейтинг сообщения: 0
Ну и чего здесь непонятного ? Дабы усилительные каскады не уходили в насыщение, их режимы считаются исходя из полного размаха напряжения. А действующее напряжение интересно лишь энергетикам для упрощения им жизни.


Вернуться наверх
 
 Заголовок сообщения: Re: Мелкие практические вопросы
СообщениеДобавлено: Пт янв 16, 2026 13:52:13 
Друг Кота

Карма: 20
Рейтинг сообщений: 826
Зарегистрирован: Пт ноя 02, 2018 16:14:36
Сообщений: 3187
Рейтинг сообщения: 0
Di123 писал(а):
одскажите вот имеем мы шунт для замера зарядного тока
Только зарядного или и зарядного, и разрядного?

_________________
Нет ничего практичнее хорошей теории


Вернуться наверх
 
 Заголовок сообщения: Re: Мелкие практические вопросы
СообщениеДобавлено: Пт янв 16, 2026 14:07:52 
Сверлит текстолит когтями
Аватар пользователя

Зарегистрирован: Пт авг 05, 2016 04:47:49
Сообщений: 1142
Рейтинг сообщения: 0
вы пытаетесь идеализировать
я же пытаюсь пощитать по формуле

это понятно что можно режимы отключить на время не диапазонной работы
потому что они через этот шунт гонят зарядный ток и разрядный но через второй мотор только
зачем они заминусили мосфет через шунт этот не понятно
ведь как вы сказали измерение диференцальное - а значит по формуле когда работает мотор напряжение на аналоге будет ещё выше чем 1,2в !!!

допустим измерение тока они включают после того как мк увидит зарядку
даже при зарядке в 0,6а аналог выдаст 1,05в что уже почти критично для ацп
а далее ток начнёт падать и по вашей логике они должны отрубить измеренеия не дожидаясь пробоя рефа на атмеге где то там 0,5а в раёне
а если скачок тока в низ будет кратковременно
или там из разряда быстро поднятое несчитается упавшим ?
или они вообще не измеряют токи но смысл тащить через пол платы дорожки тогда и садить на пин ещё

Добавлено after 1 minute 30 seconds:
HochReiter, с разрядом там всё печально
его нету
но он есть через мотор второй у которого свой шунт должен быт ьхотя и не обязателен

Добавлено after 30 seconds:
да и не нужен он там этож не тестовый стенд акумов


Вернуться наверх
 
 Заголовок сообщения: Re: Мелкие практические вопросы
СообщениеДобавлено: Сб янв 17, 2026 01:46:38 
Друг Кота
Аватар пользователя

Карма: 32
Рейтинг сообщений: 969
Зарегистрирован: Пт сен 10, 2021 15:19:36
Сообщений: 6548
Откуда: Протвино
Рейтинг сообщения: 0
Di123, там еще должно быть предсмещение усилителя и ООС, задающая усиление,
без целой схемы нет смысла гадать.

резисторы обычно выполняют несколько функций : защиту входов, диф компенсацию токов смещения, упрощают введение предсмещения и интегрирование импульсов. если оно делается на шунтовом усилителе.

а конденсаторы параллельно им скорее всего не нужны и даже вредны!


Вернуться наверх
 
 Заголовок сообщения: Re: Мелкие практические вопросы
СообщениеДобавлено: Сб янв 17, 2026 06:36:37 
Сверлит текстолит когтями
Аватар пользователя

Зарегистрирован: Пт авг 05, 2016 04:47:49
Сообщений: 1142
Рейтинг сообщения: 0
AlexS4, это не я придумал
нарисовал бошевскую поделку
мы сдаташитом не можем понять что у них в голове было у нас формулы не сходятся
ареф вообще никуда не подключен
попробую смахнуть мк посмотреть подним может по межслойке куда его закинуло ведь кондер на нём должен быть в любом случае да притом рядом
но пока будем думать что там внутрений ареф

вот что касается шунта
меня и возмущает почему мотор пустили через этот же шунт а второй главный мотор бмс не видит
и аналог бмс напрямую на аналог атмеги идёт без стоних деталей

Изображение

да и по разводке я вижу что в некоторых областях платы они начинали нервничать что у них всё не влезет тут как надо и вкидывали как попало
ладно представим что они всё развели а потом поняли что замер тока у них не будет работать (хотя делается наоборот при проектировании)
в итоге они его блочат регистрами
и пихают в епром бмс пороги аварийных моментов как по заряду так и по мотору раз уж прилепили его сюда что бы был
тогда да использование шунта тут оправдано
правда диапазон на шунте так себе 10-85 мВ при их шунте это 2-17а учитывая что зарядный ток всего 0,5а а диоды заградительные до 1а :) ну тоесть 2а тут не спасут скорее всего

по поводу смещения там есть регистр смещения но он идёт как калибровка что бы выставить ноль на шунте


Вернуться наверх
 
 Заголовок сообщения: Re: Мелкие практические вопросы
СообщениеДобавлено: Сб янв 17, 2026 10:44:50 
Друг Кота
Аватар пользователя

Карма: 107
Рейтинг сообщений: 3849
Зарегистрирован: Пн фев 09, 2009 22:19:49
Сообщений: 25468
Откуда: Когда-то был прекрасный город для людей
Рейтинг сообщения: 0
Пока нет полной схемы, считать бесполезно. Счёт с ошибками будет.
И тем более , когда словами пытаются схему изобразить. Всегда из десяти человек ее вообразит все десять по-своему. Тем более, когда тематический вопрос упаковывают в ленту коротких вопросов-ответов.
А тут вообще тепловозы какие-то прибежали... И заряжают их от маломощного сетевого блока питания с током в ампер...


Вернуться наверх
 
 Заголовок сообщения: Re: Мелкие практические вопросы
СообщениеДобавлено: Сб янв 17, 2026 11:41:37 
Сверлит текстолит когтями
Аватар пользователя

Зарегистрирован: Пт авг 05, 2016 04:47:49
Сообщений: 1142
Рейтинг сообщения: 0
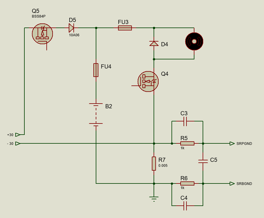
Муркиз, ну вы представьте себе там плата многослойка что там понарисуеш
так кусочками отковыриваю
они там вообще все пины использовали у мк даже кварцевые сделали как выход и на светодиоды пустили

ну ток мне неособо важен там всеранво дисплея нету на вывод информации

мне некоторые места непонятны вот и спрашиваю может я чего не допонимаю
вот у них управление светодиодами сделано через такое везде

Изображение

с резистором ошибся у светодиода он презеционный на 2490ом

по вашему зачем дублировать открытие транзистора другим транзистором ?
в чем там плюс ? он закрываться быстрее будет или открываться или помехозащищенее или это буферное построение от статики ....
из минусов я вижу что там куча деталей понадобилось и резисторы от балды набросали
явно на базу у насального надо было поменьше 1-2ком

к примеру этот же светодиод я могу открыть и одним транзистором без проблем
а если ещё и полевик поставить так и вовсе подшимить можно было два штуки
темболее там идеально бы встала таже улн 2003 без обвязки но внтури обвешаная диодами под защиту всего


Вернуться наверх
 
 Заголовок сообщения: Re: Мелкие практические вопросы
СообщениеДобавлено: Сб янв 17, 2026 12:02:29 
Мучитель микросхем
Аватар пользователя

Карма: 4
Рейтинг сообщений: 116
Зарегистрирован: Вс окт 25, 2020 22:13:25
Сообщений: 463
Откуда: Смоленск
Рейтинг сообщения: 0
Di123 писал(а):
зачем дублировать открытие транзистора другим транзистором ?

Чтобы светодиоды питались от 30 В, у управлялись по "плюсу", скорее всего это важно по каким-то причинам.


Вернуться наверх
 
 Заголовок сообщения: Re: Мелкие практические вопросы
СообщениеДобавлено: Сб янв 17, 2026 12:13:40 
Друг Кота
Аватар пользователя

Карма: 107
Рейтинг сообщений: 3849
Зарегистрирован: Пн фев 09, 2009 22:19:49
Сообщений: 25468
Откуда: Когда-то был прекрасный город для людей
Рейтинг сообщения: 0
Скорее всего, для того, чтобы защитить цепь управления светодиодом от замыканий в цепи светодиода.

И что здесь будем считать ?


Вернуться наверх
 
 Заголовок сообщения: Re: Мелкие практические вопросы
СообщениеДобавлено: Сб янв 17, 2026 12:29:53 
Нашел транзистор. Понюхал.
Аватар пользователя

Зарегистрирован: Ср июл 19, 2017 12:53:01
Сообщений: 154
Рейтинг сообщения: 0
Друзья, подключаю модуль ( вот такой: https://aliexpress.ru/item/33016810393. ... 1739423352 ) на 5 В. NE555 время отсчитывает, светодиод сигналит, а релюха не срабатывает ( на реле 1.7В ) Где то я буратина или модуль кривой?


Вернуться наверх
 
 Заголовок сообщения: Re: Мелкие практические вопросы
СообщениеДобавлено: Сб янв 17, 2026 12:37:16 
Друг Кота
Аватар пользователя

Карма: 107
Рейтинг сообщений: 3849
Зарегистрирован: Пн фев 09, 2009 22:19:49
Сообщений: 25468
Откуда: Когда-то был прекрасный город для людей
Рейтинг сообщения: 0
Картинка и срабатывать не должна - она всего лишь картинка...

Где схема подключения со всеми положенными цифрами ?


Вернуться наверх
 
 Заголовок сообщения: Re: Мелкие практические вопросы
СообщениеДобавлено: Сб янв 17, 2026 12:45:28 
Нашел транзистор. Понюхал.
Аватар пользователя

Зарегистрирован: Ср июл 19, 2017 12:53:01
Сообщений: 154
Рейтинг сообщения: 0
Какие цифры нужны? Подал 5 В на вход - реле не срабатывает.
https://img.radiokot.ru/files/124970/3yxc2q49qf.jpg


Вернуться наверх
 
 Заголовок сообщения: Re: Мелкие практические вопросы
СообщениеДобавлено: Сб янв 17, 2026 12:52:56 
Друг Кота
Аватар пользователя

Карма: 107
Рейтинг сообщений: 3849
Зарегистрирован: Пн фев 09, 2009 22:19:49
Сообщений: 25468
Откуда: Когда-то был прекрасный город для людей
Рейтинг сообщения: 0
Все значимые.


Вернуться наверх
 
 Заголовок сообщения: Re: Мелкие практические вопросы
СообщениеДобавлено: Сб янв 17, 2026 13:04:44 
Нашел транзистор. Понюхал.
Аватар пользователя

Зарегистрирован: Ср июл 19, 2017 12:53:01
Сообщений: 154
Рейтинг сообщения: 0
Благодарю вас, о Великий Помагун, просвятил! :))
Смущает 1К на базе транзистора, не многовато?


Вернуться наверх
 
Показать сообщения за:  Сортировать по:  Вернуться наверх
Начать новую тему Ответить на тему  [ Сообщений: 37275 ]     ... , , , 1854, , , ...  

Часовой пояс: UTC + 3 часа


Вы не можете начинать темы
Вы не можете отвечать на сообщения
Вы не можете редактировать свои сообщения
Вы не можете удалять свои сообщения
Вы не можете добавлять вложения

Найти:
Перейти:  


Powered by phpBB © 2000, 2002, 2005, 2007 phpBB Group
Русская поддержка phpBB
Extended by Karma MOD © 2007—2012 m157y
Extended by Topic Tags MOD © 2012 m157y