Например TDA7294

Форум РадиоКот • Просмотр темы - Переключение напряжения с 8 на 4
Форум РадиоКот
Здесь можно немножко помяукать :)

Текущее время: Ср мар 18, 2026 13:28:18

Часовой пояс: UTC + 3 часа


ПРЯМО СЕЙЧАС:



Начать новую тему Ответить на тему  [ Сообщений: 18 ] 
Автор Сообщение
 Заголовок сообщения: Переключение напряжения с 8 на 4
СообщениеДобавлено: Пн фев 09, 2026 09:38:14 
Родился

Зарегистрирован: Вс фев 25, 2024 14:35:49
Сообщений: 10
Рейтинг сообщения: 0
Всем доброго времени суток!

Помогите пожалуйста реализовать такое(если возможно).

Имеется два аккумулятора 18650 соединенных последовательно.

В наличии есть только плата зарядки по типу TP4056(насколько я понимаю ей можно заряжать ТОЛЬКО один 18650 или соединенных параллельно).

Можно ли сделать так, чтобы "переключаться" между последовательным 8В(когда нужно напряжение для пользования) и параллельным 4В (когда нужна зарядка)?

В наличии есть 6тиконтактный переключатель типа 2P2T с двумя отдельными контактными группами. Думал на его основе что-то подобное сделать...


Вернуться наверх
 
 Заголовок сообщения: Re: Переключение напряжения с 8 на 4
СообщениеДобавлено: Пн фев 09, 2026 10:47:46 
Собутыльник Кота
Аватар пользователя

Карма: 18
Рейтинг сообщений: 266
Зарегистрирован: Пт фев 12, 2010 13:47:17
Сообщений: 2596
Рейтинг сообщения: 0
lahesis333 писал(а):
Думал на его основе что-то подобное сделать...
А почему не сделал? два провода от одного элемента кидаешь на средние контакты переключателя. К двум крайним, с которыми средний замкнут в одном положении - два провода от второго. Вот тебе параллельное соединение. Ну а как последовательное в другом положении получить - надеюсь сам сообразишь, там только один проводок к переключателю добавить.


Вернуться наверх
 
 Заголовок сообщения: Re: Переключение напряжения с 8 на 4
СообщениеДобавлено: Пн фев 09, 2026 11:22:54 
Друг Кота
Аватар пользователя

Карма: 58
Рейтинг сообщений: 447
Зарегистрирован: Чт мар 20, 2008 01:06:40
Сообщений: 3610
Откуда: Севастополь
Рейтинг сообщения: 0
Да, это нормальный рабочий вариант : во время зарядки включать аккумуляторы параллельно, во время работы - последовательно.


Вложения:
2x18650.GIF [1.65 KiB]
Скачиваний: 50

_________________
>(*.*)<
Котище огромно, ушасто, пушисто, глазасто, зубасто, колючелапо и мявай. (c)
Вернуться наверх
 
 Заголовок сообщения: Re: Переключение напряжения с 8 на 4
СообщениеДобавлено: Пн фев 09, 2026 14:40:16 
Друг Кота
Аватар пользователя

Карма: 59
Рейтинг сообщений: 705
Зарегистрирован: Вт сен 25, 2012 23:13:41
Сообщений: 5949
Откуда: г.Дзержинск Нижегородской обл.
Рейтинг сообщения: 0
это нормальный рабочий вариант
Точно! В один прекрасный момент чел забудет щёлкнуть переключателем и оба аккумулятора под замену. :cry:

_________________
Спасение утопающих дело рук самих утопающих.


Вернуться наверх
 
Эиком - электронные компоненты и радиодетали
 Заголовок сообщения: Re: Переключение напряжения с 8 на 4
СообщениеДобавлено: Пн фев 09, 2026 14:46:32 
Друг Кота
Аватар пользователя

Карма: 58
Рейтинг сообщений: 447
Зарегистрирован: Чт мар 20, 2008 01:06:40
Сообщений: 3610
Откуда: Севастополь
Рейтинг сообщения: 0
И одновременно с этим "забудет" отключить зарядку ?
И даже в этом случае один аккумулятор просто зарядится (хоть и повышенным током, да), а со вторым - аж вообще ничего не будет.

Как вариант, чтоб не горевать по поводу того, чего не случилось, можно вместо переключателя поставить реле на две группы перекидных контактов.
Обмотку запитать напрямую от+5 вольт.

_________________
>(*.*)<
Котище огромно, ушасто, пушисто, глазасто, зубасто, колючелапо и мявай. (c)


Вернуться наверх
 
 Заголовок сообщения: Re: Переключение напряжения с 8 на 4
СообщениеДобавлено: Пн фев 09, 2026 15:50:55 
Родился

Зарегистрирован: Вс фев 25, 2024 14:35:49
Сообщений: 10
Рейтинг сообщения: 0
lahesis333 писал(а):
Думал на его основе что-то подобное сделать...
А почему не сделал? два провода от одного элемента кидаешь на средние контакты переключателя. К двум крайним, с которыми средний замкнут в одном положении - два провода от второго. Вот тебе параллельное соединение. Ну а как последовательное в другом положении получить - надеюсь сам сообразишь, там только один проводок к переключателю добавить.

Спасибо большое за ответ! Но, видимо я настолько деградировал в общении с ИИ(я ему изначально задал этот вопрос и он такого там насоветовал...) что фиг пойму как быть(((
Вот что советовал он мне:
Контакт минус от акка1 на общий контакт "левой" цепи, контакт + от акка2 на общий контакт "правой" цепи, соединение плюса аака1 и минуса акка2 на контакт 2 левой цепи и типо должно переключать... но нифига:везде всегда 8в
По вашей рекомендации: "К двум крайним, с которыми средний замкнут в одном положении - два провода от второго" два крайних это два разных на двух "линиях" контактов?
"Ну а как последовательное в другом положении получить - надеюсь сам сообразишь" увы((

Добавлено after 8 minutes 43 seconds:
lahesis333 писал(а):
Думал на его основе что-то подобное сделать...
два провода от одного элемента кидаешь на средние контакты переключателя

И получается аккумуляторы не соединены между собой(без участия переключателя)?


Вернуться наверх
 
 Заголовок сообщения: Re: Переключение напряжения с 8 на 4
СообщениеДобавлено: Пн фев 09, 2026 16:00:59 
Друг Кота
Аватар пользователя

Карма: 59
Рейтинг сообщений: 705
Зарегистрирован: Вт сен 25, 2012 23:13:41
Сообщений: 5949
Откуда: г.Дзержинск Нижегородской обл.
Рейтинг сообщения: 0
И одновременно с этим "забудет" отключить зарядку ?
Варианты могут быть разные, но самый худший сценарий именно такой. Когда чел поймёт, что у него заряжен только один аккумулятор, он щёлкнет переключателем и между разбалансированными аккумуляторами потечет выравнивающий ничем не ограниченный ток. Последствия могут быть разные, но аккумуляторам однозначно хана. Автоматическое переключение устраняет человеческий фактор, но сохраняется риск залипания контактов реле.
Короче, к чему это я? Да к тому, что придуман и отработан нормальный путь последовательной зарядки через BMS. Почему бы не воспользоваться им? Зачем изобретать велосипед?

_________________
Спасение утопающих дело рук самих утопающих.


Последний раз редактировалось Николай_С Вт фев 10, 2026 13:50:03, всего редактировалось 2 раз(а).

Вернуться наверх
 
 Заголовок сообщения: Re: Переключение напряжения с 8 на 4
СообщениеДобавлено: Пн фев 09, 2026 16:04:16 
Вымогатель припоя
Аватар пользователя

Карма: -15
Рейтинг сообщений: -31
Зарегистрирован: Пн июн 03, 2024 22:29:24
Сообщений: 580
Рейтинг сообщения: 0
Покупаешь плату повышающего DC-DC с регулировкой тока на Али за копейки , выставляешь напряжение 8,4 вольта, ток какой надо и куришь бамбук .


Вернуться наверх
 
 Заголовок сообщения: Re: Переключение напряжения с 8 на 4
СообщениеДобавлено: Пн фев 09, 2026 16:08:27 
Друг Кота
Аватар пользователя

Карма: 59
Рейтинг сообщений: 705
Зарегистрирован: Вт сен 25, 2012 23:13:41
Сообщений: 5949
Откуда: г.Дзержинск Нижегородской обл.
Рейтинг сообщения: 0
...видимо я настолько деградировал в общении с ИИ...
Сдаётся мне, что проблема именно в этом. :)))

_________________
Спасение утопающих дело рук самих утопающих.


Вернуться наверх
 
 Заголовок сообщения: Re: Переключение напряжения с 8 на 4
СообщениеДобавлено: Пн фев 09, 2026 16:13:40 
Друг Кота
Аватар пользователя

Карма: 58
Рейтинг сообщений: 447
Зарегистрирован: Чт мар 20, 2008 01:06:40
Сообщений: 3610
Откуда: Севастополь
Рейтинг сообщения: 0
Варианты могут быть разные..
УМВР уже лет 6-7, два аккумулятора запитывают LCR-T4.
Но сдуру - да, согласен, можно что угодно поломать.

_________________
>(*.*)<
Котище огромно, ушасто, пушисто, глазасто, зубасто, колючелапо и мявай. (c)


Вернуться наверх
 
 Заголовок сообщения: Re: Переключение напряжения с 8 на 4
СообщениеДобавлено: Пн фев 09, 2026 16:41:44 
Родился

Зарегистрирован: Вс фев 25, 2024 14:35:49
Сообщений: 10
Рейтинг сообщения: 0
Покупаешь плату повышающего DC-DC с регулировкой тока на Али за копейки , выставляешь напряжение 8,4 вольта, ток какой надо и куришь бамбук .

К сожалению сроки поджимают, доставка 3-5 дней, а в нашем селе фиг такое купишь. поэтому и приходится городить...
Кстати, вот посоветовали подключение по такой "схеме"))
Такой вариант изобразить я попросил(изначально была "человеческая")


Вложения:
вариант переключения.jpg [23.93 KiB]
Скачиваний: 30
Вернуться наверх
 
 Заголовок сообщения: Re: Переключение напряжения с 8 на 4
СообщениеДобавлено: Пн фев 09, 2026 17:49:32 
Друг Кота
Аватар пользователя

Карма: 116
Рейтинг сообщений: 4532
Зарегистрирован: Пт мар 30, 2012 05:17:29
Сообщений: 16343
Откуда: Екатеринбург
Рейтинг сообщения: 0
Автоматическое переключение устраняет человеческий фактор, но сохраняется риск залипания контактов реле.
Если правильно подобрать реле, то риск минимальный.
придуман и отработан нормальный путь последовательной зарядки через BMS. Почему бы не воспользоваться им? Зачем изобретать велосипед?
Я не следил за темой, но помню подобное желание в теме про какой-то самокат - ТС хотел заряжать десяток запараллеленных аккумуляторов, а разряжать их собранными последовательно. Тогда, кажется, хотя точно не помню, дело было в отсутствии платы на десять банок. А тут может быть в недостаточном напряжении зарядника.

_________________
И хрюкотали зелюки,
Как мюмзики в мове.
_________________
На каждый РКН
Найдётся VPN.


Вернуться наверх
 
 Заголовок сообщения: Re: Переключение напряжения с 8 на 4
СообщениеДобавлено: Пн фев 09, 2026 18:04:18 
Друг Кота
Аватар пользователя

Карма: 59
Рейтинг сообщений: 705
Зарегистрирован: Вт сен 25, 2012 23:13:41
Сообщений: 5949
Откуда: г.Дзержинск Нижегородской обл.
Рейтинг сообщения: 0
Принимая решение о нестандартном включении аккумуляторов, всегда нужно оценивать риски. В данном случае сгорит один дом в селе, да и фиг с ним. Главное чтобы соседей не задело. ;)

_________________
Спасение утопающих дело рук самих утопающих.


Вернуться наверх
 
 Заголовок сообщения: Re: Переключение напряжения с 8 на 4
СообщениеДобавлено: Пн фев 09, 2026 19:23:48 
Говорящий с текстолитом
Аватар пользователя

Карма: 12
Рейтинг сообщений: 85
Зарегистрирован: Вт мар 28, 2023 21:17:15
Сообщений: 1699
Откуда: Universe
Рейтинг сообщения: 0
Вот так это паяется и вполне себе надежно работает.

:wink:

Изображение

_________________
I have a dream...¯\_(ツ)_/¯


Вернуться наверх
 
 Заголовок сообщения: Re: Переключение напряжения с 8 на 4
СообщениеДобавлено: Пн фев 09, 2026 20:22:23 
Друг Кота
Аватар пользователя

Карма: 59
Рейтинг сообщений: 705
Зарегистрирован: Вт сен 25, 2012 23:13:41
Сообщений: 5949
Откуда: г.Дзержинск Нижегородской обл.
Рейтинг сообщения: 0
Вот так это паяется и вполне себе надежно работает.
Так во включенном состоянии между корпусом питаемого устройства и корпусом разъёма USB будет подключен один аккумулятор. Если эти корпуса случайно соприкоснутся... :facepalm:

_________________
Спасение утопающих дело рук самих утопающих.


Вернуться наверх
 
 Заголовок сообщения: Re: Переключение напряжения с 8 на 4
СообщениеДобавлено: Пн фев 09, 2026 21:51:44 
Друг Кота
Аватар пользователя

Карма: 197
Рейтинг сообщений: 8652
Зарегистрирован: Пн ноя 30, 2009 03:00:01
Сообщений: 43603
Откуда: Нерезиновая
Рейтинг сообщения: 0
это нормальный рабочий вариант
В один прекрасный момент чел забудет щёлкнуть переключателем и оба аккумулятора под замену. :cry:

Интересно, почему? Как раз, именно аккумуляторам, вообще ничего не грозит.
Если не переключить аккумуляторы в режим "последовательно", то устройство просто не включится, и от 4-х вольт не сгорит
Если не переключить аккумуляторы в режим "параллельно", и включить их на зарядку- то они заряжаться не будут, а сама плата зарядки, если там нет защиты от обратного тока- заблокируется, и в режим зарядки не включится- у неё "на выходе" аккумулятор с напряжением, выше, чем напряжение окончания зарядки. Очень даже вполне живое решение.

зы.. Можно, конечно, использовать повышайку, но, повышайка потребляет энергии заметно больше- КПД преобразования "на повышение" не самый лучший..

зы.. Это, случайно, не питание мультиметра?


Вернуться наверх
 
 Заголовок сообщения: Re: Переключение напряжения с 8 на 4
СообщениеДобавлено: Вт фев 10, 2026 13:50:39 
Друг Кота
Аватар пользователя

Карма: 59
Рейтинг сообщений: 705
Зарегистрирован: Вт сен 25, 2012 23:13:41
Сообщений: 5949
Откуда: г.Дзержинск Нижегородской обл.
Рейтинг сообщения: 0
В один прекрасный момент чел забудет щёлкнуть переключателем и оба аккумулятора под замену. :cry:
Интересно, почему?
Я же уже объяснил почему и привёл самый неудачный сценарий развития событий:
При включённом устройстве "забудет" отключить зарядку. Когда чел поймёт, что у него заряжен только один аккумулятор, он щёлкнет переключателем и между разбалансированными аккумуляторами потечет выравнивающий ничем не ограниченный ток. Последствия могут быть разные, но аккумуляторам однозначно хана.

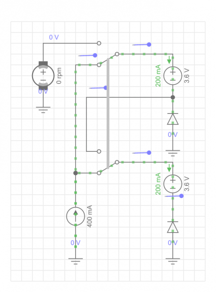
Если кому интересно, могу привести свой вариант схемы, свободный от ВСЕХ вышеперечисленных недостатков. К сожалению, коммутация всего лишь на двух переключателях в данном случае невозможна, поэтому схема усложняется на два диода. Они используются не только для коммутации, но и для балансировки токов между параллельно включенными аккумуляторами.
Изображение Изображение
На схеме нагрузка условно обозначена в виде коллекторного мотора, а контроллер зарядки в виде генератора тока.
Диоды должны быть одинаковые. Так как через нижний по схеме диод течёт ток нагрузки, диоды должны его выдерживать. Для снижения потерь предпочтительно использовать диодную сборку с общим анодом и барьером Шоттки. Если это невозможно, необходимо перенести нижний по схеме диод в разрыв проводника между переключателем и контроллером зарядки. На контроллере зарядки нужно скомпенсировать наличие диодов подбором резистрного делителя, установленного по входу обратной связи.

_________________
Спасение утопающих дело рук самих утопающих.


Вернуться наверх
 
 Заголовок сообщения: Re: Переключение напряжения с 8 на 4
СообщениеДобавлено: Вт фев 10, 2026 20:08:09 
Сверлит текстолит когтями
Аватар пользователя

Карма: 6
Рейтинг сообщений: 231
Зарегистрирован: Пн ноя 08, 2021 13:12:57
Сообщений: 1228
Откуда: 58С 58В
Рейтинг сообщения: 0
lahesis333,
4 провода от аккумуляторов на 4х контактный разъём.
Ответные части.
Разъём зарядного - соединение параллельное (перемычками).
Нагрузки - последовательное. :solder:

_________________
Свежий взгляд из прошлого тысячелетия.


Вернуться наверх
 
Показать сообщения за:  Сортировать по:  Вернуться наверх
Начать новую тему Ответить на тему  [ Сообщений: 18 ] 

Часовой пояс: UTC + 3 часа


Вы не можете начинать темы
Вы не можете отвечать на сообщения
Вы не можете редактировать свои сообщения
Вы не можете удалять свои сообщения
Вы не можете добавлять вложения

Найти:
Перейти:  


Powered by phpBB © 2000, 2002, 2005, 2007 phpBB Group
Русская поддержка phpBB
Extended by Karma MOD © 2007—2012 m157y
Extended by Topic Tags MOD © 2012 m157y