Например TDA7294

Форум РадиоКот • Просмотр темы - Мелкие практические вопросы
Форум РадиоКот
Здесь можно немножко помяукать :)

Текущее время: Пт мар 06, 2026 08:09:49

Часовой пояс: UTC + 3 часа


ПРЯМО СЕЙЧАС:



Начать новую тему Ответить на тему  [ Сообщений: 37255 ]     ... , , , 1859, , , ,  
Автор Сообщение
 Заголовок сообщения: Re: Мелкие практические вопросы
СообщениеДобавлено: Сб фев 14, 2026 19:26:01 
Друг Кота
Аватар пользователя

Карма: 32
Рейтинг сообщений: 954
Зарегистрирован: Пт сен 10, 2021 15:19:36
Сообщений: 6508
Откуда: Протвино
Рейтинг сообщения: 1
если например нагрузка будет индуктивная или к нагрузке подключены и другие источники питания то при обрыве шунта напряжение может сильно выйти за пределы питания оу. +6..9V над Vcc - убьют lm324/358, несмотря что он довольно выноcлив :dont_know:

а с 10k уже нужно вольт 100..300 ...ито резистор скорее отгорит :)))


Вернуться наверх
 
 Заголовок сообщения: Re: Мелкие практические вопросы
СообщениеДобавлено: Сб фев 14, 2026 19:51:26 
Электрический кот

Карма: 2
Рейтинг сообщений: 125
Зарегистрирован: Пт ноя 22, 2024 14:08:43
Сообщений: 1046
Рейтинг сообщения: 0
можно и диод впараллель датчику на случай отгорания...


Вернуться наверх
 
 Заголовок сообщения: Re: Мелкие практические вопросы
СообщениеДобавлено: Сб фев 14, 2026 19:58:41 
Друг Кота
Аватар пользователя

Карма: 32
Рейтинг сообщений: 954
Зарегистрирован: Пт сен 10, 2021 15:19:36
Сообщений: 6508
Откуда: Протвино
Рейтинг сообщения: 0
можно, но что лучше:

- мощный диод с теплоотводом чтоб не отпаялся в случае аварии, который будет занимать место в 5 раз больше шунта и который вероятно ниразу не сработает за всю жизнь устройства

или
- 0603 резистор, гарантирующий схему от доп повреждений

?


Вернуться наверх
 
 Заголовок сообщения: Re: Мелкие практические вопросы
СообщениеДобавлено: Сб фев 14, 2026 20:11:55 
Прорезались зубы
Аватар пользователя

Зарегистрирован: Вс фев 11, 2018 07:12:47
Сообщений: 211
Рейтинг сообщения: 0
резистор, гарантирующий схему от доп повреждений

СпойлерИзображение

Правильно я понял?
А этот резистор не будет вносить значительную погрешность на порог переключения? Ведь ОУ по входу все-таки штото потребляет


Вернуться наверх
 
Эиком - электронные компоненты и радиодетали
 Заголовок сообщения: Re: Мелкие практические вопросы
СообщениеДобавлено: Сб фев 14, 2026 21:12:55 
Друг Кота
Аватар пользователя

Карма: 32
Рейтинг сообщений: 954
Зарегистрирован: Пт сен 10, 2021 15:19:36
Сообщений: 6508
Откуда: Протвино
Рейтинг сообщения: 1
да, правильно.
нет, не будет:
вовторых 20nA bias для lm324/358 это 0.2mV @ 10k
а вопервых - в этой схеме нет неопределенности синфазного сигнала и соответственно порог можно выставить с учетом _постоянного_ смещения через этот резистор, даже если он к примеру 300k.

...но можно и 2 одинаковых резистора на каждый вход ляпать в любых схемах, чтоб не утруждать себя погружением в детали :))


Вернуться наверх
 
 Заголовок сообщения: Re: Мелкие практические вопросы
СообщениеДобавлено: Пн фев 16, 2026 13:49:48 
Прорезались зубы
Аватар пользователя

Зарегистрирован: Вс фев 11, 2018 07:12:47
Сообщений: 211
Рейтинг сообщения: 0
Касаемо схемы индикатора нагрузки, если кто будет повторять, при питании от 5В резистивный делитель питания сдиодов нужно разделять, с + резистор на красный и с - резистор на зеленый. Сегодня полдня потратил на возню, зеленый никак не хотел гореть, сменил кучу пар резисторов разных номиналов)


Вернуться наверх
 
 Заголовок сообщения: Re: Мелкие практические вопросы
СообщениеДобавлено: Пн фев 16, 2026 18:40:50 
Друг Кота
Аватар пользователя

Карма: 32
Рейтинг сообщений: 954
Зарегистрирован: Пт сен 10, 2021 15:19:36
Сообщений: 6508
Откуда: Протвино
Рейтинг сообщения: 1
Васо, конечно! вообще резисторный делитель там это странность, какой смысл впустую греть резисторы?!
при достаточно низком напряжении питания по соавнению с Vfw двух последовательных диодов - логично какраз LED поставить последовательно на место того странного делителя, а в середину подкинуть выход оу через резистор. для 5V белый + синий диоды пойдут для такого включения а для 3.3V - любые (кроме 2х низковольтных красных, бывают красные 1.5V)


Вернуться наверх
 
 Заголовок сообщения: Re: Мелкие практические вопросы
СообщениеДобавлено: Вт фев 17, 2026 03:56:27 
Открыл глаза

Зарегистрирован: Ср апр 24, 2013 15:31:47
Сообщений: 41
Рейтинг сообщения: 0
Здравствуйте всем.
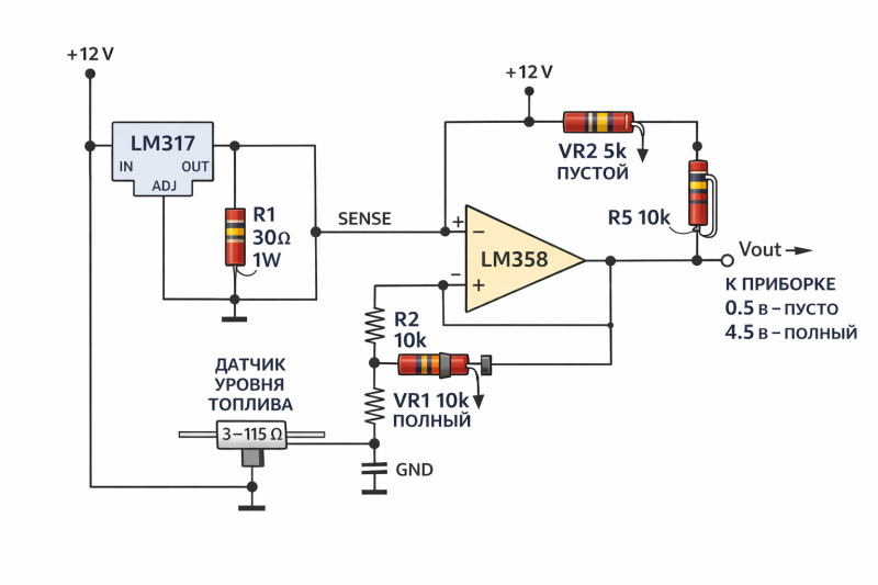
Суть вопроса: есть штатный датчик уровня топлива, показания пустой бак 115 ом, полный бак 3 ом.
Задача подружить с приборкой которая отображает уровень топлива по напряжению: полный бак 4.5 вольта, пустой 0.5 вольта.

Я собирал схему на крен 8а и делителе напряжения это работает,но показания инвертированы когда полный бак показывает пустой и наоборот. Может кто подскажет как проще всего или инвертировать показания или может какую другую схему проще сделать? К сожалению в создании схем я не очень,но спаять могу. Нейросеть выдала вот такую картинку по запросу схемы, Но она корявая,как мне кажется
СпойлерИзображение


Вернуться наверх
 
 Заголовок сообщения: Re: Мелкие практические вопросы
СообщениеДобавлено: Вт фев 17, 2026 08:38:58 
Мучитель микросхем
Аватар пользователя

Карма: 4
Рейтинг сообщений: 116
Зарегистрирован: Вс окт 25, 2020 22:13:25
Сообщений: 448
Откуда: Смоленск
Рейтинг сообщения: 0
Направление правильное, делайте на ОУ.


Вернуться наверх
 
 Заголовок сообщения: Re: Мелкие практические вопросы
СообщениеДобавлено: Вт фев 17, 2026 08:52:04 
Друг Кота
Аватар пользователя

Карма: 107
Рейтинг сообщений: 3837
Зарегистрирован: Пн фев 09, 2009 22:19:49
Сообщений: 25257
Откуда: Когда-то был прекрасный город для людей
Рейтинг сообщения: 0
А провод на подковке в датчике просто перебросить на другой конец не пробовали ?


Вернуться наверх
 
 Заголовок сообщения: Re: Мелкие практические вопросы
СообщениеДобавлено: Вт фев 17, 2026 09:21:50 
Открыл глаза

Зарегистрирован: Ср апр 24, 2013 15:31:47
Сообщений: 41
Рейтинг сообщения: 0
А провод на подковке в датчике просто перебросить на другой конец не пробовали ?

У меня два датчика и у каждого своя масса не хочется изменения в них вносить. Буду пробовать ковырять операционные усилители, спасибо.


Вернуться наверх
 
 Заголовок сообщения: Re: Мелкие практические вопросы
СообщениеДобавлено: Вт фев 17, 2026 15:04:40 
Друг Кота
Аватар пользователя

Карма: 32
Рейтинг сообщений: 954
Зарегистрирован: Пт сен 10, 2021 15:19:36
Сообщений: 6508
Откуда: Протвино
Рейтинг сообщения: 1
RAZOR9600, еще могут быть проблемы с линейностью (пол бака будут сильно отличаться от реальности) , мы же не знаем какие характеристики и у датчика и у приборки. обычно конструктивную нелинейность датчика компенсируют в приборке

если хотите с первого раза синтезировать правильную схемку (или может даже программку для mcu будет выгоднее)
не поленитесь снять хотябы еще 3 точки между крайними значениями, для приборки - это совсем просто, для датчика, если он вынут и бак неслишком сложной формы тоже нетрудно. и сразу входное сопротивление приборки проверьте. подайте скажем 4V через 10k и померьте сколько на них падает.


для линейного преобразования с таким датчиком соединенным с кузовом проще всего взять 2 ОУ, lm358 скажем,

(для схемы с 1 ОУ потребуется источник отрицательного питания, и устройство смещения выходного потенциала например на tl431 )
(а ну или генератор тока для преобразования сопротивления в напряжение и потом инвертор на 1 ОУ)

линейная схема из 2 ОУ это
1 источник опорного (можно 78L05 для питания ОУ и делитель с ее выхода),
схема преобразования сопротивления в напряжение - 2резистора +ОУ,
и линейный инвертор - еще 2 резистора и ОУ.

...и наверное еще пара подстраевыемых делителей(совмещенных с вышеперечисленными резисторами) ,
чтоб точно выставить пороги через опорное на каждый из оу или через их выходы


Последний раз редактировалось AlexS4 Вт фев 17, 2026 15:40:20, всего редактировалось 1 раз.

Вернуться наверх
 
 Заголовок сообщения: Re: Мелкие практические вопросы
СообщениеДобавлено: Вт фев 17, 2026 15:36:20 
Друг Кота
Аватар пользователя

Карма: 107
Рейтинг сообщений: 3837
Зарегистрирован: Пн фев 09, 2009 22:19:49
Сообщений: 25257
Откуда: Когда-то был прекрасный город для людей
Рейтинг сообщения: 0
Да все равно - шкала там сильно условная.


Вернуться наверх
 
 Заголовок сообщения: Re: Мелкие практические вопросы
СообщениеДобавлено: Вт фев 17, 2026 15:41:52 
Друг Кота
Аватар пользователя

Карма: 32
Рейтинг сообщений: 954
Зарегистрирован: Пт сен 10, 2021 15:19:36
Сообщений: 6508
Откуда: Протвино
Рейтинг сообщения: 0
это кто как привык, так то и лампочки пустого бака достаточно :)))


Вернуться наверх
 
 Заголовок сообщения: Re: Мелкие практические вопросы
СообщениеДобавлено: Вт фев 17, 2026 16:39:13 
Открыл глаза

Зарегистрирован: Ср апр 24, 2013 15:31:47
Сообщений: 41
Рейтинг сообщения: 0
Ребята, спасибо за помощь, на двух приборах уже давно померил какие параметры им нужны для отображения. Нарисовали мне вот такую схему,собрал по ней на столе,она работает отлично,но лимиты от 0.69в и 4.31в не подскажете какие элементы можно покрутить чтобы лимиты можно было потенциометром например выставить поточнее?
Приборка цифровая,там всего 10 делений, поэтому линейность за и особо точность не нужна .
СпойлерИзображение Изображение


Вернуться наверх
 
 Заголовок сообщения: Re: Мелкие практические вопросы
СообщениеДобавлено: Вт фев 17, 2026 17:12:54 
Друг Кота
Аватар пользователя

Карма: 32
Рейтинг сообщений: 954
Зарегистрирован: Пт сен 10, 2021 15:19:36
Сообщений: 6508
Откуда: Протвино
Рейтинг сообщения: 1
RAZOR9600, в выходном ОУ In+ опирается на 2.5V c делителя. изменяя это опорное можно менять крайние значения обоих напряжений.
первый ОУ на In+ подается ООС с делителя, задающего усиление, меняя делитель можно менять размах.

вниз каждого из упомянутых делителей ставь подстроечник ~20% от сопротивления снизу, а верхний резистор увеливай до +10% чтоб в обе стороны регулировка была. это даст +-10% регулировку и обеспечит помехозащищенность (движки переменных резисторов можно соединить с общим проводом)


эта схема по дизайну дает нелинейное преобразование, чтоб увеличить линейность надо поднять сопротивление через которое ток подается на датчик (230R скажем до 3k поднять и в 12раз увеличить усиление 1го оу уменьшив нижний резистор делителя ООС )
ну или наоборот можно усугубить нелинейность если надо.


Вернуться наверх
 
 Заголовок сообщения: Re: Мелкие практические вопросы
СообщениеДобавлено: Вт фев 17, 2026 18:00:15 
Открыл глаза

Зарегистрирован: Ср апр 24, 2013 15:31:47
Сообщений: 41
Рейтинг сообщения: 0
AlexS4 Спасибо огромное за помощь, работает, посмотрю потом как в работе будет:)
СпойлерИзображение Изображение


Вернуться наверх
 
 Заголовок сообщения: Re: Мелкие практические вопросы
СообщениеДобавлено: Вс фев 22, 2026 21:34:06 
Вымогатель припоя
Аватар пользователя

Карма: 1
Рейтинг сообщений: 14
Зарегистрирован: Сб сен 17, 2011 12:26:37
Сообщений: 667
Откуда: Нижний Тагил
Рейтинг сообщения: 0
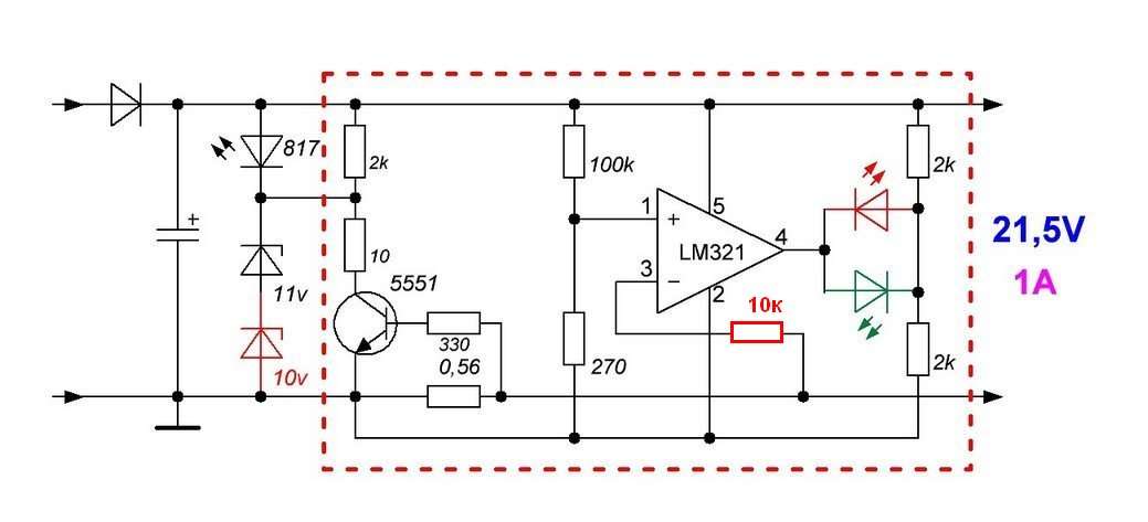
Изображение

Товарищи, у этого усилителя мощности двухэтажное питание получается?
По вхлду 22, на оконечный 36в?

Это схема от Аккорд 001


Вернуться наверх
 
 Заголовок сообщения: Re: Мелкие практические вопросы
СообщениеДобавлено: Пн фев 23, 2026 22:50:09 
Родился

Зарегистрирован: Пн июл 08, 2019 07:35:39
Сообщений: 10
Рейтинг сообщения: 0
День добрый уважаемые форумчане.
Начал строить небольшую теслу: вторичка L-33см D=5,6см d=0,3мм, первичная D=12,2см 7 витков 1,5мм, кап самодельный примерно 10нФ, разрядник 2,5 мм. Питание от ТДКС, дуга зажигается на 6-8 мм.
Спарки удалось растянуть сантиметров на 4, неонка загорается сантиметрах на 20. Вторичка заземлена.
Фото и схемы загрузить не смог, попробую описать. ВВ провода от тдкс несколько раз пропущены через салатово синее кольцо и приходят на клеммы конденсатора, с одной клеммы идëт сразу на первичку ко второй подключён разрядник и соответственно вторым концом разрядник подключëн к первичке.
Очень жёстко шьет между первичкой и вторичкой, жирные, извилистые и ветвящиеся разряды в одновременно в нескольких местах. Попытка дополнительно изолировать вторичку скотчем не помогла. Высокое наводится на все металлические предметы в радиусе минимум метра.
Пожалуйста подскажите как бороться с пробоем между обмотками ну и как получить бОльшие разряды с катушки? Или хотя бы дайте ссылки на темы где обсуждается эта проблема.
Заранее спасибо.


Вернуться наверх
 
 Заголовок сообщения: Re: Мелкие практические вопросы
СообщениеДобавлено: Вт фев 24, 2026 13:47:56 
Прорезались зубы
Аватар пользователя

Зарегистрирован: Вс фев 11, 2018 07:12:47
Сообщений: 211
Рейтинг сообщения: 0
Вопрос по нестандартному использованию уф-маски механик UVH900, может кто делал подобное: хочу приклеить ей проводники на медный радиатор, на котором будут стоять светодиоды. Не отвалится после нескольких циклов нагрева-охлаждения? Сами сдиоды будут держаться своим креплением.


Вернуться наверх
 
Показать сообщения за:  Сортировать по:  Вернуться наверх
Начать новую тему Ответить на тему  [ Сообщений: 37255 ]     ... , , , 1859, , , ,  

Часовой пояс: UTC + 3 часа


Вы не можете начинать темы
Вы не можете отвечать на сообщения
Вы не можете редактировать свои сообщения
Вы не можете удалять свои сообщения
Вы не можете добавлять вложения

Найти:
Перейти:  


Powered by phpBB © 2000, 2002, 2005, 2007 phpBB Group
Русская поддержка phpBB
Extended by Karma MOD © 2007—2012 m157y
Extended by Topic Tags MOD © 2012 m157y