Например TDA7294

Форум РадиоКот • Просмотр темы - Приставка для мультиметра для измерения индуктивности
Форум РадиоКот
Здесь можно немножко помяукать :)

Текущее время: Пн окт 13, 2025 12:02:52

Часовой пояс: UTC + 3 часа


ПРЯМО СЕЙЧАС:



Начать новую тему Ответить на тему  [ Сообщений: 21 ]  1,  
Автор Сообщение
Не в сети
 Заголовок сообщения: Приставка для мультиметра для измерения индуктивности
СообщениеДобавлено: Вс окт 15, 2023 01:01:32 
Родился

Зарегистрирован: Вс окт 15, 2023 00:34:20
Сообщений: 8
Рейтинг сообщения: 0
Собрал приставку для мультиметра для измерения индуктивности. Использовал вместо кт3102 BC547C, а взамен кт209 2sa1015. Использовал подстроечный резистор R5 на 50к вместо 47к(резистор не многооборотистый использовал). При включении показывает значения в 3.3 раза больше, чем нужно, а при попытке провернуть подстроечный резистор R5 для настройки прибора, то ничего не происходит(местами указывает на 1мВ больше, грешу на мультиметр). В чем проблема? Что нужно заменить или исправить? Мне кажется, что проблема в транзисторе 2sa1015. Помогите, пожалуйста


Вложения:
схемаа (1).JPG [90.14 KiB]
Скачиваний: 671
Вернуться наверх
 
Не в сети
 Заголовок сообщения: Re: Приставка для мультиметра для измерения индуктивности
СообщениеДобавлено: Вс окт 15, 2023 09:54:18 
Поставщик валерьянки для Кота
Аватар пользователя

Карма: 18
Рейтинг сообщений: 456
Зарегистрирован: Чт ноя 15, 2012 20:47:59
Сообщений: 2205
Откуда: Крымск
Рейтинг сообщения: 0
Эта приставка показывает плюс/минус километр, так что всё нормально!


Вернуться наверх
 
Не в сети
 Заголовок сообщения: Re: Приставка для мультиметра для измерения индуктивности
СообщениеДобавлено: Вс окт 15, 2023 10:12:28 
Друг Кота
Аватар пользователя

Карма: 59
Рейтинг сообщений: 2215
Зарегистрирован: Чт янв 26, 2012 16:44:29
Сообщений: 19242
Откуда: Таксимо
Рейтинг сообщения: 0
Километр не километр, а схема неправильная. Надо еще один диод и конденсатор

_________________
Мои поставщики запчастей с отличной репутацией
texnomag.ru
radioremont.com
pl-1.org
4ip.info
elitan.ru


Вернуться наверх
 
Не в сети
 Заголовок сообщения: Re: Приставка для мультиметра для измерения индуктивности
СообщениеДобавлено: Вс окт 15, 2023 12:00:44 
Друг Кота
Аватар пользователя

Карма: 196
Рейтинг сообщений: 8554
Зарегистрирован: Пн ноя 30, 2009 03:00:01
Сообщений: 42685
Откуда: Нерезиновая
Рейтинг сообщения: 0
vlasovzloy писал(а):
а схема неправильная. Надо еще один диод и конденсатор

Вообще-то эта, и аналогичные схемы "гуляют" по сети, и там везде ОДИН диод..
https://hommad.ru/pristavka-dlya-izmere ... nosti.html



И аналогичная схема, где, вместо 555 таймера применили 561ЛН2-
https://cxem.net/izmer/izmer201.php

зы.. Транзисторы там, по большому счёту, вообще не нужны, так как 555 таймер по выходу может выдать до 150(200) мА, и "буфер" из транзисторов с максимальным током в 100 миллиампер- это как мёртвому клизма..


Вернуться наверх
 
Не в сети
 Заголовок сообщения: Re: Приставка для мультиметра для измерения индуктивности
СообщениеДобавлено: Вс окт 15, 2023 12:17:49 
Друг Кота
Аватар пользователя

Карма: 59
Рейтинг сообщений: 2215
Зарегистрирован: Чт янв 26, 2012 16:44:29
Сообщений: 19242
Откуда: Таксимо
Рейтинг сообщения: 0
Ну и пусть гуляет хоть загуляется. То что она неправильная и дураку понятно

_________________
Мои поставщики запчастей с отличной репутацией
texnomag.ru
radioremont.com
pl-1.org
4ip.info
elitan.ru


Вернуться наверх
 
Не в сети
 Заголовок сообщения: Re: Приставка для мультиметра для измерения индуктивности
СообщениеДобавлено: Вс окт 15, 2023 13:39:01 
Друг Кота
Аватар пользователя

Карма: 196
Рейтинг сообщений: 8554
Зарегистрирован: Пн ноя 30, 2009 03:00:01
Сообщений: 42685
Откуда: Нерезиновая
Рейтинг сообщения: 0
Попробовал сэмулировать в протеусе саму схему измерения- работает.. Непонятно, почему диод наоборот стоит.. - соответственно мультиметр показывает "индуктивность" с индикацией минуса..

В теории- всё правильно- на частоте генерации индуктивность это реактивное сопротивление, с резистором R3 получается делитель напряжения, чем больше индуктивность, тем больше её сопротивление, а диод с резистором и конденсатором- простейший вольтметр переменного тока..


зы..
vlasovzloy писал(а):
а схема неправильная
А объяснить, почему "неправильная"- никак?

зызы.. Если диод перевернуть- будет показывать нормально- С ПЛЮСОМ..


Вернуться наверх
 
Не в сети
 Заголовок сообщения: Re: Приставка для мультиметра для измерения индуктивности
СообщениеДобавлено: Вс окт 15, 2023 14:29:04 
Друг Кота
Аватар пользователя

Карма: 59
Рейтинг сообщений: 2215
Зарегистрирован: Чт янв 26, 2012 16:44:29
Сообщений: 19242
Откуда: Таксимо
Рейтинг сообщения: 0
Да не хочу я обьяснять. Посмотри сам как детекторы на двух диодах сделаны

_________________
Мои поставщики запчастей с отличной репутацией
texnomag.ru
radioremont.com
pl-1.org
4ip.info
elitan.ru


Вернуться наверх
 
Не в сети
 Заголовок сообщения: Re: Приставка для мультиметра для измерения индуктивности
СообщениеДобавлено: Вс окт 15, 2023 15:00:49 
Родился

Зарегистрирован: Вс окт 15, 2023 00:34:20
Сообщений: 8
Рейтинг сообщения: 0
vlasovzloy писал(а):
а схема неправильная. Надо еще один диод и конденсатор

Вообще-то эта, и аналогичные схемы "гуляют" по сети, и там везде ОДИН диод..
https://hommad.ru/pristavka-dlya-izmere ... nosti.html



И аналогичная схема, где, вместо 555 таймера применили 561ЛН2-
https://cxem.net/izmer/izmer201.php

зы.. Транзисторы там, по большому счёту, вообще не нужны, так как 555 таймер по выходу может выдать до 150(200) мА, и "буфер" из транзисторов с максимальным током в 100 миллиампер- это как мёртвому клизма..

Попробую собрать без транзисторов


Вернуться наверх
 
Не в сети
 Заголовок сообщения: Re: Приставка для мультиметра для измерения индуктивности
СообщениеДобавлено: Вс окт 15, 2023 16:49:53 
Друг Кота
Аватар пользователя

Карма: 59
Рейтинг сообщений: 2215
Зарегистрирован: Чт янв 26, 2012 16:44:29
Сообщений: 19242
Откуда: Таксимо
Рейтинг сообщения: 0
А мультиметр какой у тебя? Напиши модель

_________________
Мои поставщики запчастей с отличной репутацией
texnomag.ru
radioremont.com
pl-1.org
4ip.info
elitan.ru


Вернуться наверх
 
Не в сети
 Заголовок сообщения: Re: Приставка для мультиметра для измерения индуктивности
СообщениеДобавлено: Вс окт 15, 2023 17:04:11 
Родился

Зарегистрирован: Вс окт 15, 2023 00:34:20
Сообщений: 8
Рейтинг сообщения: 0
А мультиметр какой у тебя? Напиши модель

DT9205A


Вернуться наверх
 
Не в сети
 Заголовок сообщения: Re: Приставка для мультиметра для измерения индуктивности
СообщениеДобавлено: Вс окт 15, 2023 17:07:46 
Друг Кота
Аватар пользователя

Карма: 196
Рейтинг сообщений: 8554
Зарегистрирован: Пн ноя 30, 2009 03:00:01
Сообщений: 42685
Откуда: Нерезиновая
Рейтинг сообщения: 0
vova8474 писал(а):
Попробую собрать без транзисторов

Только "без транзисторов" я бы посоветовал собирать по "даташитовской" схеме, иначе подключаемая индуктивность может влиять на частоту генерации 555 таймера.


Вернуться наверх
 
Не в сети
 Заголовок сообщения: Re: Приставка для мультиметра для измерения индуктивности
СообщениеДобавлено: Вс окт 15, 2023 17:54:58 
Друг Кота
Аватар пользователя

Карма: 59
Рейтинг сообщений: 2215
Зарегистрирован: Чт янв 26, 2012 16:44:29
Сообщений: 19242
Откуда: Таксимо
Рейтинг сообщения: 0
Написано 45-450 герц по переменке не врет, значит если использовать частоту перевариваимою мультиком можно уьрать все эти диоды хуеды и мерить прям на катушке напряжение. Предположим 300 герц или 400 сделать, настроить выход генератора по сколько то вольт и подстроить на образцовом резисторе эквиваленте. Только частоту нужно на чем тотнастроить, я так понял мультик вчастоту не умеет

_________________
Мои поставщики запчастей с отличной репутацией
texnomag.ru
radioremont.com
pl-1.org
4ip.info
elitan.ru


Вернуться наверх
 
Не в сети
 Заголовок сообщения: Re: Приставка для мультиметра для измерения индуктивности
СообщениеДобавлено: Вс окт 15, 2023 18:16:37 
Родился

Зарегистрирован: Вс окт 15, 2023 00:34:20
Сообщений: 8
Рейтинг сообщения: 0
vova8474 писал(а):
Попробую собрать без транзисторов

Только "без транзисторов" я бы посоветовал собирать по "даташитовской" схеме, иначе подключаемая индуктивность может влиять на частоту генерации 555 таймера.

Я планирую вырезать R1, R2, Q1, Q2, C3 и резистор 300Ом подключить напрямую к третьей ноге. Как думаете, так нормально будет работать или дохлый номер не имеющий смысла?


Вернуться наверх
 
Не в сети
 Заголовок сообщения: Re: Приставка для мультиметра для измерения индуктивности
СообщениеДобавлено: Вс окт 15, 2023 19:03:25 
Друг Кота
Аватар пользователя

Карма: 196
Рейтинг сообщений: 8554
Зарегистрирован: Пн ноя 30, 2009 03:00:01
Сообщений: 42685
Откуда: Нерезиновая
Рейтинг сообщения: 0
Вот модель в протеусе, на основе идеи моей переделки:
Вот тут настроено на 100 микрогенри:
СпойлерИзображение


А вот тут подключён дроссель 47 микрогенри:
СпойлерИзображение


Частота генерации 555 таймера- ~66000 Гц..


Вложения:
Измеритель индуктивности1.JPG [139.73 KiB]
Скачиваний: 2608
Измеритель индуктивности.JPG [127.79 KiB]
Скачиваний: 2546
Вернуться наверх
 
Не в сети
 Заголовок сообщения: Re: Приставка для мультиметра для измерения индуктивности
СообщениеДобавлено: Вс окт 15, 2023 19:42:23 
Сверлит текстолит когтями
Аватар пользователя

Карма: 6
Рейтинг сообщений: 210
Зарегистрирован: Пн ноя 08, 2021 13:12:57
Сообщений: 1131
Откуда: 58С 58В
Рейтинг сообщения: 0
vova8474,
vova8474 писал(а):
При включении показывает значения в 3.3 раза больше, чем нужно, а при попытке провернуть подстроечный резистор R5 для настройки прибора, то ничего не происходит

И при КЗ?
АлександрЛ,
Нужен конденсатор последовательно с R3 для исключения подмагничивания, тогда D1 выпрямит отрицательный выброс самоиндукции. 8)

_________________
Свежий взгляд из прошлого тысячелетия.


Вернуться наверх
 
Не в сети
 Заголовок сообщения: Re: Приставка для мультиметра для измерения индуктивности
СообщениеДобавлено: Вс окт 15, 2023 19:50:34 
Родился

Зарегистрирован: Вс окт 15, 2023 00:34:20
Сообщений: 8
Рейтинг сообщения: 0
Вот модель в протеусе, на основе идеи моей переделки:
Вот тут настроено на 100 микрогенри:
СпойлерИзображение


А вот тут подключён дроссель 47 микрогенри:
СпойлерИзображение


Частота генерации 555 таймера- ~66000 Гц..

Диод 1n4148 подойдет? Я думаю, что да
У вас лицензионный протеус? Я пытался найти пиратский, бесполезно. Ничего не нашел нормального и без сюрпризов


Вернуться наверх
 
Не в сети
 Заголовок сообщения: Re: Приставка для мультиметра для измерения индуктивности
СообщениеДобавлено: Вс окт 15, 2023 21:59:20 
Друг Кота
Аватар пользователя

Карма: 196
Рейтинг сообщений: 8554
Зарегистрирован: Пн ноя 30, 2009 03:00:01
Сообщений: 42685
Откуда: Нерезиновая
Рейтинг сообщения: 0
Динозавр писал(а):
Нужен конденсатор последовательно с R3 для исключения подмагничивания, тогда D1 выпрямит отрицательный выброс самоиндукции. 8)
Да я пробовал диод и так, и наоборот- милливольтметр показывает одно и то же, только с минусом.

vova8474 писал(а):
Диод 1n4148 подойдет
Должен подойти
vova8474 писал(а):
У вас лицензионный протеус? Я пытался найти пиратский, бесполезно. Ничего не нашел нормального и без сюрпризов
Ломаный, и тоже не без сюрпризов.. У меня был 8.9, мне на этом форуме прислали 8,13, я его поставил, но он мне немного в библиотеке накосячил..

А, ну, собственно, вот:
https://cxem.net/izmer/izmer201.php
Схема:
СпойлерИзображение

https://cxem.net/izmer/images/izmer201-1.jpg
мультик тоже с минусом показывает:
СпойлерИзображение

https://cxem.net/izmer/images/izmer201-5.jpg
Я так и не понял, зачем диод так стоит, там, вроде бы, всё равно - никаких там выбросов "только в минус" нет, "типа выбросы" одинаковые и в плюс, и в минус..


зы.. Ну то, что многие "авторы" пытаются "умощнить" 150~200 миллиамперный выход 555 таймера каким-нибудь 100 миллиамперным транзистором- я уже привык, это просто "инерция мышления" - обычно у микросхем выход 5~15 миллиампер, а даташиты, как и инструкции, у нас изучать не принято..... :))) :))) :))) :)))

ICM7555 Output Current . 100mA
https://static.chipdip.ru/lib/222/DOC000222841.pdf

NA555, NE555, SA555, SE555 Output current ±225 mA
https://static.chipdip.ru/lib/403/DOC014403360.pdf


Вернуться наверх
 
Не в сети
 Заголовок сообщения: Re: Приставка для мультиметра для измерения индуктивности
СообщениеДобавлено: Вс окт 15, 2023 23:04:49 
Родился

Зарегистрирован: Вс окт 15, 2023 00:34:20
Сообщений: 8
Рейтинг сообщения: 0
Динозавр писал(а):
Нужен конденсатор последовательно с R3 для исключения подмагничивания, тогда D1 выпрямит отрицательный выброс самоиндукции. 8)
Да я пробовал диод и так, и наоборот- милливольтметр показывает одно и то же, только с минусом.

vova8474 писал(а):
Диод 1n4148 подойдет
Должен подойти
vova8474 писал(а):
У вас лицензионный протеус? Я пытался найти пиратский, бесполезно. Ничего не нашел нормального и без сюрпризов
Ломаный, и тоже не без сюрпризов.. У меня был 8.9, мне на этом форуме прислали 8,13, я его поставил, но он мне немного в библиотеке накосячил..

А, ну, собственно, вот:
https://cxem.net/izmer/izmer201.php
Схема:
СпойлерИзображение

https://cxem.net/izmer/images/izmer201-1.jpg
мультик тоже с минусом показывает:
СпойлерИзображение

https://cxem.net/izmer/images/izmer201-5.jpg
Я так и не понял, зачем диод так стоит, там, вроде бы, всё равно - никаких там выбросов "только в минус" нет, "типа выбросы" одинаковые и в плюс, и в минус..


зы.. Ну то, что многие "авторы" пытаются "умощнить" 150~200 миллиамперный выход 555 таймера каким-нибудь 100 миллиамперным транзистором- я уже привык, это просто "инерция мышления" - обычно у микросхем выход 5~15 миллиампер, а даташиты, как и инструкции, у нас изучать не принято..... :))) :))) :))) :)))

ICM7555 Output Current . 100mA
https://static.chipdip.ru/lib/222/DOC000222841.pdf

NA555, NE555, SA555, SE555 Output current ±225 mA
https://static.chipdip.ru/lib/403/DOC014403360.pdf

Можно ссылку на протеус, пожалуйста?
Я попробую вашу схему переделки. Спасибо большое за нее, а то неделю мучаюсь почти что :))


Вернуться наверх
 
Не в сети
 Заголовок сообщения: Re: Приставка для мультиметра для измерения индуктивности
СообщениеДобавлено: Пн окт 16, 2023 00:43:08 
Друг Кота
Аватар пользователя

Карма: 196
Рейтинг сообщений: 8554
Зарегистрирован: Пн ноя 30, 2009 03:00:01
Сообщений: 42685
Откуда: Нерезиновая
Рейтинг сообщения: 0
vova8474 писал(а):
Можно ссылку на протеус, пожалуйста?
В ЛС загляните..


И да- при нажатии кнопки "цитировать" в ответ попадает всё сообщение, которое вы цитируете. Если вы ещё не привыкли к движку форума, то вам лучше нажимать кнопочку "ответить" слева внизу- так как есть ПРАВИЛА-
viewtopic.php?f=19&t=6538
и там есть пункт:
2.7 Запрещается бездумное вложенное цитирование, цитирование огромных объёмов текста без сокрытия его под спойлер, а так же полное, бессмысленное цитирование предыдущего поста.

И ещё- свои сообщения вы можете исправить, нажав кнопочку "правка" справа под сообщением.

зы..
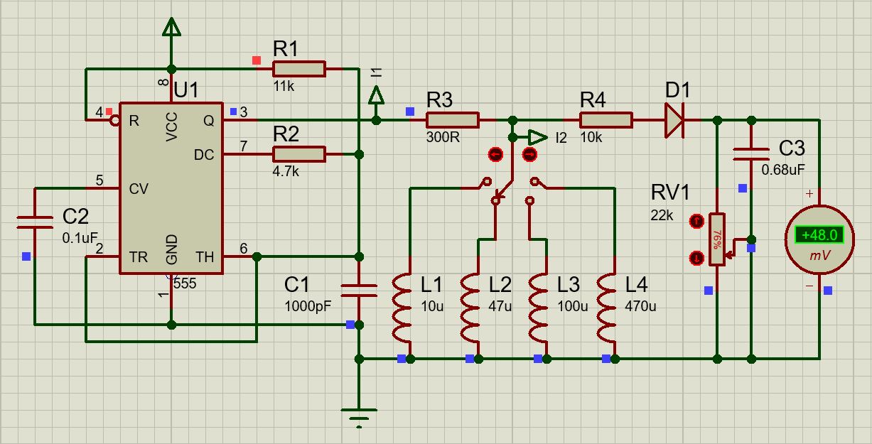
Вот аналогичная схема измерителя индуктивности только на 555 таймере:

И да, здесь диод выпрямляет "в плюс"..
Видимо те "авторы", которые выдали найденную где-то, одну и ту же схему, за свою, просто, не задумываясь, тупо копировали её, не задумываясь о её работе.


Последний раз редактировалось АлександрЛ Пн окт 16, 2023 14:13:54, всего редактировалось 1 раз.

Вернуться наверх
 
Не в сети
 Заголовок сообщения: Re: Приставка для мультиметра для измерения индуктивности
СообщениеДобавлено: Пн окт 16, 2023 08:42:36 
Родился

Зарегистрирован: Вс окт 15, 2023 00:34:20
Сообщений: 8
Рейтинг сообщения: 0
АлександрЛ, Извиняюсь. Я никак не могу привыкнуть к особенностям форума. Тут сообщество намного дружелюбнее к новичкам(на предыдущих я был послан раза 3 наверно), чем в других, но странный движок сайта.


Вернуться наверх
 
Показать сообщения за:  Сортировать по:  Вернуться наверх
Начать новую тему Ответить на тему  [ Сообщений: 21 ]  1,  

Часовой пояс: UTC + 3 часа


Кто сейчас на форуме

Сейчас этот форум просматривают: нет зарегистрированных пользователей и гости: 32


Вы не можете начинать темы
Вы не можете отвечать на сообщения
Вы не можете редактировать свои сообщения
Вы не можете удалять свои сообщения
Вы не можете добавлять вложения

Найти:
Перейти:  


Powered by phpBB © 2000, 2002, 2005, 2007 phpBB Group
Русская поддержка phpBB
Extended by Karma MOD © 2007—2012 m157y
Extended by Topic Tags MOD © 2012 m157y