Например TDA7294

Форум РадиоКот • Просмотр темы - Запитать ночник от телефонной зарядки
Форум РадиоКот
Здесь можно немножко помяукать :)

Текущее время: Вт фев 17, 2026 10:50:35

Часовой пояс: UTC + 3 часа


ПРЯМО СЕЙЧАС:



Начать новую тему Ответить на тему  [ Сообщений: 29 ]    , 2
Автор Сообщение
Не в сети
 Заголовок сообщения: Re: Запитать ночник от телефонной зарядки
СообщениеДобавлено: Вт янв 27, 2026 21:58:35 
Родился

Зарегистрирован: Сб янв 24, 2026 21:06:22
Сообщений: 7
Рейтинг сообщения: 0
если не охота паять

Да-да, тоже смотрел на них. Но когда я такие штуки нашёл на озоне - то уже припаял резистор с диодом. И вроде даже всё заработало поначалу, две ночи ночник светил... :( К сожалению, проблемы на этом не закончились - о чём я написал уже в этой теме. Приходится разбираться дальше.
тогда так

То есть получается, что вот эти регуляторы с озона построены по примерно таким схемам? Значит, там синенькая фиговина с крутилкой - это скорее всего переменный резистор, который на схеме R2?
а можно почитать умных людей, которые уже твою задачку решили :beer:

Ну так я читал :))) И на форум как раз с той темы и пришёл. Идея припаять диод 1N4007 взята именно оттуда. Действительно понижает напряжение :) А до этого я думал что диоды нужны чисто для того чтобы только в одном направлении ток шёл и побочных эффектов у них никаких нет.

Добавлено after 3 hours 3 minutes 7 seconds:
Ещё раз спасибо всем за советы. Узнал много нового :)

Проблема действительно оказалась в блоке питания. Не помню уж от чего он остался - но он был какой-то неправильный. Попытался запитать от него часы китайские - не завелись. На часах написано что они потребляют 300 мА, на блоке - что он выдаёт 500 мА, но питания от блока не хватило. Часы показывали тест, потом пытались перейти на время, гасли, снова показывали тест и т.д. Поменял блок на другой - часы заработали.

Потом поставил другой блок на ночник, померил напряжение - оно стало точно как от батарейки. На батарейках выдаёт 4.2 вольт, и от USB через резистор и диод тоже выдаёт 4.2. Проверил на ещё одном блоке - то же самое, 4.2. Только на этом странном заряднике было 4.7. Так что дополнительный диод впаивать не стал, и так напряжение ровно столько сколько нужно.
Конденсатор электролитический всё же припаял - на 100 мкф, 63 вольт. Заодно узнал, что электролитические конденсаторы имеют полярность - раньше думал что всем конденсаторам всё равно как подцепляться :)
Ночник, к сожалению, начал временами глючить и от батареек тоже. Две ночи работы от кривого зарядника для него даром не прошли. Но по большей части всё ещё работает, так что буду эксплуатировать.

Тем временем на озоне нашёл похожие ночники, которые уже продаются с питанием от розетки или от USB. Выйдет наверное даже дешевле, чем самому собирать. Но разбираться и самому паять схему было очень интересно :) В случае необходимости cмогу теперь и какое-нибудь другое устройство c батареек тоже перевести на питание от USB.


Вернуться наверх
 
Не в сети
 Заголовок сообщения: Re: Запитать ночник от телефонной зарядки
СообщениеДобавлено: Ср янв 28, 2026 07:10:45 
Друг Кота
Аватар пользователя

Карма: 116
Рейтинг сообщений: 4525
Зарегистрирован: Пт мар 30, 2012 05:17:29
Сообщений: 16234
Откуда: Екатеринбург
Рейтинг сообщения: 0
Напоследок. Устройства, кушающие батарейки, некритичны к напряжению питания. Ибо у одного элемента оно меняется по ходу разрядки от 1.5 до 0.8 В. Так что точно стабилизировать его смысла нет.

_________________
И хрюкотали зелюки,
Как мюмзики в мове.

На каждый РКН
Найдётся VPN.


Вернуться наверх
 
Не в сети
 Заголовок сообщения: Re: Запитать ночник от телефонной зарядки
СообщениеДобавлено: Ср янв 28, 2026 18:26:39 
Друг Кота
Аватар пользователя

Карма: 59
Рейтинг сообщений: 695
Зарегистрирован: Вт сен 25, 2012 23:13:41
Сообщений: 5748
Откуда: г.Дзержинск Нижегородской обл.
Рейтинг сообщения: 0
Я новичок, в электронике понимаю мало.
Узнал много нового. В случае необходимости cмогу теперь и какое-нибудь другое устройство c батареек тоже перевести на питание от USB.
:facepalm: Весьма самонадеянное заявление! Уверен, что не сможете. Подсказки, данные в этом конкретном случае, только для него и годятся. И вообще, изучать Электронику по подсказкам с форума - пустая трата времени. Они не дают базовых знаний и навыков. У Вас ещё будет возможность в этом убедиться.

_________________
Спасение утопающих дело рук самих утопающих.


Вернуться наверх
 
Не в сети
 Заголовок сообщения: Re: Запитать ночник от телефонной зарядки
СообщениеДобавлено: Ср янв 28, 2026 19:49:58 
Родился

Зарегистрирован: Сб янв 24, 2026 21:06:22
Сообщений: 7
Рейтинг сообщения: 0
:facepalm: Весьма самонадеянное заявление! Уверен, что не сможете.

Возможно и такое :)
Однако, на мой взгляд, данный кейс можно считать успешным. Да, в процессе возникли проблемы - но всё и затевалось с учётом того, что знаний нет и возможно устройство придётся списать в утиль после эксперимента, а потом купить новое. По итогу устройству нужно было питание с определёнными характеристиками - я ему сделал питание с такими характеристиками. Так что цель была достигнута. Причём в начале я вообще не знал, как это делается. В другой раз у меня знаний и навыков будет больше, способов выполнения задачи тоже будет больше. Логично предположить, что и вероятность успеха тоже вырастет, разве нет?
Подсказки, данные в этом конкретном случае, только для него и годятся.

Проблема перевода устройств с батареек на БП USB - достаточно распространённая. И решение тоже вполне типовое. Даже устройств именно на трёх батарейках 1.5В АА немало. Так что очень может быть что встретится похожий случай.
И вообще, изучать Электронику по подсказкам с форума - пустая трата времени. Они не дают базовых знаний и навыков. У Вас ещё будет возможность в этом убедиться.

В данный момент моя проблема заключается вовсе не в недостатке информации. И даже не в том, что у меня подход к изучению неправильный, несистемный. Проблема в первую очередь в том, что знания некуда применять. Хочется не просто изучать что-то ради изучения - хочется сделать что-то полезное. А в направлении электроники мне пока делать нечего. Спросил жену - что можно ещё припаять? Говорит - пока ничего :(


Вернуться наверх
 
Эиком - электронные компоненты и радиодетали
Не в сети
 Заголовок сообщения: Re: Запитать ночник от телефонной зарядки
СообщениеДобавлено: Ср янв 28, 2026 23:02:39 
Друг Кота
Аватар пользователя

Карма: 59
Рейтинг сообщений: 695
Зарегистрирован: Вт сен 25, 2012 23:13:41
Сообщений: 5748
Откуда: г.Дзержинск Нижегородской обл.
Рейтинг сообщения: 0
Проблема в первую очередь в том, что знания некуда применять. Хочется не просто изучать что-то ради изучения - хочется сделать что-то полезное. А в направлении электроники мне пока делать нечего. Спросил жену - что можно ещё припаять? Говорит - пока ничего :(
Вот! Во всём виноваты женщины - подавляют инициативу в самом зародыше. :))) Но расстраиваться не стоит. Тут ключевое слово: "пока". ;)
А если серьёзно, то эти знания являются профессиональными и в быту применения не имеют. Гораздо быстрей проще и дешевле купить нужную вещь промышленного производства, чем делать её дома "на коленке" из подручных материалов.

_________________
Спасение утопающих дело рук самих утопающих.


Вернуться наверх
 
Не в сети
 Заголовок сообщения: Re: Запитать ночник от телефонной зарядки
СообщениеДобавлено: Ср янв 28, 2026 23:07:29 
Друг Кота
Аватар пользователя

Карма: 107
Рейтинг сообщений: 3330
Зарегистрирован: Сб фев 11, 2017 15:59:13
Сообщений: 14922
Откуда: 57 RUS
Рейтинг сообщения: 0
Проблема перевода устройств с батареек на БП USB - достаточно распространённая. И решение тоже вполне типовое. Даже устройств именно на трёх батарейках 1.5В АА немало. Так что очень может быть что встретится похожий случай

Гуглите типа «бок питания для газовой колонки», или «универсальный блок питания», их много разных есть а продаже, и на разное напряжение - 1,5V, 3V, 4,5V, 6V, их применяют для питания электротехники, работающей от батарей, вот как вариант:
https://www.ozon.ru/dialogSearch?p_text ... ой+колонки

_________________
НАРОДОВЛАСТИЕ а не кланово-олигархическая дерьмократия!!!
Цифровому рабству, навязываемому цифровым олигархатом - НЕТ!


Вернуться наверх
 
Не в сети
 Заголовок сообщения: Re: Запитать ночник от телефонной зарядки
СообщениеДобавлено: Пт янв 30, 2026 11:18:18 
Родился

Зарегистрирован: Сб янв 24, 2026 21:06:22
Сообщений: 7
Рейтинг сообщения: 0
быстрей проще и дешевле купить нужную вещь промышленного производства

В подавляющем большинстве случаев - да. Китайцы стараются сделать всё что только можно и потом продать за недорого. Особенно в области простеньких устройств, которые можно сделать самому. Те же ночники - существуют и продаются на озоне модели уже с питанием от USB.
Но в некоторых редких случаях всё же бывают применения и домашнему творчеству :) Например, когда хочется ночник с питанием от сети, но именно такой модели, которая почему-то продаётся только с питанием от батареек.

Добавлено after 25 minutes 58 seconds:
Гуглите типа «бок питания для газовой колонки», или «универсальный блок питания», их много разных есть а продаже

Именно для газовой колонки - не пробовал смотреть. Спасибо, в следующий раз посмотрю :)
А вот именно универсальные или на конкретное напряжение - смотрел на озоне ещё до того, как полез паять сам. И, на мой взгляд, найти такой - задача не сказать чтобы простая была. Конечно может быть, что я искал как-то не так, или слишком мало искал. Но у меня не получилось найти то, что бы мне захотелось купить.
Из универсальных блоков нашёл один. Отправляется с Китая, едет долго, минимум выдаёт 4 вольта, довольно громоздкий на вид.
Есть много заменителей батарек - но китайцы ленятся делать для них описания и порой даже непонятно, какие напряжения поддерживаются, а какие нет. Не говоря уж о схеме работы и внутреннем устройстве. Есть, допустим, блок, заменяющий 2 батарейки АА на провод USB. Но поди догадайся, что там внутри и за счёт чего он понижает напряжение. Схема с блоком DC-DC вряд ли туда влезет - устройство слишком маленькое. Может там каскад диодов, может резистор. А может и вообще только провода, которые напрямую подают 5В от блока на контакты без всякой обработки - китайцы такое вполне могут :)
Блоки питания есть, их много на 3В. Но вот найти именно на конкретное напряжение у меня не получилось вообще. В поиске всё забито блоками на 3В и 5В, иногда попадаются блоки на 12В. Фильтра на конкретное напряжение нет, результов много. Смотришь-смотришь и нужного не находишь.
По крайней мере на 4.5В я так и не нашёл - из-за чего и полез смотреть, как можно было бы сделать такое самому.


Вернуться наверх
 
Не в сети
 Заголовок сообщения: Re: Запитать ночник от телефонной зарядки
СообщениеДобавлено: Пт янв 30, 2026 18:10:49 
Опытный кот
Аватар пользователя

Карма: 11
Рейтинг сообщений: 79
Зарегистрирован: Пт фев 27, 2015 12:00:53
Сообщений: 858
Откуда: Рязанская область
Рейтинг сообщения: 0
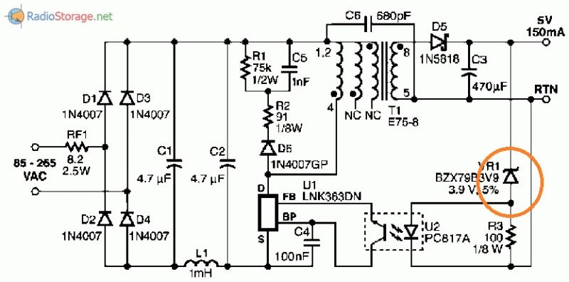
Изображение Изображение

по низкому напряжению практически все китайские дешёвые блоки питания похожи, если хоть немного паять умеете то не сложно переделать блок питания на 4,5 вольта, нужно заменить стабилитрон 3,9 на 3 вольта


Вернуться наверх
 
Не в сети
 Заголовок сообщения: Re: Запитать ночник от телефонной зарядки
СообщениеДобавлено: Пт янв 30, 2026 19:03:03 
Родился

Зарегистрирован: Сб янв 24, 2026 21:06:22
Сообщений: 7
Рейтинг сообщения: 0
по низкому напряжению практически все китайские дешёвые блоки питания похожи, если хоть немного паять умеете то не сложно переделать блок питания на 4,5 вольта, нужно заменить стабилитрон 3,9 на 3 вольта

О, надо будет попробовать как-нибудь потом. У меня как раз образовался блок питания под разборку :)


Вернуться наверх
 
Показать сообщения за:  Сортировать по:  Вернуться наверх
Начать новую тему Ответить на тему  [ Сообщений: 29 ]    , 2

Часовой пояс: UTC + 3 часа


Кто сейчас на форуме

Сейчас этот форум просматривают: нет зарегистрированных пользователей и гости: 32


Вы не можете начинать темы
Вы не можете отвечать на сообщения
Вы не можете редактировать свои сообщения
Вы не можете удалять свои сообщения
Вы не можете добавлять вложения

Найти:
Перейти:  


Powered by phpBB © 2000, 2002, 2005, 2007 phpBB Group
Русская поддержка phpBB
Extended by Karma MOD © 2007—2012 m157y
Extended by Topic Tags MOD © 2012 m157y