Например TDA7294

Форум РадиоКот • Просмотр темы - Проблема с MC34063
Форум РадиоКот
Здесь можно немножко помяукать :)

Текущее время: Вс дек 14, 2025 10:12:43

Часовой пояс: UTC + 3 часа


ПРЯМО СЕЙЧАС:



Начать новую тему Ответить на тему  [ Сообщений: 350 ]    , , , , 5, , , ...  
Автор Сообщение
Не в сети
 Заголовок сообщения: Re: Проблема с MC34063
СообщениеДобавлено: Вс сен 26, 2010 13:52:55 
Друг Кота
Аватар пользователя

Карма: 77
Рейтинг сообщений: 1247
Зарегистрирован: Вс мар 29, 2009 22:09:05
Сообщений: 7518
Рейтинг сообщения: 0
Цитата:
значит там ШИМ только по току !


Чего??? Говорят Вам - нету там ШИМа как такового. Ну нету его, такой принцип работы этой микросхемы.

И все же, зачем Вам какие-то обмотки? Поставьте один дроссель, и все... Или гальваническая развязка так принципиальна?

_________________
Разница между теорией и практикой на практике гораздо больше, чем в теории.


Вернуться наверх
 
Не в сети
 Заголовок сообщения: Re: Проблема с MC34063
СообщениеДобавлено: Вс сен 26, 2010 16:47:17 
Друг Кота
Аватар пользователя

Карма: 67
Рейтинг сообщений: 1066
Зарегистрирован: Чт сен 18, 2008 12:27:21
Сообщений: 19962
Откуда: Столица Мира Санкт-Петербург
Рейтинг сообщения: 0
Медали: 1
Получил миской по аватаре (1)
YS писал(а):
Чего??? Говорят Вам - нету там ШИМа как такового.

А в режиме ограничения по току?

_________________
[ Всё дело не столько в вашей глупости, сколько в моей гениальности ] [ Правильно заданный вопрос содержит в себе половину ответа ]
Измерить нннада?


Вернуться наверх
 
Не в сети
 Заголовок сообщения: Re: Проблема с MC34063
СообщениеДобавлено: Вс сен 26, 2010 17:03:16 
Друг Кота
Аватар пользователя

Карма: 44
Рейтинг сообщений: 601
Зарегистрирован: Вс мар 04, 2007 11:39:00
Сообщений: 4469
Откуда: Ukraine, Kyiv
Рейтинг сообщения: 0
Есть там ШИМ, как таковой (во вложении - рисунок № 5 из апноута AN920-D). Но и пропуски тоже реализовываются, когда потребление выходного тока падает ниже какого-то предельного значения. А в диапазоне рабочих токов - ШИМируется, как положено. В даташите это особо не выделено, нужно читать дополнительные материалы.


Вложения:
MC34063.jpg [43.48 KiB]
Скачиваний: 854

_________________
Выслушай и противную сторону, даже если она и противна
Вернуться наверх
 
Не в сети
 Заголовок сообщения: Re: Проблема с MC34063
СообщениеДобавлено: Вс сен 26, 2010 20:33:18 
Друг Кота
Аватар пользователя

Карма: 67
Рейтинг сообщений: 1066
Зарегистрирован: Чт сен 18, 2008 12:27:21
Сообщений: 19962
Откуда: Столица Мира Санкт-Петербург
Рейтинг сообщения: 0
Медали: 1
Получил миской по аватаре (1)
Вот и я говорю — если выходное напряжение выше положенного, то будет пропуск импульсов. Если выходная напруга ниже заданной, но происходит превышиние тока — появляется ШИМ. Тогда меняя макс. ток меняем ширину импульсов :) Это всё можно понять если долго курить структурную схему MC34063 и алгоритм её работы.

_________________
[ Всё дело не столько в вашей глупости, сколько в моей гениальности ] [ Правильно заданный вопрос содержит в себе половину ответа ]
Измерить нннада?


Вернуться наверх
 
Эиком - электронные компоненты и радиодетали
Не в сети
 Заголовок сообщения: Re: Проблема с MC34063
СообщениеДобавлено: Вс сен 26, 2010 21:06:30 
Друг Кота
Аватар пользователя

Карма: 77
Рейтинг сообщений: 1247
Зарегистрирован: Вс мар 29, 2009 22:09:05
Сообщений: 7518
Рейтинг сообщения: 0
Цитата:
Это всё можно понять если долго курить структурную схему MC34063 и алгоритм её работы.


Хм, ну, не знаю. Когда я накурился структурной схемы MC34063, мне другое привиделось. :)

_________________
Разница между теорией и практикой на практике гораздо больше, чем в теории.


Вернуться наверх
 
Не в сети
 Заголовок сообщения: Re: Проблема с MC34063
СообщениеДобавлено: Пн сен 27, 2010 08:54:35 
Друг Кота
Аватар пользователя

Карма: 67
Рейтинг сообщений: 1066
Зарегистрирован: Чт сен 18, 2008 12:27:21
Сообщений: 19962
Откуда: Столица Мира Санкт-Петербург
Рейтинг сообщения: 0
Медали: 1
Получил миской по аватаре (1)
YS писал(а):
Хм, ну, не знаю. Когда я накурился структурной схемы MC34063, мне другое привиделось. :)

Тогда я приведу свои умозаключения...
С разорваной петлёй ОС у нас с осциллятора поступают импульсы SET и RESET на триггер, управляющий транзистором (драйвером). Частота следования импульсов задаётся конденсатором Ст. Причём сигнал SET проходит через логическое И с сигналом ОС по напряжению: если напряжение на выходе больше опорного (заданного) (которое заводится на инвертирующий вход компаратора), то сигнал SET не поступает на драйвер и мы получаем пропуск импульса. Если у нас напряжение на выходе меньше заданного (с компаратора на логическое И идёт единица), но у нас происходит превышение пикового тока, сигнал RESET подаётся на триггер досрочно (раньше, чем это сделал бы осциллятор).
Т.о. мы получаем пропуск импульсов при регулировании по напряжению и ШИМ при регулированию по току :) Поправьте если неправ.

_________________
[ Всё дело не столько в вашей глупости, сколько в моей гениальности ] [ Правильно заданный вопрос содержит в себе половину ответа ]
Измерить нннада?


Вернуться наверх
 
Не в сети
 Заголовок сообщения: Re: Проблема с MC34063
СообщениеДобавлено: Пн сен 27, 2010 22:07:40 
Друг Кота
Аватар пользователя

Карма: 77
Рейтинг сообщений: 1247
Зарегистрирован: Вс мар 29, 2009 22:09:05
Сообщений: 7518
Рейтинг сообщения: 0
Ну, может оно и так. Лень думать. :) Работает - и ладно... :)

_________________
Разница между теорией и практикой на практике гораздо больше, чем в теории.


Вернуться наверх
 
Не в сети
 Заголовок сообщения: Re: Проблема с MC34063
СообщениеДобавлено: Пт окт 01, 2010 13:56:45 
Вымогатель припоя
Аватар пользователя

Карма: -4
Рейтинг сообщений: -25
Зарегистрирован: Пн дек 29, 2008 01:33:58
Сообщений: 675
Откуда: Kiev
Рейтинг сообщения: 0
YS писал(а):
Ну, может оно и так. Лень думать. :) Работает - и ладно... :)

Вот и ответы на все Ваши вопросы :kill: Респект falkonist за терпение и учение :write:

_________________
Сдам комнату двум девушкам. Трем не сдам - годы уже нете.


Вернуться наверх
 
Не в сети
 Заголовок сообщения: Re: Проблема с MC34063
СообщениеДобавлено: Вс окт 10, 2010 21:55:06 
Первый раз сказал Мяу!

Зарегистрирован: Ср окт 28, 2009 20:01:18
Сообщений: 22
Рейтинг сообщения: 0
YS писал(а):
Сегодня наконец-то дошел до магазина и купил IRLML5203, в связи с чем довел до ума схему. Вроде, должно работать, но все равно прошу общественность взглянуть - так оно как-то спокойнее. :)

Изображение

Небольшое уточнение: С2 - 400pF.


А можно вместо IRLML5203 юзать irf7416?

В аналогичной схеме со стабилизацией напряжения (как в даташите) при включении аналогичным способом irf7416 он начинает греться. Ток нагрузки — около 200 mA

измерения относительно земли.
Изображение
Вложение:
irf7416_34.png [3.96 KiB]
Скачиваний: 4040

1 канал — сток транзистора
2 канал — затвор транзистора

он слишком долго закрывается?


Вернуться наверх
 
Не в сети
 Заголовок сообщения: Re: Проблема с MC34063
СообщениеДобавлено: Вс окт 10, 2010 23:13:21 
Друг Кота
Аватар пользователя

Карма: 44
Рейтинг сообщений: 601
Зарегистрирован: Вс мар 04, 2007 11:39:00
Сообщений: 4469
Откуда: Ukraine, Kyiv
Рейтинг сообщения: 0
Конечно!

_________________
Выслушай и противную сторону, даже если она и противна


Вернуться наверх
 
Не в сети
 Заголовок сообщения: Re: Проблема с MC34063
СообщениеДобавлено: Вс окт 10, 2010 23:41:57 
Первый раз сказал Мяу!

Зарегистрирован: Ср окт 28, 2009 20:01:18
Сообщений: 22
Рейтинг сообщения: 0
falkonist писал(а):
Конечно!

попробовал снизить сопротивление R1 до 165 и 75 ом.
Время закрытия сократилось до 3uS при обоих значениях сопротивления, но на 75ти резистор (0603) начал ощутимо греться.

Это первая проблема. Вторая — у меня напряжение куда-то «уплыло» — вместо 5.1в на 300ом — 4.1 на 75ти.

этот мосфет не подходит для этой схемы?


Вернуться наверх
 
Не в сети
 Заголовок сообщения: Re: Проблема с MC34063
СообщениеДобавлено: Пн окт 11, 2010 07:45:02 
Друг Кота
Аватар пользователя

Карма: 44
Рейтинг сообщений: 601
Зарегистрирован: Вс мар 04, 2007 11:39:00
Сообщений: 4469
Откуда: Ukraine, Kyiv
Рейтинг сообщения: 0
По всем своим параметрам должен подойти. На предыдущих страницах я приводил схему "драйвера для бедных" на одном транзисторе. Попробуйте.

_________________
Выслушай и противную сторону, даже если она и противна


Вернуться наверх
 
Не в сети
 Заголовок сообщения: Re: Проблема с MC34063
СообщениеДобавлено: Пн окт 11, 2010 13:55:18 
Первый раз сказал Мяу!

Зарегистрирован: Ср окт 28, 2009 20:01:18
Сообщений: 22
Рейтинг сообщения: 0
falkonist писал(а):
По всем своим параметрам должен подойти. На предыдущих страницах я приводил схему "драйвера для бедных" на одном транзисторе. Попробуйте.

дык, мне больше интересно бездрайверное включение


Вернуться наверх
 
Не в сети
 Заголовок сообщения: Re: Проблема с MC34063
СообщениеДобавлено: Пн окт 11, 2010 14:10:22 
Друг Кота
Аватар пользователя

Карма: 67
Рейтинг сообщений: 1066
Зарегистрирован: Чт сен 18, 2008 12:27:21
Сообщений: 19962
Откуда: Столица Мира Санкт-Петербург
Рейтинг сообщения: 0
Медали: 1
Получил миской по аватаре (1)
st!ff писал(а):
дык, мне больше интересно бездрайверное включение

Может, дроссель побольше поставить?.. Просто судя по картинкам, у вас дребезг из-за разрывов тока. (Может и бред, конечно)
Глянул даташит 7416 и ужаснулся: у него заряд затвора почти на порядок больше, чем у 5203. Снижайте рабочую частоту (и увеличивайте дроссель, опять же =) если хотите без драйвера.

_________________
[ Всё дело не столько в вашей глупости, сколько в моей гениальности ] [ Правильно заданный вопрос содержит в себе половину ответа ]
Измерить нннада?


Вернуться наверх
 
Не в сети
 Заголовок сообщения: Re: Проблема с MC34063
СообщениеДобавлено: Пн окт 11, 2010 14:25:17 
Первый раз сказал Мяу!

Зарегистрирован: Ср окт 28, 2009 20:01:18
Сообщений: 22
Рейтинг сообщения: 0
Gudd-Head писал(а):
st!ff писал(а):
дык, мне больше интересно бездрайверное включение

Может, дроссель побольше поставить?.. Просто судя по картинкам, у вас дребезг из-за разрывов тока. (Может и бред, конечно)
Глянул даташит 7416 и ужаснулся: у него заряд затвора почти на порядок больше, чем у 5203. Снижайте рабочую частоту (и увеличивайте дроссель, опять же =) если хотите без драйвера.

а на какой микросекунде дребезг от разрыва?
ну не на порядок, а раза в четыре.
кстати, а как рассчитывается R? И почему у меня напряжение уплывает.


Вернуться наверх
 
Не в сети
 Заголовок сообщения: Re: Проблема с MC34063
СообщениеДобавлено: Пн окт 11, 2010 14:42:20 
Друг Кота
Аватар пользователя

Карма: 67
Рейтинг сообщений: 1066
Зарегистрирован: Чт сен 18, 2008 12:27:21
Сообщений: 19962
Откуда: Столица Мира Санкт-Петербург
Рейтинг сообщения: 0
Медали: 1
Получил миской по аватаре (1)
st!ff писал(а):
а на какой микросекунде дребезг от разрыва?

Там, где на стоке начинаются экспоненциально затухающие осцилляции (колебания).
st!ff писал(а):
кстати, а как рассчитывается R? И почему у меня напряжение уплывает.

Какой R? :)
Если у вас стабилизация по току, от разогрева кристалла светодиода его прямое падение напряжение уменьшается (вроде бы, дай бог памяти). Соответственно, ток остаётся, а напруга уплывает.

_________________
[ Всё дело не столько в вашей глупости, сколько в моей гениальности ] [ Правильно заданный вопрос содержит в себе половину ответа ]
Измерить нннада?


Вернуться наверх
 
Не в сети
 Заголовок сообщения: Re: Проблема с MC34063
СообщениеДобавлено: Пн окт 11, 2010 14:52:47 
Первый раз сказал Мяу!

Зарегистрирован: Ср окт 28, 2009 20:01:18
Сообщений: 22
Рейтинг сообщения: 0
Gudd-Head писал(а):
st!ff писал(а):
кстати, а как рассчитывается R? И почему у меня напряжение уплывает.

Какой R? :)
Если у вас стабилизация по току, от разогрева кристалла светодиода его прямое падение напряжение уменьшается (вроде бы, дай бог памяти). Соответственно, ток остаётся, а напруга уплывает.

первый, который 300.

у меня просто нагрузка со стабилизацией по напряжению. обычный степ-даун из датащита.


Вернуться наверх
 
Не в сети
 Заголовок сообщения: Re: Проблема с MC34063
СообщениеДобавлено: Пн окт 11, 2010 14:55:26 
Первый раз сказал Мяу!

Зарегистрирован: Ср окт 28, 2009 20:01:18
Сообщений: 22
Рейтинг сообщения: 0
Gudd-Head писал(а):
st!ff писал(а):
а на какой микросекунде дребезг от разрыва?

Там, где на стоке начинаются экспоненциально затухающие осцилляции (колебания).

а дребезг это симптом для увеличения индуктивности дросселя?


Вернуться наверх
 
Не в сети
 Заголовок сообщения: Re: Проблема с MC34063
СообщениеДобавлено: Пн окт 11, 2010 15:12:18 
Друг Кота
Аватар пользователя

Карма: 67
Рейтинг сообщений: 1066
Зарегистрирован: Чт сен 18, 2008 12:27:21
Сообщений: 19962
Откуда: Столица Мира Санкт-Петербург
Рейтинг сообщения: 0
Медали: 1
Получил миской по аватаре (1)
st!ff писал(а):
первый, который 300.

Тут палка о двух концах, как говорится. С одной стороны, через него заряжается завтворная ёмкость. И постоянная времени получившейся RC цепи должна быть хотя бы на порядок меньше периода рабочей частоты. С другой стороны, когда ключ в микросхеме открыт, к этому резистору приложено практически напряжение питания, и только он ограничивает "бесполезный" ток через ключ микросхемы.
st!ff писал(а):
у меня просто нагрузка со стабилизацией по напряжению. обычный степ-даун из датащита.

Выкладывайте схему, "обычный степ-даун из датащита" в вашем понимании может обернуться чем угодно :)
st!ff писал(а):
а дребезг это симптом для увеличения индуктивности дросселя?

Да нет, дребезг — следствие прекращения тока через дроссель и источник ВЧ помех — на ваших же картинках видны наводки на затворе.

_________________
[ Всё дело не столько в вашей глупости, сколько в моей гениальности ] [ Правильно заданный вопрос содержит в себе половину ответа ]
Измерить нннада?


Вернуться наверх
 
Не в сети
 Заголовок сообщения: Re: Проблема с MC34063
СообщениеДобавлено: Пн окт 11, 2010 15:59:00 
Первый раз сказал Мяу!

Зарегистрирован: Ср окт 28, 2009 20:01:18
Сообщений: 22
Рейтинг сообщения: 0
Gudd-Head писал(а):
st!ff писал(а):
первый, который 300.

Тут палка о двух концах, как говорится. С одной стороны, через него заряжается завтворная ёмкость. И постоянная времени получившейся RC цепи должна быть хотя бы на порядок меньше периода рабочей частоты. С другой стороны, когда ключ в микросхеме открыт, к этому резистору приложено практически напряжение питания, и только он ограничивает "бесполезный" ток через ключ микросхемы.

заряжается или разряжается?
а почему от него зависит выходное напряжение, когда сопротивление меньше 300 Ом?

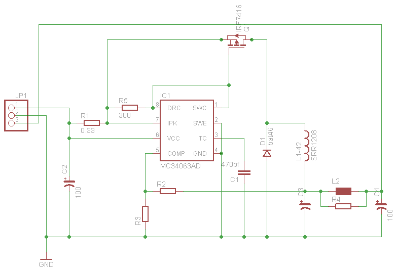
Gudd-Head писал(а):
st!ff писал(а):
у меня просто нагрузка со стабилизацией по напряжению. обычный степ-даун из датащита.

Выкладывайте схему, "обычный степ-даун из датащита" в вашем понимании может обернуться чем угодно :)

Изображение
Вложение:
MC34063.png [7.88 KiB]
Скачиваний: 6779

самый обычный степ-даун из даташита, вроде =)


Вернуться наверх
 
Показать сообщения за:  Сортировать по:  Вернуться наверх
Начать новую тему Ответить на тему  [ Сообщений: 350 ]    , , , , 5, , , ...  

Часовой пояс: UTC + 3 часа


Кто сейчас на форуме

Сейчас этот форум просматривают: нет зарегистрированных пользователей и гости: 28


Вы не можете начинать темы
Вы не можете отвечать на сообщения
Вы не можете редактировать свои сообщения
Вы не можете удалять свои сообщения
Вы не можете добавлять вложения

Найти:
Перейти:  


Powered by phpBB © 2000, 2002, 2005, 2007 phpBB Group
Русская поддержка phpBB
Extended by Karma MOD © 2007—2012 m157y
Extended by Topic Tags MOD © 2012 m157y