Например TDA7294

Форум РадиоКот • Просмотр темы - Сумеречный выключатель на Ne555 не гаснет
Форум РадиоКот
Здесь можно немножко помяукать :)

Текущее время: Вс апр 12, 2026 01:05:17

Часовой пояс: UTC + 3 часа


ПРЯМО СЕЙЧАС:



Начать новую тему Ответить на тему  [ Сообщений: 29 ]  1,  
Автор Сообщение
 Заголовок сообщения: Сумеречный выключатель на Ne555 не гаснет
СообщениеДобавлено: Сб янв 14, 2017 08:30:34 
Родился

Зарегистрирован: Пт янв 13, 2017 18:06:10
Сообщений: 3
Рейтинг сообщения: 0
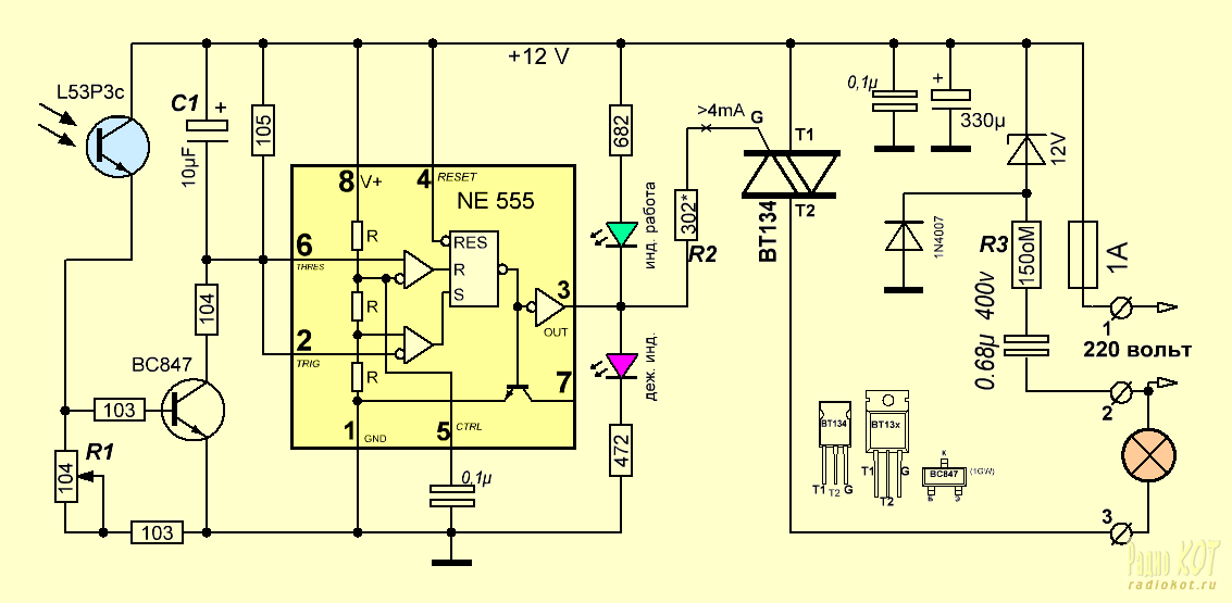
Доброго времени суток! Я новичек на сайте, может не там создал тему или такая уже есть - извиняйте.. вот собрал данную схему и нагрузка вместе с зеленым диодом постоянно горит на перемен 100К не реагирует подключал последовательно ещё 100К нечего. R2 наугад поставил 500 Ом так как у меня симистор ВТ139. Ещё фототранзистора нужного небыло поставил МП41 со спиляной верхушкой. собирал по статье с этого сайта .Подкажите что-то а.. вот схема:


Вложения:
01jh.gif [29.03 KiB]
Скачиваний: 551


Последний раз редактировалось Voloshin555 Сб янв 14, 2017 15:58:00, всего редактировалось 2 раз(а).
Вернуться наверх
 
 Заголовок сообщения: Re: Сумеречный выключатель на Ne555 не гаснет
СообщениеДобавлено: Сб янв 14, 2017 08:35:35 
Друг Кота
Аватар пользователя

Карма: 174
Рейтинг сообщений: 1910
Зарегистрирован: Пт дек 12, 2014 09:36:15
Сообщений: 23546
Откуда: Минск
Рейтинг сообщения: 0
Медали: 2
Получил миской по аватаре (1) Мявтор 3-й степени (1)
А где ваша схема?


Вернуться наверх
 
 Заголовок сообщения: Re: Сумеречный выключатель на Ne555 не гаснет
СообщениеДобавлено: Сб янв 14, 2017 09:11:29 
Родился

Зарегистрирован: Пт янв 13, 2017 18:06:10
Сообщений: 3
Рейтинг сообщения: 0
Добавил, извините


Вернуться наверх
 
 Заголовок сообщения: Re: Сумеречный выключатель на Ne555 не гаснет
СообщениеДобавлено: Сб янв 14, 2017 09:53:37 
Модератор
Аватар пользователя

Карма: 120
Рейтинг сообщений: 1088
Зарегистрирован: Пн дек 08, 2008 19:28:04
Сообщений: 22899
Откуда: 10км от Москвы на Север
Рейтинг сообщения: 0
Если фототранзистор выпаять из схемы, лампа гаснет?


Вернуться наверх
 
Эиком - электронные компоненты и радиодетали
 Заголовок сообщения: Re: Сумеречный выключатель на Ne555 не гаснет
СообщениеДобавлено: Сб янв 14, 2017 14:21:49 
Нашел транзистор. Понюхал.

Зарегистрирован: Пн фев 28, 2011 01:39:59
Сообщений: 194
Откуда: UA
Рейтинг сообщения: 0
МП41 PNP транзистор, а у Вас по схеме фототранзистор имеет структуру NPN, Вам бы подошли МП35-МП38.


Вернуться наверх
 
 Заголовок сообщения: Re: Сумеречный выключатель на Ne555 не гаснет
СообщениеДобавлено: Сб янв 14, 2017 14:31:57 
Модератор
Аватар пользователя

Карма: 120
Рейтинг сообщений: 1088
Зарегистрирован: Пн дек 08, 2008 19:28:04
Сообщений: 22899
Откуда: 10км от Москвы на Север
Рейтинг сообщения: 0
Какая разница?
"Переверни" транзистор и всё будет работать ... :)


Вернуться наверх
 
 Заголовок сообщения: Re: Сумеречный выключатель на Ne555 не гаснет
СообщениеДобавлено: Сб янв 14, 2017 15:54:36 
Родился

Зарегистрирован: Пт янв 13, 2017 18:06:10
Сообщений: 3
Рейтинг сообщения: 0
я Мп 41 сразу перевернул, его выпаять или закоротить?. еще перепутал- горит зеленый индикатор работы не дежурный красный


Вернуться наверх
 
 Заголовок сообщения: Re: Сумеречный выключатель на Ne555 не гаснет
СообщениеДобавлено: Сб янв 14, 2017 16:19:06 
Друг Кота
Аватар пользователя

Карма: 197
Рейтинг сообщений: 8664
Зарегистрирован: Пн ноя 30, 2009 03:00:01
Сообщений: 43788
Откуда: Нерезиновая
Рейтинг сообщения: 0
А какое напряжение на базе транзистора ВС847? А что будет, если замкнуть коллектор- эмиттер этого же транзистора?
А вы вообще проверялиЮ работает ли ваш транзистор в качестве фотодатчика?
Я бы вместо этого "кастрированного" транзистора поставил бы фоторезистор или фотодиод, ну, или фототранзистор из дохлой мышки позаимствовал..

зы.. Я надеюсь, вы испытываете своё "изобретение" питая его не от розетки, а от БП или аккумулятора на 12 вольт?
- Если в то место схемы, где написано +12 V подать плюс питания от ЛБП, а на "землю" минус, то вся схема, за исключением тиристора, будет работать, то есть, по светодиодам можно наблюдать состояние схемы.


зызы.. Как- то сразу не обратил внимания:
Voloshin555 писал(а):
Ещё фототранзистора нужного небыло поставил МП41 со спиляной верхушкой.

МП41 в качестве фотодатчика- это примерно как если "Запорожец" использовать в качестве буксира вместо МАЗ-537... Он работает на просто ПЛОХО, а ОЧЕНЬ ПЛОХО.., если нормальный фотодиод "видит" лампочку с полуметра, то МП-41- с пары сантиметров..
Если "нужного не было", то можно было поставить просто любой фототранзистор, а не заниматься "рукоблудством", делая непонятно что из гавна.. Понятно, что в СССР радиолюбителям приходилось изобретать, но сейчас..

Нужный фоторанзистор можно "экспроприировать" из мыши,
Изображение
битого или неисправного принтера или сканера,
Изображение
из старого дисковода..


Последний раз редактировалось АлександрЛ Сб янв 14, 2017 17:30:08, всего редактировалось 2 раз(а).

Вернуться наверх
 
 Заголовок сообщения: Re: Сумеречный выключатель на Ne555 не гаснет
СообщениеДобавлено: Сб янв 14, 2017 17:08:49 
Нашел транзистор. Понюхал.

Зарегистрирован: Пн фев 28, 2011 01:39:59
Сообщений: 194
Откуда: UA
Рейтинг сообщения: 0
По Вашей схеме красный светодиод будет светить в режиме включено, зеленый выключено.
Фотодатчик выпаять - схема должна включить лампу, если закоротить К - Э и подождать несколько секунд, лампа должна потухнуть, аналогично с ВС547.


Вернуться наверх
 
 Заголовок сообщения: Re: Сумеречный выключатель на Ne555 не гаснет
СообщениеДобавлено: Пт фев 27, 2026 08:45:21 
Родился

Зарегистрирован: Пт фев 27, 2026 08:26:29
Сообщений: 10
Рейтинг сообщения: 0
Подниму тему. Собрана схема, как в первом посте. При подаче питания сразу открывается симистор и горит лампа, при затенении датчика-лампа тухнет. Все остальное работает корректно: если фототранзистор освещен-на выводах 2 и 6 микросхемы высокий уровень, на выходе 3-низкий, при затенении датчика уровень на выводах 2 и 6 становится низким, на выходе 3 получаем высокий уровень. НО. Симистор работает наоборот: при наличии управляющего тока он закрывается, при пропадании-открывается. Где загадка?


Вернуться наверх
 
 Заголовок сообщения: Re: Сумеречный выключатель на Ne555 не гаснет
СообщениеДобавлено: Пт фев 27, 2026 16:54:20 
Друг Кота

Карма: 20
Рейтинг сообщений: 827
Зарегистрирован: Пт ноя 02, 2018 16:14:36
Сообщений: 3210
Рейтинг сообщения: 0
Если фототранзистор освещен, на 2 и 6 должен быть низкий уровень. Что у вас в точке соединения фототранзистора и R1 ?

_________________
Нет ничего практичнее хорошей теории


Вернуться наверх
 
 Заголовок сообщения: Re: Сумеречный выключатель на Ne555 не гаснет
СообщениеДобавлено: Пн мар 02, 2026 09:46:22 
Родился

Зарегистрирован: Пт фев 27, 2026 08:26:29
Сообщений: 10
Рейтинг сообщения: 0
если фототранзистор освещен-на выводах 2 и 6 микросхемы высокий уровень, на выходе 3-низкий, при затенении датчика уровень на выводах 2 и 6 становится низким, на выходе 3 получаем высокий уровень.

в точке соединения фототранзистора и R1 напряжение = U питания- 12В (датчик освещен) и 2,2 В (датчик затемнен)

Добавлено after 16 minutes 7 seconds:
Если не брать во внимание работу симистора- все работает правильно: при высоком уровне на выводах 2 и 6 (когда датчик освещен) на выходе (вывод 3) имеем низкий уровень т.е. управляющего напряжения нет-симистор должен быть закрыт. Но он открыт. При затенении датчика ровно наоборот: на выводах 2 и 6 уровень становится низким-на выходе 3 появляется высокий уровень и, соответственно, управляющее напряжение. Значит симистор должен открываться.НО ОН ЗАКРЫВАЕТСЯ.


Вернуться наверх
 
 Заголовок сообщения: Re: Сумеречный выключатель на Ne555 не гаснет
СообщениеДобавлено: Пн мар 02, 2026 10:45:13 
Сверлит текстолит когтями

Карма: 6
Рейтинг сообщений: 137
Зарегистрирован: Пт ноя 22, 2024 14:08:43
Сообщений: 1166
Рейтинг сообщения: 0
Стас86 писал(а):
Значит симистор должен открываться.НО ОН ЗАКРЫВАЕТСЯ.

он работает как должен......а не как тебе кажется должно быть....
-----
управляющий ток у симистора между Т1 и УЭ
-----
добавь ключевой транзистор нпн с резистором в базе, а его коллектор через резистор на УЭ...
в исходной схеме некоторые скользкие моменты на выходе 555


Вернуться наверх
 
 Заголовок сообщения: Re: Сумеречный выключатель на Ne555 не гаснет
СообщениеДобавлено: Пн мар 02, 2026 13:46:18 
Родился

Зарегистрирован: Пт фев 27, 2026 08:26:29
Сообщений: 10
Рейтинг сообщения: 0
Стас86 писал(а):
Значит симистор должен открываться.НО ОН ЗАКРЫВАЕТСЯ.

он работает как должен......а не как тебе кажется должно быть....
-----
управляющий ток у симистора между Т1 и УЭ
-----
добавь ключевой транзистор нпн с резистором в базе, а его коллектор через резистор на УЭ...
в исходной схеме некоторые скользкие моменты на выходе 555

с транзисторным ключем работает так как надо. В схеме со статьи на этом сайте, стало быть, ошибка. Спасибо.


Вернуться наверх
 
 Заголовок сообщения: Re: Сумеречный выключатель на Ne555 не гаснет
СообщениеДобавлено: Пн мар 02, 2026 14:03:35 
Сверлит текстолит когтями

Карма: 6
Рейтинг сообщений: 137
Зарегистрирован: Пт ноя 22, 2024 14:08:43
Сообщений: 1166
Рейтинг сообщения: 0
фотоэлемент можно ставить и в нижнее плечо входной цепи, транзистор тут тоже как-то притянут за уши....всё зависит от задачи...


Вернуться наверх
 
 Заголовок сообщения: Re: Сумеречный выключатель на Ne555 не гаснет
СообщениеДобавлено: Пн мар 02, 2026 15:33:46 
Родился

Зарегистрирован: Пт фев 27, 2026 08:26:29
Сообщений: 10
Рейтинг сообщения: 0
На столе все работает. регулировка чувствительности тоже, вроде, работает. Схема будет включать/выключать фонарики вдоль тротуара.


Вернуться наверх
 
 Заголовок сообщения: Re: Сумеречный выключатель на Ne555 не гаснет
СообщениеДобавлено: Пн мар 02, 2026 16:44:21 
Сверлит текстолит когтями

Карма: 6
Рейтинг сообщений: 137
Зарегистрирован: Пт ноя 22, 2024 14:08:43
Сообщений: 1166
Рейтинг сообщения: 0
без входного транзистора было бы лучше, с ним порог по температуре будет плавать...
Изображение


Вернуться наверх
 
 Заголовок сообщения: Re: Сумеречный выключатель на Ne555 не гаснет
СообщениеДобавлено: Вт мар 03, 2026 09:14:00 
Родился

Зарегистрирован: Пт фев 27, 2026 08:26:29
Сообщений: 10
Рейтинг сообщения: 0
Поживем-увидим.... Будет сильно плавать от температуры-переделаю. В любом случае- спасибо за подсказку, может кому-то поможет в будущем.


Вернуться наверх
 
 Заголовок сообщения: Re: Сумеречный выключатель на Ne555 не гаснет
СообщениеДобавлено: Вт мар 03, 2026 10:42:37 
Друг Кота
Аватар пользователя

Карма: 197
Рейтинг сообщений: 8664
Зарегистрирован: Пн ноя 30, 2009 03:00:01
Сообщений: 43788
Откуда: Нерезиновая
Рейтинг сообщения: 0
Схема будет включать/выключать фонарики вдоль тротуара.
:facepalm:
А что, компараторы или ОУ уже внесли в санкционный список?


Вернуться наверх
 
 Заголовок сообщения: Re: Сумеречный выключатель на Ne555 не гаснет
СообщениеДобавлено: Вт мар 03, 2026 20:08:58 
Сверлит текстолит когтями
Аватар пользователя

Карма: 6
Рейтинг сообщений: 231
Зарегистрирован: Пн ноя 08, 2021 13:12:57
Сообщений: 1237
Откуда: 58С 58В
Рейтинг сообщения: 0
АлександрЛ писал(а):
А что, компараторы или ОУ уже внесли в санкционный список?

В NE555 2 компаратора, прорвёмся. 8)

_________________
Свежий взгляд из прошлого тысячелетия.


Вернуться наверх
 
Показать сообщения за:  Сортировать по:  Вернуться наверх
Начать новую тему Ответить на тему  [ Сообщений: 29 ]  1,  

Часовой пояс: UTC + 3 часа


Вы не можете начинать темы
Вы не можете отвечать на сообщения
Вы не можете редактировать свои сообщения
Вы не можете удалять свои сообщения
Вы не можете добавлять вложения

Найти:
Перейти:  


Powered by phpBB © 2000, 2002, 2005, 2007 phpBB Group
Русская поддержка phpBB
Extended by Karma MOD © 2007—2012 m157y
Extended by Topic Tags MOD © 2012 m157y