Например TDA7294

Форум РадиоКот • Просмотр темы - В чем отличие pc817 pc817c?
Форум РадиоКот
Здесь можно немножко помяукать :)

Текущее время: Пн дек 29, 2025 06:49:37

Часовой пояс: UTC + 3 часа


ПРЯМО СЕЙЧАС:



Начать новую тему Ответить на тему  [ Сообщений: 25 ]  1,  
Автор Сообщение
Не в сети
 Заголовок сообщения: В чем отличие pc817 pc817c?
СообщениеДобавлено: Вт дек 24, 2024 23:44:01 
Открыл глаза

Зарегистрирован: Вт фев 07, 2023 16:36:37
Сообщений: 41
Рейтинг сообщения: 0
Камрады всем привет1
С наступающим вас!

Вопрос такой - 3 дня бьюсь со схемой и платой и не могу понять, почему схема собранная на навесных деталях (типоразмера МЛТ 125) - все работает после подачи питания, а та же самая схема собранная на SMD - не работает хоть убей.

Раньше грешил на чип ch340g- поменял 3 штуки - не работает, ставлю их на плату с большими деталями - все работает.
Все детали новые, с лент, все рабочее - проверял.

Последняя надежда что оптроны на большой плате 817С и на SMD варианте 817 SHARP
токи мизерные, напруга их работы 13.8V

Если получится прикреплю фото этих оптопар
Вложение:
Комментарий к файлу: SMD вариант
f5b18dfd-fca2-4ec7-9f31-6b323ab90654.jpg [115.93 KiB]
Скачиваний: 102

Вложение:
Комментарий к файлу: обычный
5d0874b3-4095-49e6-863d-63e728eb3804.jpg [40.18 KiB]
Скачиваний: 83


Спасибо.


Вернуться наверх
 
Не в сети
 Заголовок сообщения: Re: В чем отличие pc817 pc817c?
СообщениеДобавлено: Ср дек 25, 2024 13:02:12 
Друг Кота
Аватар пользователя

Карма: 96
Рейтинг сообщений: 1494
Зарегистрирован: Вт мар 16, 2010 22:02:27
Сообщений: 15333
Откуда: ДОНЕЦК
Рейтинг сообщения: 0
Возможно дефект монтажа (в том числе и дефекты компонентов - микротрещины в СМД резисторах/конденсаторах и/или пайках "плоскость/плоскость")...
Вложение:
PC817_series.pdf [101.46 KiB]
Скачиваний: 75

Бывает реакция на стороннюю ИК засветку (зависит от материала корпуса и "стечения обстоятельств").
Да и скорость обмена... РС817 таки "тихоходные" (по отношению к тем же 6N137 к примеру...)
Вложение:
6N137.pdf [322.46 KiB]
Скачиваний: 93

:roll:


Вернуться наверх
 
Не в сети
 Заголовок сообщения: Re: В чем отличие pc817 pc817c?
СообщениеДобавлено: Ср дек 25, 2024 14:03:11 
Открыл глаза

Зарегистрирован: Вт фев 07, 2023 16:36:37
Сообщений: 41
Рейтинг сообщения: 0
Да это понятное дело, я каждый транзистор и все резисторы прозвонил, все рабочее, дорожки платы тоже без проблем.
Визуально каждую пайку под увеличением смотрел - тоже Ок,
причем, из 5ти собранных - 2 заработали сразу, а 3 заартачились, схема типовая везде, платы с завода

Возможно дефект монтажа (в том числе и дефекты компонентов - микротрещины в СМД резисторах/конденсаторах и/или пайках "плоскость/плоскость")...
Вложение:
PC817_series.pdf

Бывает реакция на стороннюю ИК засветку (зависит от материала корпуса и "стечения обстоятельств").
Да и скорость обмена... РС817 таки "тихоходные" (по отношению к тем же 6N137 к примеру...)
Вложение:
6N137.pdf

:roll:


Вернуться наверх
 
Не в сети
 Заголовок сообщения: Re: В чем отличие pc817 pc817c?
СообщениеДобавлено: Ср дек 25, 2024 14:57:49 
Друг Кота
Аватар пользователя

Карма: 96
Рейтинг сообщений: 1494
Зарегистрирован: Вт мар 16, 2010 22:02:27
Сообщений: 15333
Откуда: ДОНЕЦК
Рейтинг сообщения: 0
Я гальванбарьер для USB - COM несколько иначе делал - на адуриньем модуле СР2102 плюс "развязка" для светика оптрона на эмиттерном повторителе (КТ361Б) - уж х/з какого типа там выходные каскады - лучше перестраховаться...
https://img.radiokot.ru/files/20529/2mi8slk9a8.GIF
https://img.radiokot.ru/files/20529/2mi8stjbgc.GIF
https://img.radiokot.ru/files/20529/2mi8t2i9ej.jpg
:dont_know:
Для котуинки скорость обмена ставлю 9600...
:hunger:


Вернуться наверх
 
Эиком - электронные компоненты и радиодетали
Не в сети
 Заголовок сообщения: Re: В чем отличие pc817 pc817c?
СообщениеДобавлено: Ср дек 25, 2024 15:08:13 
Открыл глаза

Зарегистрирован: Вт фев 07, 2023 16:36:37
Сообщений: 41
Рейтинг сообщения: 0
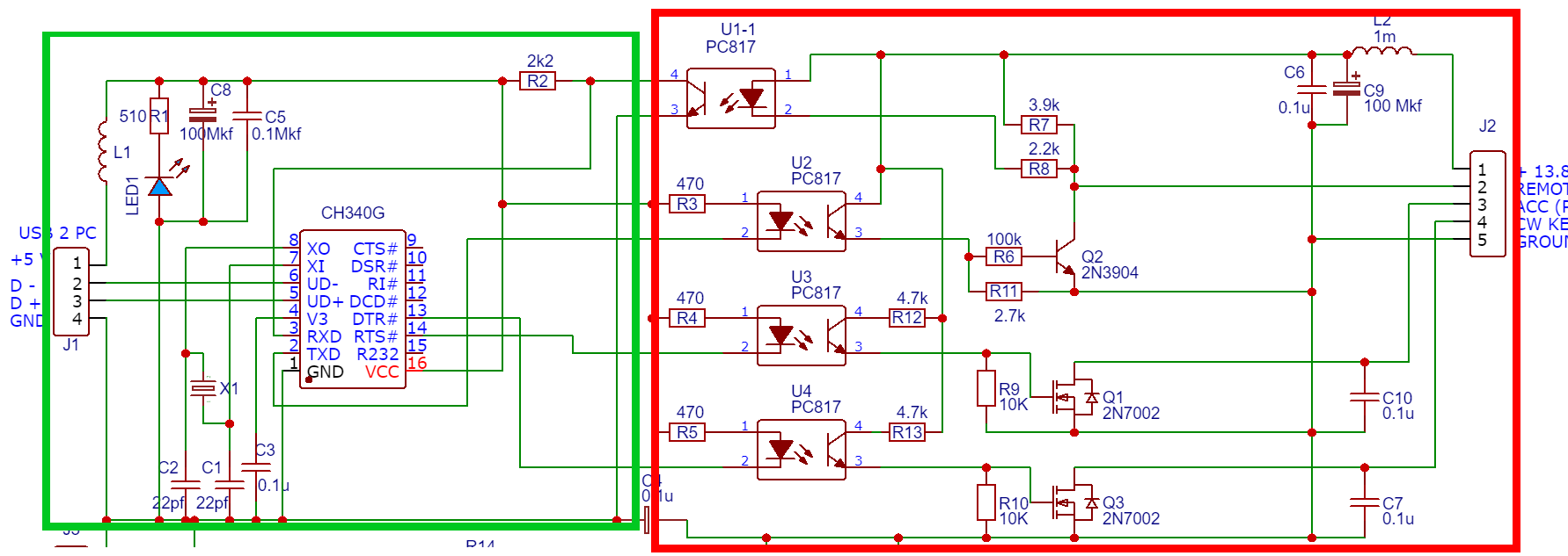
Вот кусок моей схемы, зеланая часть работает - красная нет, там обычная схема, все работает в режиме ключей, и блин сигнал не доходит слева направо...


Вложения:
sh.png [103.39 KiB]
Скачиваний: 106
Вернуться наверх
 
Не в сети
 Заголовок сообщения: Re: В чем отличие pc817 pc817c?
СообщениеДобавлено: Ср дек 25, 2024 15:16:22 
Друг Кота
Аватар пользователя

Карма: 96
Рейтинг сообщений: 1494
Зарегистрирован: Вт мар 16, 2010 22:02:27
Сообщений: 15333
Откуда: ДОНЕЦК
Рейтинг сообщения: 0
Не слишком удачно...
Я от излишней нагрузки выводов микросхемы моста постарался уйти при помощи эмиттерного повторителя, а у Вас прямое подключение светодиодов.
Разбираться с начинкой СH340 по имеющимся даташитам весьма ... Вот и перестраховку поставил.
Да и с инверсией сигнала не морочиться - 0 на входе эмиттерного повторителя даст открытый транзистор оптрона. Что на входе барьера, то и на выходе.
:dont_know:
Да и с полевичком... Ему же надо емкость зарядки побороть... А тут таки вопросов гораздо больше у Вашего варианта, чем у моего...
Ежли "чуток не так" по токам - вот и проблемы уже пошли - у 817 коэффициент передачи намного ниже, чем у 817С - может быть вполне достаточно для возникновения проблем.
На кассовых регистраторах и комплексах колонок вроде чегось подобного долго нерву мотало... Но меня не коснулось.
:roll:


Вернуться наверх
 
Не в сети
 Заголовок сообщения: Re: В чем отличие pc817 pc817c?
СообщениеДобавлено: Ср дек 25, 2024 15:25:33 
Открыл глаза

Зарегистрирован: Вт фев 07, 2023 16:36:37
Сообщений: 41
Рейтинг сообщения: 0
Возможно вы правы, но дело в том что схема выполненная на выводных элементах работает, и работает хорошо и стабильно почти полтора года (это кат интерфейс между компьютером и трансивером, условия работы жесткие, ВЧ и тп сюрпризы - стабильно)
Может быть дело в КУ транзисторов? выводной транзистор имеет КУ 315 И А СМД 210 - хотя по идее не должно, ключ открыт/закрыт.... хз.. уже всю голову сломал куда копать

Не слишком удачно...
Я от излишней нагрузки выводов микросхемы моста постарался уйти при помощи эмиттерного повторителя, а у Вас прямое подключение светодиодов.
Разбираться с начинкой СH340 по имеющимся даташитам весьма ... Вот и перестраховку поставил.
Да и с инверсией сигнала не морочиться - 0 на входе эмиттерного повторителя даст открытый транзистор оптрона. Что на входе барьера, то и на выходе.
:dont_know:
Да и с полевичком... Ему же надо емкость зарядки побороть... А тут таки вопросов гораздо больше у Вашего варианта, чем у моего...
Ежли "чуток не так" по токам - вот и проблемы уже пошли - у 817 коэффициент передачи намного ниже, чем у 817С - может быть вполне достаточно для возникновения проблем.
На кассовых регистраторах и комплексах колонок вроде чегось подобного долго нерву мотало... Но меня не коснулось.
:roll:


Вернуться наверх
 
Не в сети
 Заголовок сообщения: Re: В чем отличие pc817 pc817c?
СообщениеДобавлено: Ср дек 25, 2024 15:30:03 
Друг Кота
Аватар пользователя

Карма: 96
Рейтинг сообщений: 1494
Зарегистрирован: Вт мар 16, 2010 22:02:27
Сообщений: 15333
Откуда: ДОНЕЦК
Рейтинг сообщения: 0
Так у выводной наверняка и разводка другая...
Без прокладки дорожек под компонентами (не такое возможное взаимовлияние)...
Для таких схем лучше таки гарантировать ключевой режим по возможности с запасом для всех компонентов...
:roll:


Вернуться наверх
 
Не в сети
 Заголовок сообщения: Re: В чем отличие pc817 pc817c?
СообщениеДобавлено: Ср дек 25, 2024 15:41:22 
Открыл глаза

Зарегистрирован: Вт фев 07, 2023 16:36:37
Сообщений: 41
Рейтинг сообщения: 0
Наоборот, у выводной разводка с обеих сторон платы, а смд 99% по верхней где детали установлены


Вернуться наверх
 
Не в сети
 Заголовок сообщения: Re: В чем отличие pc817 pc817c?
СообщениеДобавлено: Ср дек 25, 2024 15:44:47 
Друг Кота
Аватар пользователя

Карма: 96
Рейтинг сообщений: 1494
Зарегистрирован: Вт мар 16, 2010 22:02:27
Сообщений: 15333
Откуда: ДОНЕЦК
Рейтинг сообщения: 0
Но под самими деталюшками дорожек то наверняка нету - под резисторами к примеру...
Ну это только "глупое предположение".
8)


Вернуться наверх
 
Не в сети
 Заголовок сообщения: Re: В чем отличие pc817 pc817c?
СообщениеДобавлено: Ср дек 25, 2024 15:48:33 
Встал на лапы

Карма: -4
Рейтинг сообщений: 5
Зарегистрирован: Ср ноя 27, 2024 22:35:39
Сообщений: 82
Рейтинг сообщения: 0
1.проверить режимы на постоянном токе ничего не мешает
2.по-моему, такая схема не пригодна для 9600


Вернуться наверх
 
Не в сети
 Заголовок сообщения: Re: В чем отличие pc817 pc817c?
СообщениеДобавлено: Ср дек 25, 2024 15:52:28 
Открыл глаза

Зарегистрирован: Вт фев 07, 2023 16:36:37
Сообщений: 41
Рейтинг сообщения: 0
Но под самими деталюшками дорожек то наверняка нету - под резисторами к примеру...
Ну это только "глупое предположение".
8)


Вы про SMD вариант? Если про него - то да, там ничего нет с обратной стороны, 2-3 перехода и 2 микродорожки
Если про навесной монтаж - там все как мы любим :))

Добавлено after 1 minute 17 seconds:
1.проверить режимы на постоянном токе ничего не мешает
2.по-моему, такая схема не пригодна для 9600

схема то будет и быстрее работать - но трансивер только 4800 бод стабильно понимает,

Добавлено after 1 minute 50 seconds:
Но под самими деталюшками дорожек то наверняка нету - под резисторами к примеру...
Ну это только "глупое предположение".
8)

Сорян, не сразу понял о чем вы спросили, ДА под резисторами дорожки проходят


Вернуться наверх
 
Не в сети
 Заголовок сообщения: Re: В чем отличие pc817 pc817c?
СообщениеДобавлено: Ср дек 25, 2024 16:00:45 
Встал на лапы

Карма: -4
Рейтинг сообщений: 5
Зарегистрирован: Ср ноя 27, 2024 22:35:39
Сообщений: 82
Рейтинг сообщения: 0
UB3AYQ писал(а):
схема то будет и быстрее работать

так нет осциллографа на "кривизну" импульсов посмотреть ?


Вернуться наверх
 
Не в сети
 Заголовок сообщения: Re: В чем отличие pc817 pc817c?
СообщениеДобавлено: Ср дек 25, 2024 16:08:05 
Открыл глаза

Зарегистрирован: Вт фев 07, 2023 16:36:37
Сообщений: 41
Рейтинг сообщения: 0
UB3AYQ писал(а):
схема то будет и быстрее работать

так нет осциллографа на посмотреть ?


Нет конечно же, так бы сам уже нашел где затык.... грешу на отптопары интуитивно
можно конечно изголиться и запаять на место смд оптронов выводные, но хотелось именно смд сделать

Добавлено after 3 minutes 52 seconds:
так выглядит плата в живую (SMD вариант)


Вложения:
WhatsApp Image 2024-12-25 at 16.06.43.jpeg [120.65 KiB]
Скачиваний: 64
Вернуться наверх
 
Не в сети
 Заголовок сообщения: Re: В чем отличие pc817 pc817c?
СообщениеДобавлено: Ср дек 25, 2024 18:08:05 
Сверлит текстолит когтями
Аватар пользователя

Карма: 6
Рейтинг сообщений: 217
Зарегистрирован: Пн ноя 08, 2021 13:12:57
Сообщений: 1177
Откуда: 58С 58В
Рейтинг сообщения: 0
UB3AYQ, ---Нет конечно же, так бы сам уже нашел где затык..---
Сравнение с двумя рабочими с помощью детекторной головки для ВЧ и мультиметра. :dont_know:

_________________
Свежий взгляд из прошлого тысячелетия.


Вернуться наверх
 
Не в сети
 Заголовок сообщения: Re: В чем отличие pc817 pc817c?
СообщениеДобавлено: Ср дек 25, 2024 18:13:37 
Открыл глаза

Зарегистрирован: Вт фев 07, 2023 16:36:37
Сообщений: 41
Рейтинг сообщения: 0
В общем, перепаял я смд оптроны на обычные - результата ноль,
придется похерить проект на смд - время на нормальные платы больше останется.... жаль конечно...


Вернуться наверх
 
В сети
 Заголовок сообщения: Re: В чем отличие pc817 pc817c?
СообщениеДобавлено: Ср дек 25, 2024 18:45:58 
Друг Кота
Аватар пользователя

Карма: 59
Рейтинг сообщений: 2218
Зарегистрирован: Чт янв 26, 2012 16:44:29
Сообщений: 19574
Откуда: Таксимо
Рейтинг сообщения: 0
Почему то кажется если поставишь быстрые оптопары и все заработает

_________________
Мои поставщики запчастей с отличной репутацией
texnomag.ru
radioremont.com
pl-1.org
4ip.info
elitan.ru


Вернуться наверх
 
Не в сети
 Заголовок сообщения: Re: В чем отличие pc817 pc817c?
СообщениеДобавлено: Ср дек 25, 2024 18:53:19 
Открыл глаза

Зарегистрирован: Вт фев 07, 2023 16:36:37
Сообщений: 41
Рейтинг сообщения: 0
Есть смутное подозрение что установленные ранее 817 (без каких либо букв) убивают чип 340й - может из бОльшего тока по открытие своих светодиодов, хз, хотя вроде бы 2 из 5ти плат заработали с первого раза и были переданы покупателям...
Может и платы гавеные, не знаю.
Насчет совета камрада выше - приму к сведению, и дорожки не буду пропускать под элементами.


Вернуться наверх
 
Не в сети
 Заголовок сообщения: Re: В чем отличие pc817 pc817c?
СообщениеДобавлено: Ср дек 25, 2024 19:38:57 
Встал на лапы

Карма: -4
Рейтинг сообщений: 5
Зарегистрирован: Ср ноя 27, 2024 22:35:39
Сообщений: 82
Рейтинг сообщения: 1
тут не те частоты, чтобы что-то от разводки зависело....


Вернуться наверх
 
Не в сети
 Заголовок сообщения: Re: В чем отличие pc817 pc817c?
СообщениеДобавлено: Ср дек 25, 2024 19:47:16 
Друг Кота
Аватар пользователя

Карма: 96
Рейтинг сообщений: 1494
Зарегистрирован: Вт мар 16, 2010 22:02:27
Сообщений: 15333
Откуда: ДОНЕЦК
Рейтинг сообщения: 0
У СH340 много вариантов драйверов - пока поствавиш подходящий (в том числе и под ардуиноIDE) много кровушки уйдет...
Да и номера СОМ портов она меняет в зависимости от гнезда USB весьма шустро...
Посему и выбиралась или FTDI или CP210 - те хоть фиксируют номер порта под каждый экземпляр, да вариант внешних подключений там получше...
На всяк случай - все что про них (CH340) лежало:
Вложение:
CH340xx.pdf [144.43 KiB]
Скачиваний: 69

Вложение:
DOC030375417_CH340_Ver3B.pdf [213.57 KiB]
Скачиваний: 68

Вложение:

может чего пригодится...
:roll:


Вернуться наверх
 
Показать сообщения за:  Сортировать по:  Вернуться наверх
Начать новую тему Ответить на тему  [ Сообщений: 25 ]  1,  

Часовой пояс: UTC + 3 часа


Кто сейчас на форуме

Сейчас этот форум просматривают: нет зарегистрированных пользователей и гости: 19


Вы не можете начинать темы
Вы не можете отвечать на сообщения
Вы не можете редактировать свои сообщения
Вы не можете удалять свои сообщения
Вы не можете добавлять вложения

Найти:
Перейти:  


Powered by phpBB © 2000, 2002, 2005, 2007 phpBB Group
Русская поддержка phpBB
Extended by Karma MOD © 2007—2012 m157y
Extended by Topic Tags MOD © 2012 m157y