Каждый ремонт - немного детектив.
Особенно, если плоховато разбираешься что к чему.
Кратко: Простой самодельный круиз-контроль раньше работал, а теперь нет. Нужна помощь советом по ремонту или настройке.Долго:
Начну с начала.
Задумал я поставить на свой автомобиль Шевроле Нива круиз-контроль.
Ну, это нужно. Прежде чем съехать на грунт, приходится одну-две сотни по трассе проехать. И хочется не слишком уже задолбаться за это время.
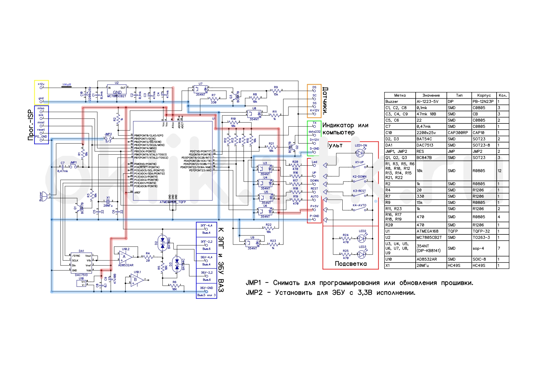
Нашел понравившийся универсальный самодельный круиз-контроль, разработанный командой энтузиастов с форума Казус.ру
Универсалка вполне рабочая, есть люди, которые на ней уже 10 лет ездят.
Больше того, нашел на Авито человека, продающего изделие в сборе от одного из авторов с того форума.
Установил (не без приключений, но это совершенно другая история).
И катался в своё удовольствие, и авторов девайса благодарил:
https://kazus.ru/forums/showpost.php?p= ... count=5388Но случилась цепь событий, в результате которых
круиз стал работать не так, как от него ожидалось.
1. Я сделал капремонт двигателя (по идее, хуже стать не должно).
2. Я убрал крутой распредвал в двигателе и заменил его стоковым (кто понимает, настроенный распредвал добавляет производительности
не более 10%. Обычно - единицы процентов.)
3. (Возможно, главное) Я прошил ЭБУ (мозги) автомобиля стоковой прошивкой вместо крутой. (Результат мог быть всяким)
4. При всех этих и некоторых других произошедших после ремонта действиях плата круиза могла пострадать. (На нее могли что-нибудь уронить или еще что...)
Здесь нужно вставить комментарий: Прям сильно машина не изменилась, она не «взлетела», но мощность и не упала так, что это стало заметно. (Ремонт длился больше месяца, многое стало другим, и я мог уже и подзабыть как было раньше.)
Немного о том, как работает это устройство.
Круиз вставляется в разрыв педали газа. Считывает датчик скорости. И при включенном режиме стабилизации пытается держать скорость, имитируя нажатие на педаль.
Разработан круиз на микроконтроллере Atmega168.
Для сопряжения и параллельного использования педали схема использует диоды Шоттки.
Схему прилагаю.
Так вот.
Круиз перестал держать скорость выше 80 км/ч. И более низкие скорости держит плохо.
Замеры (сканером OBDII) показали, что под управлением круиза дроссельная заслонка двигателя открывается не более чем на 21+- процент. В то время как педалью я могу открыть ее на 80+ процентов.
В недостаточном открытии дроссельной заслонки и есть причина того, что я назвал «плохой работой».
При всех условиях, когда открывания заслонки в 21% достаточно для исполнения функций круиза, устройство со своими задачами справляется. Добавляет газ, убавляет. Держит скорость нормально.
И тут я осознал, что совершенно не знал как устройство работало, когда работало. На сколько раньше открывало заслонку?
Конечно, можно предположить, что ранее, до капремонта, двигатель со всеми прошивками и распредвалами был настолько мощным, что 21% ресурса акселератора эффективно стабилизировали скорость. Но это выглядит подозрительно. Всё-таки это не суперкар, а весьма посредственная по мощности Нива, как её не тюнь.
Короче, мне нужно вернуть работоспособность круиза.
Если нужно - изменить его под новые условия.
Что я делал:
1. Первое, что мне пришло в голову - это: «вышел из строя ЦАП».
Я его заменил.
Результат не изменился.
2. По сути, после контроллера по схеме есть только 3 детали: ЦАП, операционник и диод.
И если устройство хоть как-то работает, если мозги не выдают ошибку, то диоды, думаю, исправны.
Я подумал, что стоит заменить операционник...
И тут я решил искать кто мне здесь подскажет?
Хотелось бы получить консультацию.
Что мне делать?
Менять всё подряд?
Или уже нужно менять меня?Возможно, грамотным инженерам уже всё понятно?Что еще есть:
Есть прошивка для устройства, которая попеременно выставляет на выходе ЦАП'а минимум и максимум.
Я не хотел бы торопиться прошивать. Боюсь спалить контроллер.
Но в таком состоянии как сейчас, устройство мне вообще не нужно.
Схема - общая:

Схема - выходные цепи:

Как подключается к педали (это кто-то рисовал, я не стал перерисовывать по уму, думаю, будет понятно):

На всякий случай спецификация на педаль:
