Например TDA7294

Форум РадиоКот • Просмотр темы - Вопрос по триггеру
Форум РадиоКот
Здесь можно немножко помяукать :)

Текущее время: Чт дек 25, 2025 06:49:24

Часовой пояс: UTC + 3 часа


ПРЯМО СЕЙЧАС:



Начать новую тему Ответить на тему  [ Сообщений: 31 ]  1,  
Автор Сообщение
Не в сети
 Заголовок сообщения: Вопрос по триггеру
СообщениеДобавлено: Сб мар 08, 2025 12:12:12 
Первый раз сказал Мяу!

Зарегистрирован: Сб мар 08, 2025 10:36:43
Сообщений: 33
Рейтинг сообщения: 0
Здравствуйте ,подскажите помогите разобраться собрал такую схемку для переключения ,просто при подаче питания может произвольно включиться то один то второй канал.


Вернуться наверх
 
Не в сети
 Заголовок сообщения: Re: Вопрос по триггеру
СообщениеДобавлено: Сб мар 08, 2025 12:23:19 
Друг Кота
Аватар пользователя

Карма: 116
Рейтинг сообщений: 4505
Зарегистрирован: Пт мар 30, 2012 05:17:29
Сообщений: 16092
Откуда: Екатеринбург
Рейтинг сообщения: 0
собрал такую схемку
Какую схемку? Нет тут никакой схемки. Что касается заданного вопроса: триггер, не имеющий цепи начального сброса, имеет право оказаться в любом состоянии после подачи питания.

_________________
И хрюкотали зелюки,
Как мюмзики в мове.


Вернуться наверх
 
Не в сети
 Заголовок сообщения: Re: Вопрос по триггеру
СообщениеДобавлено: Сб мар 08, 2025 13:11:16 
Первый раз сказал Мяу!

Зарегистрирован: Сб мар 08, 2025 10:36:43
Сообщений: 33
Рейтинг сообщения: 0
Я вставлял фото. Как его прикрепить?


Вернуться наверх
 
Не в сети
 Заголовок сообщения: Re: Вопрос по триггеру
СообщениеДобавлено: Сб мар 08, 2025 13:24:30 
Друг Кота
Аватар пользователя

Карма: 116
Рейтинг сообщений: 4505
Зарегистрирован: Пт мар 30, 2012 05:17:29
Сообщений: 16092
Откуда: Екатеринбург
Рейтинг сообщения: 0
В редакторе сообщений есть ссылка на загрузку изображений:
Для загрузки картинок рекомендуем воспользоваться нашим клевым хостингом -
img.radiokot.ru
Разберётесь?

_________________
И хрюкотали зелюки,
Как мюмзики в мове.


Вернуться наверх
 
Эиком - электронные компоненты и радиодетали
Не в сети
 Заголовок сообщения: Re: Вопрос по триггеру
СообщениеДобавлено: Сб мар 08, 2025 13:59:42 
Первый раз сказал Мяу!

Зарегистрирован: Сб мар 08, 2025 10:36:43
Сообщений: 33
Рейтинг сообщения: 0
Изображение

Добавлено after 1 minute 9 seconds:
Сигнал который приходит на 817 это +24 в


Вернуться наверх
 
Не в сети
 Заголовок сообщения: Re: Вопрос по триггеру
СообщениеДобавлено: Сб мар 08, 2025 14:02:31 
Поставщик валерьянки для Кота

Карма: 48
Рейтинг сообщений: 508
Зарегистрирован: Вт фев 23, 2010 08:30:30
Сообщений: 2211
Откуда: Новосибирск
Рейтинг сообщения: 0
Знакомая своим качеством фотка. Кто же такие же прелестные картинки нам тут выкладывал? Запамятовал(((


Вернуться наверх
 
Не в сети
 Заголовок сообщения: Re: Вопрос по триггеру
СообщениеДобавлено: Сб мар 08, 2025 14:05:21 
Первый раз сказал Мяу!

Зарегистрирован: Сб мар 08, 2025 10:36:43
Сообщений: 33
Рейтинг сообщения: 0
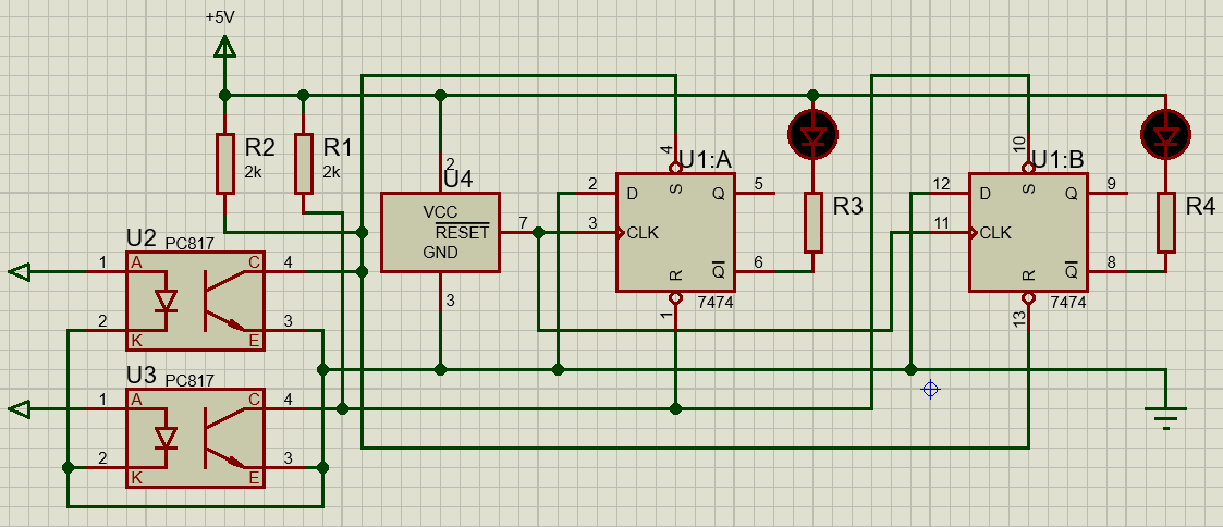
При включении надо чтобы светодиоды не горели , ключи были закрыты. А при подаче сигнала на 1 pc открывался 1 ключ- при подаче сигнала на2 рс 1 отключался а второй включался и так по кругу - в принципе оно так и работает, только при сбросе напряжения может включиться хотично

Добавлено after 1 minute 27 seconds:
Изображение

Добавлено after 1 minute 9 seconds:
Сигнал который приходит на 817 это +24 в

Я первый раз на форуме, извините за качество


Вернуться наверх
 
Не в сети
 Заголовок сообщения: Re: Вопрос по триггеру
СообщениеДобавлено: Сб мар 08, 2025 14:32:59 
Друг Кота
Аватар пользователя

Карма: 59
Рейтинг сообщений: 2218
Зарегистрирован: Чт янв 26, 2012 16:44:29
Сообщений: 19562
Откуда: Таксимо
Рейтинг сообщения: 0
Входы С нужно на общий, и добавить первоначальную схему сброса. Или на входы С схему сброса

_________________
Мои поставщики запчастей с отличной репутацией
texnomag.ru
radioremont.com
pl-1.org
4ip.info
elitan.ru


Вернуться наверх
 
Не в сети
 Заголовок сообщения: Re: Вопрос по триггеру
СообщениеДобавлено: Сб мар 08, 2025 14:48:26 
Первый раз сказал Мяу!

Зарегистрирован: Сб мар 08, 2025 10:36:43
Сообщений: 33
Рейтинг сообщения: 0
Входы С нужно на общий, и добавить первоначальную схему сброса. Или на входы С схему сброса

Первоначальная схема сброса это RC цепочка?


Вернуться наверх
 
Не в сети
 Заголовок сообщения: Re: Вопрос по триггеру
СообщениеДобавлено: Сб мар 08, 2025 16:05:52 
Друг Кота
Аватар пользователя

Карма: 59
Рейтинг сообщений: 2218
Зарегистрирован: Чт янв 26, 2012 16:44:29
Сообщений: 19562
Откуда: Таксимо
Рейтинг сообщения: 0
Да

_________________
Мои поставщики запчастей с отличной репутацией
texnomag.ru
radioremont.com
pl-1.org
4ip.info
elitan.ru


Вернуться наверх
 
Не в сети
 Заголовок сообщения: Re: Вопрос по триггеру
СообщениеДобавлено: Сб мар 08, 2025 17:25:16 
Первый раз сказал Мяу!

Зарегистрирован: Сб мар 08, 2025 10:36:43
Сообщений: 33
Рейтинг сообщения: 0
Да

Первоначальный сброс на R надо подавать


Вернуться наверх
 
Не в сети
 Заголовок сообщения: Re: Вопрос по триггеру
СообщениеДобавлено: Сб мар 08, 2025 17:57:40 
Говорящий с текстолитом

Карма: 20
Рейтинг сообщений: 502
Зарегистрирован: Чт авг 10, 2017 20:57:51
Сообщений: 1644
Рейтинг сообщения: 1
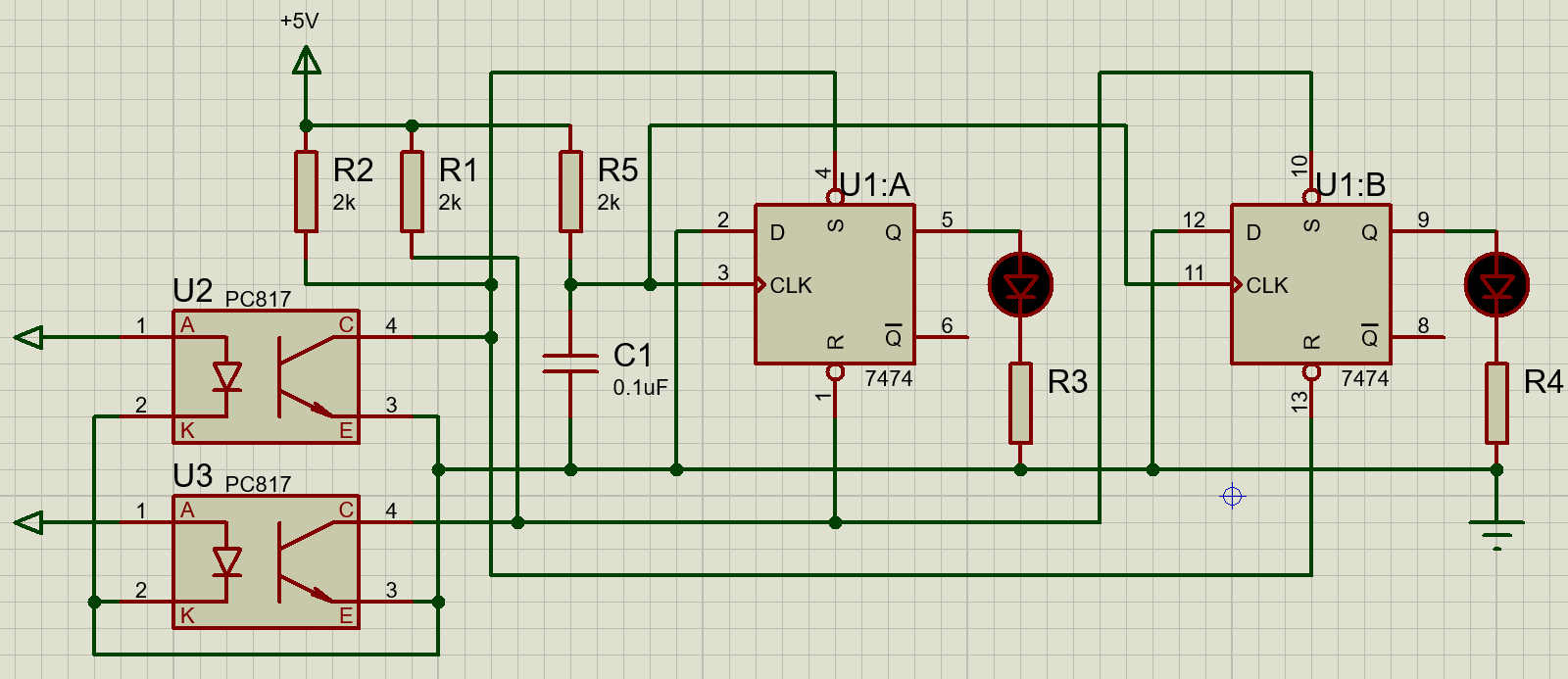
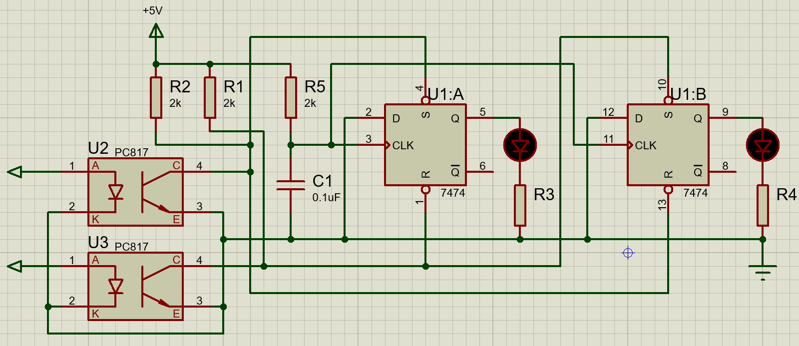
Изображение

Примерно так

В симуляторе нет РС817 - поставил какие есть.

Вложение:
Sergklin.png [33.34 KiB]
Скачиваний: 24


PS: Керамику на питание не забываем


Вернуться наверх
 
Не в сети
 Заголовок сообщения: Re: Вопрос по триггеру
СообщениеДобавлено: Сб мар 08, 2025 23:43:25 
Первый раз сказал Мяу!

Зарегистрирован: Сб мар 08, 2025 10:36:43
Сообщений: 33
Рейтинг сообщения: 0
Изображение

Примерно так

В симуляторе нет РС817 - поставил какие есть.

Вложение:
Sergklin.png


PS: Керамику на питание не забываем

Спасибо, завтра соберу
, проверю.


Вернуться наверх
 
Не в сети
 Заголовок сообщения: Re: Вопрос по триггеру
СообщениеДобавлено: Вс мар 09, 2025 00:04:29 
Друг Кота
Аватар пользователя

Карма: 197
Рейтинг сообщений: 8594
Зарегистрирован: Пн ноя 30, 2009 03:00:01
Сообщений: 43138
Откуда: Нерезиновая
Рейтинг сообщения: 0
В симуляторе нет РС817 - поставил какие есть.

А что, это окажет какте-то существенное влияние? Тут вообще можно кнопки на "землю" вместо оптронов поставить, сути схемы это не изменит.
Или на входы С схему сброса


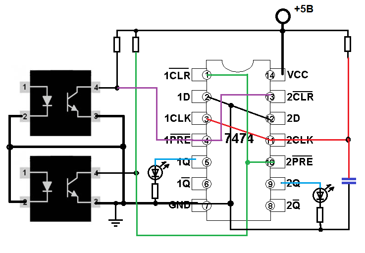
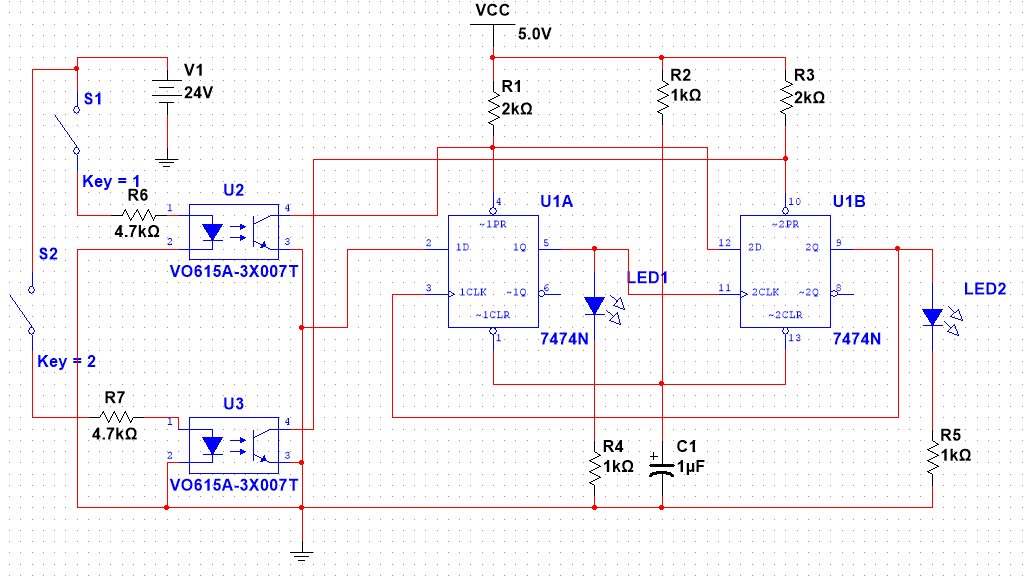
Вот схема:
СпойлерИзображение
Вложение:
триггер 7474 рис.png [37.84 KiB]
Скачиваний: 272


А вот "типа монтажная схема":
СпойлерИзображение
Вложение:
триггер 7474 рис.png [37.84 KiB]
Скачиваний: 272


Cветодиоды подключены к "прямым" выходам триггеров, так как таким образом я "сэкономил" один резистор. В ТТЛ логике "логическую единицу" рекомендуют подавать от плюса питания через резистор.
Цепочка R5 C1 формирует задержку появления "единички" на входах "С", которая переносит "0" со входа D триггеров на выход- и выходы Q обеих триггеров принудительно устанавливаются в "ноль".


Вложения:
триггер 7474.PNG [75.19 KiB]
Скачиваний: 265
Вернуться наверх
 
Не в сети
 Заголовок сообщения: Re: Вопрос по триггеру
СообщениеДобавлено: Вс мар 09, 2025 03:17:26 
Опытный кот

Карма: 2
Рейтинг сообщений: 105
Зарегистрирован: Пт ноя 22, 2024 14:08:43
Сообщений: 872
Рейтинг сообщения: 0
такая схема первоначальной установки работать не будет, т.к. щелчком питание обычно не включают, а от БП будет пологий фронт и RC не сработает...не считая, что на С подавать такую хрень (пологий фронт) тоже плохо....похоже, что нормальная цепь установки будет сложнее рабочей части или хоть что-то с нормальным компаратором на 4,6 В, но 393й не пойдёт в этом случае....и опять, во время задержки по С выход может оказаться включённым некоторое время, так что сброс должен быть на R-входы...вот и, вроде бы, простая схема... :(
или делать ещё ключи по выходу триггеров, которые закроют выход на время сброса....


Последний раз редактировалось Krismi70 Вс мар 09, 2025 05:29:03, всего редактировалось 1 раз.

Вернуться наверх
 
Не в сети
 Заголовок сообщения: Re: Вопрос по триггеру
СообщениеДобавлено: Вс мар 09, 2025 05:05:20 
Друг Кота

Карма: 64
Рейтинг сообщений: 1022
Зарегистрирован: Пт мар 07, 2008 06:54:43
Сообщений: 4371
Откуда: Ижевск
Рейтинг сообщения: 0
Замечу, ТТЛ имеет очень маленький вытекающий ток высокого уровня и не каждый триггер может адекватно сработать при нагрузке светодиодом. Втекающий ток низкого уровня на порядок, как минимум, больше.
Изображение


Вложения:
SN7474.PNG [43.05 KiB]
Скачиваний: 234


Последний раз редактировалось akl Вс мар 09, 2025 06:51:36, всего редактировалось 2 раз(а).
Вернуться наверх
 
Не в сети
 Заголовок сообщения: Re: Вопрос по триггеру
СообщениеДобавлено: Вс мар 09, 2025 06:53:44 
Друг Кота
Аватар пользователя

Карма: 197
Рейтинг сообщений: 8594
Зарегистрирован: Пн ноя 30, 2009 03:00:01
Сообщений: 43138
Откуда: Нерезиновая
Рейтинг сообщения: 0
akl писал(а):
Втекающий ток низкого уровня на порядок, как минимум, больше.
Ну, эта проблема решается легко- достаточно светодиод подключить не между "прямым" (выоды 5 и 9) выходом и "землёй", а, между "инверсным" (выводы 6 и 8) выходом и плюсом питания.

Добавлено after 45 minutes 29 seconds:
такая схема первоначальной установки работать не будет, т.к. щелчком питание обычно не включают, а от БП будет пологий фронт и RC не сработает...........вот и, вроде бы, простая схема... :(

Из любого безвыходного положения, есть, как минимум, два выхода.. :))) :))) :)))

Вот "с исправлениями по многочисленным просьбам"
Изображение

Супервизор питания (из тех, что мне попались)-
MCP100-450 в корпусе TO-92
https://aliexpress.ru/item/1005008121385894.html
https://www.chipdip.ru/product/mcp100-450di-to
ADM809-5L в корпусе SOT-23
https://aliexpress.ru/item/1005007563731978.html
https://www.chipdip.ru/product/adm809lartz-reel7
MAX809L


Вложения:
триггер 7474-V2.PNG [45.92 KiB]
Скачиваний: 208
Вернуться наверх
 
Не в сети
 Заголовок сообщения: Re: Вопрос по триггеру
СообщениеДобавлено: Вс мар 09, 2025 12:13:04 
Первый раз сказал Мяу!

Зарегистрирован: Сб мар 08, 2025 10:36:43
Сообщений: 33
Рейтинг сообщения: 0
В симуляторе нет РС817 - поставил какие есть.

А что, это окажет какте-то существенное влияние? Тут вообще можно кнопки на "землю" вместо оптронов поставить, сути схемы это не изменит.
Или на входы С схему сброса


Вот схема:
СпойлерИзображение
Вложение:
триггер 7474 рис.png


А вот "типа монтажная схема":
СпойлерИзображение
Вложение:
триггер 7474 рис.png


Cветодиоды подключены к "прямым" выходам триггеров, так как таким образом я "сэкономил" один резистор. В ТТЛ логике "логическую единицу" рекомендуют подавать от плюса питания через резистор.
Цепочка R5 C1 формирует задержку появления "единички" на входах "С", которая переносит "0" со входа D триггеров на выход- и выходы Q обеих триггеров принудительно устанавливаются в "ноль".

Собрал по этой схеме, ложных включений пока не наблюдается. спасибо

Добавлено after 5 minutes 35 seconds:
А Сигнал для включения транзисторного ключа брать лучше с инверсного выхода поставить транзистор PNP или можно параллельно светодиду поставить транзистор NPN


Вернуться наверх
 
Не в сети
 Заголовок сообщения: Re: Вопрос по триггеру
СообщениеДобавлено: Вс мар 09, 2025 16:26:58 
Друг Кота
Аватар пользователя

Карма: 197
Рейтинг сообщений: 8594
Зарегистрирован: Пн ноя 30, 2009 03:00:01
Сообщений: 43138
Откуда: Нерезиновая
Рейтинг сообщения: 0
Sergklin писал(а):
А Сигнал для включения транзисторного ключа брать лучше с инверсного выхода поставить транзистор PNP или можно параллельно светодиду поставить транзистор NPN

У ТТЛ логики выходные уровни меняются от 0~0,4 вольта (логический ноль) до 2,4~3,5 вольта для "стандартной" ТТЛ логики. Поэтому ключ нужно ставить NPN, эмиттером на "землю", и резистором примерно 1 кОм (в зависимости от коэффициента усиления и тока коллектора (нагрузки) транзистора), в цепи базы.


Вернуться наверх
 
Не в сети
 Заголовок сообщения: Re: Вопрос по триггеру
СообщениеДобавлено: Вт мар 11, 2025 21:01:32 
Друг Кота

Карма: 20
Рейтинг сообщений: 814
Зарегистрирован: Пт ноя 02, 2018 16:14:36
Сообщений: 3108
Рейтинг сообщения: 0
На работе во время скучнейшего мероприятия развлекался, придумывая способы решения задачи с применением только 155 серии. Один из них:
СпойлерИзображение

_________________
Нет ничего практичнее хорошей теории


Вернуться наверх
 
Показать сообщения за:  Сортировать по:  Вернуться наверх
Начать новую тему Ответить на тему  [ Сообщений: 31 ]  1,  

Часовой пояс: UTC + 3 часа


Кто сейчас на форуме

Сейчас этот форум просматривают: нет зарегистрированных пользователей и гости: 66


Вы не можете начинать темы
Вы не можете отвечать на сообщения
Вы не можете редактировать свои сообщения
Вы не можете удалять свои сообщения
Вы не можете добавлять вложения

Найти:
Перейти:  


Powered by phpBB © 2000, 2002, 2005, 2007 phpBB Group
Русская поддержка phpBB
Extended by Karma MOD © 2007—2012 m157y
Extended by Topic Tags MOD © 2012 m157y