Например TDA7294

Форум РадиоКот • Просмотр темы - Испытание ОУ с транзистором (режим усилителя-стабилизатора)
Форум РадиоКот
Здесь можно немножко помяукать :)

Текущее время: Сб ноя 08, 2025 09:31:28

Часовой пояс: UTC + 3 часа


ПРЯМО СЕЙЧАС:



Начать новую тему Ответить на тему  [ Сообщений: 21 ]  1,  
Автор Сообщение
Не в сети
 Заголовок сообщения: Испытание ОУ с транзистором (режим усилителя-стабилизатора)
СообщениеДобавлено: Вт сен 09, 2025 10:15:15 
Грызет канифоль
Аватар пользователя

Зарегистрирован: Пн июн 03, 2019 15:46:12
Сообщений: 293
Откуда: Россия
Рейтинг сообщения: 0
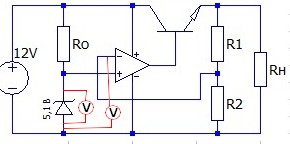
В продолжение темы со стабилитроном и транзистором решил испытать стабилизацию уже с операционным усилителем. Обещалось, что держит напряжение на нагрузке ещё стабильнее.
Изображение
В целом, с учётом всех погрешностей результаты радуют. Входы не потребляют даже микроампера.
Вот только напряжения на стабилитроне и R2 различаются аж на 30 мВ. То ли погрешности ОУ, то ли падает где-то на проводах...

Изображение
Картинку можно открыть отдельно, в другой вкладке - тогда размер будет полным.


Вложения:
zentran6.jpg [138.73 KiB]
Скачиваний: 373
Вернуться наверх
 
Не в сети
 Заголовок сообщения: Re: Испытание ОУ с транзистором (режим усилителя-стабилизато
СообщениеДобавлено: Вт сен 09, 2025 13:16:17 
Опытный кот

Карма: 2
Рейтинг сообщений: 95
Зарегистрирован: Пт ноя 22, 2024 14:08:43
Сообщений: 734
Рейтинг сообщения: 0
R0 100 Ом НИКТО не ставит


Вернуться наверх
 
В сети
 Заголовок сообщения: Re: Испытание ОУ с транзистором (режим усилителя-стабилизато
СообщениеДобавлено: Вт сен 09, 2025 13:46:53 
Друг Кота
Аватар пользователя

Карма: 23
Рейтинг сообщений: 399
Зарегистрирован: Вс окт 24, 2010 16:02:46
Сообщений: 3470
Откуда: Ижевск
Рейтинг сообщения: 0
romserg писал(а):
Вот только напряжения на стабилитроне и R2 различаются аж на 30 мВ. То ли погрешности ОУ, то ли падает где-то на проводах...
Это не погрешность, это напряжение смещения. Ну, так бывает, обычная особенность применения ОУ.


Вернуться наверх
 
Не в сети
 Заголовок сообщения: Re: Испытание ОУ с транзистором (режим усилителя-стабилизато
СообщениеДобавлено: Вт сен 09, 2025 20:51:38 
Друг Кота

Карма: 20
Рейтинг сообщений: 812
Зарегистрирован: Пт ноя 02, 2018 16:14:36
Сообщений: 3070
Рейтинг сообщения: 0
romserg писал(а):
В продолжение темы со стабилитроном и транзистором
было бы хорошо переделать лабораторку.

Добавлено after 47 seconds:
Re: Испытание ОУ с транзистором (режим усилителя-стабилизатора)
sstvov писал(а):
то не погрешность, это напряжение смещения.
30 мВ?

_________________
Нет ничего практичнее хорошей теории


Вернуться наверх
 
Эиком - электронные компоненты и радиодетали
Не в сети
 Заголовок сообщения: Re: Испытание ОУ с транзистором (режим усилителя-стабилизато
СообщениеДобавлено: Вт сен 09, 2025 21:27:00 
Друг Кота
Аватар пользователя

Карма: 116
Рейтинг сообщений: 4497
Зарегистрирован: Пт мар 30, 2012 05:17:29
Сообщений: 15809
Откуда: Екатеринбург
Рейтинг сообщения: 0
Измерить бы это напряжение непосредственно... Есть сомнение в корректности измерения.

_________________
Алi мент або не мент?
Це - мент!


Вернуться наверх
 
Не в сети
 Заголовок сообщения: Re: Испытание ОУ с транзистором (режим усилителя-стабилизато
СообщениеДобавлено: Вт сен 09, 2025 22:10:35 
Грызет канифоль
Аватар пользователя

Зарегистрирован: Пн июн 03, 2019 15:46:12
Сообщений: 293
Откуда: Россия
Рейтинг сообщения: 0
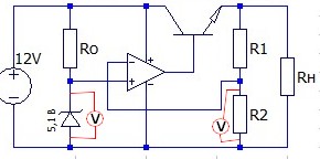
Напряжение мерялось вот в этих точках:
Изображение

Возможно, если оно мерилось вот так, то значения были бы ближе друг к другу:
Изображение

Хотя падение 30 мВ на проводах тоже многовато...
Возможно, погрешности изм. приборов.


Вложения:
zentran8.jpg [11.45 KiB]
Скачиваний: 299
zentran7.jpg [11.3 KiB]
Скачиваний: 299
Вернуться наверх
 
Не в сети
 Заголовок сообщения: Re: Испытание ОУ с транзистором (режим усилителя-стабилизато
СообщениеДобавлено: Вт сен 09, 2025 22:17:32 
Друг Кота
Аватар пользователя

Карма: 116
Рейтинг сообщений: 4497
Зарегистрирован: Пт мар 30, 2012 05:17:29
Сообщений: 15809
Откуда: Екатеринбург
Рейтинг сообщения: 0
Вы не поняли. Измерьте напряжение между входами ОУ. Будет ли оно тоже 30 мВ? У меня есть в этом сомнение.

_________________
Алi мент або не мент?
Це - мент!


Вернуться наверх
 
Не в сети
 Заголовок сообщения: Re: Испытание ОУ с транзистором (режим усилителя-стабилизато
СообщениеДобавлено: Ср сен 10, 2025 01:11:42 
Грызет канифоль
Аватар пользователя

Зарегистрирован: Пн июн 03, 2019 15:46:12
Сообщений: 293
Откуда: Россия
Рейтинг сообщения: 0
mickbell, сейчас проверил это напряжение - действительно, менее 0,1 мВ между входами на разных нагрузках. Значит, это была погрешность замера.
ps. Интересно, что когда питание не подключено - напряжение между входами ~0,5В, когда включаешь питание - обнуляется сразу.


Вернуться наверх
 
Не в сети
 Заголовок сообщения: Re: Испытание ОУ с транзистором (режим усилителя-стабилизато
СообщениеДобавлено: Ср сен 10, 2025 08:59:03 
Говорящий с текстолитом

Карма: 20
Рейтинг сообщений: 497
Зарегистрирован: Чт авг 10, 2017 20:57:51
Сообщений: 1584
Рейтинг сообщения: 0
romserg писал(а):
решил испытать стабилизацию уже с операционным усилителем.

Приветствую!
Но ..... здесь удобнее симулятора включить
Изображение

Вложение:
romserg_6.png [80.6 KiB]
Скачиваний: 11


Вернуться наверх
 
Не в сети
 Заголовок сообщения: Re: Испытание ОУ с транзистором (режим усилителя-стабилизато
СообщениеДобавлено: Ср сен 10, 2025 19:38:42 
Друг Кота

Карма: 20
Рейтинг сообщений: 812
Зарегистрирован: Пт ноя 02, 2018 16:14:36
Сообщений: 3070
Рейтинг сообщения: 0
В симуляторе всё красиво, и вопрос, откуда 30 милливольт, останется не раскрытым.

_________________
Нет ничего практичнее хорошей теории


Вернуться наверх
 
Не в сети
 Заголовок сообщения: Re: Испытание ОУ с транзистором (режим усилителя-стабилизато
СообщениеДобавлено: Ср сен 10, 2025 20:35:37 
Говорящий с текстолитом

Карма: 20
Рейтинг сообщений: 497
Зарегистрирован: Чт авг 10, 2017 20:57:51
Сообщений: 1584
Рейтинг сообщения: 0
HochReiter писал(а):
В симуляторе всё красиво

Это как посмотреть .....Изображение
Уже не так красиво. Ключи (см. схему) поставил не как надо

А вот правильноеИзображение

Мне, лично, в симуляторе удобнее, быстрее и т.д.


Вернуться наверх
 
Не в сети
 Заголовок сообщения: Re: Испытание ОУ с транзистором (режим усилителя-стабилизато
СообщениеДобавлено: Чт сен 11, 2025 20:22:27 
Друг Кота
Аватар пользователя

Карма: 22
Рейтинг сообщений: 94
Зарегистрирован: Чт мар 26, 2009 04:35:04
Сообщений: 3089
Откуда: Москва
Рейтинг сообщения: 0
За мультисимом тоже надо присматривать :)
Например, если нарисовать LM358 в режиме компаратора без обратной связи, на неинвертирующем входе среднее напряжение питания, а на инвертирующий подать сигнал с тактового генератора через резистор, то на выходе будут киловольты :))
Протеус вроде понимает, что выше питания не прыгнешь, но я сам не пробовал.

_________________
Изображение (Аль Котоне, кот ещё тот, Cattus Sapiens)
Усы и хвост - мои документы.
Кот - авторитет! Скажет "Мяу!" - не поспоришь. (скажи мне "мяу" и я скажу кто ты)


Вернуться наверх
 
Не в сети
 Заголовок сообщения: Re: Испытание ОУ с транзистором (режим усилителя-стабилизато
СообщениеДобавлено: Чт сен 11, 2025 20:54:09 
Сверлит текстолит когтями
Аватар пользователя

Карма: 6
Рейтинг сообщений: 211
Зарегистрирован: Пн ноя 08, 2021 13:12:57
Сообщений: 1154
Откуда: 58С 58В
Рейтинг сообщения: 0
в МС12 выход 358 го правильный , но входные токи втекающие , вместо вытекающих. :(

_________________
Свежий взгляд из прошлого тысячелетия.


Вернуться наверх
 
Не в сети
 Заголовок сообщения: Re: Испытание ОУ с транзистором (режим усилителя-стабилизато
СообщениеДобавлено: Чт сен 11, 2025 21:06:01 
Говорящий с текстолитом

Карма: 20
Рейтинг сообщений: 497
Зарегистрирован: Чт авг 10, 2017 20:57:51
Сообщений: 1584
Рейтинг сообщения: 0
Полосатый писал(а):
За мультисимом тоже надо присматривать

Согласен
Конское напряжение


Вернуться наверх
 
Не в сети
 Заголовок сообщения: Re: Испытание ОУ с транзистором (режим усилителя-стабилизато
СообщениеДобавлено: Пт сен 12, 2025 00:51:05 
Друг Кота
Аватар пользователя

Карма: 22
Рейтинг сообщений: 94
Зарегистрирован: Чт мар 26, 2009 04:35:04
Сообщений: 3089
Откуда: Москва
Рейтинг сообщения: 0
У меня 14-й.

_________________
Изображение (Аль Котоне, кот ещё тот, Cattus Sapiens)
Усы и хвост - мои документы.
Кот - авторитет! Скажет "Мяу!" - не поспоришь. (скажи мне "мяу" и я скажу кто ты)


Вернуться наверх
 
Не в сети
 Заголовок сообщения: Re: Испытание ОУ с транзистором (режим усилителя-стабилизато
СообщениеДобавлено: Пт сен 12, 2025 06:14:53 
Друг Кота

Карма: 20
Рейтинг сообщений: 812
Зарегистрирован: Пт ноя 02, 2018 16:14:36
Сообщений: 3070
Рейтинг сообщения: 0
diplodok писал(а):
Мне, лично, в симуляторе удобнее, быстрее и т.д.
Часто, но не всегда. Кас симулятор поможет ответить на вопрос, откуда между входами ОУ 30 мВ, а если не подавать питание - полвольта ?

_________________
Нет ничего практичнее хорошей теории


Вернуться наверх
 
Не в сети
 Заголовок сообщения: Re: Испытание ОУ с транзистором (режим усилителя-стабилизато
СообщениеДобавлено: Пт сен 12, 2025 07:55:56 
Грызет канифоль
Аватар пользователя

Зарегистрирован: Пн июн 03, 2019 15:46:12
Сообщений: 293
Откуда: Россия
Рейтинг сообщения: 0
За мультисимом тоже надо присматривать :)
Например, если нарисовать LM358 в режиме компаратора без обратной связи, на неинвертирующем входе среднее напряжение питания, а на инвертирующий подать сигнал с тактового генератора через резистор, то на выходе будут киловольты :))

Вот поэтому я больше доверяю реальным схемам :solder:


Вернуться наверх
 
Не в сети
 Заголовок сообщения: Re: Испытание ОУ с транзистором (режим усилителя-стабилизато
СообщениеДобавлено: Пт сен 12, 2025 08:32:00 
Друг Кота

Карма: -1
Рейтинг сообщений: 63
Зарегистрирован: Вт мар 13, 2012 12:16:13
Сообщений: 8760
Откуда: .ru
Рейтинг сообщения: 1
Обещалось, что держит напряжение на нагрузке ещё стабильнее.

Это называется коэффициент стабилизации.
Привыкайте к терминам. Пишите технически грамотно.
:roll:
А чтобы было ещё стабильней (больше коэффициент стабилизации) стабилитрон ставят за транзистором. Там где напряжение стабильней.

Почему так ?
Достаточно посмотреть на ВАХ стабилитрона.

Вложение:
Screenshot_1.jpg [30.11 KiB]
Скачиваний: 12


Видно что стабилитрон не идеален. На стабилитроне напряжение тоже меняется.
Поэтому стабилитрон ставят за транзистором. Там где напряжение стабильней.
:tea:


Вернуться наверх
 
Не в сети
 Заголовок сообщения: Re: Испытание ОУ с транзистором (режим усилителя-стабилизато
СообщениеДобавлено: Пт сен 12, 2025 09:27:20 
Друг Кота

Карма: 20
Рейтинг сообщений: 812
Зарегистрирован: Пт ноя 02, 2018 16:14:36
Сообщений: 3070
Рейтинг сообщения: 0
romserg писал(а):
Вот поэтому я больше доверяю реальным схемам
Остался вопрос: откуда 30 мВ? О предыдущей схеме я вообще молчу: если доверять ей, то нельзя доверять закону Ома.

_________________
Нет ничего практичнее хорошей теории


Вернуться наверх
 
Не в сети
 Заголовок сообщения: Re: Испытание ОУ с транзистором (режим усилителя-стабилизато
СообщениеДобавлено: Пт сен 12, 2025 09:35:30 
Грызет канифоль
Аватар пользователя

Зарегистрирован: Пн июн 03, 2019 15:46:12
Сообщений: 293
Откуда: Россия
Рейтинг сообщения: 0
Остался вопрос: откуда 30 мВ?

Я думаю, погрешности измерения. Тем более что использовались два разных прибора: мультиметр и осциллограф.

О предыдущей схеме я вообще молчу: если доверять ей, то нельзя доверять закону Ома.

О какой схеме?


Вернуться наверх
 
Показать сообщения за:  Сортировать по:  Вернуться наверх
Начать новую тему Ответить на тему  [ Сообщений: 21 ]  1,  

Часовой пояс: UTC + 3 часа


Кто сейчас на форуме

Сейчас этот форум просматривают: нет зарегистрированных пользователей и гости: 23


Вы не можете начинать темы
Вы не можете отвечать на сообщения
Вы не можете редактировать свои сообщения
Вы не можете удалять свои сообщения
Вы не можете добавлять вложения

Найти:
Перейти:  


Powered by phpBB © 2000, 2002, 2005, 2007 phpBB Group
Русская поддержка phpBB
Extended by Karma MOD © 2007—2012 m157y
Extended by Topic Tags MOD © 2012 m157y