Например TDA7294

Форум РадиоКот • Просмотр темы - танталовые конденсаторы
Форум РадиоКот
Здесь можно немножко помяукать :)

Текущее время: Чт дек 25, 2025 01:13:52

Часовой пояс: UTC + 3 часа


ПРЯМО СЕЙЧАС:



Начать новую тему Ответить на тему  [ Сообщений: 26 ]  1,  
Автор Сообщение
Не в сети
 Заголовок сообщения: танталовые конденсаторы
СообщениеДобавлено: Пт май 13, 2011 23:38:14 
Первый раз сказал Мяу!

Зарегистрирован: Пт янв 07, 2011 21:35:37
Сообщений: 38
Откуда: Киев
Рейтинг сообщения: 0
Здравствуйте РадиоКотята подскажите, что происходит танталовыми конденсаторами, поставил на выход (mbi стабилизатор тока) 24 вольта питание, конденсатор 35 вольт впечатление будто ушел в короткое.


Вернуться наверх
 
Не в сети
 Заголовок сообщения: Re: танталовые конденсаторы
СообщениеДобавлено: Пт май 13, 2011 23:42:21 
Сверлит текстолит когтями
Аватар пользователя

Зарегистрирован: Чт ноя 18, 2010 12:59:49
Сообщений: 1274
Откуда: Мурманск
Рейтинг сообщения: 0
Поменяй полярность включения конденсатора! Изображение


Последний раз редактировалось leonid62 Сб май 14, 2011 00:05:30, всего редактировалось 1 раз.

Вернуться наверх
 
Не в сети
 Заголовок сообщения: Re: танталовые конденсаторы
СообщениеДобавлено: Пт май 13, 2011 23:45:17 
Первый раз сказал Мяу!

Зарегистрирован: Пт янв 07, 2011 21:35:37
Сообщений: 38
Откуда: Киев
Рейтинг сообщения: 0
лопается


Вернуться наверх
 
Не в сети
 Заголовок сообщения: Re: танталовые конденсаторы
СообщениеДобавлено: Сб май 14, 2011 00:01:41 
Друг Кота

Карма: 27
Рейтинг сообщений: 206
Зарегистрирован: Чт ноя 26, 2009 11:16:50
Сообщений: 6015
Откуда: Москва
Рейтинг сообщения: 0
Танталовые конденсаторы известны тем, что имеют тенденцию к закорачиванию при выходе из строя. Сталкивался с этим несколько раз. Почему это произошло в Вашем случае - не знаю, может просто не повезло, может нужен бОльший запас по напряжению, может токи перезарядки слишком большие для него.


Вернуться наверх
 
Эиком - электронные компоненты и радиодетали
Не в сети
 Заголовок сообщения: Re: танталовые конденсаторы
СообщениеДобавлено: Сб май 14, 2011 00:21:05 
Первый раз сказал Мяу!

Зарегистрирован: Пт янв 07, 2011 21:35:37
Сообщений: 38
Откуда: Киев
Рейтинг сообщения: 0
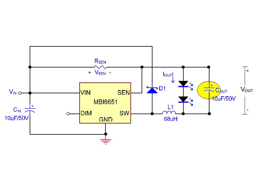
Выделиный поставил тантал 4.7x35v
pdf на MBI6651
http://www.svl.com.ua/pdf/macroblock/MBI6651.pdf


Вложения:
mbi.JPG [32.7 KiB]
Скачиваний: 798


Последний раз редактировалось patriot Пн июл 11, 2011 22:51:56, всего редактировалось 1 раз.
Вернуться наверх
 
Не в сети
 Заголовок сообщения: Re: танталовые конденсаторы
СообщениеДобавлено: Сб май 14, 2011 00:31:18 
Сверлит текстолит когтями
Аватар пользователя

Зарегистрирован: Чт ноя 18, 2010 12:59:49
Сообщений: 1274
Откуда: Мурманск
Рейтинг сообщения: 0
patriot писал(а):
Выделиный поставил тантал 4.7x35v

А без него в короткое не уходит?


Вернуться наверх
 
Не в сети
 Заголовок сообщения: Re: танталовые конденсаторы
СообщениеДобавлено: Сб май 14, 2011 00:39:13 
Первый раз сказал Мяу!

Зарегистрирован: Пт янв 07, 2011 21:35:37
Сообщений: 38
Откуда: Киев
Рейтинг сообщения: 0
Не уходит, но заметны шумы


Вернуться наверх
 
Не в сети
 Заголовок сообщения: Re: танталовые конденсаторы
СообщениеДобавлено: Сб май 14, 2011 00:42:49 
Сверлит текстолит когтями
Аватар пользователя

Зарегистрирован: Чт ноя 18, 2010 12:59:49
Сообщений: 1274
Откуда: Мурманск
Рейтинг сообщения: 0
patriot писал(а):
Не уходит, но заметны шумы


Если smd корпус , то полоска на корпусе это будет( +).
Может полярность не соблюдается и будет короткое.


Вернуться наверх
 
Не в сети
 Заголовок сообщения: Re: танталовые конденсаторы
СообщениеДобавлено: Сб май 14, 2011 00:46:38 
Первый раз сказал Мяу!

Зарегистрирован: Пт янв 07, 2011 21:35:37
Сообщений: 38
Откуда: Киев
Рейтинг сообщения: 0
Правильно стоит. Плату держу в руках и непонимаю. Уходит в короткое 2..5минут


Последний раз редактировалось patriot Сб май 14, 2011 00:53:56, всего редактировалось 1 раз.

Вернуться наверх
 
Не в сети
 Заголовок сообщения: Re: танталовые конденсаторы
СообщениеДобавлено: Сб май 14, 2011 00:53:49 
Сверлит текстолит когтями
Аватар пользователя

Зарегистрирован: Чт ноя 18, 2010 12:59:49
Сообщений: 1274
Откуда: Мурманск
Рейтинг сообщения: 0
patriot писал(а):
Правильно стоит. Плату держу в руках и непонимаю.

Пробывать ставить другой с большим рабочим напряжением не менее 50 вольт согласно datashet.


Вернуться наверх
 
Не в сети
 Заголовок сообщения: Re: танталовые конденсаторы
СообщениеДобавлено: Сб май 14, 2011 01:00:08 
Первый раз сказал Мяу!

Зарегистрирован: Пт янв 07, 2011 21:35:37
Сообщений: 38
Откуда: Киев
Рейтинг сообщения: 0
Нет, непробывал под рукой нет. Один канал из дивите имеет проблему


Вернуться наверх
 
Не в сети
 Заголовок сообщения: Re: танталовые конденсаторы
СообщениеДобавлено: Сб май 14, 2011 01:09:03 
Сверлит текстолит когтями
Аватар пользователя

Зарегистрирован: Чт ноя 18, 2010 12:59:49
Сообщений: 1274
Откуда: Мурманск
Рейтинг сообщения: 0
Ну поставте попробывать простой электрольт с раб.напряжением не менее 50 вольт.
Не понятный жаргон "из дивите" . что это значит?


Вернуться наверх
 
Не в сети
 Заголовок сообщения: Re: танталовые конденсаторы
СообщениеДобавлено: Сб май 14, 2011 01:15:45 
Первый раз сказал Мяу!

Зарегистрирован: Пт янв 07, 2011 21:35:37
Сообщений: 38
Откуда: Киев
Рейтинг сообщения: 0
8 каналов нормально работают, а один уходит в короткое конденсаторы с одной партии


Вернуться наверх
 
Не в сети
 Заголовок сообщения: Re: танталовые конденсаторы
СообщениеДобавлено: Сб май 14, 2011 01:26:00 
Сверлит текстолит когтями
Аватар пользователя

Зарегистрирован: Чт ноя 18, 2010 12:59:49
Сообщений: 1274
Откуда: Мурманск
Рейтинг сообщения: 0
Что мешает менять местами с рабочего канала если они аналогичны и определяться , может дело вовсе не в конденсаторе?


Вернуться наверх
 
Не в сети
 Заголовок сообщения: Re: танталовые конденсаторы
СообщениеДобавлено: Сб май 14, 2011 01:30:45 
Первый раз сказал Мяу!

Зарегистрирован: Пт янв 07, 2011 21:35:37
Сообщений: 38
Откуда: Киев
Рейтинг сообщения: 0
Диоды одинаковые mbi менял диод шотки тоже. свето диоды даже один цвет


Вернуться наверх
 
Не в сети
 Заголовок сообщения: Re: танталовые конденсаторы
СообщениеДобавлено: Сб май 14, 2011 01:39:11 
Сверлит текстолит когтями
Аватар пользователя

Зарегистрирован: Чт ноя 18, 2010 12:59:49
Сообщений: 1274
Откуда: Мурманск
Рейтинг сообщения: 0
Ну если Вы пробывали эти детали ставить на рабочий кана и там всё "ОК" причём тогда танталовый конденсатор , причину значит надо искать в другом. Меняйте всё попорядку и сравнивайте результат.


Вернуться наверх
 
Не в сети
 Заголовок сообщения: Re: танталовые конденсаторы
СообщениеДобавлено: Сб май 14, 2011 01:52:33 
Первый раз сказал Мяу!

Зарегистрирован: Пт янв 07, 2011 21:35:37
Сообщений: 38
Откуда: Киев
Рейтинг сообщения: 0
С алюминевой платы выпаивать и запаивать нестол удобно


Вернуться наверх
 
Не в сети
 Заголовок сообщения: Re: танталовые конденсаторы
СообщениеДобавлено: Сб май 14, 2011 02:04:22 
Сверлит текстолит когтями
Аватар пользователя

Зарегистрирован: Чт ноя 18, 2010 12:59:49
Сообщений: 1274
Откуда: Мурманск
Рейтинг сообщения: 0
Тут зависит желание и хотение хозяина. Согластно схеме, там всего 6 деталюшек. Но может оказаться хуже, виной сему драйвер-микросхема.Так что принимать решение Вам.


Вернуться наверх
 
Не в сети
 Заголовок сообщения: Re: танталовые конденсаторы
СообщениеДобавлено: Сб май 14, 2011 23:21:06 
Первый раз сказал Мяу!

Зарегистрирован: Пт янв 07, 2011 21:35:37
Сообщений: 38
Откуда: Киев
Рейтинг сообщения: 0
Ковырял, ковырял в конце концов поставил по питанию 0,1mF и перестали пробиваться танталы не понял


Вернуться наверх
 
Не в сети
 Заголовок сообщения: Re: танталовые конденсаторы
СообщениеДобавлено: Сб май 14, 2011 23:30:39 
Поставщик валерьянки для Кота

Карма: 1
Рейтинг сообщений: 149
Зарегистрирован: Пт дек 03, 2010 10:52:25
Сообщений: 2200
Рейтинг сообщения: 0
в импульсных схемах имет смысл ставить 2 конденсатора -электролит на микрофорады и керамику на нанофарады :)


Вернуться наверх
 
Показать сообщения за:  Сортировать по:  Вернуться наверх
Начать новую тему Ответить на тему  [ Сообщений: 26 ]  1,  

Часовой пояс: UTC + 3 часа


Кто сейчас на форуме

Сейчас этот форум просматривают: нет зарегистрированных пользователей и гости: 48


Вы не можете начинать темы
Вы не можете отвечать на сообщения
Вы не можете редактировать свои сообщения
Вы не можете удалять свои сообщения
Вы не можете добавлять вложения

Найти:
Перейти:  


Powered by phpBB © 2000, 2002, 2005, 2007 phpBB Group
Русская поддержка phpBB
Extended by Karma MOD © 2007—2012 m157y
Extended by Topic Tags MOD © 2012 m157y