Например TDA7294

Форум РадиоКот • Просмотр темы - Не работает усилитель : ОУ с мощными транзисторами
Форум РадиоКот
Здесь можно немножко помяукать :)

Текущее время: Пн дек 29, 2025 00:48:59

Часовой пояс: UTC + 3 часа


ПРЯМО СЕЙЧАС:



Начать новую тему Ответить на тему  [ Сообщений: 16 ] 
Автор Сообщение
Не в сети
 Заголовок сообщения: Не работает усилитель : ОУ с мощными транзисторами
СообщениеДобавлено: Сб сен 15, 2007 15:53:38 
Грызет канифоль
Аватар пользователя

Зарегистрирован: Пт янв 12, 2007 17:16:35
Сообщений: 296
Откуда: Дубна
Рейтинг сообщения: 0
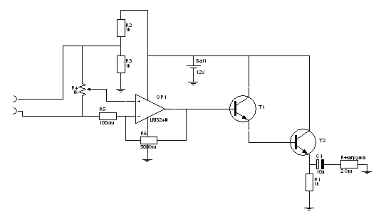
Не работает услок, а точнее его правая часть (транзисторный усилитель по току). Монтаж качаственный. Так же подключал нагрузку без кондёра - эфект тот же - полное молчание. В MicriCup всё работало... Плиз помогите!


Вложения:
Комментарий к файлу: схема
усилок с однополярным питанием.GIF [3.19 KiB]
Скачиваний: 644

_________________
"Всё новое - хорошо забытое старое" - для творцов без творческий мысли.
Вернуться наверх
 
Не в сети
 Заголовок сообщения:
СообщениеДобавлено: Сб сен 15, 2007 16:00:43 
Э...
Аватар пользователя

Карма: 1
Рейтинг сообщений: 9
Зарегистрирован: Ср апр 04, 2007 08:39:14
Сообщений: 2792
Откуда: Москва
Рейтинг сообщения: 0
номиналы не понятны. если нагрузка 2 Ом то ее "вниз" 1 ком конечно не утянет, т.е. конденсатор зарядится и все.

Какой то ужас.

Ты сформулируй - что тебе нужно получить.

_________________
Думайте сами, решайте сами ... а вот он-лайн перевод на корявый русский http://translate.ru


Вернуться наверх
 
Не в сети
 Заголовок сообщения:
СообщениеДобавлено: Сб сен 15, 2007 16:18:58 
Грызет канифоль
Аватар пользователя

Зарегистрирован: Пт янв 12, 2007 17:16:35
Сообщений: 296
Откуда: Дубна
Рейтинг сообщения: 0
На схеме ошибка не 2Ом а 4 - нагрузка. кондёр мне нужен для отсечения постоянного напрядения (график приложен). А зачем нужен R1, я сам не знаю :oops:,но в эмуляторе без него не работало (в Proteusе).

Подскажите плиз какой нужен номинал R1?


Вложения:
Комментарий к файлу: график
график.GIF [1.61 KiB]
Скачиваний: 554

_________________
"Всё новое - хорошо забытое старое" - для творцов без творческий мысли.
Вернуться наверх
 
Не в сети
 Заголовок сообщения:
СообщениеДобавлено: Сб сен 15, 2007 16:40:10 
Э...
Аватар пользователя

Карма: 1
Рейтинг сообщений: 9
Зарегистрирован: Ср апр 04, 2007 08:39:14
Сообщений: 2792
Откуда: Москва
Рейтинг сообщения: 0
Piroman17 писал(а):
А зачем нужен R1, я сам не знаю

Подскажите плиз какой нужен номинал R1?


R1 должен быть гораздо меньше сопротивления нагрузки.

ЧТО ТЕБЕ НУЖНО ПОЛУЧИТЬ ???

_________________
Думайте сами, решайте сами ... а вот он-лайн перевод на корявый русский http://translate.ru


Вернуться наверх
 
Эиком - электронные компоненты и радиодетали
Не в сети
 Заголовок сообщения:
СообщениеДобавлено: Сб сен 15, 2007 19:57:37 
Мучитель микросхем
Аватар пользователя

Карма: 2
Рейтинг сообщений: 5
Зарегистрирован: Вс июл 01, 2007 04:49:10
Сообщений: 419
Откуда: Скала в снегах
Рейтинг сообщения: 0
А LM324 сможет раскачать примененные транзисторы? Что-то мне говорит что нет, хотя я не знаю какие-там они=) Да и сама схема какая-то странная. Чего от схемы надо?

_________________
Срочно требую занести в Красную Книгу России всех здравомыслящих инженеров и радиолюбителей!


Вернуться наверх
 
Не в сети
 Заголовок сообщения:
СообщениеДобавлено: Сб сен 15, 2007 21:08:18 
Друг Кота
Аватар пользователя

Карма: 6
Рейтинг сообщений: 32
Зарегистрирован: Чт сен 14, 2006 11:42:09
Сообщений: 3792
Откуда: Обитаю на чердаке
Рейтинг сообщения: 0
Погодь, погодь! :)

А там LM324 или К1401УД2? :o

Насколько я помню, они хоть и аналоги, но питание у них зеркальное! :shock:

_________________
Память очень интересная штука: бывает так, что запомнишь одно, а вспомнишь другое...


Вернуться наверх
 
Не в сети
 Заголовок сообщения:
СообщениеДобавлено: Сб сен 15, 2007 21:40:30 
Грызет канифоль
Аватар пользователя

Зарегистрирован: Пт янв 12, 2007 17:16:35
Сообщений: 296
Откуда: Дубна
Рейтинг сообщения: 0
Мышонок, именно LM324.

Транизисторы: тот что ближе к ОУ - КТ817В, другой - КТ819Г. Пробовал вместо LM324, подключать К157УД1 (ток выхода - до 1 А) всё равно не фурычит...

Irbis, от схемы надо чтоб усиливал сигнал и давал его на выход.

Ча поменяю R1 на 4 Ом, а нагрузку на 8 Ом. и напишу о результате.

_________________
"Всё новое - хорошо забытое старое" - для творцов без творческий мысли.


Вернуться наверх
 
Не в сети
 Заголовок сообщения:
СообщениеДобавлено: Сб сен 15, 2007 21:47:45 
Друг Кота
Аватар пользователя

Карма: 6
Рейтинг сообщений: 32
Зарегистрирован: Чт сен 14, 2006 11:42:09
Сообщений: 3792
Откуда: Обитаю на чердаке
Рейтинг сообщения: 0
Т1 слишком мощный. :shock: Поставь КТ815, а перед ним возможно КТ503.

Говорю на память, надо уточнить по параметрам. :wink:

_________________
Память очень интересная штука: бывает так, что запомнишь одно, а вспомнишь другое...


Вернуться наверх
 
Не в сети
 Заголовок сообщения:
СообщениеДобавлено: Сб сен 15, 2007 22:32:53 
Грызет канифоль
Аватар пользователя

Зарегистрирован: Пт янв 12, 2007 17:16:35
Сообщений: 296
Откуда: Дубна
Рейтинг сообщения: 0
Схему немного переделал, ща попробую...


Вложения:
Комментарий к файлу: схема
усилок с однополярным питанием.GIF [5.92 KiB]
Скачиваний: 587

_________________
"Всё новое - хорошо забытое старое" - для творцов без творческий мысли.
Вернуться наверх
 
Не в сети
 Заголовок сообщения:
СообщениеДобавлено: Вс сен 16, 2007 18:13:12 
Грызет канифоль
Аватар пользователя

Зарегистрирован: Пт янв 12, 2007 17:16:35
Сообщений: 296
Откуда: Дубна
Рейтинг сообщения: 0
Всё работает, но жудко хрипит :shock: . Если подключить к входу каскад транзисторов (без ОУ) - звук идиальный, но как подключишь операционник звук отстойный - хрипит. Может подскжите в чём дело?

_________________
"Всё новое - хорошо забытое старое" - для творцов без творческий мысли.


Вернуться наверх
 
Не в сети
 Заголовок сообщения:
СообщениеДобавлено: Вс сен 16, 2007 18:21:10 
Э...
Аватар пользователя

Карма: 1
Рейтинг сообщений: 9
Зарегистрирован: Ср апр 04, 2007 08:39:14
Сообщений: 2792
Откуда: Москва
Рейтинг сообщения: 0
Piroman17 писал(а):
Если подключить к входу каскад транзисторов (без ОУ) - звук идиальный


Фантастика !

Piroman17 писал(а):
Всё работает, но жудко хрипит :shock:


Нужно добавить смещение - цепочку диодов между Т1 и Т4 и от базы Т4 резистор на землю. Диоды разместить на радиаторе выходных транзисторов можно.

Првый вывод R6 переключить на левую обкладку выходного конденсатора.

В эмтеры Т2 Т3 наверно нужно включить резисторы по 0.2-0.5 Ом примерно.

Возможно заработает.

_________________
Думайте сами, решайте сами ... а вот он-лайн перевод на корявый русский http://translate.ru


Вернуться наверх
 
Не в сети
 Заголовок сообщения:
СообщениеДобавлено: Вс сен 16, 2007 19:46:24 
Модератор
Аватар пользователя

Карма: 46
Рейтинг сообщений: 236
Зарегистрирован: Чт окт 27, 2005 18:50:07
Сообщений: 11169
Откуда: из мест не столь отдалённых
Рейтинг сообщения: 0
Медали: 2
Получил миской по аватаре (1) Мявтор 3-й степени (1)
Заведите цепь обратной связи не с выхода ОУ, а с выхода оконечного усилителя.


Вернуться наверх
 
Не в сети
 Заголовок сообщения:
СообщениеДобавлено: Пн сен 17, 2007 12:45:40 
Говорящий с текстолитом
Аватар пользователя

Карма: 5
Рейтинг сообщений: 4
Зарегистрирован: Пн авг 22, 2005 21:02:22
Сообщений: 1529
Откуда: Питер
Рейтинг сообщения: 0
Тыч с Мурром меня опередили, все то же самое хотел сказать. Правда тут такая бяка - если с самого выхода ОС делать - она будет медленно отрабатывать "ступеньку" и все равно приведет к искажениям в момент перехода через ноль.
Желательно применить оба решения: смещение на диодах и ООС. Тогда может быть что-то приличное выйдет

_________________
Лучше быть первым в деревне, чем вторым в Риме


Вернуться наверх
 
Не в сети
 Заголовок сообщения:
СообщениеДобавлено: Пн сен 17, 2007 13:41:21 
Э...
Аватар пользователя

Карма: 1
Рейтинг сообщений: 9
Зарегистрирован: Ср апр 04, 2007 08:39:14
Сообщений: 2792
Откуда: Москва
Рейтинг сообщения: 0
Я оба и предложил - т.е. сделать так как в обчных усилках не мудурствуя лукаво. Браво! Еще одно крылатое выражение от Тича, достойное занесения в "почему мы так говорим"!

_________________
Думайте сами, решайте сами ... а вот он-лайн перевод на корявый русский http://translate.ru


Вернуться наверх
 
Не в сети
 Заголовок сообщения:
СообщениеДобавлено: Пт сен 21, 2007 05:22:31 
Сверлит текстолит когтями
Аватар пользователя

Карма: 6
Рейтинг сообщений: 6
Зарегистрирован: Пн фев 26, 2007 20:23:49
Сообщений: 1239
Откуда: Москва
Рейтинг сообщения: 0
Мне номиналы резисторов R5 и R6 кажутся странными - тот который в цепи ООС хотя бы 22Ком, а тот, который на инвертируючий вход - 1-4.7Ком


Вернуться наверх
 
Не в сети
 Заголовок сообщения:
СообщениеДобавлено: Пт сен 21, 2007 08:00:33 
Э...
Аватар пользователя

Карма: 1
Рейтинг сообщений: 9
Зарегистрирован: Ср апр 04, 2007 08:39:14
Сообщений: 2792
Откуда: Москва
Рейтинг сообщения: 0
Цитата:
Браво! Еще одно крылатое выражение от Тича, достойное занесения в "почему мы так говорим"!


Виват !!!

_________________
Думайте сами, решайте сами ... а вот он-лайн перевод на корявый русский http://translate.ru


Вернуться наверх
 
Показать сообщения за:  Сортировать по:  Вернуться наверх
Начать новую тему Ответить на тему  [ Сообщений: 16 ] 

Часовой пояс: UTC + 3 часа


Кто сейчас на форуме

Сейчас этот форум просматривают: нет зарегистрированных пользователей и гости: 38


Вы не можете начинать темы
Вы не можете отвечать на сообщения
Вы не можете редактировать свои сообщения
Вы не можете удалять свои сообщения
Вы не можете добавлять вложения

Найти:
Перейти:  


Powered by phpBB © 2000, 2002, 2005, 2007 phpBB Group
Русская поддержка phpBB
Extended by Karma MOD © 2007—2012 m157y
Extended by Topic Tags MOD © 2012 m157y