Например TDA7294

Форум РадиоКот • Просмотр темы - Мощный Догчейзер (отпугиватель собак)
Форум РадиоКот
Здесь можно немножко помяукать :)

Текущее время: Ср фев 11, 2026 11:06:57

Часовой пояс: UTC + 3 часа


ПРЯМО СЕЙЧАС:



Начать новую тему Ответить на тему  [ Сообщений: 1634 ]     ... , , , 7, , , ...  
Автор Сообщение
Не в сети
 Заголовок сообщения: Re: Мощный Догчейзер (отпугиватель собак)
СообщениеДобавлено: Вт авг 23, 2016 20:25:39 
Прорезались зубы
Аватар пользователя

Карма: 4
Рейтинг сообщений: 67
Зарегистрирован: Пн авг 22, 2016 19:45:13
Сообщений: 204
Рейтинг сообщения: 0
Как синхронно ? Там же один полевик открыт, а другой в это время закрыт ....


Вернуться наверх
 
Не в сети
 Заголовок сообщения: Re: Мощный Догчейзер (отпугиватель собак)
СообщениеДобавлено: Вт авг 23, 2016 20:32:53 
Друг Кота
Аватар пользователя

Карма: 174
Рейтинг сообщений: 1910
Зарегистрирован: Пт дек 12, 2014 09:36:15
Сообщений: 23331
Откуда: Минск
Рейтинг сообщения: 1
Медали: 2
Получил миской по аватаре (1) Мявтор 3-й степени (1)
Посмотрите внимательно, там два логических элемента запараллелены, следовательно полевики работают синхронно.

(там нет инвертирования одного из каналов по отношению к другому каналу).


Вернуться наверх
 
Не в сети
 Заголовок сообщения: Re: Мощный Догчейзер (отпугиватель собак)
СообщениеДобавлено: Вт авг 23, 2016 21:00:33 
Прорезались зубы
Аватар пользователя

Карма: 4
Рейтинг сообщений: 67
Зарегистрирован: Пн авг 22, 2016 19:45:13
Сообщений: 204
Рейтинг сообщения: 0
FAKIR писал(а):
Посмотрите внимательно, там два логических элемента запараллелены, следовательно полевики работают синхронно.

(там нет инвертирования одного из каналов по отношению к другому каналу).


Пардон ми, и вправду ошибся я, недавно что-то такое делал, там затвор одного полевика до инвертора, а другого после инвертора были включены...
Но Ваша схема мощнее будет.
FAKIR, где Вы дроссели брали, поделитесь информацией ... плиз ... хоть как называются поискать где купить.


Вернуться наверх
 
Не в сети
 Заголовок сообщения: Re: Мощный Догчейзер (отпугиватель собак)
СообщениеДобавлено: Вт авг 23, 2016 21:04:57 
Друг Кота
Аватар пользователя

Карма: 174
Рейтинг сообщений: 1910
Зарегистрирован: Пт дек 12, 2014 09:36:15
Сообщений: 23331
Откуда: Минск
Рейтинг сообщения: 1
Медали: 2
Получил миской по аватаре (1) Мявтор 3-й степени (1)
ДР приобретал на р-рынке в Минске. (продавцы их приобрели на Московском р-рынке).

Это Китайские ДР, активное сопротивление их я указывал ранее.


Вернуться наверх
 
Эиком - электронные компоненты и радиодетали
Не в сети
 Заголовок сообщения: Re: Мощный Догчейзер (отпугиватель собак)
СообщениеДобавлено: Вт авг 23, 2016 21:09:58 
Прорезались зубы
Аватар пользователя

Карма: 4
Рейтинг сообщений: 67
Зарегистрирован: Пн авг 22, 2016 19:45:13
Сообщений: 204
Рейтинг сообщения: 0
На AliExpress по слову дроссель выводится все, что угодно, кроме нужного.... :)


Вернуться наверх
 
Не в сети
 Заголовок сообщения: Re: Мощный Догчейзер (отпугиватель собак)
СообщениеДобавлено: Вт авг 23, 2016 21:29:18 
Друг Кота
Аватар пользователя

Карма: 174
Рейтинг сообщений: 1910
Зарегистрирован: Пт дек 12, 2014 09:36:15
Сообщений: 23331
Откуда: Минск
Рейтинг сообщения: 1
Медали: 2
Получил миской по аватаре (1) Мявтор 3-й степени (1)
Попробуйте назвать ДР - индуктивность... :dont_know:


Вернуться наверх
 
Не в сети
 Заголовок сообщения: Re: Мощный Догчейзер (отпугиватель собак)
СообщениеДобавлено: Ср авг 24, 2016 10:08:22 
Прорезались зубы
Аватар пользователя

Карма: 4
Рейтинг сообщений: 67
Зарегистрирован: Пн авг 22, 2016 19:45:13
Сообщений: 204
Рейтинг сообщения: 4
FAKIR писал(а):
Попробуйте назвать ДР - индуктивность... :dont_know:

:))) Спасибо.

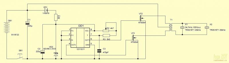
Подвожу итоги...
Ассортимент:
1.Схема 1 от неизвестного автора статьи "Пугаем собак";
2.Схема 2 от FAKIR;
3.Схема 3 от FAKIR.

1.
Изображение
2.
Изображение
3.
Изображение

Поразмыслив, решил остановиться на Схема 3 от FAKIR. Наверное потому, что она самая сложная. :)
Т.к. излучатели, указанные автором, приедут нескоро, решил попробовать пока вместо
четырех TR2516T1 один PCT-5700 или PCT-5100.

Уважаемый FAKIR, прошу ответить начинающему на следующие вопросы по Схеме 3:
1. Как указанные для нагрузки 4*TR2516T1 величины индуктивностей L1,L2 (по 1мГн), L3,L4 (по 4,7 мГ), конденсаторы C4,C5 (по 2200 пФ) зависят от [суммарной емкости ? или других параметров ?] излучателей ?
2. Где-то в теме Вы рекомендовали подключать 5 или даже 6 излучателей. Какие для этого нужны будут изменения в схеме ?
3. Насколько критично сопротивление дросселей L1(L2) и L3(L4) ?
4. Теоретически можно ли получить отдачу в Схема 1, аналогичную Схема 3, изменив число витков трансформатора Т1 в Схема 1 и добавив два излучателя ?

О результатах обязуюсь написать. :)


Вернуться наверх
 
Не в сети
 Заголовок сообщения: Re: Мощный Догчейзер (отпугиватель собак)
СообщениеДобавлено: Ср авг 24, 2016 10:57:26 
Друг Кота
Аватар пользователя

Карма: 174
Рейтинг сообщений: 1910
Зарегистрирован: Пт дек 12, 2014 09:36:15
Сообщений: 23331
Откуда: Минск
Рейтинг сообщения: 1
Медали: 2
Получил миской по аватаре (1) Мявтор 3-й степени (1)
Ответы трудно спрогнозировать, не зная, как поведёт себя широкополосный излучатель. Дело не только в его ёмкости, а и в собственном резонансе.
Ответы.
--- L1 и L2 - важно их активное сопротивление и чем оно меньше, тем больше будет амплитуда импульсов и больший ток через транзисторы. При малом сопротивлении ДР придётся ставить более мощные транзисторы. L3 и L4 вообще могут быть заменены резисторами, но тогда синусоиду на излучателях получить не будет возможности. Можно попробовать вообще удалить эти элементы и посмотреть на импульсы в широкополосных излучателях.
--- По поводу подключения 5 или 6 излучателей.
Возможно. Зависит от активного сопротивления Др. L1и L2. Главное, чтобы транзисторы не перегружались (не грелись) ибо тогда надо ставить более мощные.
--- О первой схеме.
3 излучателя ещё потянет, но 4? трудно сказать, надо экспериментировать и смотреть на нагрев микросхемы 1211еу1.

Я больше практик, чем теоретик, надо экспериментировать... :dont_know:


Вернуться наверх
 
Не в сети
 Заголовок сообщения: Re: Мощный Догчейзер (отпугиватель собак)
СообщениеДобавлено: Ср авг 24, 2016 12:21:30 
Прорезались зубы
Аватар пользователя

Карма: 4
Рейтинг сообщений: 67
Зарегистрирован: Пн авг 22, 2016 19:45:13
Сообщений: 204
Рейтинг сообщения: 0
Спасибо, Fakir, пойду искать деталюшки ...
Правда у нас дросселей не найдешь в продаже. :(


Вернуться наверх
 
Не в сети
 Заголовок сообщения: Re: Мощный Догчейзер (отпугиватель собак)
СообщениеДобавлено: Ср авг 24, 2016 12:28:15 
Прорезались зубы
Аватар пользователя

Карма: 4
Рейтинг сообщений: 67
Зарегистрирован: Пн авг 22, 2016 19:45:13
Сообщений: 204
Рейтинг сообщения: 0
Мне теперь активно предлагают такую штуку (блин, засветился ... :) ):
Изображение

Из написанных плюсов - глубокое использование батареи:
"Отпугиватель "Собакам.нет Вспышка+" в этом плане УНИКАЛЕН - мощность его излучения ничуть не снижается при разряде батарей. В отличие от всех остальных отпугивателей, которые используют дешевую схему питания на основе мини трансформатора, в его устройстве предусмотрен специальный цифровой контроллер, стабилизирующий напряжение. Т.е. даже при сильном разряде батарей Собакам.нет Вспышка+ будет излучать на том же уровне, как и с новыми батарейками."

Из видимых плюсов - внушительный раструб, одним видом пугает. :)

Какой там может быть пьезоизлучатель ?
А может кто-то уже и разобрал ... Какие там потроха ?

И всего лишь 3900 руб. + доставка за 122 дб ... :)
Мощность излучения отпугивателей фиксировалась при помощи сертифицированного профессионального измерителя "Экофизика" на расстоянии 1 метра от его датчика.

Врут, наверное ...


Вернуться наверх
 
Не в сети
 Заголовок сообщения: Re: Мощный Догчейзер (отпугиватель собак)
СообщениеДобавлено: Ср авг 24, 2016 13:25:35 
Друг Кота
Аватар пользователя

Карма: 174
Рейтинг сообщений: 1910
Зарегистрирован: Пт дек 12, 2014 09:36:15
Сообщений: 23331
Откуда: Минск
Рейтинг сообщения: 1
Медали: 2
Получил миской по аватаре (1) Мявтор 3-й степени (1)
122дб - на расстоянии - 1 метр? Это не реально... :facepalm:

Таких одиночных излучателей просто нет.

Из книги "Гейер", для получения давления 120дб необходима затрачиваемая мощность - 8Вт. (при 8В питания - ток=1А). Так какая же у них батарея и время её работы?


Вернуться наверх
 
Не в сети
 Заголовок сообщения: Re: Мощный Догчейзер (отпугиватель собак)
СообщениеДобавлено: Ср авг 24, 2016 15:34:48 
Прорезались зубы
Аватар пользователя

Карма: 4
Рейтинг сообщений: 67
Зарегистрирован: Пн авг 22, 2016 19:45:13
Сообщений: 204
Рейтинг сообщения: 0
Вот тут так все здорово написано, аж прям хочется бросить все и заказать !!! :shock:
Вложение:
Сравнение ДогЧейзеров.pdf [969.96 KiB]
Скачиваний: 585

Ссылку я потерял где-то, а pdf остался. :)
Пишут, что потребляемый ток 340 мА вместе со светодиодами....


Вернуться наверх
 
Не в сети
 Заголовок сообщения: Re: Мощный Догчейзер (отпугиватель собак)
СообщениеДобавлено: Ср авг 24, 2016 16:20:24 
Друг Кота
Аватар пользователя

Карма: 174
Рейтинг сообщений: 1910
Зарегистрирован: Пт дек 12, 2014 09:36:15
Сообщений: 23331
Откуда: Минск
Рейтинг сообщения: 1
Медали: 2
Получил миской по аватаре (1) Мявтор 3-й степени (1)
Вам решать, заказывать готовый догчейзер или делать самому. :dont_know:

(Но лично я не верю, что он действует на расстоянии - 20 метров и имеет давление на 1 метр - 122дб.)
---------
Mike7612 Какой там может быть пьезоизлучатель ? Это меня очень интересует. С такими параметрами ... не встречал.


Вернуться наверх
 
Не в сети
 Заголовок сообщения: Re: Мощный Догчейзер (отпугиватель собак)
СообщениеДобавлено: Ср авг 24, 2016 20:20:33 
Прорезались зубы
Аватар пользователя

Карма: 4
Рейтинг сообщений: 67
Зарегистрирован: Пн авг 22, 2016 19:45:13
Сообщений: 204
Рейтинг сообщения: 0
FAKIR писал(а):
Вам решать, заказывать готовый догчейзер или делать самому. :dont_know:


Я пошутил ... :)
Таки деньги это не может стоить.


Вернуться наверх
 
Не в сети
 Заголовок сообщения: Re: Мощный Догчейзер (отпугиватель собак)
СообщениеДобавлено: Пт авг 26, 2016 15:55:35 
Друг Кота
Аватар пользователя

Карма: 174
Рейтинг сообщений: 1910
Зарегистрирован: Пт дек 12, 2014 09:36:15
Сообщений: 23331
Откуда: Минск
Рейтинг сообщения: 1
Медали: 2
Получил миской по аватаре (1) Мявтор 3-й степени (1)
В прошлую субботу испытал свой догчейзер на очередной злой собаке.

Был в гостях и с разрешения хозяина направил прибор на лающую собаку с расстояния - 4м.

Собака дёрнулась, замолчала и бегом в свою будку.


Вернуться наверх
 
Не в сети
 Заголовок сообщения: Re: Мощный Догчейзер (отпугиватель собак)
СообщениеДобавлено: Пт авг 26, 2016 16:23:12 
Прорезались зубы
Аватар пользователя

Карма: 4
Рейтинг сообщений: 67
Зарегистрирован: Пн авг 22, 2016 19:45:13
Сообщений: 204
Рейтинг сообщения: 0
Это схема, которая в топике темы ?


Вернуться наверх
 
Не в сети
 Заголовок сообщения: Re: Мощный Догчейзер (отпугиватель собак)
СообщениеДобавлено: Пт авг 26, 2016 17:14:34 
Друг Кота
Аватар пользователя

Карма: 174
Рейтинг сообщений: 1910
Зарегистрирован: Пт дек 12, 2014 09:36:15
Сообщений: 23331
Откуда: Минск
Рейтинг сообщения: 1
Медали: 2
Получил миской по аватаре (1) Мявтор 3-й степени (1)
Да - это мощный догчейзер (статья).


Вернуться наверх
 
Не в сети
 Заголовок сообщения: Re: Мощный Догчейзер (отпугиватель собак)
СообщениеДобавлено: Пт авг 26, 2016 21:44:36 
Прорезались зубы
Аватар пользователя

Карма: 4
Рейтинг сообщений: 67
Зарегистрирован: Пн авг 22, 2016 19:45:13
Сообщений: 204
Рейтинг сообщения: 0
4 метра - маловато будет ... :)


Вернуться наверх
 
Не в сети
 Заголовок сообщения: Re: Мощный Догчейзер (отпугиватель собак)
СообщениеДобавлено: Сб авг 27, 2016 08:19:24 
Друг Кота
Аватар пользователя

Карма: 174
Рейтинг сообщений: 1910
Зарегистрирован: Пт дек 12, 2014 09:36:15
Сообщений: 23331
Откуда: Минск
Рейтинг сообщения: 1
Медали: 2
Получил миской по аватаре (1) Мявтор 3-й степени (1)
Нет проблем.

В выходных каскадах используйте мощные транзисторы и доводите количество излучателей до 8шт и более... :)))

Тогда и батареи питания надо будет умощнить ... и размеры значительно увеличатся.


Вернуться наверх
 
Не в сети
 Заголовок сообщения: Re: Мощный Догчейзер (отпугиватель собак)
СообщениеДобавлено: Сб авг 27, 2016 08:58:37 
Друг Кота
Аватар пользователя

Карма: 233
Рейтинг сообщений: 11338
Зарегистрирован: Чт авг 30, 2012 20:24:40
Сообщений: 37346
Откуда: Нижний Новгород
Рейтинг сообщения: 0
Mike7612 писал(а):
4 метра - маловато будет.
:shock:
А куда больше-то?
Не забывают, что потребляемая мощность квадратно-пропорциональна эффективному расстоянию. :idea:
Тележку с аккумуляторами сзади возить? :facepalm:
Да и собаке (если она бежит на таком почтительном расстоянии) - Вы значит явно не "интересны".


Вернуться наверх
 
Показать сообщения за:  Сортировать по:  Вернуться наверх
Начать новую тему Ответить на тему  [ Сообщений: 1634 ]     ... , , , 7, , , ...  

Часовой пояс: UTC + 3 часа


Кто сейчас на форуме

Сейчас этот форум просматривают: нет зарегистрированных пользователей и гости: 28


Вы не можете начинать темы
Вы не можете отвечать на сообщения
Вы не можете редактировать свои сообщения
Вы не можете удалять свои сообщения
Вы не можете добавлять вложения

Найти:
Перейти:  


Powered by phpBB © 2000, 2002, 2005, 2007 phpBB Group
Русская поддержка phpBB
Extended by Karma MOD © 2007—2012 m157y
Extended by Topic Tags MOD © 2012 m157y