Например TDA7294

Форум РадиоКот • Просмотр темы - Часы Sunny_Clock.
Форум РадиоКот
Здесь можно немножко помяукать :)

Текущее время: Ср фев 18, 2026 10:13:02

Часовой пояс: UTC + 3 часа


ПРЯМО СЕЙЧАС:



Начать новую тему Ответить на тему  [ Сообщений: 1361 ]     ... , , , 64, , , ...  
Автор Сообщение
Не в сети
 Заголовок сообщения: Re: Часы Sunny_Clock.
СообщениеДобавлено: Пт мар 01, 2019 13:05:37 
Нашел транзистор. Понюхал.
Аватар пользователя

Карма: 1
Рейтинг сообщений: 74
Зарегистрирован: Ср сен 14, 2016 15:45:10
Сообщений: 187
Откуда: Калужская область
Рейтинг сообщения: 1
Вы молодец. Развитие это хорошо.
Мне нравится проект часов Sunnyclock.
Поэтому тоже готовлю свою прошивку. Уже почти доделал все, что задумал. Правда на другом МК, но при этом остается совместимость.
Не решил толи выкладывать ее, толи нет.

_________________
Чат посвященный часам на ГРИ/ВЛИ - https://t.me/nixietime Присоединяйтесь!


Вернуться наверх
 
Не в сети
 Заголовок сообщения: Re: Часы Sunny_Clock.
СообщениеДобавлено: Сб мар 02, 2019 17:46:56 
Нашел транзистор. Понюхал.
Аватар пользователя

Карма: 1
Рейтинг сообщений: 74
Зарегистрирован: Ср сен 14, 2016 15:45:10
Сообщений: 187
Откуда: Калужская область
Рейтинг сообщения: 0


Если интересно, вот небольшое видео.
Эффекты хода - плавная смена, пробежка
Показ даты каждую минуту. Дата показывается с анимационным эффектом.
Все.
Написание заняло времени очень прилично.
Часы также мои, переделанные СанниКлок (отсюда https://radiokot.ru/forum/viewtopic.php ... start=1180)
В 8мую мегу конечно не влезает. Но часам можно успешно скормить прошитую 168 или 328 мегу.

_________________
Чат посвященный часам на ГРИ/ВЛИ - https://t.me/nixietime Присоединяйтесь!


Вернуться наверх
 
Не в сети
 Заголовок сообщения: Re: Часы Sunny_Clock.
СообщениеДобавлено: Вс мар 03, 2019 01:28:20 
Родился
Аватар пользователя

Карма: 1
Рейтинг сообщений: 2
Зарегистрирован: Сб фев 22, 2014 12:50:13
Сообщений: 14
Откуда: Россия, Чита
Рейтинг сообщения: 0


Если интересно, вот небольшое видео.
Эффекты хода - плавная смена, пробежка
Показ даты каждую минуту. Дата показывается с анимационным эффектом.
Все.
Написание заняло времени очень прилично.
Часы также мои, переделанные СанниКлок (отсюда https://radiokot.ru/forum/viewtopic.php ... =1180)
В 8мую мегу конечно не влезает. Но часам можно успешно скормить прошитую 168 или 328 мегу.

ЗдОрово! Значит и у меня есть над чем поработать :shock:


Вернуться наверх
 
Не в сети
 Заголовок сообщения: Re: Часы Sunny_Clock.
СообщениеДобавлено: Ср мар 06, 2019 04:04:00 
Родился
Аватар пользователя

Карма: 1
Рейтинг сообщений: 2
Зарегистрирован: Сб фев 22, 2014 12:50:13
Сообщений: 14
Откуда: Россия, Чита
Рейтинг сообщения: 0
Доработка платы, замена DS1307 на DS3231

Прошивка без изменений.


Вложения:
DS3231sn+подсветка+датчик освещения.lay6 [615.78 KiB]
Скачиваний: 727
Вернуться наверх
 
Эиком - электронные компоненты и радиодетали
Не в сети
 Заголовок сообщения: Re: Часы Sunny_Clock.
СообщениеДобавлено: Чт мар 07, 2019 13:58:42 
Родился

Зарегистрирован: Пт апр 01, 2016 14:14:44
Сообщений: 11
Рейтинг сообщения: 0
Alexey_Sh Большой поклон и уважение Вам за это технологическое чудо. Всё сделано ОПТИМАЛЬНО. Часы работают и у меня и у брата без сбоев и всяческих приблуд вот уже три года. Не нужные функции (типа-температур и.т.д,к данной конструкции, считаю излишеством!) Даже подсветка в 27 уровней - напрягает, постоянно ставлю синий цвет -успокаивает! Правда, добавил приемник на К174ХА34 и пульт ИФК - ну это, как говориться,кто во что горазд! Вот сейчас, соберусь и вырежу корпус из акрила! как у Жоры Минского! Ещё раз - поклон Вам от земли!


Вернуться наверх
 
Не в сети
 Заголовок сообщения: Re: Часы Sunny_Clock.
СообщениеДобавлено: Чт мар 07, 2019 19:19:48 
Нашел транзистор. Понюхал.
Аватар пользователя

Карма: 1
Рейтинг сообщений: 74
Зарегистрирован: Ср сен 14, 2016 15:45:10
Сообщений: 187
Откуда: Калужская область
Рейтинг сообщения: 0
корпус из акрила! как у Жоры Минского!


Ха! Вот бы рецептик покрытия лаком как у его корпусов из падука! Выглядят просто загляденье.

_________________
Чат посвященный часам на ГРИ/ВЛИ - https://t.me/nixietime Присоединяйтесь!


Вернуться наверх
 
Не в сети
 Заголовок сообщения: Re: Часы Sunny_Clock.
СообщениеДобавлено: Пт мар 08, 2019 02:29:15 
Родился
Аватар пользователя

Карма: 1
Рейтинг сообщений: 2
Зарегистрирован: Сб фев 22, 2014 12:50:13
Сообщений: 14
Откуда: Россия, Чита
Рейтинг сообщения: 0
Здравствуйте, уважаемые коты!
Информация к размышлению!!!
Я тут , что обнаружил-то..... Оказывается схему можно упростить и освободить одну ногу контроллера(прошло 5! лет и мы все тупо копировали схему часов, я лично сделал 30! штук), убрав транзистор и резюк , который управляет точками в первых трех лампах. Он там просто не нужен!
Там нечем управлять.


Вложения:
DS3231sn+подсветка+датчик освещения.lay6 [278.08 KiB]
Скачиваний: 565
Вернуться наверх
 
Не в сети
 Заголовок сообщения: Re: Часы Sunny_Clock.
СообщениеДобавлено: Пт мар 08, 2019 09:19:46 
Первый раз сказал Мяу!
Аватар пользователя

Зарегистрирован: Вс апр 25, 2010 19:05:46
Сообщений: 35
Рейтинг сообщения: 0
Кое-что подправил и заменил, добавил фоторезистор и датчик температуры, на плате часов вариант на ИН-4.


Вложения:
SC4Sv2E.zip [47.79 KiB]
Скачиваний: 410
Вернуться наверх
 
Не в сети
 Заголовок сообщения: Re: Часы Sunny_Clock.
СообщениеДобавлено: Пт мар 08, 2019 12:47:45 
Встал на лапы
Аватар пользователя

Зарегистрирован: Ср окт 31, 2018 10:29:06
Сообщений: 134
Откуда: Минск
Рейтинг сообщения: 0
To AndyS, там наверное уже и прошивка нужна другая?


Вернуться наверх
 
Не в сети
 Заголовок сообщения: Re: Часы Sunny_Clock.
СообщениеДобавлено: Пт мар 08, 2019 13:01:59 
Первый раз сказал Мяу!
Аватар пользователя

Зарегистрирован: Вс апр 25, 2010 19:05:46
Сообщений: 35
Рейтинг сообщения: 0
Этот вариант платы задел на будущее, может кто-то и напишет их поддержу для данного варианта часов. А, так подойдет прошивка выложенная ранее для ИН-4.

To AndyS, там наверное уже и прошивка нужна другая?


Вернуться наверх
 
Не в сети
 Заголовок сообщения: Re: Часы Sunny_Clock.
СообщениеДобавлено: Пн мар 18, 2019 09:41:20 
Первый раз сказал Мяу!
Аватар пользователя

Зарегистрирован: Вс апр 25, 2010 19:05:46
Сообщений: 35
Рейтинг сообщения: 0
Включил часы (вариант на ИН-4), на всех лампах 0, очень сильно греется дроссель и транзистор в преобразователе, ток потребления 1А. Включил без ламп, ток потребления 70мА. Напряжение на лампах без нагрузки 180В. Куда копать?


Вернуться наверх
 
Не в сети
 Заголовок сообщения: Re: Часы Sunny_Clock.
СообщениеДобавлено: Пн мар 18, 2019 12:25:22 
Родился

Зарегистрирован: Пн янв 07, 2019 10:59:37
Сообщений: 12
Рейтинг сообщения: 1
Здравствуйте, уважаемые коты!
Информация к размышлению!!!
Я тут , что обнаружил-то..... Оказывается схему можно упростить и освободить одну ногу контроллера(прошло 5! лет и мы все тупо копировали схему часов, я лично сделал 30! штук), убрав транзистор и резюк , который управляет точками в первых трех лампах. Он там просто не нужен!
Там нечем управлять.

Здравствуйте, Sergey_67.
На вашей печатке выводы 3 и 4 MC34063 соединены вместе и через конденсатор 1nF соединены с общим минусом. По принципиальной схеме часов вывод 3 через конденсатор подключен к общему минусу, а вывод 4 напрямую подключен к общему минусу схемы, с выводом 3 MC34063 он не должен быть соединен.
Исправьте пожалуйста печатную плату, чтобы у других проблем не возникло. А то лично я спалил блок питания и IRF740 из-за этого, , как только исправил по принципиальной схеме преобразователь нормально заработал.


Вернуться наверх
 
Не в сети
 Заголовок сообщения: Re: Часы Sunny_Clock.
СообщениеДобавлено: Ср мар 20, 2019 20:23:01 
Родился

Зарегистрирован: Пн янв 07, 2019 10:59:37
Сообщений: 12
Рейтинг сообщения: 0
В любом случае, спасибо вам Sergey_67 и вашему сыну!!! Собрал часы по вашей печатке и прошивке. Полет отличный! ) Теперь осталось оформить в корпус.
Изображение


Вернуться наверх
 
Не в сети
 Заголовок сообщения: Re: Часы Sunny_Clock.
СообщениеДобавлено: Пт мар 22, 2019 05:43:29 
Родился
Аватар пользователя

Карма: 1
Рейтинг сообщений: 2
Зарегистрирован: Сб фев 22, 2014 12:50:13
Сообщений: 14
Откуда: Россия, Чита
Рейтинг сообщения: 0
metallking
Здравствуйте, был в командировке, не ответил сразу. На печатке моей все правильно, может у Вас просто не протравилась она. Так бывало много раз, особенно отверстия в пятачках.
Я рад что все работает, я даже половину часов своих отозвал для доработки :shock: , клиенты(родственники) довольны.
Оп! :shock: Точно, есть перемычка, каюсь, исправил! Убрал лишние детали (управление точками в первых трех лампах), ну и так по мелочи...

Добавлено after 2 hours 12 minutes 30 seconds:
Убрал лишние детали (управление точками в первых трех лампах), ну и так по мелочи...

Нет предела совершенству, плату можно бесконечно перекраивать под себя. Есть задумка под ИН-16 выкроить, но надо глобально уменьшить габариты плат до "золотого сечения". Ну чтобы корпус смотрелся с лампочками гармонично, не слишком громоздким :))


Вложения:
DS3231sn+подсветка+датчик освещения.lay6 [276.43 KiB]
Скачиваний: 637
Вернуться наверх
 
Не в сети
 Заголовок сообщения: Re: Часы Sunny_Clock.
СообщениеДобавлено: Пт мар 22, 2019 09:02:54 
Родился

Зарегистрирован: Пн янв 07, 2019 10:59:37
Сообщений: 12
Рейтинг сообщения: 0
Да, на ИН-16 было бы интересно, такие чисто настольные часы, но размеры плат конечно раза в полтора если не в два придётся уменьшать.


Вернуться наверх
 
Не в сети
 Заголовок сообщения: Re: Часы Sunny_Clock.
СообщениеДобавлено: Пт мар 22, 2019 22:25:35 
Мудрый кот
Аватар пользователя

Карма: 29
Рейтинг сообщений: 616
Зарегистрирован: Вт янв 22, 2008 14:45:18
Сообщений: 1751
Откуда: Санкт-Петербург
Рейтинг сообщения: 0
Куда копать?
Экстрасенсы, как водится, в отпуске.
Какая схема, какая плата, фото узла?


Вернуться наверх
 
Не в сети
 Заголовок сообщения: Re: Часы Sunny_Clock.
СообщениеДобавлено: Пт мар 22, 2019 23:32:44 
Грызет канифоль
Аватар пользователя

Карма: 6
Рейтинг сообщений: 50
Зарегистрирован: Вс фев 02, 2014 02:47:48
Сообщений: 284
Откуда: Беларусь
Рейтинг сообщения: 0
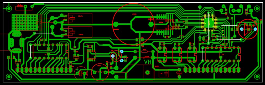
Нет предела совершенству, плату можно бесконечно перекраивать под себя.
Вроде бы правили плату но почему так не аккуратно? :facepalm:


Вернуться наверх
 
Не в сети
 Заголовок сообщения: Re: Часы Sunny_Clock.
СообщениеДобавлено: Пт мар 22, 2019 23:57:06 
Родился
Аватар пользователя

Карма: 1
Рейтинг сообщений: 2
Зарегистрирован: Сб фев 22, 2014 12:50:13
Сообщений: 14
Откуда: Россия, Чита
Рейтинг сообщения: 0

Нет предела совершенству, плату можно бесконечно перекраивать под себя.
Вроде бы правили плату но почему так не аккуратно? :facepalm:[/uquote]
Всяко бывает, во время работы отвлекли, а после корректировки не проверил, будучи уверен, что все правильно на 100 %. Все работы делаю на работе, дома времени вообще нет!
Так что, извините за косяк! :(


Вернуться наверх
 
Не в сети
 Заголовок сообщения: Re: Часы Sunny_Clock.
СообщениеДобавлено: Сб мар 23, 2019 00:00:01 
Грызет канифоль
Аватар пользователя

Карма: 6
Рейтинг сообщений: 50
Зарегистрирован: Вс фев 02, 2014 02:47:48
Сообщений: 284
Откуда: Беларусь
Рейтинг сообщения: 0
Цитата:
Так что, извините за косяк!
:dont_know: Я не про косяк а про кривизну :solder:


Вложения:
как вариант.jpg [140.14 KiB]
Скачиваний: 795
Вернуться наверх
 
Не в сети
 Заголовок сообщения: Re: Часы Sunny_Clock.
СообщениеДобавлено: Сб мар 23, 2019 22:40:52 
Первый раз сказал Мяу!
Аватар пользователя

Зарегистрирован: Вс апр 25, 2010 19:05:46
Сообщений: 35
Рейтинг сообщения: 0
Цитата "По поводу софта есть сомнения. Если что не так, не молчите - прочитаю с рабочей платы.", у меня тоже появились сомнения, что что-то в ней не так. плата, схема, прошивка

Экстрасенсы, как водится, в отпуске.
Какая схема, какая плата, фото узла?


Вернуться наверх
 
Показать сообщения за:  Сортировать по:  Вернуться наверх
Начать новую тему Ответить на тему  [ Сообщений: 1361 ]     ... , , , 64, , , ...  

Часовой пояс: UTC + 3 часа


Кто сейчас на форуме

Сейчас этот форум просматривают: mishinmaster и гости: 44


Вы не можете начинать темы
Вы не можете отвечать на сообщения
Вы не можете редактировать свои сообщения
Вы не можете удалять свои сообщения
Вы не можете добавлять вложения

Найти:
Перейти:  


Powered by phpBB © 2000, 2002, 2005, 2007 phpBB Group
Русская поддержка phpBB
Extended by Karma MOD © 2007—2012 m157y
Extended by Topic Tags MOD © 2012 m157y