Например TDA7294

Форум РадиоКот • Просмотр темы - ЗУ для свинцовых АКБ на МК Atmega 16А
Форум РадиоКот
Здесь можно немножко помяукать :)

Текущее время: Сб янв 10, 2026 03:46:45

Часовой пояс: UTC + 3 часа


ПРЯМО СЕЙЧАС:



Начать новую тему Ответить на тему  [ Сообщений: 6068 ]     ... , , , 70, , , ...  
Автор Сообщение
Не в сети
 Заголовок сообщения: Re: ЗУ для свинцовых АКБ на МК Atmega 16А
СообщениеДобавлено: Пт фев 03, 2012 18:47:31 
Грызет канифоль
Аватар пользователя

Зарегистрирован: Сб июл 09, 2011 21:16:22
Сообщений: 251
Откуда: Россия, Смоленск
Рейтинг сообщения: 0
daa_sasha писал(а):
11Ком 0.1% выводной, 2Ком 1% SMD точнее ненашел, транзисторы IRL3705N. калибровка происходит идеально, при подключенной АБ и входе в меню калибровка, выдает напряжение идентичное с мультиметром, по токам сразу стоят нули. При заряде АБ разница в показаниях на дисплее и мультиметре 0.8В. Если при калибровке ввести заниженное показание, по сравнению с мультиметром, то при заряде АБ, показания совпадают.

Не совсем понял про 11 кОм? Соотношение резисторов в делителях должно быть 1/9. Или Вы используете подстроечники? Еще такой момент - не следует экономить на сечении проводов к аккуму, не следует их делать слишком уж длинными. Не забывайте, что МК измеряет напряжение не непосредственно на АК. Есть падение напряжения на проводах, на клеммах, которые МК не может учитывать по условию.


Вернуться наверх
 
Не в сети
 Заголовок сообщения: Re: ЗУ для свинцовых АКБ на МК Atmega 16А
СообщениеДобавлено: Пт фев 03, 2012 19:20:09 
Родился

Зарегистрирован: Пн мар 07, 2011 20:42:53
Сообщений: 4
Рейтинг сообщения: 0
Подключил АКБ-7 а\ч,включил на тренировку-пошел заряд-разряд.Ток при разряде на дисплее-0.45А,на
мультиметре-0.03А.

Аналогичная история. Резисторы подобраны до 1 Ома. Калибруется отлично. В режиме тренировка, при разряде на дисплее-0.46А, на
мультиметре-0.03А, на затворе T2 всего 0.19В. Если выбрать аккумулятор большей емкости - напряжение на затворе примерно пропорционально увеличивается, соответственно увеличивается и разрядный ток. При заряде на первом этапе сразу устанавливается 14.6В, по мультиметру напряжение постепенно растет до 14.3В и заряд переходит на второй этап.

Владимир


Вернуться наверх
 
Не в сети
 Заголовок сообщения: Re: ЗУ для свинцовых АКБ на МК Atmega 16А
СообщениеДобавлено: Пт фев 03, 2012 19:26:14 
Родился

Зарегистрирован: Вт ноя 23, 2010 21:47:18
Сообщений: 11
Рейтинг сообщения: 0
Svan писал(а):
daa_sasha писал(а):
11Ком 0.1% выводной, 2Ком 1% SMD точнее ненашел, транзисторы IRL3705N. калибровка происходит идеально, при подключенной АБ и входе в меню калибровка, выдает напряжение идентичное с мультиметром, по токам сразу стоят нули. При заряде АБ разница в показаниях на дисплее и мультиметре 0.8В. Если при калибровке ввести заниженное показание, по сравнению с мультиметром, то при заряде АБ, показания совпадают.

Не совсем понял про 11 кОм? Соотношение резисторов в делителях должно быть 1/9. Или Вы используете подстроечники? Еще такой момент - не следует экономить на сечении проводов к аккуму, не следует их делать слишком уж длинными. Не забывайте, что МК измеряет напряжение не непосредственно на АК. Есть падение напряжения на проводах, на клеммах, которые МК не может учитывать по условию.

Опечатался. 18Ком


Вернуться наверх
 
Не в сети
 Заголовок сообщения: Re: ЗУ для свинцовых АКБ на МК Atmega 16А
СообщениеДобавлено: Пт фев 03, 2012 21:18:31 
Родился

Зарегистрирован: Пт июн 24, 2011 20:24:24
Сообщений: 10
Рейтинг сообщения: 0
Задолбался со своей зарядкой.плюнул и собрал на печатке от Slujba-все вроде заработало как надо,но расхождение по току почти в два раза-как было так иосталось.


Вернуться наверх
 
Эиком - электронные компоненты и радиодетали
Не в сети
 Заголовок сообщения: Re: ЗУ для свинцовых АКБ на МК Atmega 16А
СообщениеДобавлено: Пт фев 03, 2012 23:48:11 
Встал на лапы

Зарегистрирован: Ср сен 14, 2011 20:52:31
Сообщений: 88
Рейтинг сообщения: 0
Svan, понимаю что штатная дежурка не очень. Зато колхозить ничего не надо. БП взял полностью живой. 5вольтовая цепь просто в воздухе висит, на ней стабилизация. А с 12 на блок управления и вентилятор. Посмотрим, как работать будет.


Вложения:
Безымянный.png [60.35 KiB]
Скачиваний: 1203

_________________
С Уважением, Николай!
Вернуться наверх
 
Не в сети
 Заголовок сообщения: Re: ЗУ для свинцовых АКБ на МК Atmega 16А
СообщениеДобавлено: Сб фев 04, 2012 10:10:35 
Грызет канифоль
Аватар пользователя

Зарегистрирован: Сб июл 09, 2011 21:16:22
Сообщений: 251
Откуда: Россия, Смоленск
Рейтинг сообщения: 0
sergg109 писал(а):
Задолбался со своей зарядкой.плюнул и собрал на печатке от Slujba-все вроде заработало как надо,но расхождение по току почти в два раза-как было так иосталось.

Ну не знаю, расхождения по току и напряжению конечно есть, но у меня это две, три десятки. Кстати, тут уже писалось о "левых" полевиках, может и Вам такие достались?

Николай777 писал(а):
Svan, понимаю что штатная дежурка не очень. Зато колхозить ничего не надо. БП взял полностью живой. 5вольтовая цепь просто в воздухе висит, на ней стабилизация. А с 12 на блок управления и вентилятор. Посмотрим, как работать будет.

Все так, если она работает. А вот мне одна досталась с писком и заниженными напругами. Чего я с ней только не делал, достала она меня, пошел на принцип, взял и тупо поменял ВСЕ детали дежурки на извлеченные из такого-же рабочего БП, но она так и не заработала. :kill: Со второй, у которой плавали 5 вольт и заморачиваться не стал. Были у меня пару импульсников маленьких на 12 вольт, валялись на работе без дела, их и приспособил.


Вернуться наверх
 
Не в сети
 Заголовок сообщения: Re: ЗУ для свинцовых АКБ на МК Atmega 16А
СообщениеДобавлено: Сб фев 04, 2012 12:43:51 
Родился

Зарегистрирован: Вт сен 27, 2011 17:27:55
Сообщений: 13
Рейтинг сообщения: 0
Svan писал(а):
Ну не знаю, расхождения по току и напряжению конечно есть, но у меня это две, три десятки. Кстати, тут уже писалось о "левых" полевиках, может и Вам такие достались?

две, три десятки по току роли не играют. А вот по напряжению на две, три десятки больше разрядится акб(до 10,5В), или на две, три десятки при заряде ниже напряжение будет (вместо 14,6В будет выдавать 14,3В). Это не нормально!!!!
Работаю в электролаборатории, есть чем сделать точные измерения. Но я задолбался с делителем, если делитель выставить 1:10 на дисплее полная дезинформация. Ситуация получается как описано выше: очень глубокий разряд и неполный заряд.
Пришел к выводу, что погрешность дает контроллер!


Вернуться наверх
 
Не в сети
 Заголовок сообщения: Re: ЗУ для свинцовых АКБ на МК Atmega 16А
СообщениеДобавлено: Сб фев 04, 2012 13:58:09 
Родился

Зарегистрирован: Пт июн 24, 2011 20:24:24
Сообщений: 10
Рейтинг сообщения: 0
Svan писал(а):
Ну не знаю, расхождения по току и напряжению конечно есть, но у меня это две, три десятки. Кстати, тут уже писалось о "левых" полевиках, может и Вам такие достались?



Полевики IRF3205.Менял два раза результат тот-же.


Вернуться наверх
 
Не в сети
 Заголовок сообщения: Re: ЗУ для свинцовых АКБ на МК Atmega 16А
СообщениеДобавлено: Сб фев 04, 2012 15:30:59 
Встал на лапы

Зарегистрирован: Чт май 12, 2011 11:15:01
Сообщений: 132
Откуда: Донецк-Харьков
Рейтинг сообщения: 0
Сталкнулся с такой проблеммой, уже второе устройство, на первом думал что я что то не так сделал!!!
проблемма вот в чем все собрал, старт, иду в калибровку, первое значение напряжения, на мультиметре 13.00 на экране ЗУ 13.3 коректирую, снимаю клему с АКБ, нажимаю сохранить и ничего , после того как нажал сохранить не работают три кнопки кроме сброса, такое впечатление что МК зависает!!! Кто нибудь сталкивался???


Вернуться наверх
 
Не в сети
 Заголовок сообщения: Re: ЗУ для свинцовых АКБ на МК Atmega 16А
СообщениеДобавлено: Сб фев 04, 2012 16:33:47 
Говорящий с текстолитом
Аватар пользователя

Карма: 16
Рейтинг сообщений: 151
Зарегистрирован: Вт апр 21, 2009 20:52:29
Сообщений: 1508
Откуда: ХМАО Югра Белоярский
Рейтинг сообщения: 0
Alexsandr200707 писал(а):
Сталкнулся с такой проблеммой, уже второе устройство, на первом думал что я что то не так сделал!!!
проблемма вот в чем все собрал, старт, иду в калибровку, первое значение напряжения, на мультиметре 13.00 на экране ЗУ 13.3 коректирую, снимаю клему с АКБ, нажимаю сохранить и ничего , после того как нажал сохранить не работают три кнопки кроме сброса, такое впечатление что МК зависает!!! Кто нибудь сталкивался???


У меня такое было, и если не изменяет память после нажатия сохранить контролер ждет поднятия напряжения до кажись 14-15 вольт, а так как оно не поднимается то оказывается что МК как бы подвисает. Проблема или в управляющем сигнале на БП или в самом БП. В этой ветке вопрос рассматривался. Я просто устранил неисправность и забыл благополучно 8)

_________________
Гнев - мгновенное разрушение реальности!
Делай всегда хорошо, а хреново и так получится!!!!!


Вернуться наверх
 
Не в сети
 Заголовок сообщения: Re: ЗУ для свинцовых АКБ на МК Atmega 16А
СообщениеДобавлено: Сб фев 04, 2012 16:50:33 
Встал на лапы

Зарегистрирован: Чт май 12, 2011 11:15:01
Сообщений: 132
Откуда: Донецк-Харьков
Рейтинг сообщения: 0
SergeyK писал(а):
Alexsandr200707 писал(а):
Сталкнулся с такой проблеммой, уже второе устройство, на первом думал что я что то не так сделал!!!
проблемма вот в чем все собрал, старт, иду в калибровку, первое значение напряжения, на мультиметре 13.00 на экране ЗУ 13.3 коректирую, снимаю клему с АКБ, нажимаю сохранить и ничего , после того как нажал сохранить не работают три кнопки кроме сброса, такое впечатление что МК зависает!!! Кто нибудь сталкивался???


У меня такое было, и если не изменяет память после нажатия сохранить контролер ждет поднятия напряжения до кажись 14-15 вольт, а так как оно не поднимается то оказывается что МК как бы подвисает. Проблема или в управляющем сигнале на БП или в самом БП. В этой ветке вопрос рассматривался. Я просто устранил неисправность и забыл благополучно 8)

Я кажись разобрался, накрутил БП потенциометром напряжение на выходе на минимальное которое может выдавать БП у меня это 13.5 вольта, калибровка прошла на ура и отклонение по току и напряжению во время зарядки тоже свелось к минимуму!!!


Вернуться наверх
 
Не в сети
 Заголовок сообщения: Re: ЗУ для свинцовых АКБ на МК Atmega 16А
СообщениеДобавлено: Сб фев 04, 2012 18:00:01 
Грызет канифоль
Аватар пользователя

Зарегистрирован: Сб июл 09, 2011 21:16:22
Сообщений: 251
Откуда: Россия, Смоленск
Рейтинг сообщения: 0
sergg109 писал(а):
Svan писал(а):
Ну не знаю, расхождения по току и напряжению конечно есть, но у меня это две, три десятки. Кстати, тут уже писалось о "левых" полевиках, может и Вам такие достались?



Полевики IRF3205.Менял два раза результат тот-же.

А что полевики то IRF3205? а не IRL3705, как рекомендовано? Боюсь конечно спросить ,поскольку не спец в ентом деле. Так понимаю, что имеет значение ( на точность измерения МК наряжения и тока), падение напряжения на открытом транзисторе. Так что аналоги нужно подбирать еще и по минимальному сопротивлению открытого транзистора. Чем IRF3205 "крутее" IRL3705?


Вернуться наверх
 
Не в сети
 Заголовок сообщения: Re: ЗУ для свинцовых АКБ на МК Atmega 16А
СообщениеДобавлено: Вс фев 05, 2012 11:10:20 
Родился

Зарегистрирован: Пт июн 24, 2011 20:24:24
Сообщений: 10
Рейтинг сообщения: 0
Сопротивление в открытом состоянии у 3705-0.01 ОМ, а у 3205-0.008.


Вернуться наверх
 
Не в сети
 Заголовок сообщения: Re: ЗУ для свинцовых АКБ на МК Atmega 16А
СообщениеДобавлено: Вс фев 05, 2012 11:28:38 
Грызет канифоль
Аватар пользователя

Зарегистрирован: Сб июл 09, 2011 21:16:22
Сообщений: 251
Откуда: Россия, Смоленск
Рейтинг сообщения: 0
sergg109 писал(а):
Сопротивление в открытом состоянии у 3705-0.01 ОМ, а у 3205-0.008.


Понял. Значит 3205 "крутее" :lol:
Про измерение напряжения и тока ЗУ автор проекта писал на 43 странице. Вот цитата : "Поясняю.
1. Измерение напряжения.
МК измеряет напряжение в точке соединения резисторов R10 R11. То есть, вход РА2. Если на этом входе, например, 1.46В, то на дисплее будет напряжение 14.6В. Плюс-минус калибровочная поправка, которая по умолчанию равна нулю и вычисляется в режиме калибровки. Однако же, это напряжение МК измеряет относительно общего провода. Поэтому оно может отличаться от истинного напряжения на АКБ, потому что, чем больше ток, тем больше падение напряжения на проводах и на транисторах Т1 (при заряде) и Т1, Т2 (при разряде). Полуается, что если неправильно выбрать полевик, то он может не полностью открываться, внося значительную погрешность в измерения. Также на результат измерения влияет грамотная разводка печатной платы, достаточное сечение силовых проводников на плате, особенно общего провода. Это-первый недостаток схемы.
2.Измерение тока.
МК измеряет разницу напряжений на входах РА2 и РА3. (Точки соединения резисторов R10R11 и R5R6). Для расширения динамического диапазона дифференциальный сигнал усиливается встроенным усилителем. Его КУ может иметь значение 10 или 200. Если измеряемый ток меньше 1А, КУ устанавливается равным 200, если ток больше 1А, КУ=10. Выбор нужного КУ осуществляется программно. Таким образом, получается измерение тока как бы на двух пределах с автоматическим выбором предела измерений. ( Как в некоторых мультиметрах ) Это сделано для того, чтобы было возможно измерять токи от 50 мА до 10А, и соответсвенно, заряжать АКБ от 7 до 100 Ач. При таком способе измерения необходимо точное согласование резисторов, т. е R10/R11 = R5/R6 ! Если это условие не выполняется, то даже при отсутствии тока напряжение между входами РА2 и РА3 будет отличным от нуля и, будучи умноженным на 200 (КУ), приведет к недопустимой погрешности. Вот почему нужно применять резисторы R5R6R10R11 с допуском 0.1-0.5%. Это-второй недостаток схемы.
Вносимую резисторами погрешность измерения напряжения и тока можно несколько скомпенсировать путем прибавления(вычитания) поправок , вычисляемых при калибровке. В меню калибровки нужно выставить напряжение на дисплее равное напряжению на АКБ, а также нулевые показания тока при обоих значениях КУ. При КУ=200 может так случиться, что ноль "поймать" не удается. Поэтому, при отсутствии тока, показания амперметра 0.01....0.03А можно считать удовлетворительными."
Как говорится, добавить нечего. Измеряйте напругу на входах МК. На дисплее должно быть то, что и на входах, с учетом КУ. Если не так, делайте выводы!


Вернуться наверх
 
Не в сети
 Заголовок сообщения: Re: ЗУ для свинцовых АКБ на МК Atmega 16А
СообщениеДобавлено: Вс фев 05, 2012 22:30:45 
Первый раз сказал Мяу!

Зарегистрирован: Пн авг 08, 2011 23:50:30
Сообщений: 38
Рейтинг сообщения: 0
Ув. Коты, можно ли использовать для измерения тока вот такой транзистор IRC540 (IRF)http://www.allcomponents.ru/pdf/irf/irc540.pdf?
А есть еще такие датчики тока, как MAX471 и MAX472 и им подобные...
ответьте что либо... Я уже писал 2 страницы назад, но меня проигнорили... :(


Вернуться наверх
 
Не в сети
 Заголовок сообщения: Re: ЗУ для свинцовых АКБ на МК Atmega 16А
СообщениеДобавлено: Пн фев 06, 2012 03:23:25 
Родился

Зарегистрирован: Пт апр 24, 2009 16:24:25
Сообщений: 9
Рейтинг сообщения: 0
svg67 киньте схемку по которой делали печатку


Последний раз редактировалось addadd Чт фев 09, 2012 01:52:18, всего редактировалось 1 раз.

Вернуться наверх
 
Не в сети
 Заголовок сообщения: Re: ЗУ для свинцовых АКБ на МК Atmega 16А
СообщениеДобавлено: Пн фев 06, 2012 07:19:49 
Грызет канифоль
Аватар пользователя

Зарегистрирован: Сб июл 09, 2011 21:16:22
Сообщений: 251
Откуда: Россия, Смоленск
Рейтинг сообщения: 0
tlsr писал(а):
Ув. Коты, можно ли использовать для измерения тока вот такой транзистор IRC540 (IRF)http://www.allcomponents.ru/pdf/irf/irc540.pdf?
А есть еще такие датчики тока, как MAX471 и MAX472 и им подобные...
ответьте что либо... Я уже писал 2 страницы назад, но меня проигнорили... :(

Про транзистор не скажу. Какой-то он сложный с токовым сенсором. Ну а по поводу датчиков тока. Их применение повлечет изменение управляющей программы. Если имеете опыт в написании программ для МК, то флаг Вам в руки.


Вернуться наверх
 
Не в сети
 Заголовок сообщения: Re: ЗУ для свинцовых АКБ на МК Atmega 16А
СообщениеДобавлено: Пт фев 10, 2012 14:21:18 
Встал на лапы

Зарегистрирован: Пн ноя 29, 2010 14:47:18
Сообщений: 95
Откуда: Омск
Рейтинг сообщения: 0
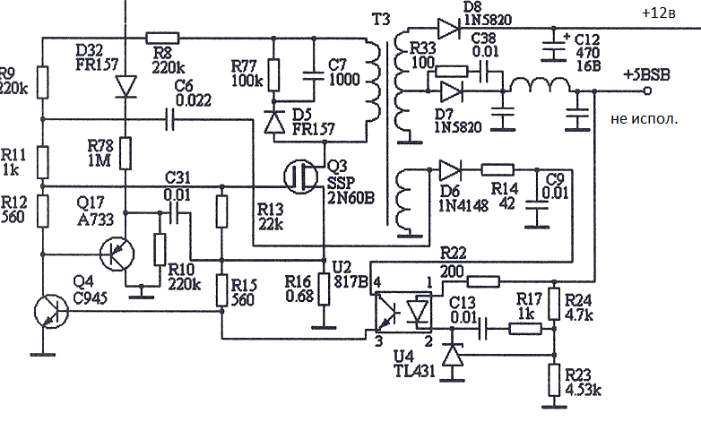
addadd писал(а):
svg67 киньте схемку по которой делали печатку


На плате нету 7812. Поставил уже потом.
Обратите внимание на радиаторы. Они могут быть разными. Плата нарисована
под те, которые я нашёл.


Вложения:
Комментарий к файлу: Вот уже исправленная, с 7812
ZU MK16 BP.lay [198.48 KiB]
Скачиваний: 1507
Фото платы.jpg [203.2 KiB]
Скачиваний: 1724
Моя схема.JPG [115.7 KiB]
Скачиваний: 1348


Последний раз редактировалось svg67 Сб фев 11, 2012 08:57:58, всего редактировалось 1 раз.
Вернуться наверх
 
Не в сети
 Заголовок сообщения: Re: ЗУ для свинцовых АКБ на МК Atmega 16А
СообщениеДобавлено: Сб фев 11, 2012 01:11:56 
Открыл глаза

Зарегистрирован: Пн апр 25, 2011 20:53:14
Сообщений: 51
Рейтинг сообщения: 0
Приветствую. Ув "Слон" а можно в прошивку добавить количество циклов тренировки? Тоесть прошла тренировка, опять разряд-тренировка, законьчилось опять разряд-тренировка и т.д.
При выборе тренировке в меню дополнительно ввести количество циклов.


Вернуться наверх
 
Не в сети
 Заголовок сообщения: Re: ЗУ для свинцовых АКБ на МК Atmega 16А
СообщениеДобавлено: Сб фев 11, 2012 01:20:43 
Родился

Зарегистрирован: Сб фев 11, 2012 01:07:46
Сообщений: 12
Рейтинг сообщения: 0
подскажите такой момент. сделал БП с требуемыми изменениями. на выходе при ХХ получилось 9,5в. собрал управляющий блок:
1. при подключении к БП напряжение на выходе не падает до 1,5 в. так и должно быть или нет. прошивка 4,2 про. при этом 5 АЧ аккумулятор заряжает (пробовал пока только его). калибровка была близка к 0, все коэффициенты поправил.
2. при отключенных клеммах от АКБ при попытке зарядки не пишет "подключите АКБ" а пишет подождите и ждать можно сколько угодно.
3 защита от КЗ не работает. пытается включить зарядку, аж выходное напряжение на БП просаживает до 0,5 В.
кто что может подсказать?


Вернуться наверх
 
Показать сообщения за:  Сортировать по:  Вернуться наверх
Начать новую тему Ответить на тему  [ Сообщений: 6068 ]     ... , , , 70, , , ...  

Часовой пояс: UTC + 3 часа


Кто сейчас на форуме

Сейчас этот форум просматривают: нет зарегистрированных пользователей и гости: 30


Вы не можете начинать темы
Вы не можете отвечать на сообщения
Вы не можете редактировать свои сообщения
Вы не можете удалять свои сообщения
Вы не можете добавлять вложения

Найти:
Перейти:  


Powered by phpBB © 2000, 2002, 2005, 2007 phpBB Group
Русская поддержка phpBB
Extended by Karma MOD © 2007—2012 m157y
Extended by Topic Tags MOD © 2012 m157y