Например TDA7294

Форум РадиоКот • Просмотр темы - Цифровая паяльная станция (от михи-псков)
Форум РадиоКот
Здесь можно немножко помяукать :)

Текущее время: Сб янв 10, 2026 03:37:49

Часовой пояс: UTC + 3 часа


ПРЯМО СЕЙЧАС:



Начать новую тему Ответить на тему  [ Сообщений: 10601 ]     ... , , , 122, , , ...  
Автор Сообщение
Не в сети
 Заголовок сообщения: Re: Цифровая паяльная станция (от михи-псков)
СообщениеДобавлено: Сб июл 03, 2010 10:24:41 
Собутыльник Кота
Аватар пользователя

Карма: 14
Рейтинг сообщений: 117
Зарегистрирован: Сб фев 20, 2010 14:00:12
Сообщений: 2994
Откуда: Москва
Рейтинг сообщения: 0
Но я собираюсь юзать паяльник на 24 В. И вообще есть ли смысл так делать? Или полевики не так часто горят и супрессор на 5 В, включенный параллельно порту, спасет его?


Вернуться наверх
 
Не в сети
 Заголовок сообщения: Re: Цифровая паяльная станция (от михи-псков)
СообщениеДобавлено: Сб июл 03, 2010 22:41:17 
Вымогатель припоя
Аватар пользователя

Карма: 4
Рейтинг сообщений: 102
Зарегистрирован: Чт фев 19, 2009 23:41:27
Сообщений: 615
Откуда: Беларусь, Барановичи
Рейтинг сообщения: 0
aam писал(а):
Но я собираюсь юзать паяльник на 24 В. И вообще есть ли смысл так делать? Или полевики не так часто горят и супрессор на 5 В, включенный параллельно порту, спасет его?

Пока ещё не один не сгорел :)) у меня стоят IRLZ44N + стабилитрон на 5,1 вольта полёт нормальный . Супресоров у нас нет на такое напряжение, а винчестер драконить лень.

Паяльник также питаеться 24 вольтами (постоянки)

_________________
FAQ по паяльной станции "от михи-псков" и доработке Lykey 702/852D+,схемы,платы, прошивки


Вернуться наверх
 
Не в сети
 Заголовок сообщения: Re: Цифровая паяльная станция (от михи-псков)
СообщениеДобавлено: Вс июл 04, 2010 10:17:18 
Собутыльник Кота
Аватар пользователя

Карма: 14
Рейтинг сообщений: 117
Зарегистрирован: Сб фев 20, 2010 14:00:12
Сообщений: 2994
Откуда: Москва
Рейтинг сообщения: 0
Spruts80 писал(а):
+ стабилитрон на 5,1 вольта

Прикол в том, что стабилитрон сгорит раньше, чем резистор в цепи затвора и дальше ситуация неопределенная. Супрессоры же рассчитаны на пропускание больших токов (ампер 50). Только вот еще все зависит от того, в каком состоянии будет выход МК. Если там 0, то ток пойдет через порт, а не через супрессор и ... :oops:
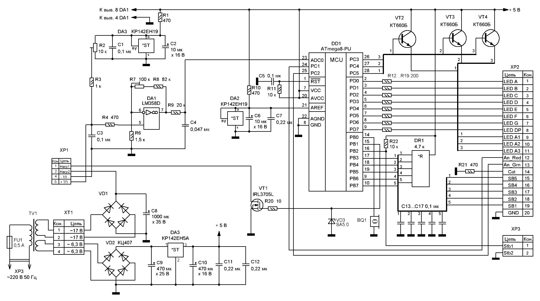
Я тут схемку набросал... Какие буду замечания и предложения? Зацените короче:
....
А... Вот что... В цепь нагревателя предохранитель ампера на 3 еще поставить неплохо...


Вложения:
solder.GIF [64.34 KiB]
Скачиваний: 1504
Вернуться наверх
 
Не в сети
 Заголовок сообщения: Re: Цифровая паяльная станция (от михи-псков)
СообщениеДобавлено: Вс июл 04, 2010 11:42:43 
Опытный кот
Аватар пользователя

Карма: 1
Рейтинг сообщений: 2
Зарегистрирован: Пт мар 06, 2009 18:22:23
Сообщений: 702
Рейтинг сообщения: 0
Зачем собс-но супрессор? Можно между затвором и портом поставить диод, анодом к порту. А для рассасывания заряда затвора- резистор 270...1к между истоком и затвором.
Диод полезно и по другой причине,- "0" на порту ~0,25в, и некоторые экземпляры мосфетов при этом напряжении надёжно не закрываются, а падение на диоде как раз нивелирует это напр.


Вернуться наверх
 
Эиком - электронные компоненты и радиодетали
Не в сети
 Заголовок сообщения: Re: Цифровая паяльная станция (от михи-псков)
СообщениеДобавлено: Вс июл 04, 2010 12:10:35 
Собутыльник Кота
Аватар пользователя

Карма: 14
Рейтинг сообщений: 117
Зарегистрирован: Сб фев 20, 2010 14:00:12
Сообщений: 2994
Откуда: Москва
Рейтинг сообщения: 0
Прикинул восколько мне обойдется сей девайс - получил 565 руб. ваще жесть - это вместе с паяльником (340 руб.) Паяльник думаю взять такой: http://www.voltmaster.ru/cgi-bin/qwery. ... roup=52003
Есть смысл?
Керамический нагреватель слишком жирно (540 руб.) ((


Вернуться наверх
 
Не в сети
 Заголовок сообщения: Re: Цифровая паяльная станция (от михи-псков)
СообщениеДобавлено: Вс июл 04, 2010 12:45:02 
Вымогатель припоя
Аватар пользователя

Карма: 3
Рейтинг сообщений: 4
Зарегистрирован: Сб сен 20, 2008 12:12:30
Сообщений: 525
Откуда: Minsk
Рейтинг сообщения: 0
aam писал(а):
Spruts80 писал(а):
+ стабилитрон на 5,1 вольта

Прикол в том, что стабилитрон сгорит раньше, чем резистор в цепи затвора и дальше ситуация неопределенная.


Стабилитрон затвор-исток ставят обычно для других целей - для защиты затвора. Дело в том, что у полевых транзисторов есть паразитная емкость сток-затвор. При резком броске напряжения на стоке этот бросок передается на затвор. Если выброс на затворе превысит максимально допустимое значение для напряжения затвор-исток (обычно порядка 20 В, для низкопороговых транзисторов 12 - 16 В), то затвор будет пробит. А случиться это может, например, в момент подачи питания.

aam писал(а):
Я тут схемку набросал... Какие буду замечания и предложения?


1. Зачем 2 опорных источника на DA2 и DA3?

2. С затвора полевого транзистора нужно предусмотреть резистор на землю несколько десятков килоом. Сразу после подачи питания выход ATmega находится в высокоимпедансном состоянии, на затворе может быть что угодно.

3. Последовательно с BQ1 нужно предусмотреть резистор, чтобы ограничить импульсный ток порта.

4. Чтобы не применять трансформатор с двумя обмотками, питание +5 В можно сделать с помощью MC34063.

Volly писал(а):
Диод полезно и по другой причине,- "0" на порту ~0,25в, и некоторые экземпляры мосфетов при этом напряжении надёжно не закрываются, а падение на диоде как раз нивелирует это напр.


Что-то новенькое. Пороговое напряжение даже у Logic-Level MOSFET редко бывает меньше 1 В.


Вложения:
DSS-25_sch.pdf [89.27 KiB]
Скачиваний: 1373
Вернуться наверх
 
Не в сети
 Заголовок сообщения: Re: Цифровая паяльная станция (от михи-псков)
СообщениеДобавлено: Вс июл 04, 2010 13:58:00 
Собутыльник Кота
Аватар пользователя

Карма: 14
Рейтинг сообщений: 117
Зарегистрирован: Сб фев 20, 2010 14:00:12
Сообщений: 2994
Откуда: Москва
Рейтинг сообщения: 0
1) DA3 - компенсатор-стабилизатор - компенсация холодного спая. Здесь на форуме схемка была. Мне показалось, что это лучше, чем просто подтяжка резисторами к +5 В (все таки измерительный прибор). DA2 - стабилизатор для АЦП. Тоже здесь обсуждалось, что это лучше чем делитель.
3) Сколько? Нашел в инете пьезики с током 30 мА. Думаю порт потянет.
4) Слишком жирно получится. У меня кренок дохрена валяется, а эту покупать нужно. Хоть и придется транс разбирать, но лучше я думаю обмотку намотать. Кстати транс имеет 2 обмотки по 17 В переменки - это 24 В постоянки (без нагрузки). Как под нагрузкой будет надо рассчитывать. Хватит такой обмотки?
Liv писал(а):
Что-то новенькое.

Так ставить диод или нет? В Multisim 10 моделировал - с диодом спады не такие красивые, но зато защита проца надежная. Транзистор конечно и без диода закроется, но главное проц не спалить.

Посмотрел файл. Там транзисторы с общим эмиттером в анодах стоят. Они же сигнал инвертируют. Это не прокатит если прошивку не менять. Я с общим коллектором сделал. Тем более что транзисторы n-p-n КТ660 валяются.


Вернуться наверх
 
Не в сети
 Заголовок сообщения: Re: Цифровая паяльная станция (от михи-псков)
СообщениеДобавлено: Вс июл 04, 2010 14:53:37 
Вымогатель припоя
Аватар пользователя

Карма: 3
Рейтинг сообщений: 4
Зарегистрирован: Сб сен 20, 2008 12:12:30
Сообщений: 525
Откуда: Minsk
Рейтинг сообщения: 0
aam писал(а):
1) DA3 - компенсатор-стабилизатор - компенсация холодного спая. Здесь на форуме схемка была. Мне показалось, что это лучше, чем просто подтяжка резисторами к +5 В (все таки измерительный прибор). DA2 - стабилизатор для АЦП. Тоже здесь обсуждалось, что это лучше чем делитель.


Ну так а зачем два стабилизатора? Подключите R2 к DA2 - и всё.

aam писал(а):
3) Сколько? Нашел в инете пьезики с током 30 мА. Думаю порт потянет.


Если это действительно пъезокерамический излучатель, то у него большая емкость, в момент переключения будет большой бросок тока, который хорошо бы ограничить. Резистор, например, 220 Ом. Вот только для пъезокерамического излучателя вряд ли ток указывать станут. Это случайно не динамический излучатель?

aam писал(а):
4) Слишком жирно получится. У меня кренок дохрена валяется, а эту покупать нужно.


Т.е. Вы оцениваете перемотку транса менее, чем в 50 центов?

aam писал(а):
Так ставить диод или нет?


Я бы не ставил.


Вернуться наверх
 
Не в сети
 Заголовок сообщения: Re: Цифровая паяльная станция (от михи-псков)
СообщениеДобавлено: Вс июл 04, 2010 15:55:18 
Собутыльник Кота
Аватар пользователя

Карма: 14
Рейтинг сообщений: 117
Зарегистрирован: Сб фев 20, 2010 14:00:12
Сообщений: 2994
Откуда: Москва
Рейтинг сообщения: 0
Liv писал(а):
Если это действительно пъезокерамический излучатель, то у него большая емкость...

Это излучатель с генератором. На него подается питание от порта. И все.
Liv писал(а):
Т.е. Вы оцениваете перемотку транса менее, чем в 50 центов?

Транс во-первых я сам перематываю. Во-вторых его все равно скорее всего придется перематывать, т. к думаю 17 В под нагрузкой сильно просядут, несмотря на электролит. В третьих импульсный преобразователь может создать лишние помехи для проца.
Кстати были у меня материнки старые. Может там есть подходящий импульсный преобразователь?


Вернуться наверх
 
Не в сети
 Заголовок сообщения: Re: Цифровая паяльная станция (от михи-псков)
СообщениеДобавлено: Вс июл 04, 2010 16:37:21 
Родился

Зарегистрирован: Вс июл 04, 2010 15:34:16
Сообщений: 1
Рейтинг сообщения: 0
http://sklep.avt.pl/photo/_pdf/AVT5228. ... e565d426bc

тут проект lcd 3510i и на алгоритме пид


Вернуться наверх
 
Не в сети
 Заголовок сообщения: Re: Цифровая паяльная станция (от михи-псков)
СообщениеДобавлено: Вс июл 04, 2010 16:57:21 
Встал на лапы
Аватар пользователя

Зарегистрирован: Вт мар 31, 2009 00:27:33
Сообщений: 120
Откуда: Херсон
Рейтинг сообщения: 0
Не думаю что имеет смысл делать такую станцию.


Вернуться наверх
 
Не в сети
 Заголовок сообщения: Re: Цифровая паяльная станция (от михи-псков)
СообщениеДобавлено: Вс июл 04, 2010 16:59:43 
Встал на лапы
Аватар пользователя

Зарегистрирован: Вт мар 31, 2009 00:27:33
Сообщений: 120
Откуда: Херсон
Рейтинг сообщения: 0
[quote="aam"]


Транс намотай на 20-24в и ток 2А
17в это очень мало.


Вернуться наверх
 
Не в сети
 Заголовок сообщения: Re: Цифровая паяльная станция (от михи-псков)
СообщениеДобавлено: Вс июл 04, 2010 17:40:34 
Собутыльник Кота
Аватар пользователя

Карма: 14
Рейтинг сообщений: 117
Зарегистрирован: Сб фев 20, 2010 14:00:12
Сообщений: 2994
Откуда: Москва
Рейтинг сообщения: 0
And10 писал(а):
тут проект lcd 3510i и на алгоритме пид

Я никогда не пойму нафига делать паяльник с ЖК-дисплеем, да еще цветным :shock: :shock: :shock:
Из всех версий наиболее оптимальной считаю эту со светодиодным индикатором. Все остальное - излишества.
777Andrej писал(а):
Транс намотай на 20-24в и ток 2А

Ну 24 В - это слишком. Там после электролита все 27 будут.
Смоделировал в Мультисим - там после электролита 2200 мкФ при двухполупериодном выпрямителе со средней точкой на выходе 20 В. Мощность получается 34,37 Вт. У меня как раз 2 обмотки по 17 В.


Вернуться наверх
 
Не в сети
 Заголовок сообщения: Re: Цифровая паяльная станция (от михи-псков)
СообщениеДобавлено: Вс июл 04, 2010 18:40:06 
Встал на лапы
Аватар пользователя

Зарегистрирован: Вт мар 31, 2009 00:27:33
Сообщений: 120
Откуда: Херсон
Рейтинг сообщения: 0
мультисим то оно понятно. ну лучше реальность ;)
а реальность она другая!


Вернуться наверх
 
Не в сети
 Заголовок сообщения: Re: Цифровая паяльная станция (от михи-псков)
СообщениеДобавлено: Вс июл 04, 2010 20:30:55 
Опытный кот
Аватар пользователя

Карма: 1
Рейтинг сообщений: 2
Зарегистрирован: Пт мар 06, 2009 18:22:23
Сообщений: 702
Рейтинг сообщения: 0
Цитата:
Что-то новенькое. Пороговое напряжение даже у Logic-Level MOSFET редко бывает меньше 1 В.

Да, тут я ступил.
Цитата:
Так ставить диод или нет? В Multisim 10 моделировал - с диодом спады не такие красивые, но зато защита проца надежная. Транзистор конечно и без диода закроется, но главное проц не спалить.

Спад и будет немного затянутым, но за такое короткое время мосфет да-же не потеплеет, а паяльнику тем более пофигу.
Цитата:
Ну 24 В - это слишком. Там после электролита все 27 будут.

У 24в переменки (а для нагр. паяльника оно и указывается)- эффективное так-же около 27в. Так что 27в выпрямленного это вполне нормально.


Вернуться наверх
 
Не в сети
 Заголовок сообщения: Re: Цифровая паяльная станция (от михи-псков)
СообщениеДобавлено: Вс июл 04, 2010 21:43:03 
Собутыльник Кота
Аватар пользователя

Карма: 14
Рейтинг сообщений: 117
Зарегистрирован: Сб фев 20, 2010 14:00:12
Сообщений: 2994
Откуда: Москва
Рейтинг сообщения: 0
Volly писал(а):
Так что 27в выпрямленного это вполне нормально.

Интереееееесно :)
По определению действующее значение - это такое значение, при котором переменный ток выделяет на активной нагрузке столько же тепла, сколько постоянный, равный этому значению.
Так на лампочку можно подавать переменное напряжение 220В (амплитуда 310 В) и постоянное напряжение 220 В (не выпрямленное, а именно постоянное, "от батарейки") и она будет светиться одинаково.
Если считать выпрямленное напряжение и сглаженное кондером, то там тоже будет какое-то действующее значение. Именно оно должно быть 24 В, а не амплитуда. Это значение будет всегда больше значения RMS переменного напряжения за счет электролита.
Так что амплитуда выпрямленного напряжения может и ничего, а вот интеграл от формы напряжения должен быть вполне определенным.
Что касается этого "действующего" значения выпрямленной напруги, то оно рассчитывается по сложным формулам в зависимости от электролита, тока и т. д. В Мультисиме можно быстро оценить сколько вообще надо переменки.


Вернуться наверх
 
Не в сети
 Заголовок сообщения: Re: Цифровая паяльная станция (от михи-псков)
СообщениеДобавлено: Вс июл 04, 2010 22:53:03 
Встал на лапы
Аватар пользователя

Зарегистрирован: Вт мар 31, 2009 00:27:33
Сообщений: 120
Откуда: Херсон
Рейтинг сообщения: 0
Ну а если твой мультисим всё это может зачем тогда вопросы задаёшь?
та и совет больше делай в реале чем в этих прогах.


Вернуться наверх
 
Не в сети
 Заголовок сообщения: Re: Цифровая паяльная станция (от михи-псков)
СообщениеДобавлено: Пн июл 05, 2010 11:11:52 
Вымогатель припоя
Аватар пользователя

Карма: 3
Рейтинг сообщений: 4
Зарегистрирован: Сб сен 20, 2008 12:12:30
Сообщений: 525
Откуда: Minsk
Рейтинг сообщения: 0
aam писал(а):
Кстати были у меня материнки старые. Может там есть подходящий импульсный преобразователь?


MC34063 - одна из самых распространенных микросхем для ключевых источников питания. Но на метеринках она вряд ли встречается. А вот во всяких старых внешних модемах, сканерах - полно.


Вернуться наверх
 
Не в сети
 Заголовок сообщения: Re: Цифровая паяльная станция (от михи-псков)
СообщениеДобавлено: Ср июл 07, 2010 14:51:06 
Поставщик валерьянки для Кота
Аватар пользователя

Карма: 24
Рейтинг сообщений: 596
Зарегистрирован: Сб окт 10, 2009 10:34:07
Сообщений: 2168
Откуда: Україна, Хорол
Рейтинг сообщения: 0
aam писал(а):
...... В третьих импульсный преобразователь может создать лишние помехи для проца.

2 штуки собранных станции (одна эта, одна с параллельной ветки на ЖКИ), обе питаются от MC34063, работают идеально, + еще и преобразователь холодный в отличие от КРЕНки

_________________
Мои паяльные станции: первая, вторая, фен.


Вернуться наверх
 
Не в сети
 Заголовок сообщения: Re: Цифровая паяльная станция (от михи-псков)
СообщениеДобавлено: Ср июл 07, 2010 15:14:16 
Вымогатель припоя
Аватар пользователя

Карма: 3
Рейтинг сообщений: 4
Зарегистрирован: Сб сен 20, 2008 12:12:30
Сообщений: 525
Откуда: Minsk
Рейтинг сообщения: 0
Я вообще себе поставил LM2576. Это, конечно, дороже MC34063, зато честный ШИМ, без всяких хаотических пачек импульсов.


Вложения:
DSC_7617_ss.jpg [143.27 KiB]
Скачиваний: 2325
Вернуться наверх
 
Показать сообщения за:  Сортировать по:  Вернуться наверх
Начать новую тему Ответить на тему  [ Сообщений: 10601 ]     ... , , , 122, , , ...  

Часовой пояс: UTC + 3 часа


Кто сейчас на форуме

Сейчас этот форум просматривают: нет зарегистрированных пользователей и гости: 28


Вы не можете начинать темы
Вы не можете отвечать на сообщения
Вы не можете редактировать свои сообщения
Вы не можете удалять свои сообщения
Вы не можете добавлять вложения

Найти:
Перейти:  


Powered by phpBB © 2000, 2002, 2005, 2007 phpBB Group
Русская поддержка phpBB
Extended by Karma MOD © 2007—2012 m157y
Extended by Topic Tags MOD © 2012 m157y