Например TDA7294

Форум РадиоКот • Просмотр темы - Простой акустический выключатель
Форум РадиоКот
Здесь можно немножко помяукать :)

Текущее время: Пт янв 23, 2026 17:13:36

Часовой пояс: UTC + 3 часа


ПРЯМО СЕЙЧАС:



Начать новую тему Ответить на тему  [ Сообщений: 338 ]     ... , , , 15, ,  
Автор Сообщение
Не в сети
 Заголовок сообщения: Re: Простой акустический выключатель
СообщениеДобавлено: Ср янв 08, 2014 16:00:49 
Вымогатель припоя
Аватар пользователя

Зарегистрирован: Пт янв 18, 2013 15:11:02
Сообщений: 516
Рейтинг сообщения: 0
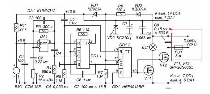
Спасибо вот такой еще вопрос, как мы получаем постоянное напряжение после R8 VD3, у нас в цепи не где нет диодного моста только диод vd3. Можете объяснить?


Вернуться наверх
 
Не в сети
 Заголовок сообщения: Re: Простой акустический выключатель
СообщениеДобавлено: Ср янв 08, 2014 16:29:57 
Модератор
Аватар пользователя

Карма: 162
Рейтинг сообщений: 2441
Зарегистрирован: Пн июл 07, 2008 10:46:09
Сообщений: 10736
Откуда: Россия
Рейтинг сообщения: 0
А почему вы считаете, что только диодным мостом можно выпрямить напряжение?
Почитайте про однополупериодные выпрямители...

_________________
Если хотите, чтобы жизнь улыбалась вам, подарите ей своё хорошее настроение


Вернуться наверх
 
Не в сети
 Заголовок сообщения: Re: Простой акустический выключатель
СообщениеДобавлено: Ср янв 08, 2014 20:39:10 
Вымогатель припоя
Аватар пользователя

Зарегистрирован: Пт янв 18, 2013 15:11:02
Сообщений: 516
Рейтинг сообщения: 0
Новая проблема, собрал часть схемы на макетной плате только патрон без лампочки подключил, замерил постоянной напряжение мультиметром (на схеме красные кружочки подсоединял мультиметр) выдала аж 98,2 В многовато как помне, в чем может быть причина.


Вложения:
Безымянный1.JPG [24.26 KiB]
Скачиваний: 575
Вернуться наверх
 
Не в сети
 Заголовок сообщения: Re: Простой акустический выключатель
СообщениеДобавлено: Чт янв 09, 2014 20:45:24 
Вымогатель припоя
Аватар пользователя

Зарегистрирован: Пт янв 18, 2013 15:11:02
Сообщений: 516
Рейтинг сообщения: 0
После VD1 меряю напряжение показывает 1,3 -1,28 В а после R8 89 -90.8 что то не правильно ? Если отключить времено базу транзисторов VT1 и VT2 от 13 пина то лампа будет светитьтся при подачи питания, а если подключить то не сетитьса, вроде как правильно так и должно быть, но вот на хлапок не реагриует и напряжение вместо стабильных 10 в - 1,3-1,2В.
VD1 стоит 1N5819, Ограничительный диод Шотки


Вложения:
Безымянный2.JPG [41.31 KiB]
Скачиваний: 533
Вернуться наверх
 
Эиком - электронные компоненты и радиодетали
Не в сети
 Заголовок сообщения: Re: Простой акустический выключатель
СообщениеДобавлено: Пт янв 10, 2014 14:42:35 
Это не хвост, это антенна
Аватар пользователя

Карма: 9
Рейтинг сообщений: 66
Зарегистрирован: Чт фев 03, 2011 17:36:53
Сообщений: 1433
Откуда: Новосибирск
Рейтинг сообщения: 0
strengerst, сначала добейся, чтобы в схеме было правильное питание и правильное напряжение на микрофоне, а потом уже имеет смысл тестировать и настраивать. Для этого уточни, какие элементы использовал взамен указанных на схеме. И выясни, почему проседает питание, может быть неправильно подключена какая-то микросхема? Попробуй отключить микросхемы от питания, напряжение 10 В не появится?


Вернуться наверх
 
Не в сети
 Заголовок сообщения: Re: Простой акустический выключатель
СообщениеДобавлено: Пт янв 10, 2014 15:39:24 
Вымогатель припоя
Аватар пользователя

Зарегистрирован: Пт янв 18, 2013 15:11:02
Сообщений: 516
Рейтинг сообщения: 0
Ты прав появляеться напряжение 10 когда отключаю микросхему DA1. Не могу наверное ее правильно подключить.


Вернуться наверх
 
Не в сети
 Заголовок сообщения: Re: Простой акустический выключатель
СообщениеДобавлено: Сб янв 11, 2014 04:52:33 
Это не хвост, это антенна
Аватар пользователя

Карма: 9
Рейтинг сообщений: 66
Зарегистрирован: Чт фев 03, 2011 17:36:53
Сообщений: 1433
Откуда: Новосибирск
Рейтинг сообщения: 0
Проверь цоколёвку DA1. Напиши, какой её вывод куда подключил, а какие оставил свободными. Кроме неправильного подключения возможен ещё вариант, что DA1 берёт для питания слишком большой ток или резистор R8 имеет слишком большое сопротивление. Напиши, какие точно у тебя DA1 и R8.


Вернуться наверх
 
Не в сети
 Заголовок сообщения: Re: Простой акустический выключатель
СообщениеДобавлено: Сб янв 11, 2014 18:40:09 
Вымогатель припоя
Аватар пользователя

Зарегистрирован: Пт янв 18, 2013 15:11:02
Сообщений: 516
Рейтинг сообщения: 0
DA1 - LM358N. 2 -ой и 3 -ий пин подключаю как по схеме. 8 -ой pin подключаю к питанию после стабилитрон C7 и С8 конденсаторов. пин 4-ой к общей земле. 1-ый пин подключаю как посхеме 6пин.

7-ой и 6-ой соединил вместе, 5-ый - подключил к земле. Поставил R8 - 56Ком. Теперь после VD1 напряжение 9,6В получил. После R1 напряжение 4,56 В. Вроде теперь все правильно. Но при включение лампа вспыхивает на доли секунды потом угасает., а на хлопок не реагирует. Что проверять дальше не знаю :dont_know:


Вернуться наверх
 
Не в сети
 Заголовок сообщения: Re: Простой акустический выключатель
СообщениеДобавлено: Вс янв 12, 2014 10:08:56 
Это не хвост, это антенна
Аватар пользователя

Карма: 9
Рейтинг сообщений: 66
Зарегистрирован: Чт фев 03, 2011 17:36:53
Сообщений: 1433
Откуда: Новосибирск
Рейтинг сообщения: 0
В смысле, 1 нога DA1 у тебя - это выход ОУ (вывод 6 по схеме)? Если да, то всё правильно. На микрофоне тоже правильное напряжение.

Ещё желательно увеличить ёмкость C7 до 220 или 330 мкФ, чтобы пульсации напряжения питания были меньше. Убедись, что конденсаторы C1 и C3 у тебя с правильной ёмкостью (на 150 и 100 пФ). Для повышения надёжности схемы также желательно последовательно с C4 включить резистор на 1 кОм, поскольку у LM358 может быть довольно большой выходной ток, и его надо бы ограничить. Ну и попробуй понастраивать чувствительность схемы резистором R2.


Вернуться наверх
 
Не в сети
 Заголовок сообщения: Re: Простой акустический выключатель
СообщениеДобавлено: Вс янв 12, 2014 14:27:17 
Вымогатель припоя
Аватар пользователя

Зарегистрирован: Пт янв 18, 2013 15:11:02
Сообщений: 516
Рейтинг сообщения: 0
Aenigma писал(а):
В смысле, 1 нога DA1 у тебя - это выход ОУ (вывод 6 по схеме)? Если да, то всё правильно. На микрофоне тоже правильное напряжение.

Да так и есть. С7 поставил 220 мкф. С3 и С1 проверил емкость правильная. R2 - не меняеет ситации.
Цитата:
также желательно последовательно с C4 включить резистор на 1 кОм,
Последовательно к пин 3 микросхемы HCF4013BF я правильно понимаю? Может микрофон не работает? как его можно проверить.

Если первый pin 1 микросхемы LM на секунду замкнуть с 8 пином наблюдаються кратковременные вспышки лампы.


Вернуться наверх
 
Не в сети
 Заголовок сообщения: Re: Простой акустический выключатель
СообщениеДобавлено: Вс янв 12, 2014 15:03:37 
Это не хвост, это антенна
Аватар пользователя

Карма: 9
Рейтинг сообщений: 66
Зарегистрирован: Чт фев 03, 2011 17:36:53
Сообщений: 1433
Откуда: Новосибирск
Рейтинг сообщения: 0
Резистор нужно включить именно последовательно с C4, с какой стороны от конденсатора - всё равно. Например, можно выпаять одну (любую) ножку конденсатора, и в образовавшийся разрыв включить резистор.

Микрофон - вполне вероятная причина. К сожалению, на них нет вразумительного обозначения полярности, поэтому когда я включал микрофон первый раз, делал это наугад, и первый раз включил неправильно. Схема заработала, только когда я микрофон перевернул.

Может быть дело не в микрофоне и не в DA1. Чтобы убедиться в этом, проверь логическую часть схемы. Для этого отпаяй одну ножку C4 и позамыкай вывод 3 DD1 на плюс питания - лампа должна то включаться, то выключаться. Только аккуратно, чтобы током не дёрнуло.


Вернуться наверх
 
Не в сети
 Заголовок сообщения: Re: Простой акустический выключатель
СообщениеДобавлено: Вс янв 12, 2014 16:14:08 
Вымогатель припоя
Аватар пользователя

Зарегистрирован: Пт янв 18, 2013 15:11:02
Сообщений: 516
Рейтинг сообщения: 0
3 pin освободил полностью, и проводком попробовал подать на него напряжение. Реакции не какой, потом подключил все как было попробовал по замыкать еще раз 3pin лмпа начала вспыхивать. Когда питание подать на 13 pin загораеться. У меня 12pin не куда не подключен. Еще если 1 pin по замыкать то же наблюдаються вспышки лампы.


Вложения:
HEF4013B.pdf [115.46 KiB]
Скачиваний: 484
HCF4013.pdf [279.04 KiB]
Скачиваний: 310
Вернуться наверх
 
Не в сети
 Заголовок сообщения: Re: Простой акустический выключатель
СообщениеДобавлено: Вс янв 12, 2014 21:29:19 
Это не хвост, это антенна
Аватар пользователя

Карма: 9
Рейтинг сообщений: 66
Зарегистрирован: Чт фев 03, 2011 17:36:53
Сообщений: 1433
Откуда: Новосибирск
Рейтинг сообщения: 0
Цитата:
3 pin освободил полностью,
Это плохо. Он должен всегда шунтироваться резистором R4 на общий провод. Я же написал, что замыкать вывод 3 на плюс питания нужно при отсоединённом конденсаторе C4. Выводы 12, 13 и 1 трогать не нужно было, это выходы микросхемы. Не уверен, что ты провел эксперимент как следует, но пока получается, что у тебя DD1 неисправна. При изменении состояния триггера DD1.1 лампа должна вспыхивать не на короткое время, а загораться и оставаться в этом состоянии. Попробуй заменить DD1, и постарайся больше не оставлять свободными её входы, и ни с чем не замыкать её выходы.


Вернуться наверх
 
Не в сети
 Заголовок сообщения: Re: Простой акустический выключатель
СообщениеДобавлено: Вс янв 12, 2014 23:10:19 
Вымогатель припоя
Аватар пользователя

Зарегистрирован: Пт янв 18, 2013 15:11:02
Сообщений: 516
Рейтинг сообщения: 0
Опять что то не то делаю убрал c4 из схемы, включаю сеть и лампа сразу светиться, только в пол силы светится. К пин 3 прикосаюсь лампа гаснет убираю опять светиться. Схему HCF другую поставил все тоже.


Вернуться наверх
 
Не в сети
 Заголовок сообщения: Re: Простой акустический выключатель
СообщениеДобавлено: Пн янв 13, 2014 04:33:43 
Это не хвост, это антенна
Аватар пользователя

Карма: 9
Рейтинг сообщений: 66
Зарегистрирован: Чт фев 03, 2011 17:36:53
Сообщений: 1433
Откуда: Новосибирск
Рейтинг сообщения: 0
Между выводом 3 DD1 и общим проводом резистор включён? Он должен быть, иначе на 3-м выводе будут помехи и ничего хорошего не получится. И как прикасаешься к выводу 3: просто или замыкаешь на "+" питания?
Вообще свечение лампы в пол силы указывает на некорректную работу. Нужно разбираться, что не так. Проверь правильность всех соединений и попробуй измерить напряжения (относительно общего провода) в следующих точках: вывод 4 (10), вывод 1 (9), вывод 13. При этом укажи состояние лампы (включена или выключена).


Вернуться наверх
 
Не в сети
 Заголовок сообщения: Re: Простой акустический выключатель
СообщениеДобавлено: Пн янв 13, 2014 16:32:06 
Вымогатель припоя
Аватар пользователя

Зарегистрирован: Пт янв 18, 2013 15:11:02
Сообщений: 516
Рейтинг сообщения: 0
Между выводим pin3 и общим проводом стоит резистор на 680 Ком. К третиму пину прикосаюсь питанием + на 9,6v беру от провода к пину 14. pin . 1-9,6В, 9 - 9.6В, 11-9,7В, 12-9,6в 13-0,32В, 14 - 9,6В все остальные по 0В микросхемы HCF4013, 1-8,35В, 2-6,40В, 3-9,40В, 4-0В, 5,6,7 - 0В. 8- 9,6В - микросхемы LM.


Вернуться наверх
 
Не в сети
 Заголовок сообщения: Re: Простой акустический выключатель
СообщениеДобавлено: Пн янв 13, 2014 16:56:45 
Это не хвост, это антенна
Аватар пользователя

Карма: 9
Рейтинг сообщений: 66
Зарегистрирован: Чт фев 03, 2011 17:36:53
Сообщений: 1433
Откуда: Новосибирск
Рейтинг сообщения: 0
Если несколько раз позамыкать 3-й вывод DD1 на "+" питания, напряжение на выводе 1 не меняется? Должно меняться.
Почему-то на 11 выводе слишком большое напряжение, должно быть около половины напряжения питания. Похоже, диод VD1 неисправный. В крайнем случае вместо Шоттки можно поставить любой маломощный кремниевый диод.

У LM358N напряжение на выходе (вывод 1) слишком большое, оно должно совпадать с входными напряжениями (выводы 2 и 3) и с напряжением на микрофоне, т.е. должно быть около 5 В.


Вернуться наверх
 
Не в сети
 Заголовок сообщения: Re: Простой акустический выключатель
СообщениеДобавлено: Пн янв 13, 2014 17:56:07 
Вымогатель припоя
Аватар пользователя

Зарегистрирован: Пт янв 18, 2013 15:11:02
Сообщений: 516
Рейтинг сообщения: 0
Поменя диод щетки, теперь все заработало но начал греться сильно VT1, из-за чего это может быть. Гдето замыкает? И лампа мерцает.


Последний раз редактировалось strengerst Пн янв 13, 2014 18:10:47, всего редактировалось 1 раз.

Вернуться наверх
 
Не в сети
 Заголовок сообщения: Re: Простой акустический выключатель
СообщениеДобавлено: Пн янв 13, 2014 17:57:42 
Это не хвост, это антенна
Аватар пользователя

Карма: 9
Рейтинг сообщений: 66
Зарегистрирован: Чт фев 03, 2011 17:36:53
Сообщений: 1433
Откуда: Новосибирск
Рейтинг сообщения: 0
Значит DD1.1 работает как положено. Осталось проверить VD1 и напряжение на микрофоне.


Вернуться наверх
 
Не в сети
 Заголовок сообщения: Re: Простой акустический выключатель
СообщениеДобавлено: Пн янв 13, 2014 18:11:51 
Вымогатель припоя
Аватар пользователя

Зарегистрирован: Пт янв 18, 2013 15:11:02
Сообщений: 516
Рейтинг сообщения: 0
Поменя диод щетки, теперь все заработало но начал греться сильно VT1, из-за чего это может быть. Гдето замыкает? И лампа мерцает. Меряю напряжение на 13 pin при выключенной лампочки 0,37в потом хлапок 6, 5В свечение лампы нормально но резкое падение до 3,4В лампа начинает светиться слабее. На VT1 и VT2 на рубашки напряжение 220В мультиметр показывает разве так должно быть. При выключенной лампочке на на HCF 2pin-9.6В, 5pin -Сначало 7В и резкое падение до устаявшихся 3.6В, 11 - 5,12В, 12 - 9,6В, 13- 0,32.


Последний раз редактировалось strengerst Пн янв 13, 2014 18:38:25, всего редактировалось 2 раз(а).

Вернуться наверх
 
Показать сообщения за:  Сортировать по:  Вернуться наверх
Начать новую тему Ответить на тему  [ Сообщений: 338 ]     ... , , , 15, ,  

Часовой пояс: UTC + 3 часа


Кто сейчас на форуме

Сейчас этот форум просматривают: Kimad, Surikat и гости: 38


Вы не можете начинать темы
Вы не можете отвечать на сообщения
Вы не можете редактировать свои сообщения
Вы не можете удалять свои сообщения
Вы не можете добавлять вложения

Найти:
Перейти:  


Powered by phpBB © 2000, 2002, 2005, 2007 phpBB Group
Русская поддержка phpBB
Extended by Karma MOD © 2007—2012 m157y
Extended by Topic Tags MOD © 2012 m157y