Например TDA7294

Форум РадиоКот • Просмотр темы - Автоматическое зарядное устройство для свинцово-кислотных ак
Форум РадиоКот
Здесь можно немножко помяукать :)

Текущее время: Сб фев 28, 2026 04:55:48

Часовой пояс: UTC + 3 часа


ПРЯМО СЕЙЧАС:



Начать новую тему Ответить на тему  [ Сообщений: 384 ]     ... , , , 16, , , ,  
Автор Сообщение
 Заголовок сообщения: Re: Автоматическое зарядное устройство для свинцово-кислотны
СообщениеДобавлено: Вс июн 06, 2010 18:56:46 
Прорезались зубы
Аватар пользователя

Карма: 5
Рейтинг сообщений: 7
Зарегистрирован: Чт июн 03, 2010 16:32:02
Сообщений: 212
Откуда: Донецк
Рейтинг сообщения: 0
Возник интерес к данной схеме. KomSoft, по вашим рекомендациям выбросил элементы отвечающие за тренировку, не могли бы вы проверить, правильно?


Вложения:
02.gif [32.97 KiB]
Скачиваний: 6363
Вернуться наверх
 
 Заголовок сообщения: Re: Автоматическое зарядное устройство для свинцово-кислотны
СообщениеДобавлено: Вс июн 06, 2010 21:35:04 
Нашел транзистор. Понюхал.
Аватар пользователя

Зарегистрирован: Вт сен 15, 2009 06:21:27
Сообщений: 157
Откуда: Киев
Рейтинг сообщения: 0
Медали: 1
Мявтор 3-й степени (1)
ZoomerJuk, вроде все правильно. У меня схемы на работе, завтра постараюсь прислать свою (она у меня перекомпонована с более логичным соединением деталей, нумерация оставлена оригинальная). Заодно и меня проверите, все ли я правильно описал :))

_________________
Настоящему коту и в декабре МАРТ!


Вернуться наверх
 
 Заголовок сообщения: Re: Автоматическое зарядное устройство для свинцово-кислотны
СообщениеДобавлено: Пн июн 07, 2010 17:17:58 
Прорезались зубы
Аватар пользователя

Карма: 5
Рейтинг сообщений: 7
Зарегистрирован: Чт июн 03, 2010 16:32:02
Сообщений: 212
Откуда: Донецк
Рейтинг сообщения: 0
KomSoft, а Вы проверли уже работу собранного устройства? Интересует робота устройса, не происходит ли кипение электролита? Просто начитался разных источников... Одни при зарядке на первом этапе ограничивают напряжение конца до 13,8, считая его безопасным. Другие принимают 14,2 - считая это точкой кипения электролита. Третьи принимают 14,4. А если учесть разность конечного напряжения летом и зимой, то вобще...


Вернуться наверх
 
 Заголовок сообщения: Re: Автоматическое зарядное устройство для свинцово-кислотны
СообщениеДобавлено: Пн июн 07, 2010 20:13:36 
Нашел транзистор. Понюхал.
Аватар пользователя

Зарегистрирован: Вт сен 15, 2009 06:21:27
Сообщений: 157
Откуда: Киев
Рейтинг сообщения: 0
Медали: 1
Мявтор 3-й степени (1)
Как говориться, сверим наши часы...
На автомобильном проверю завтра, обещали принести. На моих фото слева от тестера видно на акку для UPS: Cycle use 14.5-14.9V, Standby use 13.6-13.8V. Для автомобильно примерно тоже - если я правильно помню, то в автомобиле при работающем генераторе должно быть около 14.6 вольт на акку. По-моему сейчас уже никто не париться с обслуживаемыми акку и плотностью электролита...
Встречал в инете схему зарядки с защитой от выкипания встроеным термодатчиком (3 диода КД522) - простой стабилизатор тока без всяких этапов. Назывался "220в - зарядка автомобильного 12в аккумулятора на ночь с защитой от перезарядки и выкипания прижатым термодатчиком. Все остальные зарядки отдыхают". Вся статья состояла из 20 строк, автора не помню, хотите - поищите. Но у меня и на нем начал кипеть акуу, когда в нем закоротило банку (стало около 11 вольт, а зарядка пихала свои 14).
Я встраивал схему Modding блока питания - вольтметр и амперметр и смотрел, чтобы ток начинал падать. Так что нужен присмотр в процессе - или нужно воротить очень сложный девайс, который проще купить. Мой товарищ купил такой - заряжает, разряжает, тренирует все типы акку, рисует графики, меряет емкость, температуру и делает еще много разных вещей. По размеру раза в 2 меньше блока питания АТ, стоит 250-300$.
Лично мне проще и дешевле собрать 2-3 обсуждаемых девайса Нестерова (один на дачу, один бросить дома) и не париться, а просто приглядывать за процессом. Тем более, что многие заводские подобные устройства тоже обходяться 1-2 светодиодами.


Вложения:
Комментарий к файлу: 220в - зарядка автомобильного 12в аккумулятора на ночь
с защитой от перезарядки и выкипания прижатым термодатчиком.

Charge12fromPC.gif [5.16 KiB]
Скачиваний: 3590
Комментарий к файлу: Укороченая схема без тренировочной части.
SLA_mini.png [18.78 KiB]
Скачиваний: 3961

_________________
Настоящему коту и в декабре МАРТ!


Последний раз редактировалось KomSoft Пн июн 07, 2010 21:55:07, всего редактировалось 1 раз.
Вернуться наверх
 
Эиком - электронные компоненты и радиодетали
 Заголовок сообщения: Re: Автоматическое зарядное устройство для свинцово-кислотны
СообщениеДобавлено: Пн июн 07, 2010 21:03:16 
Прорезались зубы
Аватар пользователя

Карма: 5
Рейтинг сообщений: 7
Зарегистрирован: Чт июн 03, 2010 16:32:02
Сообщений: 212
Откуда: Донецк
Рейтинг сообщения: 0
Сверил. Все верно.
Впринципе да, данная схема дает максмум при своей простоте.
Есть идея изменить 3-й этап - заменить его на "добивку", рекомендуемую на "Электротранспорте". Но это потом, сначала с этой разберемся :)
Вот немного информации оттуда:
Цитата:
Добивка" это - окончательная дозарядка почти заряженного аккума, пульсирующими токами под завязку.
По разным опытам - пульсации разные.
но самый лучший вариант это "качели" от 12.7 до 14.5В - т.е током 0.2-0.5С "качаем" если упало от 12.7 до 14.5В, отрубаем, ждем когда упадет до 12.7В...
ну и если можно еще раз скажите до какого собственно напряжения добивать? и С какого начинать "добивку"?
"До какого" - до того на котором за 30-40сек собственное напряжение акка не падает
начинать - с 12.7В и ниже.
и как долго раскачивать? сколько раз отрубать и подключать вновь? что будет критерием остановки этих "качелей"?
вариантов масса даже у самих исследователей:
1) по повышению нагрева СА, Оптиму гоняли до 60градС...
2) по "неповышению" напряжения, т.е. когда качели уже "не падают"...
3) по разным хитрым условиям - например неповышение напряжения в течении Х циклов "подкачки".


Вернуться наверх
 
 Заголовок сообщения: Re: Автоматическое зарядное устройство для свинцово-кислотны
СообщениеДобавлено: Пн июн 07, 2010 22:00:38 
Нашел транзистор. Понюхал.
Аватар пользователя

Зарегистрирован: Вт сен 15, 2009 06:21:27
Сообщений: 157
Откуда: Киев
Рейтинг сообщения: 0
Медали: 1
Мявтор 3-й степени (1)
Автор схемы ведь не я. Все более сложные алгоритмы зарядки, наверное нужно реализовавать на микроконтроллерах - там переписал программу и все! А здесь придем к добавлению 4, 5 и т.д. компараторов, чего-нибудь еще --> переделка платы.
На Atmel'е есть такая штука "AVR450: Battery Charger for SLA, NiCd, NiMh and Li-Ion Batteries", но мы выбираем между простотой и функциональностью. Мне, например не нужно "накачивать" акку до предела - мне нужно зарядить его (если машина простояла в гараже зимой, или ребенок включил обогрев, а я на заметил - и утром Опа!), поставить в машину (или другое устройство со штатной зарядкой) и вперед.
Конечно, если разговор идет о зарядке акку для фототехники, в поход или других нужд, когда их нужно раскачать и накачать до предела, то это другая история..

_________________
Настоящему коту и в декабре МАРТ!


Вернуться наверх
 
 Заголовок сообщения: Re: Автоматическое зарядное устройство для свинцово-кислотны
СообщениеДобавлено: Пн июн 07, 2010 22:29:35 
Прорезались зубы
Аватар пользователя

Карма: 5
Рейтинг сообщений: 7
Зарегистрирован: Чт июн 03, 2010 16:32:02
Сообщений: 212
Откуда: Донецк
Рейтинг сообщения: 0
Для меня суть не сколько в том, чтоб "накачать", а в том, что б продлить максимально жизнь акку, и не убить его зарядником. Поэтому и выбрана эта схема и отброшены всякие банальные выпрямители.

С МК нет проблем. Можно просто добавить к данной схеме корпус мк для определения окончания зарядки, т.е. поиска плато и функцию "добивки". И мк применить копеечный. Но это уже другая история будет. Эта же схема будет отправной точкой. К томуже с вашим описанием настройки это будет легко. "Как говорил Маэстро - будем жить" :)


Вернуться наверх
 
 Заголовок сообщения: Re: Автоматическое зарядное устройство для свинцово-кислотны
СообщениеДобавлено: Пн июн 07, 2010 23:15:56 
Нашел транзистор. Понюхал.
Аватар пользователя

Зарегистрирован: Вт сен 15, 2009 06:21:27
Сообщений: 157
Откуда: Киев
Рейтинг сообщения: 0
Медали: 1
Мявтор 3-й степени (1)
Бог в помощь! Интересно будет потестировать, если появится время... Тут на две странички раньше обсуждают зарядку на МК, яне смотрел схему т.к. нет SPL7. А по идее если взять МК, двухстрочный ЖК индикатор, DS18B20 завязать на эти компараторы... На индикатор можно выводить ток, напряжение, температуру, ход зарядки. Даже если оставить переключение емкости галетником, получится с чисто информационными функциями просто и недорого (индикатор 50 грн, Atmega8 - 15, DS18b20 - 20 = до 100 грн, около 12$). А потом можно добавлять меню, выбор режимов и алгоритмов зарядки...
Правда, тогда можно все мерять встроенным АЦП и управлять напрямую (или через буфер) с МК на TL494 без всей схемы, которая легла в основу.
Тут мы имеем два разных типа устройств: программное и железячное - у каждого свои преимущества и недостатки.

_________________
Настоящему коту и в декабре МАРТ!


Вернуться наверх
 
 Заголовок сообщения: Re: Автоматическое зарядное устройство для свинцово-кислотны
СообщениеДобавлено: Вт июн 08, 2010 19:12:53 
Мучитель микросхем

Карма: 8
Рейтинг сообщений: 21
Зарегистрирован: Ср янв 06, 2010 20:57:49
Сообщений: 451
Рейтинг сообщения: 0
Предлагаю обсуждение ЗУ на микроконтроллере перенести в новую ветку viewtopic.php?f=25&t=31187

_________________
Опыт- сын ошибок трудных....


Вернуться наверх
 
 Заголовок сообщения: Re: Автоматическое зарядное устройство для свинцово-кислотны
СообщениеДобавлено: Пт июн 11, 2010 00:13:45 
Нашел транзистор. Понюхал.
Аватар пользователя

Зарегистрирован: Вт сен 15, 2009 06:21:27
Сообщений: 157
Откуда: Киев
Рейтинг сообщения: 0
Медали: 1
Мявтор 3-й степени (1)
Новую ветку читаем с удовольствием, думаем...

Не нашел, как ответить ZoomerJuk, но интересно будет всем, кто решился при сборке воспользоваться моими теоретическими выкладками. Нехилая информация для размышления! Оговорюсь - я собирал девайс без внутреннего амперметра. Принесли авто-акку, включили мы ее, подключили амперметр от китайских друзей между выходом зарядки и клеммой акку - и выпали в осадок - зарядный ток 4А!. Взяли другую зарядку (с интегрированым амперметром) - та же картина. Отключаем китайское чудо - ток 6-7А. Думаем, берем вольтметр и прозреваем: при токе 4А падение напряжения на приборе (который на фото в предыдущем посте) составляет около 2В (а при 10А будет 5?). Не ожидал я такого... Всегда по привычке считал, что у вольтметра сопротивление очень большое, а у амперметра пренебрежимо малое.

1. Почему у меня на 1 этапе зарядки ток не поднимался выше 4А в режиме стабилизации тока на уровне 5.7А ? Отвечаю сам себе. Мы управляем напряжением в точке Вход+. Для увеличения зарядного тока мы увеличиваем напряжение в этой точке, но сверху оно ограничено цепочкой стабилизации VD6-VD11. По моим выкладкам (без учета амперметра), там ставится максимум 15.7В, затем тиристор и на акку приходит 15В мах. Все хорошо. Включаем неучтенный амперметр (с падением 2В) и ОПА! на акку уже 13В и выше не будет. Казалось бы ну и что? Учтем амперметр в рассчетах и успокоимся. Но здесь кроется еще один подводный камень.
2. Учли амперметр (шунт R30 = 0.1). Начинаем второй этап зарядки. Начало этапа - ток 0.1С = 5А, на шунте R30 падает 0.5В. Стабилизируем напряжение (в точке Вход+ !!!) ну пусть на уровне 16.2В. Минус тиристор = 0.7В, на (+) амперметра (левая нога шунта) 15.5В, на Вых+ (аккумулятор) - 15В. Все ОК! Заряжаем.... ток падает, напряжение стабилизировано. В конце этапа ток будет 0.02С=1А, на шунте упадет 0.1В - на аккумуляторе напруга станет 15.4В. Уже совсем не то, что мы хотели - хотя и не смертельно. (А вот если на амперметре падает 2В при 5А - изменение напряжения на акку в режиме стабилизации напряжения составит 2В - весь алгоритм зарядки нарушается).

Отсюда пока только мысли:
3. Амперметр очень нежелательно включать/выключать - нужно ставить стационарно или не ставить вообще. Особенно плохо включать между выходом зарядки и аккумулятором. Если стоит стационарно, то падение напряжения на нем нужно учитывать при рассчетах (подборе стабилитронов). Ну это как-бы и коту понятно. В авторском варианте при шунте R30=0.1 и токе 5А падение напряжения составляет 0.5В, что не смертельно, но все же...
4. Если ставить амперметр, то нужно подобрать его с наименьшим сопротивлением.
5. Что делать с изложеным в пункте 2, пока не ясно, скорее всего боротся пунктом 4. Или включить амперметр по-другому?

Конечно все эти эфекты максимально проявяться при больших токах 5-6А, при токе 0.7А ими можно пренебречь (надеюсь :( )

_________________
Настоящему коту и в декабре МАРТ!


Вернуться наверх
 
 Заголовок сообщения: Re: Автоматическое зарядное устройство для свинцово-кислотны
СообщениеДобавлено: Пт июн 11, 2010 06:39:26 
Грызет канифоль

Карма: 1
Рейтинг сообщений: 0
Зарегистрирован: Вт авг 18, 2009 17:53:39
Сообщений: 258
Откуда: г.Омск
Рейтинг сообщения: 0
KomSoft писал(а):
Новую ветку читаем с удовольствием, думаем...

Не нашел, как ответить ZoomerJuk, но интересно будет всем, кто решился при сборке воспользоваться моими теоретическими выкладками. Нехилая информация для размышления! Оговорюсь - я собирал девайс без внутреннего амперметра. Принесли авто-акку, включили мы ее, подключили амперметр от китайских друзей между выходом зарядки и клеммой акку - и выпали в осадок - зарядный ток 4А!. Взяли другую зарядку (с интегрированым амперметром) - та же картина. Отключаем китайское чудо - ток 6-7А. Думаем, берем вольтметр и прозреваем: при токе 4А падение напряжения на приборе (который на фото в предыдущем посте) составляет около 2В (а при 10А будет 5?). Не ожидал я такого... Всегда по привычке считал, что у вольтметра сопротивление очень большое, а у амперметра пренебрежимо малое.

1. Почему у меня на 1 этапе зарядки ток не поднимался выше 4А в режиме стабилизации тока на уровне 5.7А ? Отвечаю сам себе. Мы управляем напряжением в точке Вход+. Для увеличения зарядного тока мы увеличиваем напряжение в этой точке, но сверху оно ограничено цепочкой стабилизации VD6-VD11. По моим выкладкам (без учета амперметра), там ставится максимум 15.7В, затем тиристор и на акку приходит 15В мах. Все хорошо. Включаем неучтенный амперметр (с падением 2В) и ОПА! на акку уже 13В и выше не будет. Казалось бы ну и что? Учтем амперметр в рассчетах и успокоимся. Но здесь кроется еще один подводный камень.
2. Учли амперметр (шунт R30 = 0.1). Начинаем второй этап зарядки. Начало этапа - ток 0.1С = 5А, на шунте R30 падает 0.5В. Стабилизируем напряжение (в точке Вход+ !!!) ну пусть на уровне 16.2В. Минус тиристор = 0.7В, на (+) амперметра (левая нога шунта) 15.5В, на Вых+ (аккумулятор) - 15В. Все ОК! Заряжаем.... ток падает, напряжение стабилизировано. В конце этапа ток будет 0.02С=1А, на шунте упадет 0.1В - на аккумуляторе напруга станет 15.4В. Уже совсем не то, что мы хотели - хотя и не смертельно. (А вот если на амперметре падает 2В при 5А - изменение напряжения на акку в режиме стабилизации напряжения составит 2В - весь алгоритм зарядки нарушается).

Отсюда пока только мысли:
3. Амперметр очень нежелательно включать/выключать - нужно ставить стационарно или не ставить вообще. Особенно плохо включать между выходом зарядки и аккумулятором. Если стоит стационарно, то падение напряжения на нем нужно учитывать при рассчетах (подборе стабилитронов). Ну это как-бы и коту понятно. В авторском варианте при шунте R30=0.1 и токе 5А падение напряжения составляет 0.5В, что не смертельно, но все же...
4. Если ставить амперметр, то нужно подобрать его с наименьшим сопротивлением.
5. Что делать с изложеным в пункте 2, пока не ясно, скорее всего боротся пунктом 4. Или включить амперметр по-другому?

Конечно все эти эфекты максимально проявяться при больших токах 5-6А, при токе 0.7А ими можно пренебречь (надеюсь :( )

Отвечу как автор сего девайса. Эти грабли я прошел при изготовлении первого экземпляра и поэтому на схеме в статье шунт стоит станционарно R30. В дальнейшем я вешал милиамперметр непосредственно на R31, Окончательно отладку делаю на рабочем АБ, что-бы исключить все погрешности.


Вернуться наверх
 
 Заголовок сообщения: Re: Автоматическое зарядное устройство для свинцово-кислотны
СообщениеДобавлено: Вт июн 15, 2010 12:05:45 
Родился

Зарегистрирован: Пн июн 14, 2010 20:11:51
Сообщений: 2
Рейтинг сообщения: 0
Всем привет, KomSoft можешь дать рисунок платы, хочу собрать ЗУ из БП, это мой первый опыт в электронике, а по твоей схеме вроде по проще.


Вернуться наверх
 
 Заголовок сообщения: Re: Автоматическое зарядное устройство для свинцово-кислотны
СообщениеДобавлено: Вт июн 15, 2010 21:21:40 
Нашел транзистор. Понюхал.
Аватар пользователя

Зарегистрирован: Вт сен 15, 2009 06:21:27
Сообщений: 157
Откуда: Киев
Рейтинг сообщения: 0
Медали: 1
Мявтор 3-й степени (1)
А проще не будет... Во-первых у меня плата разведена под полное устройство. Если вы повелись на вариант без блока тренировки, то возьмите авторскую плату (последнюю версию, с изменениями и дополнениями :) ) и не впаивайте детали, относящиеся к блоку тренировки. Плату под урезаный вариант я еще не разводил, пока только собираюсь - хочу переделать старую туповатую зарядку.

А во-вторых, я не такой, как все: пользуюсь по-старинке OrCAD'ом, а он не позволяет экспортировать схему и рисунок платы в како-либо премлемый формат. Могу только сделать скриншот, который вы не сможете распечатать в нужном масштабе. Или вам придется скачивать и изучать OrCAD 9.2, что вряд-ли будет проще.

Но если очень хочется - дерзайте, секрета нет. Внимание! Для упрощения разводки на плате стоят КТ502, а вместо КТ503 - импортный С945 - будьте бдительны (проверьте по ногам) :shock: !!


Вложения:
Комментарий к файлу: Схема и плата в формате OrCAD 9.2
ChargePbAuto_Board.rar [69.68 KiB]
Скачиваний: 1425

_________________
Настоящему коту и в декабре МАРТ!
Вернуться наверх
 
 Заголовок сообщения: Re: Автоматическое зарядное устройство для свинцово-кислотны
СообщениеДобавлено: Чт июн 17, 2010 18:30:01 
Родился

Зарегистрирован: Пн июн 14, 2010 20:11:51
Сообщений: 2
Рейтинг сообщения: 0
KomSoft за схему и плату спасибо, как переделать авторскую плату я понял, а вот с деталями ситуация куда хуже, из резисторов представленных на упрощенной вами схеме у нас магазинах не нашлось ни одного, из диодов только 1N4148, из остальных деталей нашлись только оптрон, тиристор, транзистор, светодиоды и все. Нашел в инете упрощенную схему, может с ней чего выйдет.Не подскажите какова сила зарядного тока на этой схеме? можно врезанием в разрыв желтого провода резисторов различной емкости регулировать силу тока? просто мне надо еще и аккумуляторы меньшей емкости заряжать(9а/ч, 4.5 а/ч).


Вложения:
Комментарий к файлу: Схема
charger1.gif [22.97 KiB]
Скачиваний: 2352
Вернуться наверх
 
 Заголовок сообщения: Re: Автоматическое зарядное устройство для свинцово-кислотны
СообщениеДобавлено: Пт июн 18, 2010 07:05:54 
Нашел транзистор. Понюхал.
Аватар пользователя

Зарегистрирован: Вт сен 15, 2009 06:21:27
Сообщений: 157
Откуда: Киев
Рейтинг сообщения: 0
Медали: 1
Мявтор 3-й степени (1)
Это просто круто! Во как басенку сократили! Люди придумывают что-то, даже собирают на МК, а тут "Зарядное устройство на одном резисторе"! Нужно дать приз в номинации "конструкция с наименьшим количеством деталей".

Тем не менее схема жизнеспособна, но может навредить аккумулятору, т.к. не имеет никаких ограничений по максимальному напряжению и других защит. Представляет собой обыкновенный стабилизатор тока на основе блока питания, который по падению напряжения на резисторе (единственном) управляет ШИМом.

Закон Ома еще никто не отменял, поэтому зарядный ток рассчитывается по формуле I = U / R, т.е. для резистора 0.47 Ом ток будет I=2.5/0.47=5.3A, а для 0.82 Ом I=2.5/0.82=3A. Правда, у вас будут трудности с резистором, т.к. на нем выделяется мощность P=U*U/R - при R=0.47 нужен резистор мощностью Р=2.5*2.5/0.47=14 Вт!! - найти такой или нихром для намотки и прибор для измерения сопротивления не легче.

Попробуйте собрать другую схему (я ее уже упоминал, автора не помню). Деталей тоже мало, и все простые. Но нужен резистор попроще и есть защита от максимального напряжения и перегрева. Я для уменьшения максимального напряжения до 15В вместо КС139 ставил стабилитрон с напряжением около 2.5В (подберите из 4-х диодов или 2 шт. КС113). Ток заряда рассчитывается примерно из учета, что на переходе база-эмиттер падает 0.6В. Т.е. 0.6/0.1=6А, мощность 0.6*0.6/0.1=3.6 Вт. Для 9А/ч нужно поставить R=0.6/0.9=0.66Ом, мощность 0.54 Вт. Если будете ставить галетник на резисторы, то учтите, что он должен выдерживить максимальный ток (более 6А)


Вложения:
Комментарий к файлу: Зарядное устройство из БП ПК с защитой от перезарядки и выкипания прижатым термодатчиком
Charge12fromPC.rar [6.17 KiB]
Скачиваний: 1152

_________________
Настоящему коту и в декабре МАРТ!
Вернуться наверх
 
 Заголовок сообщения: Re: Автоматическое зарядное устройство для свинцово-кислотны
СообщениеДобавлено: Пн июн 21, 2010 15:00:48 
Прорезались зубы
Аватар пользователя

Карма: 5
Рейтинг сообщений: 7
Зарегистрирован: Чт июн 03, 2010 16:32:02
Сообщений: 212
Откуда: Донецк
Рейтинг сообщения: 0
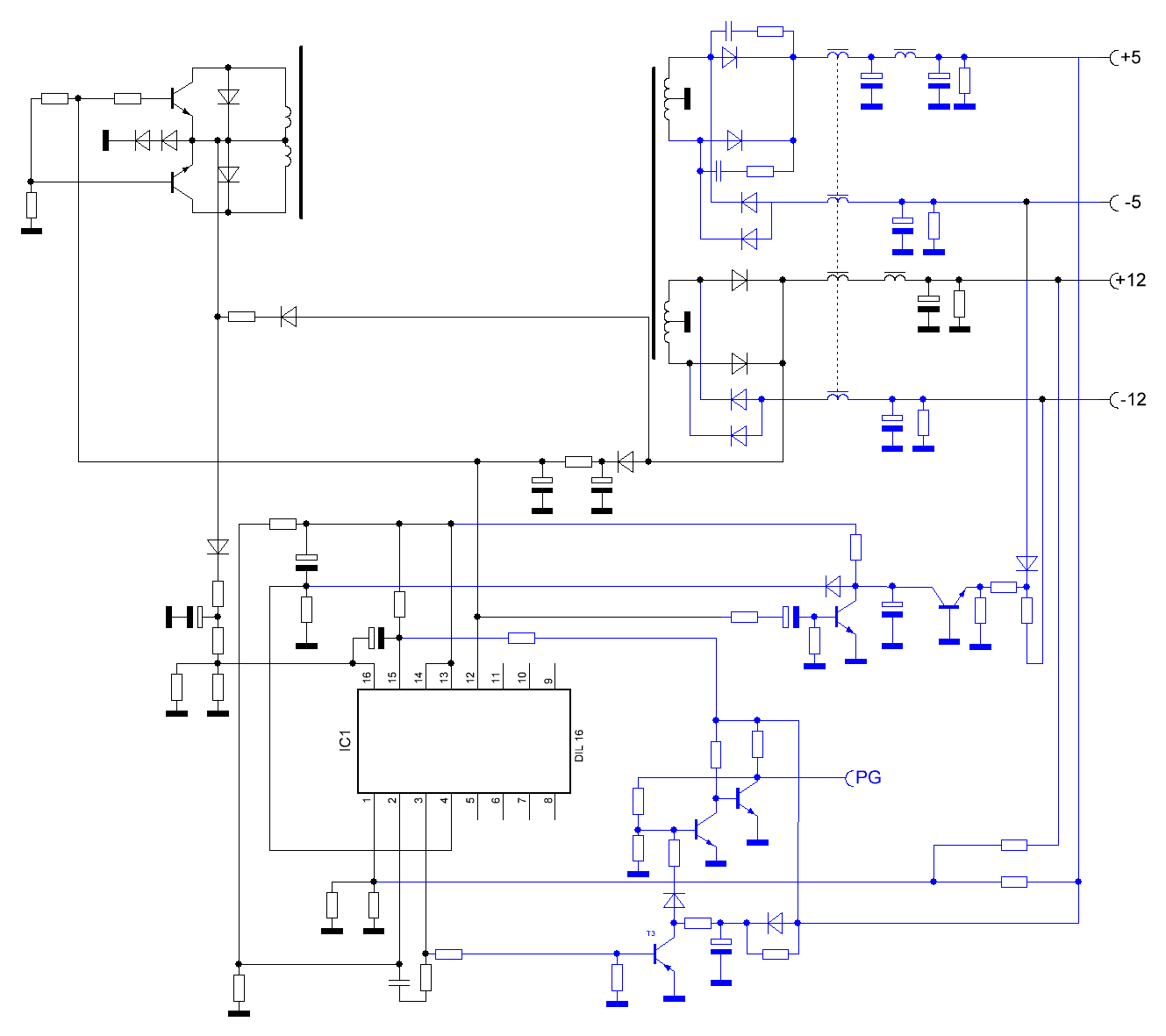
Итак, что имеем: блок питания взял АТ, SYNNYTEHNOLOGIES, SY-230. Пожалуй, переделка была самым сложным в процессе изготовления устройства, т.к. подобное делалось впервые. Может кому пригодиться, прикрепляю схему передеки для этого блока. Печатная плата из статьи, там есть нюанс - она расчитана под один тип акк., т.е. R4-R5, R7 соединены дорожкой с VD1. Схему собрал без режима тренировки, при сборке ориентировался по схеме от KomSoft, его же рекомендациями пользовался при настройке, которая походила скорее на проверку, т.к. ничего настраивать и не пришлось. KomSoft, Вам большое спасибо :beer: . Тест №1 - акк 12в-60а, начальное напряжение 12,6 (почти заряжен). При подключении загорается 2 светодиода, ток заряда вначале 4 А и медленно спадает, напряжение растет, слышно слабое газовыделение; так продолжается минут 10, при напряжении 14,3 один светодиод гаснет, ток падает гдето то 100 мА, напряжение при этом 13,6. Тест №1 пройден. Тест №2 - подключаем акк. на 6в-18а, его напряжение 5,9 (надо добавить, переделка на 6в как советывал KomSoft). Ток в начале 5 А , затем падает до 3 гдето за 2-3 мин, через 10 мин. ток 2 А. Напряжение на акк. при етом 6,9 и очень медлнно нарастает (около 0,01в в несколько мин.). Єлектролит кипит. Ток не изменяется при переключении пределов (у меня 7А, 18А, 60А). Все три диода горят. Подбор резисторов на переключателе никак не влияет на величину тока... Вообщем с зарядкой 6в акк. у меня пока проблемы, а так ИМХО: СХЕМА РАБОТОСПОСОБНА И ИДЕАЛЬНА ДЛЯ АКК. НА 12В И 40-70А, на что собственно и расчитывалась.


Вложения:
Комментарий к файлу: Схема БП SYNNY TEHNOLOGIES SY-230, выделенное синим - удаляется.
ss.GIF [28.59 KiB]
Скачиваний: 2092
Вернуться наверх
 
 Заголовок сообщения: Re: Автоматическое зарядное устройство для свинцово-кислотны
СообщениеДобавлено: Вт июн 22, 2010 06:58:16 
Нашел транзистор. Понюхал.
Аватар пользователя

Зарегистрирован: Вт сен 15, 2009 06:21:27
Сообщений: 157
Откуда: Киев
Рейтинг сообщения: 0
Медали: 1
Мявтор 3-й степени (1)
Отлично! Итак, ZoomerJuk, Вы назначаетесь главным тестером по зарядке 6-ти вольтовых акк. А ведь правда, переделать блок питания намного интереснее, чем собрать по готовой схеме зарядку :P .

По поводу большого тока. Причин может быть две.

1.Резисторы R15 и R21. У меня эта ситуация описана в трактате пункт 3 (правда, вскользь - на стабилизируются малые токи зарядки). Причина - блок не может опустить напряжение ниже, чтобы уменьшить ток зарядки (у Вас на акк - 5.9, а блок выдает 6.9). Лечение - уменьшить R15 или увеличить R21, чтобы поменять плечо делителя управления обратной связи. Ограничения: R15 нельзя ставить меньше примерно 1.1К, чтобы не превысить втекающий ток компаратора, R21 сильно увеличивать нельзя, тобы не упал ток через стабилитроны. Мне кажется, что для Вашего случая по прикидкам R15 должен быть немного больше R21, например R15=1.1К R21=910 или R15=1.3К R21=1.1К. (У автора при R15=2К R21=4.7К блок может опустить напряжение примерно до 4В, чего хватит на все случаи жизни). Вообще, в этом пункте с рассчетам я немного прибрехал, т.к. там разветвленная цепь.

2. Цепочка стабилизации. При закорачивании одного стабилитрона напряжение стабилизации все равно остается слишком высоким. С одной стороны 12В - 6В = 6В, т.е для 6-ти В акк мы уменьшаем цепочку стабилизации, закорачивая стабилитрон КС162 (как у автора и у меня). С другой стороны для 12В акк CycleUse 14.4-14.9V, для 6В - CycleUse 7.2-7.5V, т.е разница составляет 7.2-7.5В. Поэтому, наверное, нужно ставить в цепочку не КС162+КС156, как писал я, а что-то типа КС175 (который закорачиваем для 6В акк) + КС139 или КС147. При этом для 12В акк получится или мало (при КС139) или много (при КС147). Возможно, придется ставить КС175+КС139+диод.

Вот так - сделать универсальное устройство сложнее, чем выкинуть часть деталей и сократить (комплимент N_Pavel).

Пробуйте! По результатам подправим схемку и подгоним расчеты.

_________________
Настоящему коту и в декабре МАРТ!


Вернуться наверх
 
 Заголовок сообщения: Re: Автоматическое зарядное устройство для свинцово-кислотны
СообщениеДобавлено: Вт июн 22, 2010 08:15:00 
Прорезались зубы
Аватар пользователя

Карма: 5
Рейтинг сообщений: 7
Зарегистрирован: Чт июн 03, 2010 16:32:02
Сообщений: 212
Откуда: Донецк
Рейтинг сообщения: 0
Ок, попробую, но уже на выходных.
Резисторы подбирал пока на переключателе, они на ток зарядки при 6в акк. вообще не влияли, при переключении пределов (повторюсь у меня 7,18,60А) ток лишь на пределе 60А изменился гдето на 100 ма. При этом, при 12в акке. при переключении пределов ток меняется: 0,7, 2, 4А. Стабилитроны вначале были 2 по 6 в, зем заменил один на 5,1+ 2 диода, при переходе на 6в коротим стабилитрон 6в и один диод. Напряжение хх 7,2. При зарядке напряжение расло до 7,24.


Вернуться наверх
 
 Заголовок сообщения: Re: Автоматическое зарядное устройство для свинцово-кислотны
СообщениеДобавлено: Пт июн 25, 2010 07:25:01 
Нашел транзистор. Понюхал.
Аватар пользователя

Зарегистрирован: Вт сен 15, 2009 06:21:27
Сообщений: 157
Откуда: Киев
Рейтинг сообщения: 0
Медали: 1
Мявтор 3-й степени (1)
Примерно так и должно быть. Максимальное напряжение девайса определяется цепочкой стабилизации из стабилитронов, а минимальное (первый этап, когда закрыт вых. транзистор компаратора DA1.2) - делителем R15R21. Резисторы на переключателе меняют только порог срабатывания компараторов, если при этом из-за делителя R15R21 вых. напряжение (и след. ток) девайса не уменьшается ниже, то и влияния не будет. Вот мы и видим: хх-7.2 (по стабилитронам), при зарядке током ок. 2А --> +0.2В на шунте = 7.24В.

Но в принципе, ток и напр. укладываются в параметры акк. Он должен набрать заряд и успокоиться. Может ему самому плохо (битая банка?) потому и кипит?

_________________
Настоящему коту и в декабре МАРТ!


Вернуться наверх
 
 Заголовок сообщения: Re: Автоматическое зарядное устройство для свинцово-кислотны
СообщениеДобавлено: Вт июн 29, 2010 15:48:57 
Прорезались зубы
Аватар пользователя

Карма: 5
Рейтинг сообщений: 7
Зарегистрирован: Чт июн 03, 2010 16:32:02
Сообщений: 212
Откуда: Донецк
Рейтинг сообщения: 0
Все норм, заработало. Взял у соседа новый акк. Работает нормально, правда вначале всеравно ток до 3а, но потом падает. Газовыделение не большое. Сталобыть мой акк - в утиль :(


Вернуться наверх
 
Показать сообщения за:  Сортировать по:  Вернуться наверх
Начать новую тему Ответить на тему  [ Сообщений: 384 ]     ... , , , 16, , , ,  

Часовой пояс: UTC + 3 часа


Вы не можете начинать темы
Вы не можете отвечать на сообщения
Вы не можете редактировать свои сообщения
Вы не можете удалять свои сообщения
Вы не можете добавлять вложения

Найти:
Перейти:  


Powered by phpBB © 2000, 2002, 2005, 2007 phpBB Group
Русская поддержка phpBB
Extended by Karma MOD © 2007—2012 m157y
Extended by Topic Tags MOD © 2012 m157y