Например TDA7294

Форум РадиоКот • Просмотр темы - Программаторы для микроконтроллеров Atmel.
Форум РадиоКот
Здесь можно немножко помяукать :)

Текущее время: Сб янв 31, 2026 00:44:20

Часовой пояс: UTC + 3 часа


ПРЯМО СЕЙЧАС:



Начать новую тему Ответить на тему  [ Сообщений: 718 ]     ... , , , 23, , , ...  
Автор Сообщение
Не в сети
 Заголовок сообщения: Re: Программаторы для микроконтроллеров Atmel.
СообщениеДобавлено: Пт сен 14, 2012 20:43:28 
Открыл глаза
Аватар пользователя

Зарегистрирован: Пн фев 13, 2012 11:31:51
Сообщений: 66
Откуда: Краснодар
Рейтинг сообщения: 0
извиняюсь опечатка не "...16AI..." а "...16РI..."


Вернуться наверх
 
Не в сети
 Заголовок сообщения: Re: Программаторы для микроконтроллеров Atmel.
СообщениеДобавлено: Пт сен 14, 2012 20:48:36 
Друг Кота
Аватар пользователя

Карма: 18
Рейтинг сообщений: 1121
Зарегистрирован: Пт ноя 27, 2009 18:12:27
Сообщений: 4625
Откуда: Черкассы, UA
Рейтинг сообщения: 0
Yarik_22 писал(а):
извиняюсь опечатка не "...16AI..." а "...16РI..."

Корпуса
"...16AI..." - TQFP
"...16РI..." - DIP
Остальные параметры одинаковые

_________________
Изображение

В мире нет вредных веществ, в мире есть вредные количества © Д.И.Менделеев
Когда на форуме переходят на "Вы", в реальной жизни уже давно бьют морду © автор неизвестен.


Вернуться наверх
 
Не в сети
 Заголовок сообщения: Re: Программаторы для микроконтроллеров Atmel.
СообщениеДобавлено: Пт сен 14, 2012 21:03:28 
Вымогатель припоя
Аватар пользователя

Карма: 2
Рейтинг сообщений: 20
Зарегистрирован: Вт фев 02, 2010 20:02:38
Сообщений: 559
Откуда: Ижевские мы
Рейтинг сообщения: 0
Ну конечно одинаковые. только у одной 32 ноги, а у другой 28.


Вернуться наверх
 
Не в сети
 Заголовок сообщения: Re: Программаторы для микроконтроллеров Atmel.
СообщениеДобавлено: Вс сен 23, 2012 13:25:08 
Встал на лапы

Зарегистрирован: Пн май 21, 2012 19:08:59
Сообщений: 83
Рейтинг сообщения: 0
друзья, подскажите пожалуйста.
Есть у меня кварц на 16МГц, можно ли его использовать при повторении схемы программатора от Prottoss'a (в оригинале 12МГц)?


Вернуться наверх
 
Эиком - электронные компоненты и радиодетали
Не в сети
 Заголовок сообщения: Re: Программаторы для микроконтроллеров Atmel.
СообщениеДобавлено: Вс сен 23, 2012 18:01:08 
Вымогатель припоя
Аватар пользователя

Карма: 2
Рейтинг сообщений: 20
Зарегистрирован: Вт фев 02, 2010 20:02:38
Сообщений: 559
Откуда: Ижевские мы
Рейтинг сообщения: 0
Конечно...нельзя 12 МГЦ нужно для синхронизации с USB.


Вернуться наверх
 
Не в сети
 Заголовок сообщения: Программаторы для микроконтроллеров Atmel.
СообщениеДобавлено: Сб сен 29, 2012 12:52:41 
Открыл глаза
Аватар пользователя

Зарегистрирован: Вс май 20, 2012 14:30:40
Сообщений: 58
Рейтинг сообщения: 0
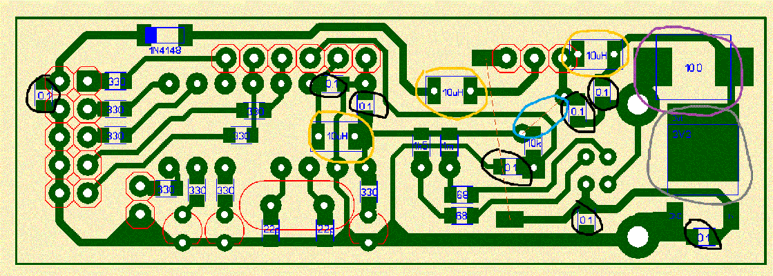
Многоуважаемые коты, столкнулся со следующей проблемой не пойму что за элемент??? Подскажите если не сложно!
Схема AVR910-совместимого USB программатора (схема Prottoss'a)

Обведено черным - я так понимаю это кондеры на 100 нФ
Обведено фиолетовым - это танталовый конденсатор на 10мкФ, а что значит надпись 47-16L???
Обведено голубым - это перемычка, звеняйте случайно обвел)))
Обведено серым - это стабилитрон smd 3V3??? на 5 пинов???
Обведено желтыми - а вот это ума не приложу, может Чип индуктивность на 10 мкГн???

Поправьте меня, если что!!!
СпойлерИзображение
Изображение


Вложения:
07.jpg [48.96 KiB]
Скачиваний: 2497
Печатка.png [172.04 KiB]
Скачиваний: 2252

_________________
Электрик Витя, подключая к сети дом, внезапно встретился с апостолом Петром.
Вернуться наверх
 
Не в сети
 Заголовок сообщения: Re: Программаторы для микроконтроллеров Atmel.
СообщениеДобавлено: Сб сен 29, 2012 14:22:26 
Модератор
Аватар пользователя

Карма: 27
Рейтинг сообщений: 58
Зарегистрирован: Пн апр 03, 2006 11:43:25
Сообщений: 4517
Откуда: Санкт - Петербург
Рейтинг сообщения: 0
Медали: 3
Получил миской по аватаре (1) Мявтор 2-й степени (1) Мявтор 3-й степени (1)
Обведено черным - я так понимаю это кондеры на 100 нФ - именно, если в записи есть десятичная точка, это мкФ, 0,1мкФ = 100нФ
Обведено фиолетовым - это танталовый конденсатор на 10мкФ, а что значит надпись 47-16L??? - это 47мкФ 16В - т.к. фильтр по питанию, в данном случае емкость не критична
Обведено голубым - это перемычка, звеняйте случайно обвел))) - извиняем
Обведено серым - это стабилитрон smd 3V3??? на 5 пинов??? - стабилизатор трехногий, LM1117-3.3 - т.е на 3,3В, по сути - КРЕНка. Корпус - TO252
Обведено желмты - а вот это ума не приложу, может Чип индуктивность на 10 мкГн??? - именно, uH - это мкГн. Можно заменить на перемычки.

_________________
Оптимизм х (Опыт + Знания) = const


Вернуться наверх
 
Не в сети
 Заголовок сообщения: Программаторы для микроконтроллеров Atmel.
СообщениеДобавлено: Сб сен 29, 2012 21:33:12 
Открыл глаза
Аватар пользователя

Зарегистрирован: Вс май 20, 2012 14:30:40
Сообщений: 58
Рейтинг сообщения: 0
Коты, вопрос к Вам по поводу AVR910-совместимого USB программатора (схема Prottoss'a). Скажите подойдет ли МК ATMEGA8A-PU, когда автор предлагает использовать ATMEGA8-16PU???
СпойлерИзображение

Судя по даташиту, МК ATMEGA8A-PU даже универсальнее или нужно сравнивать не это?
А и вот еще чего, скажите, так ли заливать фьюзы через ПонниПрог?
Нужно ли что-то ставить в BootLock?
СпойлерИзображение


Вложения:
Фьюзы.png [33.9 KiB]
Скачиваний: 2024
ATmega8.png [66.2 KiB]
Скачиваний: 2156

_________________
Электрик Витя, подключая к сети дом, внезапно встретился с апостолом Петром.
Вернуться наверх
 
Не в сети
 Заголовок сообщения: Re: Программаторы для микроконтроллеров Atmel.
СообщениеДобавлено: Вс сен 30, 2012 10:26:39 
Грызет канифоль

Зарегистрирован: Пн окт 27, 2008 22:55:45
Сообщений: 265
Рейтинг сообщения: 0
Цитата:
Нужно ли что-то ставить в BootLock?

нет, том все должно остаться не отмеченным


Вернуться наверх
 
Не в сети
 Заголовок сообщения: Re: Программаторы для микроконтроллеров Atmel.
СообщениеДобавлено: Вс сен 30, 2012 19:29:28 
Нашел транзистор. Понюхал.
Аватар пользователя

Карма: 1
Рейтинг сообщений: 4
Зарегистрирован: Вт ноя 11, 2008 13:19:52
Сообщений: 157
Откуда: Крым
Рейтинг сообщения: 0
Цитата:
Скажите подойдет ли МК ATMEGA8A-PU, когда автор предлагает использовать ATMEGA8-16PU???

У меня в AVR910 (схема Prottoss'a) стоит МК ATMEGA8A-PU. Работает без проблем… :)


Вернуться наверх
 
Не в сети
 Заголовок сообщения: Re: Программаторы для микроконтроллеров Atmel.
СообщениеДобавлено: Сб окт 06, 2012 17:27:19 
Встал на лапы

Зарегистрирован: Пн май 21, 2012 19:08:59
Сообщений: 83
Рейтинг сообщения: 0
вот и у меня та же проблема :kill:
codevisionAVR говорит - avrprog error entering programming mode (мигая при этом индикаторами чтение/запись)

Прошивал мегу8 "5 проводками" на собранном программаторе через codevisionAVR. Прошивка из статьи фьюзы тоже :)
Проводки "stk200" не более 15см. Прошивка прошла успешно, верификацтя тоже. Фьюзы тоже зашиты верно.

Подключил к компу под ВинХР, определилось устройство AVR910, установил драйвер.
Но вот при попытке прошить уже им другую собранную схемку с мегой8 получаю ошибку - avrprog error entering programming mode
AVR910 подключаю непосредственно в юсб порт компа

Вытаскиваю AVR910 с юсб подключаю снова "5проводков", codevisionAVR видит мегу читает ее прошивку и фьюзы. Тоесть мегы как бы зашита нормально.
Но вот немогу понять почему - avrprog error entering programming mode :shock:

Прошил другую такую же mega8A-PU "5-ю проводками"результат тот же...


Вернуться наверх
 
Не в сети
 Заголовок сообщения: Re: Программаторы для микроконтроллеров Atmel.
СообщениеДобавлено: Сб окт 06, 2012 19:51:04 
Вымогатель припоя
Аватар пользователя

Карма: 2
Рейтинг сообщений: 20
Зарегистрирован: Вт фев 02, 2010 20:02:38
Сообщений: 559
Откуда: Ижевские мы
Рейтинг сообщения: 0
Наверно схемка слишком много жрет тока, программатор столько дать не может. Этож программатор а не отладчик, он расчитан на питание только 1 МК.


Вернуться наверх
 
Не в сети
 Заголовок сообщения: Re: Программаторы для микроконтроллеров Atmel.
СообщениеДобавлено: Сб окт 06, 2012 22:41:50 
Встал на лапы

Зарегистрирован: Пн май 21, 2012 19:08:59
Сообщений: 83
Рейтинг сообщения: 0
терзают меня сомнения... :)

Исходя из печатки atmega8 запитана от 3,3В стабилизатора.
Но если учесть что эта же atmega8A-PU по даташиту:
• Operating Voltages
– 2.7 - 5.5V
• Speed Grades
– 0 - 16MHz
• Power Consumption at 4Mhz, 3V, 25⋅C

то думаю что заставить работать ее на 12МГц при питании в 3.3В дело непростое :)

Просьба собравшим схему протоса на atmega8A-PU при питании 3.3В отписаться работает ли... :)

К тому же порыв немного информацию по данной рошибке не вижу единого решения этой проблемы. У всех разные рекомендации по этому поводу.

Попробую пока подать на программируемый камень внешнее питание. Ну и возножно еще виной тут резисторы 360 вместо 330Ом... :)


Вернуться наверх
 
Не в сети
 Заголовок сообщения: Re: Программаторы для микроконтроллеров Atmel.
СообщениеДобавлено: Вс окт 07, 2012 21:15:08 
Модератор
Аватар пользователя

Карма: 27
Рейтинг сообщений: 58
Зарегистрирован: Пн апр 03, 2006 11:43:25
Сообщений: 4517
Откуда: Санкт - Петербург
Рейтинг сообщения: 0
Медали: 3
Получил миской по аватаре (1) Мявтор 2-й степени (1) Мявтор 3-й степени (1)
В 99% процентов случаев с этим проблем нет. Да, не по даташиту, однако работает. У меня в практике был случай, когда для Атмег16 закупили кварцы 24МГц. Ну и вводная была, делайте как угодно на том, что есть. В результате 2 сотни устройств работали с кварцами на 24МГц - ни одного отказа. Правда, на 5В и при 20С температуры... Но тем не менее.

_________________
Оптимизм х (Опыт + Знания) = const


Вернуться наверх
 
Не в сети
 Заголовок сообщения: Re: Программаторы для микроконтроллеров Atmel.
СообщениеДобавлено: Вс окт 07, 2012 23:20:15 
Встал на лапы

Зарегистрирован: Пн май 21, 2012 19:08:59
Сообщений: 83
Рейтинг сообщения: 0
Подтверждаю - работает :)
при питании 3.28В отлично заработало с кварцем на 12МГц :solder:


Вернуться наверх
 
Не в сети
 Заголовок сообщения: Программаторы для микроконтроллеров Atmel.
СообщениеДобавлено: Ср окт 17, 2012 15:49:39 
Открыл глаза
Аватар пользователя

Зарегистрирован: Вс май 20, 2012 14:30:40
Сообщений: 58
Рейтинг сообщения: 0
Собственно, вот так выглядит собранный девайс AVR910-совместимого USB программатора (схема Prottoss'a). Работает как часы! Автору огромное спасибо за сие творение! Так-же огромная благодарность всем Котам, которые помогали мне в решении неких проблем!!!
Изображение
Изображение

Так-же к нему спаял "платы-расширения".
Для ATmega
Изображение

Для ATtiny
Изображение


Вложения:
PA151066.jpg [192.04 KiB]
Скачиваний: 2223
PA151064.jpg [197.37 KiB]
Скачиваний: 2390
PA151063.jpg [189.01 KiB]
Скачиваний: 2578
PA151061.jpg [154.07 KiB]
Скачиваний: 3026

_________________
Электрик Витя, подключая к сети дом, внезапно встретился с апостолом Петром.
Вернуться наверх
 
Не в сети
 Заголовок сообщения: Re: Программаторы для микроконтроллеров Atmel.
СообщениеДобавлено: Ср окт 17, 2012 22:05:35 
Вымогатель припоя
Аватар пользователя

Карма: 2
Рейтинг сообщений: 20
Зарегистрирован: Вт фев 02, 2010 20:02:38
Сообщений: 559
Откуда: Ижевские мы
Рейтинг сообщения: 0
Для 910 есть прошивка для переделки его в stk500. 500 иногда нужен.


Вернуться наверх
 
Не в сети
 Заголовок сообщения: Программаторы для микроконтроллеров Atmel.
СообщениеДобавлено: Ср окт 17, 2012 23:22:29 
Открыл глаза
Аватар пользователя

Зарегистрирован: Вс май 20, 2012 14:30:40
Сообщений: 58
Рейтинг сообщения: 0
sintetik писал(а):
Для 910 есть прошивка для переделки его в stk500. 500 иногда нужен.

Поделитесь?

_________________
Электрик Витя, подключая к сети дом, внезапно встретился с апостолом Петром.


Вернуться наверх
 
Не в сети
 Заголовок сообщения: Re: Программаторы для микроконтроллеров Atmel.
СообщениеДобавлено: Чт окт 18, 2012 20:26:03 
Вымогатель припоя
Аватар пользователя

Карма: 2
Рейтинг сообщений: 20
Зарегистрирован: Вт фев 02, 2010 20:02:38
Сообщений: 559
Откуда: Ижевские мы
Рейтинг сообщения: 0
Наяндексил Если не поможет, сниму дамп со своего программатора, прошивку уже не помню где скачивал. stk500 вообщем то нужен только для работы с авр студией.

P.S. На предложение авр студии об обновлении прошивки, нужно обязательно отказаться, совместимость программная, но не аппаратная.
P.S.S. Тема в тему


Вернуться наверх
 
Не в сети
 Заголовок сообщения: Re: Программаторы для микроконтроллеров Atmel.
СообщениеДобавлено: Пт окт 26, 2012 09:44:07 
Родился
Аватар пользователя

Зарегистрирован: Чт окт 25, 2012 13:27:38
Сообщений: 9
Рейтинг сообщения: 0
Брошу я тоже свой пятачок :)) хоть и новичок. Как и у многих, наверное, процесс выбора программатора AVR, был долог и мучителен. Очень во многом разобраться, кстати, помог и ваш замечательный форум! Огромное спасибо! Но, всё произошло, как обычно, "хочется, как лучше, а получается, как всегда". Собрать решил схему prottos`a, с небольшими (незначительными), доработками (разводка под свисток + DIP28, отдельная индикация питания от USB и наличие питания от программируемого устройства) в общем "приложился", благо опыт есть ))). Заработало всё великолепно, ну и тут началось, по мере приобретения опыта и ))) наконец то прочтения накопанной информации, понял, что оригинальный вариант prottos`a, при всех своих достоинствах, всё таки имеет ограничения. Было принято решение сначала перепрошить контроллер под 910й, а затем, после недолгих терзаний, и под STK500. Действовал строго по инструкциям, поэтому наверное всё заработало сразу и без проблем. Знаю, знаю "наш брат" - опытный электронщик, сразу с прищуром, лукаво, скажет, "-Значит потом крякнет так, что не починишь", но опережая сразу скажу нет, всё работает прекрасно, тестировал "нещадно". Так, что если у кого то не получается перезалить STK500 в схему Prottos`a, ищите ошибки в своих действиях, или платах. Опознаётся везде и в Студио и в Коде и в ЧипБластере. Не обновлять автоматом!!!
Изображение Изображение
Изображение

Ну, а это маленький оффтоп, раз уж здесь собрались коты ))). Вот мой профессор))).
Изображение

_________________
Помни, когда тычешь горячий паяльник в припой, электроны в нём возбуждаются.


Вернуться наверх
 
Показать сообщения за:  Сортировать по:  Вернуться наверх
Начать новую тему Ответить на тему  [ Сообщений: 718 ]     ... , , , 23, , , ...  

Часовой пояс: UTC + 3 часа


Кто сейчас на форуме

Сейчас этот форум просматривают: нет зарегистрированных пользователей и гости: 21


Вы не можете начинать темы
Вы не можете отвечать на сообщения
Вы не можете редактировать свои сообщения
Вы не можете удалять свои сообщения
Вы не можете добавлять вложения

Найти:
Перейти:  


Powered by phpBB © 2000, 2002, 2005, 2007 phpBB Group
Русская поддержка phpBB
Extended by Karma MOD © 2007—2012 m157y
Extended by Topic Tags MOD © 2012 m157y