Например TDA7294

Форум РадиоКот • Просмотр темы - Амперметр и вольтметр на ICL7107CPL (КР572ПВ2)
Форум РадиоКот
Здесь можно немножко помяукать :)

Текущее время: Сб мар 14, 2026 06:44:27

Часовой пояс: UTC + 3 часа


ПРЯМО СЕЙЧАС:



Начать новую тему Ответить на тему  [ Сообщений: 555 ]     ... , , , 26, ,  
Автор Сообщение
 Заголовок сообщения: Re: Амперметр и вольтметр на ICL7107CPL (КР572ПВ2)
СообщениеДобавлено: Пт ноя 21, 2025 02:21:05 
Электрический кот

Карма: 2
Рейтинг сообщений: 127
Зарегистрирован: Пт ноя 22, 2024 14:08:43
Сообщений: 1063
Рейтинг сообщения: 0
Изображение
схема найдена в том же инете, что и у вас....
431-я формирует внешнее опорное напряжение (делителем).
у 7107 4 вывода при этом общие...
-------
безотмывочный флюс - это только канифоль (+спирт)
---------
все схемы перепробЫвал - а чего же вы свою болезную схему не выложили, а у других просите ???....фото платы с деталями тоже уместно....
по-хорошему, в таких случаях хочется тоже отвечать словесным описанием на пальцах....


Вернуться наверх
 
 Заголовок сообщения: Re: Амперметр и вольтметр на ICL7107CPL (КР572ПВ2)
СообщениеДобавлено: Пт ноя 21, 2025 05:31:46 
Друг Кота
Аватар пользователя

Карма: 197
Рейтинг сообщений: 8652
Зарегистрирован: Пн ноя 30, 2009 03:00:01
Сообщений: 43586
Откуда: Нерезиновая
Рейтинг сообщения: 0
Remzi писал(а):
помните такой набор раньше продовался DIY набор для сборки вольтметра вот там какойьо упровляемый стабилитрон был зачем он там вообще нужен был я просто ну не понимаю вроде опорное 100миливольт входное до199миливольт подаю 4.1 вольта показывает 4.8 не понятно совсем что уж делать, может у вас есть своя схема какая та по ней соберу просто говорите кучу таких собирали все работает я просто не понимаю что еще может быть(

А куда вы подаёте 4,8 вольта? При Vref 0,1 вольта, у вас на входе АЦП не может быть больше 0,1999 вольта, дальце АЦП показывает перегрузку. Если вы подаёте ваши 4,8 вольта через входной делитель, то, просто у вас делитель "делит" не на ровно 100 или 1000, а меньше. У вас какого номинала резисторы на входе стоят?

Krismi70 писал(а):
СпойлерИзображение

схема найдена в том же инете, что и у вас....
431-я формирует внешнее опорное напряжение (делителем).
у 7107 4 вывода при этом общие...

Я вам больше скажу, с такой схемой, только без транзистора, эта микросхема будет работать, если сделать "общим" ещё и пятый вывод- который -5вольт (26 нога), если вам не нужно измерять отрицательные напряжения. И про это написано в даташите на ICL7107-
СпойлерИзображение


Вернуться наверх
 
 Заголовок сообщения: Re: Амперметр и вольтметр на ICL7107CPL (КР572ПВ2)
СообщениеДобавлено: Пт ноя 21, 2025 08:26:18 
Родился

Зарегистрирован: Вт июл 29, 2025 23:32:45
Сообщений: 18
Рейтинг сообщения: 0
Доброе утро у меня на входе стоят резистор 1мОм и 100кОм(подстроечный) но проблема в том что я проверял на входе 4.1 это от акб напряжение а показывает 4.8 вот в этом проблема поэтому и пришел в форум потому что не знаю что может еще быть. А насчет моей схемы я бы ее с радостью выложил даже видео с проблемой но я не знаю почему но у меня не получается если подскажете как это сделать мог бы выложить и схему свою. Спасибо еще раз что помогаете таким недорадилюбителям как я примного блогодарен


Вернуться наверх
 
 Заголовок сообщения: Re: Амперметр и вольтметр на ICL7107CPL (КР572ПВ2)
СообщениеДобавлено: Пт ноя 21, 2025 09:03:14 
Друг Кота
Аватар пользователя

Карма: 197
Рейтинг сообщений: 8652
Зарегистрирован: Пн ноя 30, 2009 03:00:01
Сообщений: 43586
Откуда: Нерезиновая
Рейтинг сообщения: 0
Remzi писал(а):
Доброе утро у меня на входе стоят резистор 1мОм и 100кОм(подстроечный) но проблема в том что я проверял на входе 4.1 это от акб напряжение а показывает 4.8 вот в этом проблема поэтому и пришел в форум потому что не знаю что может еще быть.

Что значит "на входе"? При Vref = 0,1V, индикация 4,8 (04,8) у вас будет при напряжении между 30 и 31 выводом АЦП- 48 милливольт!!! (0,048 вольта), а, если вы намеряли 4,8 вольта на входе АЦП, то, есть вероятность того, что микросхему уже можно выбросить.


зы.. Если у вас на входе делителя 4,1 вольта, то настраивайте делитель, пока не получите индикацию 4,1

Remzi писал(а):
у меня на входе стоят резистор 1мОм и 100кОм(подстроечный)

1 МОм и 100 кОм это делитель 1:10, а вам нужно, чтобы из 4,1 вольта получить 4,1 милливольта, делитель "на 1000", то есть- 1 мегаом и 1 килоом, если, конечно, я правильно понял, как у вас сделан делитель:
СпойлерИзображение
Вложение:
Входной делитель.PNG [36.63 KiB]
Скачиваний: 499


зызы.. Как вставлять картинки- почитайте вот здесь:
viewtopic.php?f=19&t=131285&p=4758860#p4758860
И не забудьте просмотреть предыдущие страницы!


Вернуться наверх
 
Эиком - электронные компоненты и радиодетали
 Заголовок сообщения: Re: Амперметр и вольтметр на ICL7107CPL (КР572ПВ2)
СообщениеДобавлено: Пт ноя 21, 2025 18:36:57 
Электрический кот
Аватар пользователя

Карма: 1
Рейтинг сообщений: 25
Зарегистрирован: Вт июн 16, 2020 22:43:47
Сообщений: 1018
Рейтинг сообщения: 0
Krismi70 писал(а):
безотмывочный флюс - это только канифоль (+спирт)

Смывать надо всё. Чтобы не было разных неожиданностей)


Вернуться наверх
 
 Заголовок сообщения: Re: Амперметр и вольтметр на ICL7107CPL (КР572ПВ2)
СообщениеДобавлено: Сб ноя 22, 2025 22:22:34 
Встал на лапы
Аватар пользователя

Карма: 3
Рейтинг сообщений: 104
Зарегистрирован: Ср фев 09, 2022 08:10:34
Сообщений: 138
Рейтинг сообщения: 0
Надо будет потом шаблон сделать, для вязки жгута. <...>Только вот массовая чистка Мгтф такое себе <...>

Из МГТФа хреновый провод для жгутов если вы собираетесь их именно вязать (т.е. обжимать изоляцию, оказывать на неё постоянное "режущее" воздействие). Со временем изоляция начнёт расслаиваться и ухудшится, пусть и на это потребуется не один год. Ни в одном промышленном изделии жгуты не связаны из МГТФа:) И на то есть причины. Однако есть жгуты в кембриках, где применяется МГТФ. Но там связующую провода функцию выполняет кембрик, и нет участков, на которых сам провод пережимается ниткой.

_________________
uwu


Вернуться наверх
 
 Заголовок сообщения: Re: Амперметр и вольтметр на ICL7107CPL (КР572ПВ2)
СообщениеДобавлено: Сб ноя 22, 2025 22:56:46 
Электрический кот
Аватар пользователя

Карма: 1
Рейтинг сообщений: 25
Зарегистрирован: Вт июн 16, 2020 22:43:47
Сообщений: 1018
Рейтинг сообщения: 0
Dӧppelganger_857, мгшв ? так он весьма толстый :(


Вернуться наверх
 
 Заголовок сообщения: Re: Амперметр и вольтметр на ICL7107CPL (КР572ПВ2)
СообщениеДобавлено: Вс ноя 23, 2025 17:19:43 
Родился

Зарегистрирован: Вт июл 29, 2025 23:32:45
Сообщений: 18
Рейтинг сообщения: 0
Здравствуйте всем и отдельное приветствие АлександруЛ спасибо всем с помощью с вольтметром все заработало окозаолсь дело в конденсаторе на 29 ноге 470нф не подошел поставил паралельно 330 и 150 все четко нули держат измерчет все идеально и быстро осталось теперь плвту вытравить запаять и а корпус и дипломный проэкт готов))))))) еще раз спасибо всем и насчет паралельного включения можно ли так вообще делать нигде не видел


Вернуться наверх
 
 Заголовок сообщения: Re: Амперметр и вольтметр на ICL7107CPL (КР572ПВ2)
СообщениеДобавлено: Вс ноя 23, 2025 19:23:06 
Встал на лапы
Аватар пользователя

Карма: 3
Рейтинг сообщений: 104
Зарегистрирован: Ср фев 09, 2022 08:10:34
Сообщений: 138
Рейтинг сообщения: 0
так он весьма толстый :(

есть 0,2 и меньше, наскок знаю существует МГШВ 0,12

_________________
uwu


Вернуться наверх
 
 Заголовок сообщения: Re: Амперметр и вольтметр на ICL7107CPL (КР572ПВ2)
СообщениеДобавлено: Вс ноя 23, 2025 20:11:37 
Друг Кота
Аватар пользователя

Карма: 197
Рейтинг сообщений: 8652
Зарегистрирован: Пн ноя 30, 2009 03:00:01
Сообщений: 43586
Откуда: Нерезиновая
Рейтинг сообщения: 0
Remzi писал(а):
измерчет все идеально и быстро осталось теперь плвту вытравить запаять и а корпус и дипломный проэкт готов)))))))
:facepalm:
Дипломный проект по этой старой микросхеме? :facepalm:
Remzi писал(а):
насчет паралельного включения можно ли так вообще делать нигде не видел

Какого именно "параллельного" включения? Питание, при двух микросхемах, должно быть раздельным!
Варианты-
1- применить преобразователь DC-DC 5V -> ±5V или 12V -> ±5V
типа таких:
https://www.chipdip.ru/product/a0505s-1 ... 9000541257
https://www.chipdip.ru/product/dpu01l-0 ... 9000881442
https://www.chipdip.ru/product/dpu01m-0 ... 9000881439
https://www.chipdip.ru/product/am2d-120 ... 9000217189
Для получения отрицатедьного напряжения можно применить преобразователь на МАХ660 или аналогах, преобразователь на 555 таймере, схему из даташита "FIGURE 10. GENERATING NEGATIVE SUPPLY FROM +5V"


Вернуться наверх
 
 Заголовок сообщения: Re: Амперметр и вольтметр на ICL7107CPL (КР572ПВ2)
СообщениеДобавлено: Пн ноя 24, 2025 05:01:58 
Электрический кот
Аватар пользователя

Карма: 1
Рейтинг сообщений: 25
Зарегистрирован: Вт июн 16, 2020 22:43:47
Сообщений: 1018
Рейтинг сообщения: 0
Вложение:
PV2_ADC.lay6 [321.57 KiB]
Скачиваний: 47

Добавил второй вариант индикации, напряжение/ток.
АлександрЛ писал(а):
МАХ660

Оно существует ? Не встречал. ADM660 знаю, использовал.


Вернуться наверх
 
 Заголовок сообщения: Re: Амперметр и вольтметр на ICL7107CPL (КР572ПВ2)
СообщениеДобавлено: Пн ноя 24, 2025 05:21:46 
Друг Кота
Аватар пользователя

Карма: 197
Рейтинг сообщений: 8652
Зарегистрирован: Пн ноя 30, 2009 03:00:01
Сообщений: 43586
Откуда: Нерезиновая
Рейтинг сообщения: 0
O5SCP14 писал(а):
Оно существует ? Не встречал. ADM660 знаю, использовал.

MAX660
https://www.chipdip.ru/product/max660es ... -511908328
https://www.chipdip.ru/product/max660cp ... 8228583237
ADM660
https://www.chipdip.ru/product/adm660ar ... 9000985953
https://www.chipdip.ru/product/adm660an ... ices-21146
ICL7660
https://www.chipdip.ru/product/icl7660s ... 8007150747
https://www.chipdip.ru/product/icl7660s ... ersil-4719

https://radio-hobby.org/modules/analog/max660


Вернуться наверх
 
 Заголовок сообщения: Re: Амперметр и вольтметр на ICL7107CPL (КР572ПВ2)
СообщениеДобавлено: Пн ноя 24, 2025 05:56:48 
Электрический кот
Аватар пользователя

Карма: 1
Рейтинг сообщений: 25
Зарегистрирован: Вт июн 16, 2020 22:43:47
Сообщений: 1018
Рейтинг сообщения: 0
АлександрЛ, спасибо) не попадались просто ни разу ещё)


Вернуться наверх
 
 Заголовок сообщения: Re: Амперметр и вольтметр на ICL7107CPL (КР572ПВ2)
СообщениеДобавлено: Пн ноя 24, 2025 22:22:16 
Открыл глаза

Зарегистрирован: Пт июл 22, 2016 17:24:51
Сообщений: 74
Рейтинг сообщения: 0
АлександрЛ, благодарю за ваши консультации! Все заработало, ну есть еще два вопроса:
1. Очень тускло светиться точка на втором индикаторе, практически не видно, как победить?
2. Третий индикатор (самый младший разряд) колеблется от 0~3, как победить?


Вернуться наверх
 
 Заголовок сообщения: Re: Амперметр и вольтметр на ICL7107CPL (КР572ПВ2)
СообщениеДобавлено: Пн ноя 24, 2025 23:59:44 
Друг Кота
Аватар пользователя

Карма: 197
Рейтинг сообщений: 8652
Зарегистрирован: Пн ноя 30, 2009 03:00:01
Сообщений: 43586
Откуда: Нерезиновая
Рейтинг сообщения: 0
Браконьер писал(а):
1. Очень тускло светиться точка на втором индикаторе, практически не видно, как победить?

У вас точка питается через резистор от вывода индикатора к "земле", вот в этой схеме, например:
СпойлерИзображение

это R6. Уменьшите его- точка будет светиться ярче. Возможно, вы вместо 220 Ом поставили резистор бОльшего номинала.
Браконьер писал(а):
2. Третий индикатор (самый младший разряд) колеблется от 0~3, как победить?

Это может "шуметь" любой из четырёх конденсаторов.
конденсатор к выводу 29- 0,47 мкФ или 0,047 мкФ "установка нуля"
конденсатор к выводу 27- 0,22 мкФ- "конденсатор интегратора" - вот он должен быть качественным (типа плёнка или что-то подобное)
конденсатор к выводам 33 и 34 - 0,1 мкФ "С ref" конденсатор опорного напряжения
конденсатор к выводам 30 и 31 - 0,01 мкФ конденсатор по входу АЦП. Вот его бы я поставил не 0,01 мкФ а 0,1 мкФ, или даже больше.

зы. А вообще "дёргание" ±2~3 единицы младшего разряда это нормальное явление.


Вернуться наверх
 
 Заголовок сообщения: Re: Амперметр и вольтметр на ICL7107CPL (КР572ПВ2)
СообщениеДобавлено: Вт ноя 25, 2025 18:26:17 
Открыл глаза

Зарегистрирован: Пт июл 22, 2016 17:24:51
Сообщений: 74
Рейтинг сообщения: 0
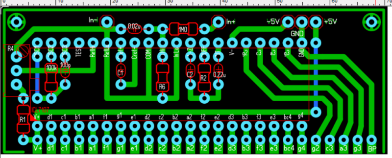
Ну по вашей печатке Изображение запитка идет черз gnd - общий, не через резистор


Вернуться наверх
 
 Заголовок сообщения: Re: Амперметр и вольтметр на ICL7107CPL (КР572ПВ2)
СообщениеДобавлено: Вт ноя 25, 2025 20:49:56 
Друг Кота
Аватар пользователя

Карма: 197
Рейтинг сообщений: 8652
Зарегистрирован: Пн ноя 30, 2009 03:00:01
Сообщений: 43586
Откуда: Нерезиновая
Рейтинг сообщения: 0
И что, напрямую от пяти вольт точка еле светится? Тогда этот светодиод просто сгорел..
Тут нужно было резистор от 220 до 510 Ом ставить.
Ну, тут не предусмотрел, для меня это как-то само собой разумеющееся, да и я бы резистор на плату с индикатором бы поставил, да ещё так, что, впаяв резистор в нужное место- перемещалась бы точка.


Вернуться наверх
 
 Заголовок сообщения: Re: Амперметр и вольтметр на ICL7107CPL (КР572ПВ2)
СообщениеДобавлено: Вт ноя 25, 2025 22:38:33 
Открыл глаза

Зарегистрирован: Пт июл 22, 2016 17:24:51
Сообщений: 74
Рейтинг сообщения: 0
АлександрЛ,
конденсатор к выводу 27- 0,22 мкФ- "конден. сатор интегратора" - вот он должен быть качественным (типа плёнка или что).
Дерганье убралось пленкой. А вот точка ни в какую( перетыкал все выводы тускло, скорее всего не туда подключал( подскажите правильное место подключения?


Вернуться наверх
 
 Заголовок сообщения: Re: Амперметр и вольтметр на ICL7107CPL (КР572ПВ2)
СообщениеДобавлено: Ср ноя 26, 2025 01:27:37 
Друг Кота
Аватар пользователя

Карма: 197
Рейтинг сообщений: 8652
Зарегистрирован: Пн ноя 30, 2009 03:00:01
Сообщений: 43586
Откуда: Нерезиновая
Рейтинг сообщения: 0
А вот точка ни в какую( перетыкал все выводы тускло, скорее всего не туда подключал( подскажите правильное место подключения?

Странный вопрос- "куда подключить СВЕТОДИОД?"
Точка - она к микросхеме не имеет никакого отношения, и светится просто так, как обычный светодиод. Поскольку анод этого светодиода уже подключён к +5 вольт внутри индикатора, то, нужно тот вывод индикатора, куда подключён катод светодиода, который подсвечивает "точку"- подключить к "GND" через резистор подходящего номинала!

зы.. Попробуйте, как светится "точка" на других индикаторах, соединяя их вывод "точки" с "GND" через резистор, сопротивлением от 220 до 510 Ом. Если там "точка" светится ярче- перепаяйте индикаторы, поменяв их местами, возможно, вы просто сожгли светодиод, подключив его к напряжению 5 вольт напрямую.


Вернуться наверх
 
 Заголовок сообщения: Re: Амперметр и вольтметр на ICL7107CPL (КР572ПВ2)
СообщениеДобавлено: Чт ноя 27, 2025 09:06:40 
Открыл глаза

Зарегистрирован: Пт июл 22, 2016 17:24:51
Сообщений: 74
Рейтинг сообщения: 0
АлександрЛ, просто сгорела точка. Еще вопрос: однополярный ЛБП, планируется вольтметр и амперметр, питание для них раздельное или можно будет питать от одного источника?


Вернуться наверх
 
Показать сообщения за:  Сортировать по:  Вернуться наверх
Начать новую тему Ответить на тему  [ Сообщений: 555 ]     ... , , , 26, ,  

Часовой пояс: UTC + 3 часа


Вы не можете начинать темы
Вы не можете отвечать на сообщения
Вы не можете редактировать свои сообщения
Вы не можете удалять свои сообщения
Вы не можете добавлять вложения

Найти:
Перейти:  


Powered by phpBB © 2000, 2002, 2005, 2007 phpBB Group
Русская поддержка phpBB
Extended by Karma MOD © 2007—2012 m157y
Extended by Topic Tags MOD © 2012 m157y