Например TDA7294

Форум РадиоКот • Просмотр темы - Амперметр и вольтметр на ICL7107CPL (КР572ПВ2)
Форум РадиоКот
Здесь можно немножко помяукать :)

Текущее время: Пт мар 27, 2026 15:50:38

Часовой пояс: UTC + 3 часа


ПРЯМО СЕЙЧАС:



Начать новую тему Ответить на тему  [ Сообщений: 565 ]     ... , , , , 29
Автор Сообщение
 Заголовок сообщения: Re: Амперметр и вольтметр на ICL7107CPL (КР572ПВ2)
СообщениеДобавлено: Сб мар 21, 2026 16:51:25 
Друг Кота
Аватар пользователя

Карма: 197
Рейтинг сообщений: 8655
Зарегистрирован: Пн ноя 30, 2009 03:00:01
Сообщений: 43661
Откуда: Нерезиновая
Рейтинг сообщения: 0
Asmodey писал(а):
Вроде в ж. Радио про то писали. По той же причине нельзя питать цифровые мультиметры от сети. А в промышленных приборах работающих от розетки приняты специальные меры - дополнительный импульсный изолированный преобразователь для ПВ5 или специальный трансформатор в БП.

Ссылочку не журнал не найдёте?
Всё равно не вижу проблемы.
Берёте вот такой DC-DC преобразователь:
https://www.chipdip.ru/product/smu01m-0 ... 9000881419
https://www.chipdip.ru/product/smu01l-0 ... 9000881421
Изображение
https://aliexpress.ru/item/1005006290335987.html
https://aliexpress.ru/item/1005005937444659.html
Вот вам и "изоляция"..

зы.. Скорее всего, у вас немного искаженная информация- в составе любого прибора, питание 572ПВ5 должно быть полностью изолировано от остальных цепей, если там имеется ещё какой-то источник питания.
А вот 572ПВ2 допускает соединение "земли" питания микросхемы и "земли" остального прибора, но, при этом желательно использовать отдельный внешний ИОН, или удовлетвориться стабильностью источника +5 вольт.

зызы.. Когда-то, ещё в начале 90-х годов прошлого века, я купил вот такой приборчик:
https://www.rw6ase.narod.ru/index1/prib ... _tt01.html
Генератор телевизионных сигналов и вольтомметр на основе 572ПВ2..
И, как-то всё это питалось от разных обмоток одного трансформатора.


Последний раз редактировалось АлександрЛ Сб мар 21, 2026 17:05:02, всего редактировалось 1 раз.

Вернуться наверх
 
 Заголовок сообщения: Re: Амперметр и вольтметр на ICL7107CPL (КР572ПВ2)
СообщениеДобавлено: Сб мар 21, 2026 17:03:39 
Друг Кота
Аватар пользователя

Карма: 26
Рейтинг сообщений: 839
Зарегистрирован: Сб янв 28, 2006 22:47:24
Сообщений: 6058
Рейтинг сообщения: 0
Скорее всего, у вас немного искаженная информация- в составе любого прибора, питание 572ПВ5 должно быть полностью изолировано от остальных цепей, если там имеется ещё какой-то источник питания
На RT20 следил за ремонтом некоего прибора выполненного на ПВ5. У прибора должен быть внешний БП, как раз с трансформатором на сердечнике из двух П-образных половинок, и с отдельными катушками. На заводе не просто так сделали такой трансформатор. Владелец прибора такового не нашел, поставил какой есть, обычный. После ремонта при первом же включении прибор один раз чего-то измерил, после чего тут же сдох начав показывать ерунду.

Берёте вот такой DC-DC преобразователь

В том то и дело, что нужно взять и поставить. О чем радиолюбители не в курсе. Думаю, немалое количество косяков в схемах с ПВ2/ПВ5 связано именно с рандомным трансформатором питания.

Что нашел в журналах:

А. Межлумян "Питание цифрового мультиметра от электросети", Радио, 2006, № 3, с. 25

А. Бутов "О питании мультиметров от сетевого блока питания", Радио, 2005, № 1, с. 25.

_________________
Астролябия-сама меряет, было бы что мерять!!!


Вернуться наверх
 
 Заголовок сообщения: Re: Амперметр и вольтметр на ICL7107CPL (КР572ПВ2)
СообщениеДобавлено: Сб мар 21, 2026 21:41:33 
Друг Кота
Аватар пользователя

Карма: 197
Рейтинг сообщений: 8655
Зарегистрирован: Пн ноя 30, 2009 03:00:01
Сообщений: 43661
Откуда: Нерезиновая
Рейтинг сообщения: 0
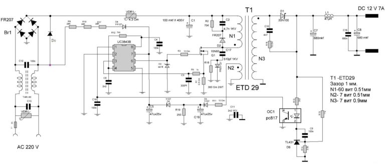
У меня немного другое предположение (я не претендую на истину в последней инстанции), но- сталкивался с тем, что, на "земляном" проводе импульсного БП присутствует половина сетевого напряжения, так, что, иногда даже фазный пробник на неоновой лампе светится. Вся проблема в конденсаторе-
Вот в этой схеме:
СпойлерИзображение

это С11,
А вот в этой схеме:
СпойлерИзображение

это С7..

Теоретически, и БП на "железном трансформаторе" тоже может, за счёт ёмкости между первичной и вторичной обмоеками, иметь какую-то связь с сетью- вот и получается пробой микросхемы.

Не знаю, как у китайских DC-DC конвертеров, а у конвертеров нормальных фирм, есть версии с изоляцией между входом и выходом в 5 киловольт.


Вернуться наверх
 
 Заголовок сообщения: Re: Амперметр и вольтметр на ICL7107CPL (КР572ПВ2)
СообщениеДобавлено: Сб мар 21, 2026 22:32:41 
Друг Кота
Аватар пользователя

Карма: 26
Рейтинг сообщений: 839
Зарегистрирован: Сб янв 28, 2006 22:47:24
Сообщений: 6058
Рейтинг сообщения: 0
В любом случае нужно учитывать этот момент. Я мультиметр на аналоге ПВ5 пытался как-то питать от сетевого источника питания, он мне такую фигу показал тогда, что я к этому больше не возвращался.

_________________
Астролябия-сама меряет, было бы что мерять!!!


Вернуться наверх
 
Эиком - электронные компоненты и радиодетали
 Заголовок сообщения: Re: Амперметр и вольтметр на ICL7107CPL (КР572ПВ2)
СообщениеДобавлено: Вс мар 22, 2026 05:08:48 
Сверлит текстолит когтями

Карма: 2
Рейтинг сообщений: 127
Зарегистрирован: Пт ноя 22, 2024 14:08:43
Сообщений: 1126
Рейтинг сообщения: 0
как-то был случай, что знакомый хотел 830-м измерить порядка 20 кВ (создавали преобразователь)...я ему сказал, что обычно в тв измеряю стрелочным с доп. резистором, а про мультиметр мне необъяснимо рисковано....
он тоже набрал высоковольтных резисторов и попытка закончилась порчей мультиметра...и без всякого сетевого питания....хотя, возможно, надо было не на 1 МОм входного сопротивления рассчитывать, а мерить на пределе 200 мкА, не знаю....


Вернуться наверх
 
Показать сообщения за:  Сортировать по:  Вернуться наверх
Начать новую тему Ответить на тему  [ Сообщений: 565 ]     ... , , , , 29

Часовой пояс: UTC + 3 часа


Вы не можете начинать темы
Вы не можете отвечать на сообщения
Вы не можете редактировать свои сообщения
Вы не можете удалять свои сообщения
Вы не можете добавлять вложения

Найти:
Перейти:  


Powered by phpBB © 2000, 2002, 2005, 2007 phpBB Group
Русская поддержка phpBB
Extended by Karma MOD © 2007—2012 m157y
Extended by Topic Tags MOD © 2012 m157y