Например TDA7294

Форум РадиоКот • Просмотр темы - Ваттметр, вольтметр, амперметр на ADE7756
Форум РадиоКот
Здесь можно немножко помяукать :)

Текущее время: Чт янв 01, 2026 10:09:06

Часовой пояс: UTC + 3 часа


ПРЯМО СЕЙЧАС:



Начать новую тему Ответить на тему  [ Сообщений: 436 ]    , , , 4, , , ...  
Автор Сообщение
Не в сети
 Заголовок сообщения: Re: Ваттметр, вольтметр, амперметр на ADE7756
СообщениеДобавлено: Ср фев 13, 2013 01:45:05 
Поставщик валерьянки для Кота
Аватар пользователя

Карма: 4
Рейтинг сообщений: 26
Зарегистрирован: Ср сен 17, 2008 14:32:15
Сообщений: 2106
Откуда: Старые Васюки
Рейтинг сообщения: 0
Здравствуйте. Спасибо за интерес к разработке.
Измерение напряжения до 380В и тока до 15А можно выполнять без изменений в схеме и прошивке. Оставить одну кнопку "установка нуля" нельзя, т.к. в этом случае невозможно будет выполнять калибровку напряжения и тока. Кстати, коэффициент мощности рассчитывается как частное активной и реактивной мощности, следовательно для вывода реактивной мощности он не потребуется. Изменить экран вывода возможно, но не в ближайшее время.

_________________
Даже остановленные часы два раза в сутки показывают правильное время.


Вернуться наверх
 
Не в сети
 Заголовок сообщения: Re: Ваттметр, вольтметр, амперметр на ADE7756
СообщениеДобавлено: Ср фев 13, 2013 13:09:45 
Первый раз сказал Мяу!

Зарегистрирован: Сб авг 07, 2010 15:47:29
Сообщений: 27
Рейтинг сообщения: 0
Здравствуйте секретный кот Подскажите пожалуйста, а взможно ли изменить функцию " подсчёт электроэнергии, потреблённой за определённый период времени (максимум – 1 сутки)" сделать не максимум 1 сутки, а скажем максимум до одного месяца ?


Вернуться наверх
 
Не в сети
 Заголовок сообщения: Re: Ваттметр, вольтметр, амперметр на ADE7756
СообщениеДобавлено: Вс фев 17, 2013 23:27:12 
Поставщик валерьянки для Кота
Аватар пользователя

Карма: 4
Рейтинг сообщений: 26
Зарегистрирован: Ср сен 17, 2008 14:32:15
Сообщений: 2106
Откуда: Старые Васюки
Рейтинг сообщения: 0
fylht_fylht писал(а):
Здравствуйте секретный кот Подскажите пожалуйста, а взможно ли изменить функцию " подсчёт электроэнергии, потреблённой за определённый период времени (максимум – 1 сутки)" сделать не максимум 1 сутки, а скажем максимум до одного месяца ?

Здравствуйте. Возможно (хоть до года – в приборе предусмотрены полноценные часы реального времени и календарь), но только в версиях под Mega16, т.к. текущая прошивка практически исчерпала доступную Flash-память контроллера Mega8535.
С другой стороны, при таких больших интервалах может начать сказываться погрешность хода внутренних часов.

_________________
Даже остановленные часы два раза в сутки показывают правильное время.


Вернуться наверх
 
Не в сети
 Заголовок сообщения: Re: Ваттметр, вольтметр, амперметр на ADE7756
СообщениеДобавлено: Пн фев 18, 2013 12:12:22 
Первый раз сказал Мяу!

Зарегистрирован: Сб авг 07, 2010 15:47:29
Сообщений: 27
Рейтинг сообщения: 0
А прошивка версии 4.6 подойдет под mega16 или только та что на второй странице данного форума т.е. версии 4.4?


Вернуться наверх
 
Эиком - электронные компоненты и радиодетали
Не в сети
 Заголовок сообщения: Re: Ваттметр, вольтметр, амперметр на ADE7756
СообщениеДобавлено: Пн фев 18, 2013 13:07:13 
Поставщик валерьянки для Кота
Аватар пользователя

Карма: 4
Рейтинг сообщений: 26
Зарегистрирован: Ср сен 17, 2008 14:32:15
Сообщений: 2106
Откуда: Старые Васюки
Рейтинг сообщения: 0
4.6 пока только для Mega8535. Чуть позже перекомпилирую под Mega16, если у кого-то возникнет такая необходимость.

_________________
Даже остановленные часы два раза в сутки показывают правильное время.


Вернуться наверх
 
Не в сети
 Заголовок сообщения: Re: Ваттметр, вольтметр, амперметр на ADE7756
СообщениеДобавлено: Пн фев 18, 2013 16:45:17 
Первый раз сказал Мяу!

Зарегистрирован: Сб авг 07, 2010 15:47:29
Сообщений: 27
Рейтинг сообщения: 0
Да если это возможно!!! и еще желательно с функцией измерения кВт/час не менее одного месяца. Вам БОЛЬШОЕ ОГРОМНОЕ ЧЕЛОВЕЧЕСКОЕ СПАСИБО за то что всегда откликаетесь на наши просьбы. Еще бы хотелось узнать какие функциональные дополнения вы планируете ввести в прибор под Mega16 ?


Вернуться наверх
 
Не в сети
 Заголовок сообщения: Re: Ваттметр, вольтметр, амперметр на ADE7756
СообщениеДобавлено: Пт мар 15, 2013 15:40:54 
Поставщик валерьянки для Кота
Аватар пользователя

Карма: 4
Рейтинг сообщений: 26
Зарегистрирован: Ср сен 17, 2008 14:32:15
Сообщений: 2106
Откуда: Старые Васюки
Рейтинг сообщения: 0
Прошу прощения за задержку, не было возможности заниматься темой.
Прибор на меге16 в первую очередь будет отличаться полностью автоматической калибровкой. С переходом на 7763, возможно, повысится точность измерения тока. Из дополнительных функций возможно будет сделан подсчёт стоимости энергии, но не уверен, что это актуально.

_________________
Даже остановленные часы два раза в сутки показывают правильное время.


Вернуться наверх
 
Не в сети
 Заголовок сообщения: Re: Ваттметр, вольтметр, амперметр на ADE7756
СообщениеДобавлено: Чт сен 19, 2013 03:18:51 
Родился
Аватар пользователя

Зарегистрирован: Вс авг 29, 2010 22:24:26
Сообщений: 5
Рейтинг сообщения: 0
Доброго времени!
Спасибо за статью, искал, на чём бы сделать подобное устройство, а тут уже готовое.
Если разработка под 7763 ещё не началась, хочу спросить, почему не 7753?
Поглядел даташит, на беглый взгляд они идентичны, как по ножкам, так и по регистрам. Разница нашёл только в том, что 53 считает сама ещё и реактивную мощность.
По цене и доступности 53 тоже лучше. На ебее по 75-80р, в Москве в терраэлектронике в наличии по 176р, что вполне приемлемо. В чём подвох?


Вернуться наверх
 
Не в сети
 Заголовок сообщения: Re: Ваттметр, вольтметр, амперметр на ADE7756
СообщениеДобавлено: Чт сен 19, 2013 03:43:54 
Поставщик валерьянки для Кота
Аватар пользователя

Карма: 4
Рейтинг сообщений: 26
Зарегистрирован: Ср сен 17, 2008 14:32:15
Сообщений: 2106
Откуда: Старые Васюки
Рейтинг сообщения: 0
Здравствуйте.
Разработки в данном направлении временно заморожены, в первую очередь в связи со сложностями в приобретении компонентов. Изначально микросхема 7756 была выбрана именно по принципу наилучшей доставаемости, 7753 конечно была бы лучшим выбором. Хотя по выводам они совместимы, программной совместимости нет, так что прошивку придётся перерабатывать полностью.

_________________
Даже остановленные часы два раза в сутки показывают правильное время.


Вернуться наверх
 
Не в сети
 Заголовок сообщения: Re: Ваттметр, вольтметр, амперметр на ADE7756
СообщениеДобавлено: Чт окт 03, 2013 02:34:05 
Родился

Зарегистрирован: Чт окт 03, 2013 01:56:55
Сообщений: 2
Рейтинг сообщения: 0
Секретный кот писал(а):
Кстати, коэффициент мощности рассчитывается как частное активной и реактивной мощности, следовательно для вывода реактивной мощности он не потребуется


Немного не понял как высчитывается коэффициент мощности. Где-то в даташитах прочитал, что активная и реактивная мощность рассчитывается по формулам P=V*I*cos(φ), Q=V*I*sin(φ), при этом PF=cos(φ). Но вы говорите, что PF считается как частное активной и реактивной. Не могли бы вы прояснить данный момент? И как в данном случае рассчитать реактивную мощность?

Еще дурацкий вопрос, в какой среде можно программировать ADE7756 и на каком языке?


Вернуться наверх
 
Не в сети
 Заголовок сообщения: Re: Ваттметр, вольтметр, амперметр на ADE7756
СообщениеДобавлено: Чт окт 03, 2013 12:23:19 
Поставщик валерьянки для Кота
Аватар пользователя

Карма: 4
Рейтинг сообщений: 26
Зарегистрирован: Ср сен 17, 2008 14:32:15
Сообщений: 2106
Откуда: Старые Васюки
Рейтинг сообщения: 0
soad7 писал(а):
Секретный кот писал(а):
Кстати, коэффициент мощности рассчитывается как частное активной и реактивной мощности

Ой. Не реактивной, а конечно же полной, опечатался маленько :oops:

soad7 писал(а):
Немного не понял как высчитывается коэффициент мощности. Где-то в даташитах прочитал, что активная и реактивная мощность рассчитывается по формулам P=V*I*cos(φ), Q=V*I*sin(φ), при этом PF=cos(φ).

PF=cos(φ) только в самом простом случае, когда потребляемый нагрузкой ток строго синусоидален. В общем же случае
http://www.стабилизатор.рф/reference/terminology/171-power-factor писал(а):
Коэффициент мощности – это комплексный показатель, характеризующий линейные и нелинейные искажения формы тока и напряжения в электросети, обусловленные влиянием нагрузки (например, ИБП).

Вычисляется как отношение поглощаемой нагрузкой активной мощности к полной.


soad7 писал(а):
Еще дурацкий вопрос, в какой среде можно программировать ADE7756 и на каком языке?

Дам дурацкий ответ: программировать нужно не ADE7756, а управляющий микроконтроллер. Язык, соответственно, любой из доступных :))

_________________
Даже остановленные часы два раза в сутки показывают правильное время.


Вернуться наверх
 
Не в сети
 Заголовок сообщения: Re: Ваттметр, вольтметр, амперметр на ADE7756
СообщениеДобавлено: Чт окт 03, 2013 17:12:16 
Родился

Зарегистрирован: Чт окт 03, 2013 01:56:55
Сообщений: 2
Рейтинг сообщения: 0
Спасибо)
А можно эту ADE7756 моделировать в Протеусе или еще где-то?


Вернуться наверх
 
Не в сети
 Заголовок сообщения: Re: Ваттметр, вольтметр, амперметр на ADE7756
СообщениеДобавлено: Чт окт 03, 2013 17:25:19 
Поставщик валерьянки для Кота
Аватар пользователя

Карма: 4
Рейтинг сообщений: 26
Зарегистрирован: Ср сен 17, 2008 14:32:15
Сообщений: 2106
Откуда: Старые Васюки
Рейтинг сообщения: 0
Не знаю, мне на протеусы и т.п. обычно жалко терять время. Проще смакетировать живьём.

_________________
Даже остановленные часы два раза в сутки показывают правильное время.


Вернуться наверх
 
Не в сети
 Заголовок сообщения: Re: Ваттметр, вольтметр, амперметр на ADE7756
СообщениеДобавлено: Пн янв 27, 2014 02:00:11 
Опытный кот

Карма: -3
Рейтинг сообщений: 13
Зарегистрирован: Вс июн 02, 2013 12:23:03
Сообщений: 822
Рейтинг сообщения: 0
Классный аппарат. Респект автору.

Кстати у нас в Кишиневе на радио рынке смотрю эти микросхемы лежат по доллару видимо никому не нужны. Думаю тоже собрать такой аппарат.

В протеусе микросхемы нету - но смоделировать думаю можно. Если кто то хочет за компанию можем вместе ее сделать.


Вернуться наверх
 
Не в сети
 Заголовок сообщения: Re: Ваттметр, вольтметр, амперметр на ADE7756
СообщениеДобавлено: Пн янв 27, 2014 02:09:27 
Поставщик валерьянки для Кота
Аватар пользователя

Карма: 4
Рейтинг сообщений: 26
Зарегистрирован: Ср сен 17, 2008 14:32:15
Сообщений: 2106
Откуда: Старые Васюки
Рейтинг сообщения: 0
Если бы я делал такой аппарат на сегодняшний день, то наверняка на ADE7763. Схема, кстати, была бы точно такая же. Если бы кто помог мне заполучить эту микруху в DIP-корпусе, это бы сильно стимулировало новую разработку :))
Т.к. платить за неё >50$ у местных барыг как-то не улыбается.

_________________
Даже остановленные часы два раза в сутки показывают правильное время.


Вернуться наверх
 
Не в сети
 Заголовок сообщения: Re: Ваттметр, вольтметр, амперметр на ADE7756
СообщениеДобавлено: Ср янв 29, 2014 22:32:14 
Опытный кот

Карма: -3
Рейтинг сообщений: 13
Зарегистрирован: Вс июн 02, 2013 12:23:03
Сообщений: 822
Рейтинг сообщения: 0
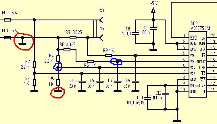
Рассматриваю схему заодно тестирую в Протеусе, но закрался вопрос по этому участку схемы.

Красным я выделил нулевой потенциал.

Синим знаки вопроса. Разве по этим линиям может быть что то кроме нуля?

Изображение


Вложения:
ADE7756AN.PNG [216.17 KiB]
Скачиваний: 2499
Вернуться наверх
 
Не в сети
 Заголовок сообщения: Re: Ваттметр, вольтметр, амперметр на ADE7756
СообщениеДобавлено: Чт янв 30, 2014 00:20:28 
Поставщик валерьянки для Кота
Аватар пользователя

Карма: 4
Рейтинг сообщений: 26
Зарегистрирован: Ср сен 17, 2008 14:32:15
Сообщений: 2106
Откуда: Старые Васюки
Рейтинг сообщения: 0
amd9800 писал(а):
Рассматриваю схему заодно тестирую в Протеусе, но закрался вопрос по этому участку схемы.
Красным я выделил нулевой потенциал.
Синим знаки вопроса. Разве по этим линиям может быть что то кроме нуля?

Строго говоря, по этим линиям не ноль, т.к. токи-то текут... "Лишние" элементы добавлены для сохранения симметрии входных цепей (V1P/V1N, V2P/V2N),
А в теории, R4 как бы можно не устанавливать, а R6 – заменить перемычкой.

_________________
Даже остановленные часы два раза в сутки показывают правильное время.


Вернуться наверх
 
Не в сети
 Заголовок сообщения: Re: Ваттметр, вольтметр, амперметр на ADE7756
СообщениеДобавлено: Чт янв 30, 2014 02:30:14 
Опытный кот

Карма: -3
Рейтинг сообщений: 13
Зарегистрирован: Вс июн 02, 2013 12:23:03
Сообщений: 822
Рейтинг сообщения: 0
Секретный кот писал(а):
по этим линиям не ноль, т.к. токи-то текут...

протеус показывает по графикам что ничего не течет по ним.

Вот если убрать нулевой потенциал после FU3 то графики становится другими.


Последний раз редактировалось amd9800 Чт янв 30, 2014 02:33:23, всего редактировалось 1 раз.

Вернуться наверх
 
Не в сети
 Заголовок сообщения: Re: Ваттметр, вольтметр, амперметр на ADE7756
СообщениеДобавлено: Чт янв 30, 2014 02:31:12 
Поставщик валерьянки для Кота
Аватар пользователя

Карма: 4
Рейтинг сообщений: 26
Зарегистрирован: Ср сен 17, 2008 14:32:15
Сообщений: 2106
Откуда: Старые Васюки
Рейтинг сообщения: 0
Ну раз не течёт, наверно можно и отсоединить нафиг? :)))

_________________
Даже остановленные часы два раза в сутки показывают правильное время.


Вернуться наверх
 
Не в сети
 Заголовок сообщения: Re: Ваттметр, вольтметр, амперметр на ADE7756
СообщениеДобавлено: Чт янв 30, 2014 02:34:39 
Опытный кот

Карма: -3
Рейтинг сообщений: 13
Зарегистрирован: Вс июн 02, 2013 12:23:03
Сообщений: 822
Рейтинг сообщения: 0
Я говорю что видно в протеусе но может есть нюансы.


Вернуться наверх
 
Показать сообщения за:  Сортировать по:  Вернуться наверх
Начать новую тему Ответить на тему  [ Сообщений: 436 ]    , , , 4, , , ...  

Часовой пояс: UTC + 3 часа


Кто сейчас на форуме

Сейчас этот форум просматривают: k174 и гости: 24


Вы не можете начинать темы
Вы не можете отвечать на сообщения
Вы не можете редактировать свои сообщения
Вы не можете удалять свои сообщения
Вы не можете добавлять вложения

Найти:
Перейти:  


Powered by phpBB © 2000, 2002, 2005, 2007 phpBB Group
Русская поддержка phpBB
Extended by Karma MOD © 2007—2012 m157y
Extended by Topic Tags MOD © 2012 m157y